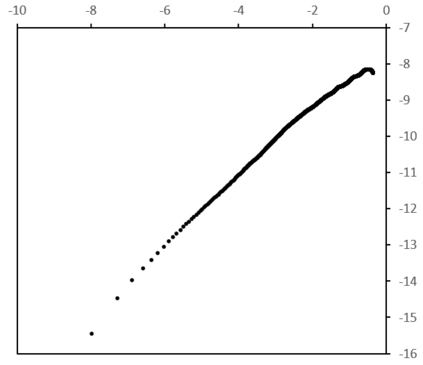
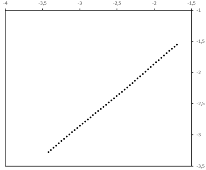
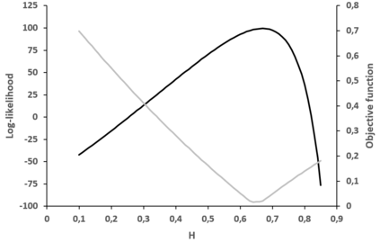
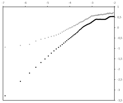
The absolute-moment method is widespread for estimating the Hurst exponent of a fractional Brownian motion $X$. But this method is biased when applied to a stationary version of $X$, in particular an inverse Lamperti transform of $X$, with a linear time contraction of parameter $\theta$. We present an adaptation of the absolute-moment method to this framework and we compare it to the maximum likelihood method, with simulations and an application to a financial time series. While it appears that the maximum-likelihood method is more accurate than the adapted absolute-moment estimation, this last method is not uninteresting for two reasons: it makes it possible to confirm visually that the model is well specified and it is computationally more performing.


翻译:绝对时速法在估算一个分数的布朗运动的赫斯特指数X$方面十分普遍。但是,这种方法在适用于固定版本的X美元时是有偏向的,特别是兰佩蒂的逆变换为X美元,其线性时间缩缩缩为$@theta$。我们对这一框架提出了绝对时速法的调整,并将它与最大可能性法、模拟和对财务时间序列的应用进行比较。虽然似乎最大相似性法比经调整的绝对时速估计更准确,但最后一种方法并非不感兴趣,原因有二:它使得有可能从视觉上证实模型非常具体,计算效果更佳。

0
下载
关闭预览

相关内容

专知会员服务
90+阅读 · 2021年6月29日
强化学习最新教程,17页pdf
专知会员服务
182+阅读 · 2019年10月11日
VCIP 2022 Call for Special Session Proposals
CCF多媒体专委会
1+阅读 · 2022年4月1日
IEEE TII Call For Papers
CCF多媒体专委会
3+阅读 · 2022年3月24日
AIART 2022 Call for Papers
CCF多媒体专委会
1+阅读 · 2022年2月13日
【ICIG2021】Check out the hot new trailer of ICIG2021 Symposium6
中国图象图形学学会CSIG
2+阅读 · 2021年11月12日
【ICIG2021】Check out the hot new trailer of ICIG2021 Symposium3
中国图象图形学学会CSIG
0+阅读 · 2021年11月9日
【ICIG2021】Check out the hot new trailer of ICIG2021 Symposium2
中国图象图形学学会CSIG
0+阅读 · 2021年11月8日
【ICIG2021】Latest News & Announcements of the Industry Talk2
中国图象图形学学会CSIG
0+阅读 · 2021年7月29日
Hierarchically Structured Meta-learning
CreateAMind
27+阅读 · 2019年5月22日
A Technical Overview of AI & ML in 2018 & Trends for 2019
待字闺中
18+阅读 · 2018年12月24日
国家自然科学基金
0+阅读 · 2014年12月31日
国家自然科学基金
1+阅读 · 2014年12月31日
国家自然科学基金
0+阅读 · 2014年12月31日
国家自然科学基金
0+阅读 · 2013年12月31日
国家自然科学基金
0+阅读 · 2013年12月31日
国家自然科学基金
0+阅读 · 2013年12月31日
国家自然科学基金
0+阅读 · 2012年12月31日
国家自然科学基金
1+阅读 · 2011年12月31日
国家自然科学基金
0+阅读 · 2009年12月31日
Arxiv
0+阅读 · 2022年4月18日
Arxiv
0+阅读 · 2022年4月18日
Arxiv
0+阅读 · 2022年4月14日
Adversarial Mutual Information for Text Generation
Arxiv
13+阅读 · 2020年6月30日
VIP会员
相关资讯
VCIP 2022 Call for Special Session Proposals
CCF多媒体专委会
1+阅读 · 2022年4月1日
IEEE TII Call For Papers
CCF多媒体专委会
3+阅读 · 2022年3月24日
AIART 2022 Call for Papers
CCF多媒体专委会
1+阅读 · 2022年2月13日
【ICIG2021】Check out the hot new trailer of ICIG2021 Symposium6
中国图象图形学学会CSIG
2+阅读 · 2021年11月12日
【ICIG2021】Check out the hot new trailer of ICIG2021 Symposium3
中国图象图形学学会CSIG
0+阅读 · 2021年11月9日
【ICIG2021】Check out the hot new trailer of ICIG2021 Symposium2
中国图象图形学学会CSIG
0+阅读 · 2021年11月8日
【ICIG2021】Latest News & Announcements of the Industry Talk2
中国图象图形学学会CSIG
0+阅读 · 2021年7月29日
Hierarchically Structured Meta-learning
CreateAMind
27+阅读 · 2019年5月22日
A Technical Overview of AI & ML in 2018 & Trends for 2019
待字闺中
18+阅读 · 2018年12月24日
相关基金
国家自然科学基金
0+阅读 · 2014年12月31日
国家自然科学基金
1+阅读 · 2014年12月31日
国家自然科学基金
0+阅读 · 2014年12月31日
国家自然科学基金
0+阅读 · 2013年12月31日
国家自然科学基金
0+阅读 · 2013年12月31日
国家自然科学基金
0+阅读 · 2013年12月31日
国家自然科学基金
0+阅读 · 2012年12月31日
国家自然科学基金
1+阅读 · 2011年12月31日
国家自然科学基金
0+阅读 · 2009年12月31日
Top
微信扫码咨询专知VIP会员