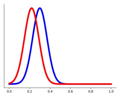
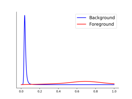
Most of object detection algorithms can be categorized into two classes: two-stage detectors and one-stage detectors. For two-stage detectors, a region proposal phase can filter massive background candidates in the first stage and it masks the classification task more balanced in the second stage. Recently, one-stage detectors have attracted much attention due to its simple yet effective architecture. Different from two-stage detectors, one-stage detectors have to identify foreground objects from all candidates in a single stage. This architecture is efficient but can suffer from the imbalance issue with respect to two aspects: the imbalance between classes and that in the distribution of background, where only a few candidates are hard to be identified. In this work, we propose to address the challenge by developing the distributional ranking (DR) loss. First, we convert the classification problem to a ranking problem to alleviate the class-imbalance problem. Then, we propose to rank the distribution of foreground candidates above that of background ones in the constrained worst-case scenario. This strategy not only handles the imbalance in background candidates but also improves the efficiency for the ranking algorithm. Besides the classification task, we also improve the regression loss by gradually approaching the $L_1$ loss as suggested in interior-point methods. To evaluate the proposed losses, we replace the corresponding losses in RetinaNet that reports the state-of-the-art performance as a one-stage detector. With the ResNet-101 as the backbone, our method can improve mAP on COCO data set from $39.1\%$ to $41.1\%$ by only changing the loss functions and it verifies the effectiveness of the proposed losses.


翻译:大多数物体探测算法可以分为两类:两阶段探测器和一阶段探测器。对于两阶段探测器,区域建议阶段可以在第一阶段过滤大量背景候选人,并在第二阶段掩盖更平衡的分类任务。最近,一阶段探测器因其简单而有效的结构而引起很大注意。与两阶段探测器不同,一阶段探测器必须在一个单一阶段中从所有候选人中确定前方物体。这一结构是有效的,但可能会在两个方面受到不平衡问题的影响:各等级之间的不平衡和在背景分布方面,只有少数候选人难以确定。在这一工作中,我们提议通过制定分配等级(DR)损失等级来应对这一挑战。首先,我们将分类问题转换为等级问题,以缓解等级不平衡问题。然后,我们提议将前方候选人的分布比背景对象的分布在单一阶段中。这一战略不仅处理背景候选人的不平衡问题,而且提高排名算法的效率,除了分类任务外,我们还通过逐步接近分配分配额(DRD)1级数据来改进回归损失。我们提议的里程损失等级方法,即改进内部损失等级方法,以测算。

0
下载
关闭预览

相关内容

【SIGIR2020】学习词项区分性,Learning Term Discrimination
专知会员服务
16+阅读 · 2020年4月28日
2019 DR loss(样本不平衡问题)目标检测论文阅读
极市平台
11+阅读 · 2019年10月28日
强化学习的Unsupervised Meta-Learning
CreateAMind
18+阅读 · 2019年1月7日
Disentangled的假设的探讨
CreateAMind
9+阅读 · 2018年12月10日
STRCF for Visual Object Tracking
统计学习与视觉计算组
15+阅读 · 2018年5月29日
Soft-NMS – Improving Object Detection With One Line of Code
统计学习与视觉计算组
6+阅读 · 2018年3月30日
Focal Loss for Dense Object Detection
统计学习与视觉计算组
12+阅读 · 2018年3月15日
条件GAN重大改进!cGANs with Projection Discriminator
CreateAMind
8+阅读 · 2018年2月7日
gan生成图像at 1024² 的 代码 论文
CreateAMind
4+阅读 · 2017年10月31日
【推荐】视频目标分割基础
机器学习研究会
9+阅读 · 2017年9月19日
Auto-Encoding GAN
CreateAMind
7+阅读 · 2017年8月4日
Arxiv
25+阅读 · 2020年3月11日
Clustered Object Detection in Aerial Images
Arxiv
5+阅读 · 2019年8月27日
Arxiv
11+阅读 · 2019年4月15日
Zero-Shot Object Detection
Arxiv
9+阅读 · 2018年7月27日
Arxiv
4+阅读 · 2018年6月14日
Arxiv
5+阅读 · 2018年5月16日
VIP会员
相关VIP内容
【SIGIR2020】学习词项区分性,Learning Term Discrimination
专知会员服务
16+阅读 · 2020年4月28日
相关资讯
2019 DR loss(样本不平衡问题)目标检测论文阅读
极市平台
11+阅读 · 2019年10月28日
强化学习的Unsupervised Meta-Learning
CreateAMind
18+阅读 · 2019年1月7日
Disentangled的假设的探讨
CreateAMind
9+阅读 · 2018年12月10日
STRCF for Visual Object Tracking
统计学习与视觉计算组
15+阅读 · 2018年5月29日
Soft-NMS – Improving Object Detection With One Line of Code
统计学习与视觉计算组
6+阅读 · 2018年3月30日
Focal Loss for Dense Object Detection
统计学习与视觉计算组
12+阅读 · 2018年3月15日
条件GAN重大改进!cGANs with Projection Discriminator
CreateAMind
8+阅读 · 2018年2月7日
gan生成图像at 1024² 的 代码 论文
CreateAMind
4+阅读 · 2017年10月31日
【推荐】视频目标分割基础
机器学习研究会
9+阅读 · 2017年9月19日
Auto-Encoding GAN
CreateAMind
7+阅读 · 2017年8月4日
相关论文
Arxiv
25+阅读 · 2020年3月11日
Clustered Object Detection in Aerial Images
Arxiv
5+阅读 · 2019年8月27日
Arxiv
11+阅读 · 2019年4月15日
Zero-Shot Object Detection
Arxiv
9+阅读 · 2018年7月27日
Arxiv
4+阅读 · 2018年6月14日
Arxiv
5+阅读 · 2018年5月16日
Top
微信扫码咨询专知VIP会员