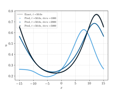
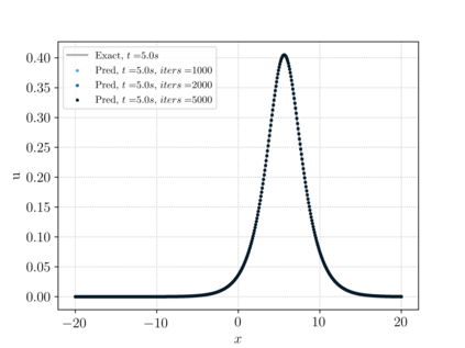
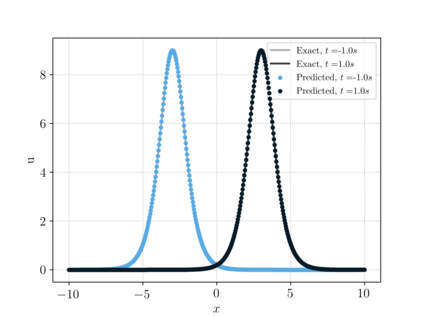
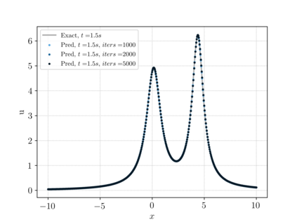
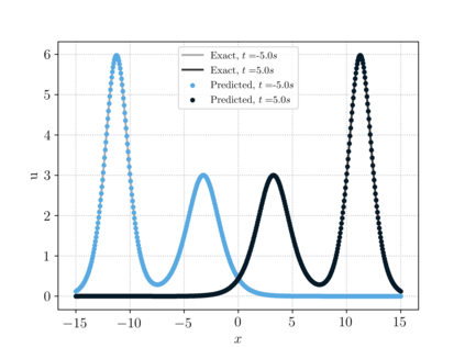
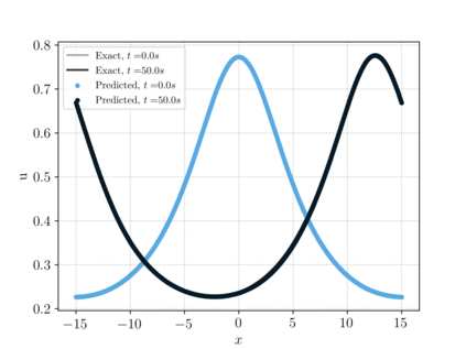
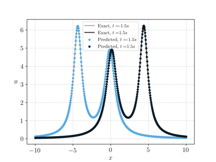
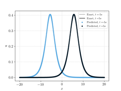
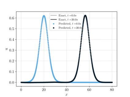
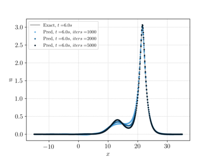
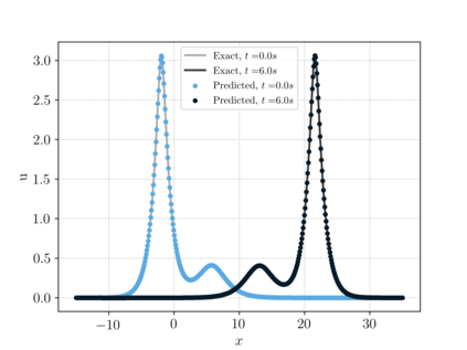
We propose a novel algorithm, based on physics-informed neural networks (PINNs) to efficiently approximate solutions of nonlinear dispersive PDEs such as the KdV-Kawahara, Camassa-Holm andBenjamin-Ono equations. The stability of solutions of these dispersive PDEs is leveraged to prove rigorous bounds on the resulting error. We present several numerical experiments to demonstrate thatPINNs can approximate solutions of these dispersive PDEs very accurately


翻译:我们建议一种基于物理知情神经网络(PINNs)的新型算法,以高效近似非线性分散式PDE(如KdV-Kawahara、Camassa-Holm和Benjamin-Ono等方程式)的解决方案。这些分散式PDE的解决方案的稳定性被用来证明由此产生的错误的严格界限。我们提出了一些数字实验,以证明PINs能够非常准确地接近这些分散式PDE的解决方案。

0
下载
关闭预览

相关内容

《计算机信息》杂志发表高质量的论文,扩大了运筹学和计算的范围,寻求有关理论、方法、实验、系统和应用方面的原创研究论文、新颖的调查和教程论文,以及描述新的和有用的软件工具的论文。官网链接:https://pubsonline.informs.org/journal/ijoc
如何撰写好你的博士论文?CMU-Priya博士这30页ppt为你指点
专知会员服务
58+阅读 · 2020年10月30日
【清华大学】图随机神经网络,Graph Random Neural Networks
专知会员服务
156+阅读 · 2020年5月26日
神经网络的拓扑结构,TOPOLOGY OF DEEP NEURAL NETWORKS
专知会员服务
35+阅读 · 2020年4月15日
专知会员服务
162+阅读 · 2020年1月16日
Keras François Chollet 《Deep Learning with Python 》, 386页pdf
专知会员服务
163+阅读 · 2019年10月12日
LibRec 精选:AutoML for Contextual Bandits
LibRec智能推荐
7+阅读 · 2019年9月19日
分布式并行架构Ray介绍
CreateAMind
10+阅读 · 2019年8月9日
强化学习三篇论文 避免遗忘等
CreateAMind
20+阅读 · 2019年5月24日
强化学习的Unsupervised Meta-Learning
CreateAMind
18+阅读 · 2019年1月7日
Ray RLlib: Scalable 降龙十八掌
CreateAMind
9+阅读 · 2018年12月28日
Disentangled的假设的探讨
CreateAMind
9+阅读 · 2018年12月10日
条件GAN重大改进!cGANs with Projection Discriminator
CreateAMind
8+阅读 · 2018年2月7日
【论文】变分推断(Variational inference)的总结
机器学习研究会
39+阅读 · 2017年11月16日
【论文】图上的表示学习综述
机器学习研究会
15+阅读 · 2017年9月24日
VIP会员
相关资讯
LibRec 精选:AutoML for Contextual Bandits
LibRec智能推荐
7+阅读 · 2019年9月19日
分布式并行架构Ray介绍
CreateAMind
10+阅读 · 2019年8月9日
强化学习三篇论文 避免遗忘等
CreateAMind
20+阅读 · 2019年5月24日
强化学习的Unsupervised Meta-Learning
CreateAMind
18+阅读 · 2019年1月7日
Ray RLlib: Scalable 降龙十八掌
CreateAMind
9+阅读 · 2018年12月28日
Disentangled的假设的探讨
CreateAMind
9+阅读 · 2018年12月10日
条件GAN重大改进!cGANs with Projection Discriminator
CreateAMind
8+阅读 · 2018年2月7日
【论文】变分推断(Variational inference)的总结
机器学习研究会
39+阅读 · 2017年11月16日
【论文】图上的表示学习综述
机器学习研究会
15+阅读 · 2017年9月24日
Top
微信扫码咨询专知VIP会员