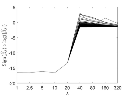
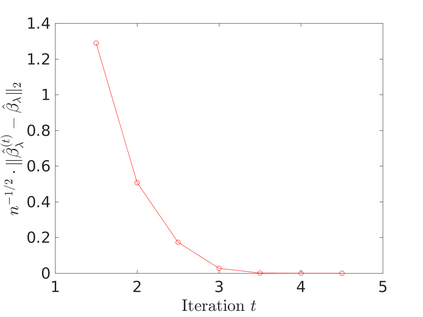
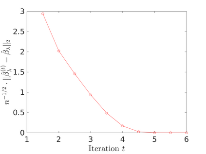
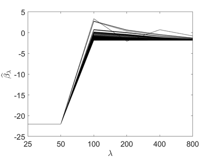
The $\beta$-model is a powerful tool for modeling network generation driven by node degree heterogeneity. Its simple yet expressive nature particularly well-suits large and sparse networks, where many network models become infeasible due to computational challenge and observation scarcity. However, existing estimation algorithms for $\beta$-model do not scale up; and theoretical understandings remain limited to dense networks. This paper brings several major improvements to the method and theory of $\beta$-model to address urgent needs of practical applications. Our contributions include: 1. method: we propose a new $\ell_2$ penalized MLE scheme; we design a novel algorithm that can comfortably handle sparse networks of millions of nodes, much faster and more memory-parsimonious than any existing algorithm; 2. theory: we present new error bounds on beta-models under much weaker assumptions; we also establish new lower-bounds and new asymptotic normality results; distinct from existing literature, our results cover both small and large regularization scenarios and reveal their distinct asymptotic dependency structures; 3. application: we apply our method to large COVID-19 network data sets and discover meaningful results.


翻译:$\ beta$ 模型是建模网络生成的强大工具, 由节点异质驱动。 它简单而明确的性质, 特别是井井井有条的大型网络, 许多网络模型由于计算方面的挑战和观测稀缺而变得不可行。 但是, $\ beta$模型的现有估算算法并不扩大; 理论理解仍然局限于密集的网络。 本文对 $\ beta$ 模型的方法和理论做了一些重大改进, 以解决实际应用的迫切需要。 我们的贡献包括: 1. 方法: 我们提出一个新的 $\ ell_ 2$ 惩罚的 MLE 方案; 我们设计了一种新型的算法, 能够舒适地处理数百万节点、 更快和更多的记忆- 差异性网络的稀少网络; 2. 理论: 我们在较弱的假设下对乙型模型提出新的错误; 我们还建立了新的低限制和新的无症状正常性结果; 与现有文献不同, 我们的结果覆盖了大小的正规化假设情景, 并揭示了它们独特的依赖性结构; 3. 应用我们的方法对大型的COVI 和有意义的数据探索结果。

0
下载
关闭预览

相关内容

专知会员服务
25+阅读 · 2021年6月15日
【干货书】机器学习速查手册,135页pdf
专知会员服务
127+阅读 · 2020年11月20日
最新【深度生成模型】Deep Generative Models,104页ppt
专知会员服务
71+阅读 · 2020年10月24日
一份简单《图神经网络》教程,28页ppt
专知会员服务
127+阅读 · 2020年8月2日
Hierarchically Structured Meta-learning
CreateAMind
27+阅读 · 2019年5月22日
Transferring Knowledge across Learning Processes
CreateAMind
29+阅读 · 2019年5月18日
强化学习的Unsupervised Meta-Learning
CreateAMind
18+阅读 · 2019年1月7日
meta learning 17年:MAML SNAIL
CreateAMind
11+阅读 · 2019年1月2日
【SIGIR2018】五篇对抗训练文章
专知
12+阅读 · 2018年7月9日
Hierarchical Disentangled Representations
CreateAMind
4+阅读 · 2018年4月15日
【论文】变分推断(Variational inference)的总结
机器学习研究会
39+阅读 · 2017年11月16日
【学习】Hierarchical Softmax
机器学习研究会
4+阅读 · 2017年8月6日
Auto-Encoding GAN
CreateAMind
7+阅读 · 2017年8月4日
Adversarial Mutual Information for Text Generation
Arxiv
13+阅读 · 2020年6月30日
Implicit Maximum Likelihood Estimation
Arxiv
7+阅读 · 2018年9月24日
Arxiv
11+阅读 · 2018年3月23日
Arxiv
6+阅读 · 2018年2月24日
VIP会员
相关资讯
Hierarchically Structured Meta-learning
CreateAMind
27+阅读 · 2019年5月22日
Transferring Knowledge across Learning Processes
CreateAMind
29+阅读 · 2019年5月18日
强化学习的Unsupervised Meta-Learning
CreateAMind
18+阅读 · 2019年1月7日
meta learning 17年:MAML SNAIL
CreateAMind
11+阅读 · 2019年1月2日
【SIGIR2018】五篇对抗训练文章
专知
12+阅读 · 2018年7月9日
Hierarchical Disentangled Representations
CreateAMind
4+阅读 · 2018年4月15日
【论文】变分推断(Variational inference)的总结
机器学习研究会
39+阅读 · 2017年11月16日
【学习】Hierarchical Softmax
机器学习研究会
4+阅读 · 2017年8月6日
Auto-Encoding GAN
CreateAMind
7+阅读 · 2017年8月4日
Top
微信扫码咨询专知VIP会员