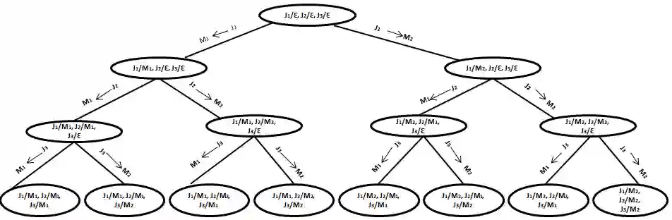
We study the computational complexity of the non-preemptive scheduling problem of a list of independent jobs on a set of identical parallel processors with a makespan minimization objective. We make a maiden attempt to explore the combinatorial structure showing the exhaustive solution space of the problem by defining the \textit{Scheduling Solution Space Tree (SSST)} data structure. The properties of the \textit{SSST} are formally defined and characterized through our analytical results. We develop a unique technique to show the problem $\mathcal{NP}$ using the SSST and the \textit{Weighted Scheduling Solution Space Tree (WSSST)} data structures. We design the first non-deterministic polynomial-time algorithm named \textit{Magic Scheduling (MS)} for the problem based on the reduction framework. We also define a new variant of multiprocessor scheduling by including the user as an additional input parameter. We formally establish the complexity class of the variant by the reduction principle. Finally, we conclude the article by exploring several interesting open problems for future research investigation.


翻译:我们研究了一组相同的平行处理器上独立工作清单的非先发制人时间安排问题的计算复杂性,并设定了最小化目标。 我们试图通过定义 \ textit{ 列表式空间树(SSST)} 数据结构来探索组合结构, 显示问题的详尽解决空间。\ textit{ 列表式空间树(SSST) 的属性通过分析结果正式界定和定性。 我们开发了一种独特的技术, 利用 SSST 和\ text{Weightd Schluding Solution Spal Tre (WSSST) 数据结构来显示问题 $\ texticulding Sproduction Sproductions 。 我们设计了第一个非决定性的多元时间算法, 名为\ textit{ Magic Scheduling (MS), 用于根据 缩减框架解决问题。 我们还定义了一个新的多处理器调度选项, 将用户列为额外的输入参数 。 我们正式根据 减少 原则 确定变式的复杂性类别 。 最后, 我们通过探索未来研究几个有趣的开放的问题来完成此文章 。

0
下载
关闭预览

相关内容

CC在计算复杂性方面表现突出。它的学科处于数学与计算机理论科学的交叉点,具有清晰的数学轮廓和严格的数学格式。官网链接:https://link.springer.com/journal/37
专知会员服务
51+阅读 · 2020年12月14日
专知会员服务
45+阅读 · 2020年10月31日
Linux导论,Introduction to Linux,96页ppt
专知会员服务
81+阅读 · 2020年7月26日
100+篇《自监督学习(Self-Supervised Learning)》论文最新合集
专知会员服务
166+阅读 · 2020年3月18日
【新书】Python编程基础,669页pdf
专知会员服务
197+阅读 · 2019年10月10日
【哈佛大学商学院课程Fall 2019】机器学习可解释性
专知会员服务
105+阅读 · 2019年10月9日
VCIP 2022 Call for Special Session Proposals
CCF多媒体专委会
1+阅读 · 2022年4月1日
【ICIG2021】Check out the hot new trailer of ICIG2021 Symposium9
中国图象图形学学会CSIG
0+阅读 · 2021年12月17日
【ICIG2021】Check out the hot new trailer of ICIG2021 Symposium8
中国图象图形学学会CSIG
0+阅读 · 2021年11月16日
【ICIG2021】Check out the hot new trailer of ICIG2021 Symposium6
中国图象图形学学会CSIG
2+阅读 · 2021年11月12日
【ICIG2021】Latest News & Announcements of the Industry Talk2
中国图象图形学学会CSIG
0+阅读 · 2021年7月29日
【ICIG2021】Latest News & Announcements of the Industry Talk1
中国图象图形学学会CSIG
0+阅读 · 2021年7月28日
Hierarchically Structured Meta-learning
CreateAMind
27+阅读 · 2019年5月22日
Unsupervised Learning via Meta-Learning
CreateAMind
43+阅读 · 2019年1月3日
A Technical Overview of AI & ML in 2018 & Trends for 2019
待字闺中
18+阅读 · 2018年12月24日
【推荐】YOLO实时目标检测(6fps)
机器学习研究会
20+阅读 · 2017年11月5日
国家自然科学基金
1+阅读 · 2014年12月31日
国家自然科学基金
3+阅读 · 2014年12月31日
国家自然科学基金
1+阅读 · 2013年12月31日
国家自然科学基金
0+阅读 · 2013年12月31日
国家自然科学基金
0+阅读 · 2013年12月31日
国家自然科学基金
0+阅读 · 2011年12月31日
国家自然科学基金
0+阅读 · 2009年12月31日
国家自然科学基金
1+阅读 · 2009年12月31日
Arxiv
0+阅读 · 2022年4月20日
Arxiv
2+阅读 · 2022年4月19日
Arxiv
0+阅读 · 2022年4月19日
VIP会员
相关VIP内容
专知会员服务
51+阅读 · 2020年12月14日
专知会员服务
45+阅读 · 2020年10月31日
Linux导论,Introduction to Linux,96页ppt
专知会员服务
81+阅读 · 2020年7月26日
100+篇《自监督学习(Self-Supervised Learning)》论文最新合集
专知会员服务
166+阅读 · 2020年3月18日
【新书】Python编程基础,669页pdf
专知会员服务
197+阅读 · 2019年10月10日
【哈佛大学商学院课程Fall 2019】机器学习可解释性
专知会员服务
105+阅读 · 2019年10月9日
相关资讯
VCIP 2022 Call for Special Session Proposals
CCF多媒体专委会
1+阅读 · 2022年4月1日
【ICIG2021】Check out the hot new trailer of ICIG2021 Symposium9
中国图象图形学学会CSIG
0+阅读 · 2021年12月17日
【ICIG2021】Check out the hot new trailer of ICIG2021 Symposium8
中国图象图形学学会CSIG
0+阅读 · 2021年11月16日
【ICIG2021】Check out the hot new trailer of ICIG2021 Symposium6
中国图象图形学学会CSIG
2+阅读 · 2021年11月12日
【ICIG2021】Latest News & Announcements of the Industry Talk2
中国图象图形学学会CSIG
0+阅读 · 2021年7月29日
【ICIG2021】Latest News & Announcements of the Industry Talk1
中国图象图形学学会CSIG
0+阅读 · 2021年7月28日
Hierarchically Structured Meta-learning
CreateAMind
27+阅读 · 2019年5月22日
Unsupervised Learning via Meta-Learning
CreateAMind
43+阅读 · 2019年1月3日
A Technical Overview of AI & ML in 2018 & Trends for 2019
待字闺中
18+阅读 · 2018年12月24日
【推荐】YOLO实时目标检测(6fps)
机器学习研究会
20+阅读 · 2017年11月5日
相关基金
国家自然科学基金
1+阅读 · 2014年12月31日
国家自然科学基金
3+阅读 · 2014年12月31日
国家自然科学基金
1+阅读 · 2013年12月31日
国家自然科学基金
0+阅读 · 2013年12月31日
国家自然科学基金
0+阅读 · 2013年12月31日
国家自然科学基金
0+阅读 · 2011年12月31日
国家自然科学基金
0+阅读 · 2009年12月31日
国家自然科学基金
1+阅读 · 2009年12月31日
Top
微信扫码咨询专知VIP会员