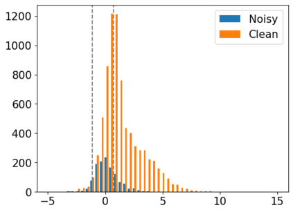
A deep neural network trained on noisy labels is known to quickly lose its power to discriminate clean instances from noisy ones. After the early learning phase has ended, the network memorizes the noisy instances, which leads to a significant degradation in its generalization performance. To resolve this issue, we propose MARVEL (MARgins Via Early Learning), a new robust learning method where the memorization of the noisy instances is curbed. We propose a new test statistic that tracks the goodness of "fit" of every instance based on the epoch-history of its classification margins. If its classification margin is small in a sequence of consecutive learning epochs, that instance is declared noisy and the network abandons learning on it. Consequently, the network first flags a possibly noisy instance, and then waits to see if learning on that instance can be improved and if not, the network learns with confidence that this instance can be safely abandoned. We also propose MARVEL+, where arduous instances can be upweighted, enabling the network to focus and improve its learning on them and consequently its generalization. Experimental results on benchmark datasets with synthetic label noise and real-world datasets show that MARVEL outperforms other baselines consistently across different noise levels, with a significantly larger margin under asymmetric noise.


翻译:在噪音标签上受过训练的深心神经网络已知会很快丧失其歧视噪音中清洁事件的权力。在早期学习阶段结束后,网络会回忆起吵闹事件,导致其一般性能严重退化。为了解决这个问题,我们提议MARVEL(MARGINS Via Aidnical Learning)(MARVEL)(MARVEL)(MARVEL)(MARVER)(MARVER)(MARVER))(MARVEL)(MARVEL)(NARVER) (N) +) (NARVER) (N) (MARVEL +) ), 跟踪每个案例的“适合”的好坏之处, 依据其分类边际的时代。如果其分类差在一系列连续学习的时代中很小, 其分类差值被宣布为吵闹杂音, 网络放弃学习。 因此, 网络首先标定了一个可能非常吵闹的场景点, 然后等待看这方面的学习是否能够改进, 如果无法安全放弃, 。 我们还建议MARVEL +,,,,,,, 将 将 将 将 以 以 新的 基 基 基 基 基 基 基 基 基 基 基 显示 基 基 比 基 基 基 基 基 基 基 基 基 基 基 基 基 基 基 基 基 基 基 基 基 基 基 基 基 基 基 基 基 基 基 基 基 基 基 基 基 基 基 基 基 基 基 基 基 基 基 基 基 在 基 基 基 基 基 基 基 基 基 基 基 基 基 基 基 基 基 基 基 基 基 基 基 基 基 基 基 基 基 基 基 基 基 基 基 基 基 基 基 基 基 基 基 基 基 基 基 基 基 基 基 基 基

0
下载
关闭预览

相关内容

零样本文本分类,Zero-Shot Learning for Text Classification
专知会员服务
97+阅读 · 2020年5月31日
可解释强化学习,Explainable Reinforcement Learning: A Survey
专知会员服务
132+阅读 · 2020年5月14日
Keras François Chollet 《Deep Learning with Python 》, 386页pdf
专知会员服务
163+阅读 · 2019年10月12日
【哈佛大学商学院课程Fall 2019】机器学习可解释性
专知会员服务
105+阅读 · 2019年10月9日
Hierarchically Structured Meta-learning
CreateAMind
27+阅读 · 2019年5月22日
Transferring Knowledge across Learning Processes
CreateAMind
29+阅读 · 2019年5月18日
无监督元学习表示学习
CreateAMind
27+阅读 · 2019年1月4日
Unsupervised Learning via Meta-Learning
CreateAMind
43+阅读 · 2019年1月3日
meta learning 17年:MAML SNAIL
CreateAMind
11+阅读 · 2019年1月2日
Disentangled的假设的探讨
CreateAMind
9+阅读 · 2018年12月10日
Hierarchical Disentangled Representations
CreateAMind
4+阅读 · 2018年4月15日
carla 学习笔记
CreateAMind
9+阅读 · 2018年2月7日
【学习】(Python)SVM数据分类
机器学习研究会
6+阅读 · 2017年10月15日
【学习】Hierarchical Softmax
机器学习研究会
4+阅读 · 2017年8月6日
Arxiv
0+阅读 · 2021年10月22日
Learning to Weight for Text Classification
Arxiv
8+阅读 · 2019年3月28日
VIP会员
相关资讯
Hierarchically Structured Meta-learning
CreateAMind
27+阅读 · 2019年5月22日
Transferring Knowledge across Learning Processes
CreateAMind
29+阅读 · 2019年5月18日
无监督元学习表示学习
CreateAMind
27+阅读 · 2019年1月4日
Unsupervised Learning via Meta-Learning
CreateAMind
43+阅读 · 2019年1月3日
meta learning 17年:MAML SNAIL
CreateAMind
11+阅读 · 2019年1月2日
Disentangled的假设的探讨
CreateAMind
9+阅读 · 2018年12月10日
Hierarchical Disentangled Representations
CreateAMind
4+阅读 · 2018年4月15日
carla 学习笔记
CreateAMind
9+阅读 · 2018年2月7日
【学习】(Python)SVM数据分类
机器学习研究会
6+阅读 · 2017年10月15日
【学习】Hierarchical Softmax
机器学习研究会
4+阅读 · 2017年8月6日
Top
微信扫码咨询专知VIP会员