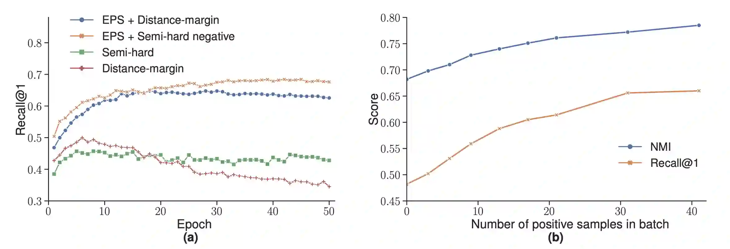
Metric learning seeks perceptual embeddings where visually similar instances are close and dissimilar instances are apart, but learned representations can be sub-optimal when the distribution of intra-class samples is diverse and distinct sub-clusters are present. Although theoretically with optimal assumptions, margin-based losses such as the triplet loss and margin loss have a diverse family of solutions. We theoretically prove and empirically show that under reasonable noise assumptions, margin-based losses tend to project all samples of a class with various modes onto a single point in the embedding space, resulting in a class collapse that usually renders the space ill-sorted for classification or retrieval. To address this problem, we propose a simple modification to the embedding losses such that each sample selects its nearest same-class counterpart in a batch as the positive element in the tuple. This allows for the presence of multiple sub-clusters within each class. The adaptation can be integrated into a wide range of metric learning losses. The proposed sampling method demonstrates clear benefits on various fine-grained image retrieval datasets over a variety of existing losses; qualitative retrieval results show that samples with similar visual patterns are indeed closer in the embedding space.


翻译:虽然理论上有最佳假设,但三重损失和差值损失等基于差值的损失有多种解决办法。我们从理论上证明并经验上表明,在合理的噪音假设下,以差值为基础的损失往往将不同模式的所有类别样本都投射到嵌入空间的单一点上,从而导致舱级崩溃,通常造成空间分类或检索错误。为了解决这一问题,我们建议对嵌入损失进行简单修改,这样,每个样本选择最近的同级对应方,分批选择正值值值值值值值值值值值值值值值值值值值值值值值值值值值值值值值值值值值值值值值值值值值值值值值值值值值值值值值值值值值,从而可以将多个子级值值值值值值值值值值值值值值值值值值值值值损失纳入。提议的取样方法表明,各种细微图像检索数据集对各种现有损失都有明显的好处;定性检索结果显示,在嵌入空间时,具有类似视觉模式的样本确实接近。

0
下载
关闭预览

相关内容

度量学习的目的为了衡量样本之间的相近程度,而这也正是模式识别的核心问题之一。大量的机器学习方法,比如K近邻、支持向量机、径向基函数网络等分类方法以及K-means聚类方法,还有一些基于图的方法,其性能好坏都主要有样本之间的相似度量方法的选择决定。 度量学习通常的目标是使同类样本之间的距离尽可能缩小,不同类样本之间的距离尽可能放大。
【图与几何深度学习】Graph and geometric deep learning,49页ppt
【电子书】机器学习实战(Machine Learning in Action),附PDF
专知会员服务
131+阅读 · 2019年11月25日
Keras François Chollet 《Deep Learning with Python 》, 386页pdf
专知会员服务
160+阅读 · 2019年10月12日
【哈佛大学商学院课程Fall 2019】机器学习可解释性
专知会员服务
105+阅读 · 2019年10月9日
经典回顾 | Collaborative Metric Learning
机器学习与推荐算法
6+阅读 · 2020年9月18日
Cross-Modal & Metric Learning 跨模态检索专题-2
Transferring Knowledge across Learning Processes
CreateAMind
29+阅读 · 2019年5月18日
Rethink Deepfakes,浅谈深度学习落地
AI科技评论
5+阅读 · 2019年2月27日
Unsupervised Learning via Meta-Learning
CreateAMind
43+阅读 · 2019年1月3日
meta learning 17年:MAML SNAIL
CreateAMind
11+阅读 · 2019年1月2日
Hierarchical Disentangled Representations
CreateAMind
4+阅读 · 2018年4月15日
LibRec 每周算法:Collaborative Metric Learning (WWW'17)
LibRec智能推荐
6+阅读 · 2017年7月4日
Arxiv
0+阅读 · 2021年10月18日
Arxiv
0+阅读 · 2021年10月18日
Arxiv
0+阅读 · 2021年10月18日
Deep Randomized Ensembles for Metric Learning
Arxiv
5+阅读 · 2018年9月4日
Arxiv
5+阅读 · 2018年5月31日
Arxiv
6+阅读 · 2018年3月29日
Arxiv
9+阅读 · 2018年3月28日
Arxiv
5+阅读 · 2018年3月28日
VIP会员
相关资讯
经典回顾 | Collaborative Metric Learning
机器学习与推荐算法
6+阅读 · 2020年9月18日
Cross-Modal & Metric Learning 跨模态检索专题-2
Transferring Knowledge across Learning Processes
CreateAMind
29+阅读 · 2019年5月18日
Rethink Deepfakes,浅谈深度学习落地
AI科技评论
5+阅读 · 2019年2月27日
Unsupervised Learning via Meta-Learning
CreateAMind
43+阅读 · 2019年1月3日
meta learning 17年:MAML SNAIL
CreateAMind
11+阅读 · 2019年1月2日
Hierarchical Disentangled Representations
CreateAMind
4+阅读 · 2018年4月15日
LibRec 每周算法:Collaborative Metric Learning (WWW'17)
LibRec智能推荐
6+阅读 · 2017年7月4日
相关论文
Arxiv
0+阅读 · 2021年10月18日
Arxiv
0+阅读 · 2021年10月18日
Arxiv
0+阅读 · 2021年10月18日
Deep Randomized Ensembles for Metric Learning
Arxiv
5+阅读 · 2018年9月4日
Arxiv
5+阅读 · 2018年5月31日
Arxiv
6+阅读 · 2018年3月29日
Arxiv
9+阅读 · 2018年3月28日
Arxiv
5+阅读 · 2018年3月28日
Top
微信扫码咨询专知VIP会员