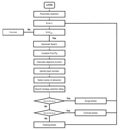
Over the past decade, several researchers have presented various optimisation algorithms for use in truss design. The no free lunch theorem implies that no optimisation algorithm fits all problems; therefore, the interest is not only in the accuracy and convergence rate of the algorithm but also the tuning effort and population size required for achieving the optimal result. The latter is particularly crucial for computationally intensive or high-dimensional problems. Contrast-based Fruit-fly Optimisation Algorithm (c-FOA) proposed by Kanarachos et al. in 2017 is based on the efficiency of fruit flies in food foraging by olfaction and visual contrast. The proposed Spontaneous Fruit Fly Optimisation (s-FOA) enhances c-FOA and addresses the difficulty in solving nonlinear optimisation algorithms by presenting standard parameters and lean population size for use on all optimisation problems. Six benchmark problems were studied to assess the performance of s-FOA. A comparison of the results obtained from documented literature and other investigated techniques demonstrates the competence and robustness of the algorithm in truss optimisation.


翻译:过去十年来,一些研究人员提出了各种优化算法,用于Turs设计;没有免费午餐理论意味着没有优化算法适合所有问题;因此,不仅对算法的准确率和趋同率感兴趣,而且对实现最佳结果所需的调整努力和人口规模也感兴趣,后者对于计算密集或高维问题尤为重要。Kanarachos等人在2017年提出的对准基于水果的优化Algorithm(c-FOA)法(c-FOA)法(c-FOA)法基于水果苍蝇在以流体和视觉对比方式进行食品饲料饲料中的效率。提议的自发性水果优化计算法(s-FOA)加强了c-FOA法(s-FOA),通过提出标准参数和精密度人口规模用于所有优化问题的解决非线优化算法的困难。研究了六个基准问题,以评估S-FOA的绩效。对文献和其他调查技术的比较表明TUs优化的算法的能力和稳健性。

0
下载
关闭预览

相关内容

100+篇《自监督学习(Self-Supervised Learning)》论文最新合集
专知会员服务
167+阅读 · 2020年3月18日
强化学习最新教程,17页pdf
专知会员服务
182+阅读 · 2019年10月11日
[综述]深度学习下的场景文本检测与识别
专知会员服务
78+阅读 · 2019年10月10日
Yoshua Bengio,使算法知道“为什么”
专知会员服务
8+阅读 · 2019年10月10日
Hierarchically Structured Meta-learning
CreateAMind
27+阅读 · 2019年5月22日
Transferring Knowledge across Learning Processes
CreateAMind
29+阅读 · 2019年5月18日
Call for Participation: Shared Tasks in NLPCC 2019
中国计算机学会
5+阅读 · 2019年3月22日
强化学习的Unsupervised Meta-Learning
CreateAMind
18+阅读 · 2019年1月7日
Unsupervised Learning via Meta-Learning
CreateAMind
43+阅读 · 2019年1月3日
Ray RLlib: Scalable 降龙十八掌
CreateAMind
9+阅读 · 2018年12月28日
A Technical Overview of AI & ML in 2018 & Trends for 2019
待字闺中
18+阅读 · 2018年12月24日
ResNet, AlexNet, VGG, Inception:各种卷积网络架构的理解
全球人工智能
20+阅读 · 2017年12月17日
【论文】变分推断(Variational inference)的总结
机器学习研究会
39+阅读 · 2017年11月16日
Large-Scale Study of Curiosity-Driven Learning
Arxiv
8+阅读 · 2018年8月13日
Efficient and Effective $L_0$ Feature Selection
Arxiv
5+阅读 · 2018年8月7日
Arxiv
3+阅读 · 2018年2月20日
Arxiv
5+阅读 · 2017年12月14日
VIP会员
相关资讯
Hierarchically Structured Meta-learning
CreateAMind
27+阅读 · 2019年5月22日
Transferring Knowledge across Learning Processes
CreateAMind
29+阅读 · 2019年5月18日
Call for Participation: Shared Tasks in NLPCC 2019
中国计算机学会
5+阅读 · 2019年3月22日
强化学习的Unsupervised Meta-Learning
CreateAMind
18+阅读 · 2019年1月7日
Unsupervised Learning via Meta-Learning
CreateAMind
43+阅读 · 2019年1月3日
Ray RLlib: Scalable 降龙十八掌
CreateAMind
9+阅读 · 2018年12月28日
A Technical Overview of AI & ML in 2018 & Trends for 2019
待字闺中
18+阅读 · 2018年12月24日
ResNet, AlexNet, VGG, Inception:各种卷积网络架构的理解
全球人工智能
20+阅读 · 2017年12月17日
【论文】变分推断(Variational inference)的总结
机器学习研究会
39+阅读 · 2017年11月16日
Top
微信扫码咨询专知VIP会员