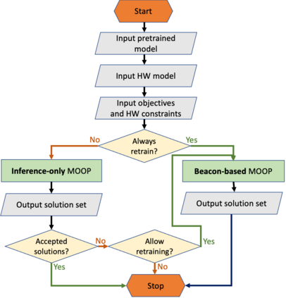
The compression of deep learning models is of fundamental importance in deploying such models to edge devices. The selection of compression parameters can be automated to meet changes in the hardware platform and application using optimization algorithms. This article introduces a Multi-Objective Hardware-Aware Quantization (MOHAQ) method, which considers hardware efficiency and inference error as objectives for mixed-precision quantization. The proposed method feasibly evaluates candidate solutions in a large search space by relying on two steps. First, post-training quantization is applied for fast solution evaluation (inference-only search). Second, we propose the "beacon-based search" to retrain selected solutions only and use them as beacons to know the effect of retraining on other solutions. We use a speech recognition model based on Simple Recurrent Unit (SRU) using the TIMIT dataset and apply our method to run on SiLago and Bitfusion platforms. We provide experimental evaluations showing that SRU can be compressed up to 8x by post-training quantization without any significant error increase. On SiLago, we found solutions that achieve 97\% and 86\% of the maximum possible speedup and energy saving, with a minor increase in error. On Bitfusion, beacon-based search reduced the error gain of inference-only search by up to 4.9 percentage points.


翻译:压缩深层次学习模型对于将此类模型应用到边缘设备至关重要。 压缩参数的选择可以自动化, 以适应硬件平台和应用程序使用优化算法的变化。 文章采用了多目标硬件软件软件量化( MOHAQ) 方法, 将硬件效率和推断错误视为混合精度分化的目标。 拟议的方法可以依靠两个步骤在大型搜索空间对候选解决方案进行实际评估。 首先, 培训后量化应用到快速解决方案评估( 仅进行 仅进行 简单搜索 ) 。 其次, 我们建议“ 以 Beacon 为基础搜索”, 仅对选定的解决方案进行再培训, 并将其作为灯塔, 以了解再培训对其它解决方案的影响。 我们使用基于简单常规单元( SRU) 的语音识别模型, 并使用我们的方法在 SiLago 和 Bituncult 平台上运行。 我们提供的实验性评估表明, 通过培训后量化量化可压缩到 8x, 而不增加任何重大错误 。 在 SiLago, 我们找到了一些解决方案, 以 以 将 降级搜索速度递增到 Basil 速度 和 86 递增 至 中 中 最大化 。

0
下载
关闭预览

相关内容

循环神经网络(RNN)是一类人工神经网络,其中节点之间的连接沿时间序列形成有向图。 这使其表现出时间动态行为。 RNN源自前馈神经网络,可以使用其内部状态(内存)来处理可变长度的输入序列。这使得它们适用于诸如未分段的,连接的手写识别或语音识别之类的任务。
Stabilizing Transformers for Reinforcement Learning
专知会员服务
60+阅读 · 2019年10月17日
《DeepGCNs: Making GCNs Go as Deep as CNNs》
专知会员服务
31+阅读 · 2019年10月17日
Keras François Chollet 《Deep Learning with Python 》, 386页pdf
专知会员服务
162+阅读 · 2019年10月12日
AIART 2022 Call for Papers
CCF多媒体专委会
1+阅读 · 2022年2月13日
强化学习三篇论文 避免遗忘等
CreateAMind
20+阅读 · 2019年5月24日
Hierarchically Structured Meta-learning
CreateAMind
27+阅读 · 2019年5月22日
Unsupervised Learning via Meta-Learning
CreateAMind
43+阅读 · 2019年1月3日
A Technical Overview of AI & ML in 2018 & Trends for 2019
待字闺中
18+阅读 · 2018年12月24日
【跟踪Tracking】15篇论文+代码 | 中秋快乐~
专知
18+阅读 · 2018年9月24日
【推荐】YOLO实时目标检测(6fps)
机器学习研究会
20+阅读 · 2017年11月5日
【推荐】RNN/LSTM时序预测
机器学习研究会
25+阅读 · 2017年9月8日
强化学习族谱
CreateAMind
26+阅读 · 2017年8月2日
国家自然科学基金
3+阅读 · 2017年12月31日
国家自然科学基金
0+阅读 · 2015年12月31日
国家自然科学基金
1+阅读 · 2015年12月31日
国家自然科学基金
19+阅读 · 2015年12月31日
国家自然科学基金
2+阅读 · 2013年12月31日
国家自然科学基金
0+阅读 · 2013年12月31日
国家自然科学基金
0+阅读 · 2012年12月31日
国家自然科学基金
1+阅读 · 2012年12月31日
国家自然科学基金
0+阅读 · 2012年12月31日
国家自然科学基金
0+阅读 · 2009年12月31日
Arxiv
0+阅读 · 2022年4月15日
Prefix-Free Coding for LQG Control
Arxiv
0+阅读 · 2022年4月15日
Neural Architecture Search without Training
Arxiv
10+阅读 · 2021年6月11日
Memory-Gated Recurrent Networks
Arxiv
12+阅读 · 2020年12月24日
VIP会员
相关资讯
AIART 2022 Call for Papers
CCF多媒体专委会
1+阅读 · 2022年2月13日
强化学习三篇论文 避免遗忘等
CreateAMind
20+阅读 · 2019年5月24日
Hierarchically Structured Meta-learning
CreateAMind
27+阅读 · 2019年5月22日
Unsupervised Learning via Meta-Learning
CreateAMind
43+阅读 · 2019年1月3日
A Technical Overview of AI & ML in 2018 & Trends for 2019
待字闺中
18+阅读 · 2018年12月24日
【跟踪Tracking】15篇论文+代码 | 中秋快乐~
专知
18+阅读 · 2018年9月24日
【推荐】YOLO实时目标检测(6fps)
机器学习研究会
20+阅读 · 2017年11月5日
【推荐】RNN/LSTM时序预测
机器学习研究会
25+阅读 · 2017年9月8日
强化学习族谱
CreateAMind
26+阅读 · 2017年8月2日
相关基金
国家自然科学基金
3+阅读 · 2017年12月31日
国家自然科学基金
0+阅读 · 2015年12月31日
国家自然科学基金
1+阅读 · 2015年12月31日
国家自然科学基金
19+阅读 · 2015年12月31日
国家自然科学基金
2+阅读 · 2013年12月31日
国家自然科学基金
0+阅读 · 2013年12月31日
国家自然科学基金
0+阅读 · 2012年12月31日
国家自然科学基金
1+阅读 · 2012年12月31日
国家自然科学基金
0+阅读 · 2012年12月31日
国家自然科学基金
0+阅读 · 2009年12月31日
Top
微信扫码咨询专知VIP会员