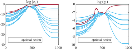
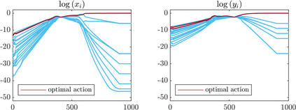
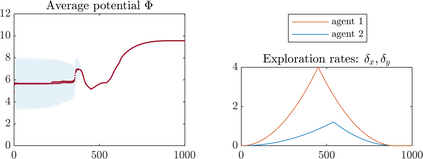
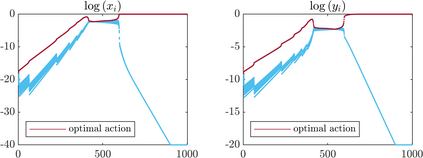
Exploration-exploitation is a powerful and practical tool in multi-agent learning (MAL), however, its effects are far from understood. To make progress in this direction, we study a smooth analogue of Q-learning. We start by showing that our learning model has strong theoretical justification as an optimal model for studying exploration-exploitation. Specifically, we prove that smooth Q-learning has bounded regret in arbitrary games for a cost model that explicitly captures the balance between game and exploration costs and that it always converges to the set of quantal-response equilibria (QRE), the standard solution concept for games under bounded rationality, in weighted potential games with heterogeneous learning agents. In our main task, we then turn to measure the effect of exploration in collective system performance. We characterize the geometry of the QRE surface in low-dimensional MAL systems and link our findings with catastrophe (bifurcation) theory. In particular, as the exploration hyperparameter evolves over-time, the system undergoes phase transitions where the number and stability of equilibria can change radically given an infinitesimal change to the exploration parameter. Based on this, we provide a formal theoretical treatment of how tuning the exploration parameter can provably lead to equilibrium selection with both positive as well as negative (and potentially unbounded) effects to system performance.


翻译:探索探索开发是多试剂学习(MAL)中一个强大而实用的工具,然而,它的效果远未被理解。为了朝这个方向取得进展,我们研究一个平稳的Q-学习模拟。我们首先显示我们的学习模式有很强的理论理由,是研究探索-开发的最佳模式。具体地说,我们证明,顺利的Q-学习在任意游戏中,对明确体现游戏和勘探成本平衡的成本模型(MAL)感到遗憾,而且它总是会与一套四等反应平衡(QRE)(QRE)(QRE)(QRE)(QRE)(QRE)(QRE))(QRE))(QRE)(QRE))(QRE)(QRE)(QRE)(QRE)(Q-L)(Q-L)(Q-L)(M)(M) (M) (M) (M) (M) (M) (M) (O) (O) (O) (O(Q) (I) (O) (I) (I) (I) (O(S) (O) (O) (O) (S) (O) (I) (I) (I) (I) (I) (I) (I) (I) (I) (I) (I) (I) (I) (I) (I) (I) (I) (I) (O) (O) (O) (O) (I) (I) (I) (I) (I) (I) (I) (I) (I) (I) (I) (I) (I) (I) (I) (I) (I) (I) (I) (I) (S) (I) (I) (I) (I) (I) (I) (I) (I) (I) (I) (I) (I) (I) (I) (I) (I) (I) (I) (I) (I) (I) (I) (I) (I) (I) (I) (I) (I) (I) (I) (I) (I) (I) (I) (I) (I) (I) (I) (I) (I) (I) (I)

15
下载
关闭预览

相关内容

博弈论(Game theory)有时也称为对策论,或者赛局理论,应用数学的一个分支,目前在生物学、经济学、国际关系、计算机科学、政治学、军事战略和其他很多学科都有广泛的应用。主要研究公式化了的激励结构(游戏或者博弈)间的相互作用。是研究具有斗争或竞争性质现象的数学理论和方法。也是运筹学的一个重要学科。
【CMU】最新深度学习课程, Introduction to Deep Learning
专知会员服务
38+阅读 · 2020年9月12日
知识图谱推理,50页ppt,Salesforce首席科学家Richard Socher
专知会员服务
111+阅读 · 2020年6月10日
Fariz Darari简明《博弈论Game Theory》介绍,35页ppt
专知会员服务
112+阅读 · 2020年5月15日
Stabilizing Transformers for Reinforcement Learning
专知会员服务
60+阅读 · 2019年10月17日
Hierarchically Structured Meta-learning
CreateAMind
27+阅读 · 2019年5月22日
Transferring Knowledge across Learning Processes
CreateAMind
29+阅读 · 2019年5月18日
19篇ICML2019论文摘录选读!
专知
28+阅读 · 2019年4月28日
逆强化学习-学习人先验的动机
CreateAMind
16+阅读 · 2019年1月18日
强化学习的Unsupervised Meta-Learning
CreateAMind
18+阅读 · 2019年1月7日
Unsupervised Learning via Meta-Learning
CreateAMind
43+阅读 · 2019年1月3日
meta learning 17年:MAML SNAIL
CreateAMind
11+阅读 · 2019年1月2日
Reinforcement Learning: An Introduction 2018第二版 500页
CreateAMind
14+阅读 · 2018年4月27日
Hierarchical Disentangled Representations
CreateAMind
4+阅读 · 2018年4月15日
强化学习族谱
CreateAMind
26+阅读 · 2017年8月2日
Towards a theory of machine learning
Arxiv
0+阅读 · 2021年2月12日
VIP会员
相关资讯
Hierarchically Structured Meta-learning
CreateAMind
27+阅读 · 2019年5月22日
Transferring Knowledge across Learning Processes
CreateAMind
29+阅读 · 2019年5月18日
19篇ICML2019论文摘录选读!
专知
28+阅读 · 2019年4月28日
逆强化学习-学习人先验的动机
CreateAMind
16+阅读 · 2019年1月18日
强化学习的Unsupervised Meta-Learning
CreateAMind
18+阅读 · 2019年1月7日
Unsupervised Learning via Meta-Learning
CreateAMind
43+阅读 · 2019年1月3日
meta learning 17年:MAML SNAIL
CreateAMind
11+阅读 · 2019年1月2日
Reinforcement Learning: An Introduction 2018第二版 500页
CreateAMind
14+阅读 · 2018年4月27日
Hierarchical Disentangled Representations
CreateAMind
4+阅读 · 2018年4月15日
强化学习族谱
CreateAMind
26+阅读 · 2017年8月2日
Top
微信扫码咨询专知VIP会员