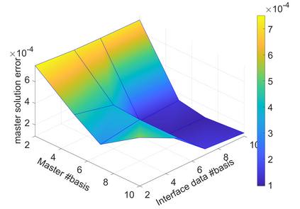
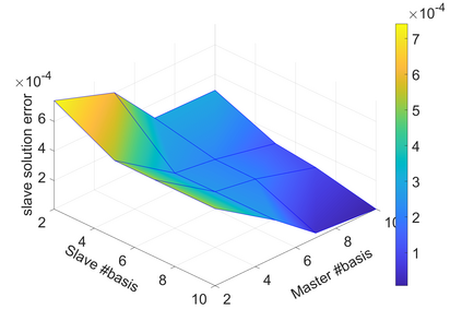
In this paper we propose a reduced order modeling strategy for two-way Dirichlet-Neumann parametric coupled problems solved with domain-decomposition (DD) sub-structuring methods. We split the original coupled differential problem into two sub-problems with Dirichlet and Neumann interface conditions, respectively. After discretization by (e.g.) the finite element method, the full-order model (FOM) is solved by Dirichlet-Neumann iterations between the two sub-problems until interface convergence is reached. We, then, apply the reduced basis (RB) method to obtain a low-dimensional representation of the solution of each sub-problem. Furthermore, we use the discrete empirical interpolation method (DEIM) applied at the interface level to achieve a fully reduced-order representation of the DD techniques implemented. To deal with interface data when non-conforming FE interface discretizations are considered, we employ the INTERNODES method combined with the interface DEIM reduction. The reduced-order model (ROM) is then solved by sub-iterating between the two reduced-order sub-problems until convergence of the approximated high-fidelity interface solutions. The ROM scheme is numerically verified on both steady and unsteady coupled problems, in the case of non-conforming FE interfaces.


翻译:在本文中,我们建议对双向Drichlet-Neumann双向双向Drichlet-Neumann双向分解(DD)结构化方法解决的分级模型问题提出一个减少的顺序模型战略。我们将最初同时存在的差别问题分别分为Drichlet和Neumann接口条件的两个子问题。在通过(例如)有限元素法分解后,全序模型(FOM)通过Drichlet-Neumann分解方法解决,直到达到接口的趋同。然后,我们采用减少的基础(RB)方法来获得每个子问题解决方案的低维度代表。此外,我们使用在接口一级应用独立的经验性互换方法(DEIM)来达到完全减少对DD技术的分级代表。在考虑非对FE接口分解化时,我们使用InterNODES方法与接口的减少合并。然后,通过两个分位式组合式界面的分解方法(ROM)解决了每个子问题。在不断缩小的组合组合的界面中,在不断缩小的组合组合组合的组合组合的组合的组合的组合的组合的分解式组合的分解问题是不断处理。

0
下载
关闭预览

相关内容

不可错过!《机器学习100讲》课程,UBC Mark Schmidt讲授
专知会员服务
76+阅读 · 2022年6月28日
Into the Metaverse,93页ppt介绍元宇宙概念、应用、趋势
专知会员服务
49+阅读 · 2022年2月19日
Linux导论,Introduction to Linux,96页ppt
专知会员服务
82+阅读 · 2020年7月26日
【哈佛大学商学院课程Fall 2019】机器学习可解释性
专知会员服务
105+阅读 · 2019年10月9日
VCIP 2022 Call for Special Session Proposals
CCF多媒体专委会
1+阅读 · 2022年4月1日
ACM MM 2022 Call for Papers
CCF多媒体专委会
5+阅读 · 2022年3月29日
AIART 2022 Call for Papers
CCF多媒体专委会
1+阅读 · 2022年2月13日
【ICIG2021】Latest News & Announcements of the Industry Talk2
中国图象图形学学会CSIG
0+阅读 · 2021年7月29日
【ICIG2021】Latest News & Announcements of the Industry Talk1
中国图象图形学学会CSIG
0+阅读 · 2021年7月28日
Hierarchically Structured Meta-learning
CreateAMind
27+阅读 · 2019年5月22日
Transferring Knowledge across Learning Processes
CreateAMind
29+阅读 · 2019年5月18日
Unsupervised Learning via Meta-Learning
CreateAMind
43+阅读 · 2019年1月3日
A Technical Overview of AI & ML in 2018 & Trends for 2019
待字闺中
18+阅读 · 2018年12月24日
disentangled-representation-papers
CreateAMind
26+阅读 · 2018年9月12日
国家自然科学基金
0+阅读 · 2015年12月31日
国家自然科学基金
1+阅读 · 2014年12月31日
国家自然科学基金
0+阅读 · 2013年12月31日
国家自然科学基金
0+阅读 · 2013年12月31日
国家自然科学基金
0+阅读 · 2012年12月31日
国家自然科学基金
0+阅读 · 2012年12月31日
国家自然科学基金
0+阅读 · 2012年12月31日
国家自然科学基金
1+阅读 · 2011年12月31日
国家自然科学基金
0+阅读 · 2010年12月31日
国家自然科学基金
1+阅读 · 2008年12月31日
Arxiv
15+阅读 · 2020年12月17日
VIP会员
相关资讯
VCIP 2022 Call for Special Session Proposals
CCF多媒体专委会
1+阅读 · 2022年4月1日
ACM MM 2022 Call for Papers
CCF多媒体专委会
5+阅读 · 2022年3月29日
AIART 2022 Call for Papers
CCF多媒体专委会
1+阅读 · 2022年2月13日
【ICIG2021】Latest News & Announcements of the Industry Talk2
中国图象图形学学会CSIG
0+阅读 · 2021年7月29日
【ICIG2021】Latest News & Announcements of the Industry Talk1
中国图象图形学学会CSIG
0+阅读 · 2021年7月28日
Hierarchically Structured Meta-learning
CreateAMind
27+阅读 · 2019年5月22日
Transferring Knowledge across Learning Processes
CreateAMind
29+阅读 · 2019年5月18日
Unsupervised Learning via Meta-Learning
CreateAMind
43+阅读 · 2019年1月3日
A Technical Overview of AI & ML in 2018 & Trends for 2019
待字闺中
18+阅读 · 2018年12月24日
disentangled-representation-papers
CreateAMind
26+阅读 · 2018年9月12日
相关基金
国家自然科学基金
0+阅读 · 2015年12月31日
国家自然科学基金
1+阅读 · 2014年12月31日
国家自然科学基金
0+阅读 · 2013年12月31日
国家自然科学基金
0+阅读 · 2013年12月31日
国家自然科学基金
0+阅读 · 2012年12月31日
国家自然科学基金
0+阅读 · 2012年12月31日
国家自然科学基金
0+阅读 · 2012年12月31日
国家自然科学基金
1+阅读 · 2011年12月31日
国家自然科学基金
0+阅读 · 2010年12月31日
国家自然科学基金
1+阅读 · 2008年12月31日
Top
微信扫码咨询专知VIP会员