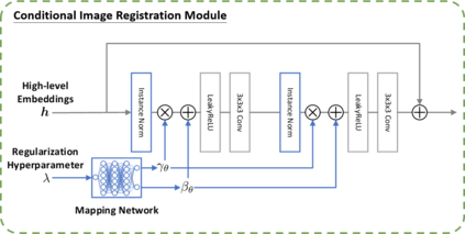
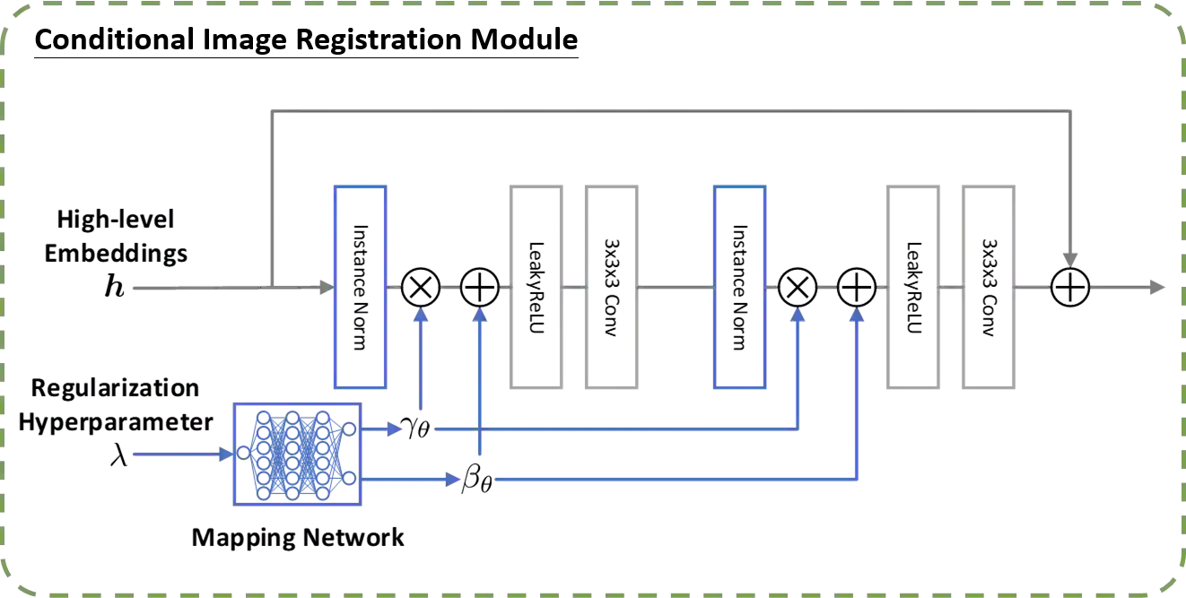
Recent deep learning-based methods have shown promising results and runtime advantages in deformable image registration. However, analyzing the effects of hyperparameters and searching for optimal regularization parameters prove to be too prohibitive in deep learning-based methods. This is because it involves training a substantial number of separate models with distinct hyperparameter values. In this paper, we propose a conditional image registration method and a new self-supervised learning paradigm for deep deformable image registration. By learning the conditional features that are correlated with the regularization hyperparameter, we demonstrate that optimal solutions with arbitrary hyperparameters can be captured by a single deep convolutional neural network. In addition, the smoothness of the resulting deformation field can be manipulated with arbitrary strength of smoothness regularization during inference. Extensive experiments on a large-scale brain MRI dataset show that our proposed method enables the precise control of the smoothness of the deformation field without sacrificing the runtime advantage or registration accuracy.


翻译:最近的深层学习方法在可变形图像登记方面显示了令人乐观的结果和时间优势。然而,分析超参数的效果和寻找最佳的正规化参数在深层学习方法中实在太过令人望而却步。这是因为它涉及培训大量不同的模型,具有不同的超参数值。在本文中,我们提出了一种有条件的图像登记方法和一种新的自我监督学习模式,用于深层可变形图像登记。通过学习与常态超参数相关的条件特征,我们证明,单一个深层神经网络可以捕捉到任意超光度参数的最佳解决方案。此外,由此产生的变形场的平滑性可以在推断过程中被任意地操纵,在大规模大脑MRI数据集上进行广泛的实验表明,我们所提议的方法能够精确控制变形场的顺利性,同时又不牺牲运行时间优势或登记准确性。

0
下载
关闭预览

相关内容

图像配准是图像处理研究领域中的一个典型问题和技术难点,其目的在于比较或融合针对同一对象在不同条件下获取的图像,例如图像会来自不同的采集设备,取自不同的时间,不同的拍摄视角等等,有时也需要用到针对不同对象的图像配准问题。具体地说,对于一组图像数据集中的两幅图像,通过寻找一种空间变换把一幅图像映射到另一幅图像,使得两图中对应于空间同一位置的点一一对应起来,从而达到信息融合的目的。 该技术在计算机视觉、医学图像处理以及材料力学等领域都具有广泛的应用。根据具体应用的不同,有的侧重于通过变换结果融合两幅图像,有的侧重于研究变换本身以获得对象的一些力学属性。
神经网络的拓扑结构,TOPOLOGY OF DEEP NEURAL NETWORKS
专知会员服务
35+阅读 · 2020年4月15日
【芝加哥大学】可变形的风格转移,Deformable Style Transfer
专知会员服务
31+阅读 · 2020年3月26日
抢鲜看!13篇CVPR2020论文链接/开源代码/解读
专知会员服务
50+阅读 · 2020年2月26日
【ICLR-2020】网络反卷积,NETWORK DECONVOLUTION
专知会员服务
39+阅读 · 2020年2月21日
专知会员服务
162+阅读 · 2020年1月16日
Hierarchically Structured Meta-learning
CreateAMind
27+阅读 · 2019年5月22日
Transferring Knowledge across Learning Processes
CreateAMind
29+阅读 · 2019年5月18日
CVPR2018 | Decoupled Networks
极市平台
4+阅读 · 2019年3月22日
逆强化学习-学习人先验的动机
CreateAMind
16+阅读 · 2019年1月18日
Unsupervised Learning via Meta-Learning
CreateAMind
43+阅读 · 2019年1月3日
meta learning 17年:MAML SNAIL
CreateAMind
11+阅读 · 2019年1月2日
【跟踪Tracking】15篇论文+代码 | 中秋快乐~
专知
18+阅读 · 2018年9月24日
【收藏】机器学习的Pytorch实现资源集合【附下载链接】
机器学习算法与Python学习
10+阅读 · 2018年9月8日
Capsule Networks解析
机器学习研究会
11+阅读 · 2017年11月12日
Simplifying Graph Convolutional Networks
Arxiv
7+阅读 · 2019年6月20日
Arxiv
3+阅读 · 2017年10月1日
VIP会员
相关资讯
Hierarchically Structured Meta-learning
CreateAMind
27+阅读 · 2019年5月22日
Transferring Knowledge across Learning Processes
CreateAMind
29+阅读 · 2019年5月18日
CVPR2018 | Decoupled Networks
极市平台
4+阅读 · 2019年3月22日
逆强化学习-学习人先验的动机
CreateAMind
16+阅读 · 2019年1月18日
Unsupervised Learning via Meta-Learning
CreateAMind
43+阅读 · 2019年1月3日
meta learning 17年:MAML SNAIL
CreateAMind
11+阅读 · 2019年1月2日
【跟踪Tracking】15篇论文+代码 | 中秋快乐~
专知
18+阅读 · 2018年9月24日
【收藏】机器学习的Pytorch实现资源集合【附下载链接】
机器学习算法与Python学习
10+阅读 · 2018年9月8日
Capsule Networks解析
机器学习研究会
11+阅读 · 2017年11月12日
Top
微信扫码咨询专知VIP会员