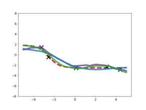
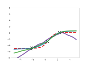
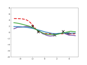
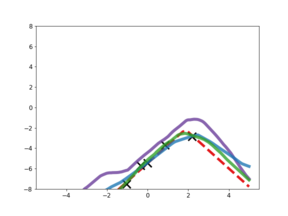
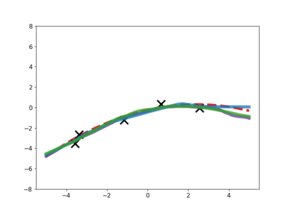
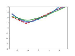
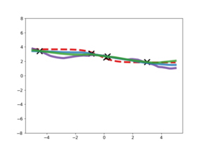
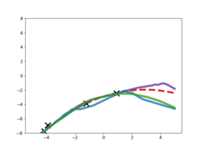
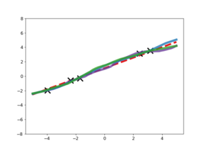
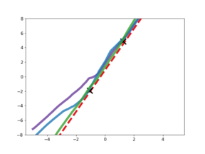
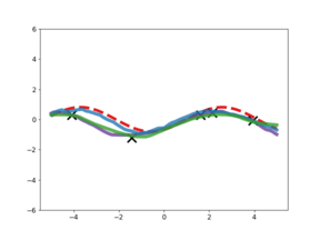
Model-agnostic meta-learners aim to acquire meta-learned parameters from similar tasks to adapt to novel tasks from the same distribution with few gradient updates. With the flexibility in the choice of models, those frameworks demonstrate appealing performance on a variety of domains such as few-shot image classification and reinforcement learning. However, one important limitation of such frameworks is that they seek a common initialization shared across the entire task distribution, substantially limiting the diversity of the task distributions that they are able to learn from. In this paper, we augment MAML with the capability to identify the mode of tasks sampled from a multimodal task distribution and adapt quickly through gradient updates. Specifically, we propose a multimodal MAML (MMAML) framework, which is able to modulate its meta-learned prior parameters according to the identified mode, allowing more efficient fast adaptation. We evaluate the proposed model on a diverse set of few-shot learning tasks, including regression, image classification, and reinforcement learning. The results not only demonstrate the effectiveness of our model in modulating the meta-learned prior in response to the characteristics of tasks but also show that training on a multimodal distribution can produce an improvement over unimodal training.


翻译:模型 -- -- 不可知性元 Learners 的目标是从类似的任务中获得元学的参数,以适应同一分布的新的任务,而没有多少梯度更新。这些框架在选择模型方面具有灵活性,显示了在微小图像分类和强化学习等各个领域的有吸引力的业绩。然而,这些框架的一个重要局限性是,它们寻求在整个任务分布中共享共同初始化,大大限制了它们能够从中学习的任务分布的多样性。在本文件中,我们增强MAML,使之有能力确定从多式联运任务分配中抽样的任务模式,并通过梯度更新迅速适应。具体地说,我们提议了一个多式联运MAML(MMMM)框架,它能够根据所确定的模式调整其元学前参数,从而能够更有效地快速适应。我们评估了一组不同的微小学习任务的拟议模型,包括回归、图像分类和强化学习。结果不仅表明我们模型在适应任务特点之前调整元学方面的有效性,而且还表明关于多式联运的培训能够比非模版培训产生改进。

25
下载
关闭预览

相关内容

因果图,Causal Graphs,52页ppt
专知会员服务
253+阅读 · 2020年4月19日
深度强化学习策略梯度教程,53页ppt
专知会员服务
184+阅读 · 2020年2月1日
Uber AI NeurIPS 2019《元学习meta-learning》教程,附92页PPT下载
专知会员服务
113+阅读 · 2019年12月13日
Hierarchically Structured Meta-learning
CreateAMind
27+阅读 · 2019年5月22日
Transferring Knowledge across Learning Processes
CreateAMind
29+阅读 · 2019年5月18日
逆强化学习-学习人先验的动机
CreateAMind
16+阅读 · 2019年1月18日
强化学习的Unsupervised Meta-Learning
CreateAMind
18+阅读 · 2019年1月7日
无监督元学习表示学习
CreateAMind
27+阅读 · 2019年1月4日
Unsupervised Learning via Meta-Learning
CreateAMind
43+阅读 · 2019年1月3日
meta learning 17年:MAML SNAIL
CreateAMind
11+阅读 · 2019年1月2日
Hierarchical Imitation - Reinforcement Learning
CreateAMind
19+阅读 · 2018年5月25日
Arxiv
7+阅读 · 2020年3月1日
Arxiv
26+阅读 · 2019年3月5日
Learning Embedding Adaptation for Few-Shot Learning
Arxiv
17+阅读 · 2018年12月10日
Arxiv
136+阅读 · 2018年10月8日
VIP会员
相关VIP内容
因果图,Causal Graphs,52页ppt
专知会员服务
253+阅读 · 2020年4月19日
深度强化学习策略梯度教程,53页ppt
专知会员服务
184+阅读 · 2020年2月1日
Uber AI NeurIPS 2019《元学习meta-learning》教程,附92页PPT下载
专知会员服务
113+阅读 · 2019年12月13日
相关论文
Arxiv
7+阅读 · 2020年3月1日
Arxiv
26+阅读 · 2019年3月5日
Learning Embedding Adaptation for Few-Shot Learning
Arxiv
17+阅读 · 2018年12月10日
Arxiv
136+阅读 · 2018年10月8日
Top
微信扫码咨询专知VIP会员