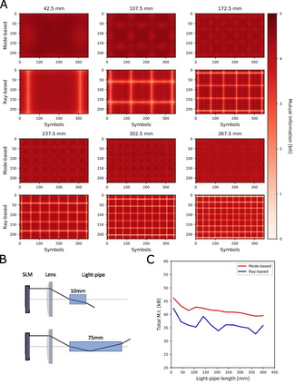
Image retrieval after propagation through multi-mode fibers is gaining attention due to their capacity to confine light and efficiently transport it over distances in a compact system. Here, we propose a generally applicable information-theoretic framework to transmit maximal-entropy (data) images and maximize the information transmission over sub-meter distances, a crucial capability that allows optical storage applications to scale and address different parts of storage media. To this end, we use millimeter-sized square optical waveguides to image a megapixel 8-bit spatial-light modulator. Data is thus represented as a 2D array of 8-bit values (symbols). Transmitting 100000s of symbols requires innovation beyond transmission matrix approaches. Deep neural networks have been recently utilized to retrieve images, but have been limited to small (thousands of symbols) and natural looking (low entropy) images. We maximize information transmission by combining a bandwidth-optimized homodyne detector with a differentiable hybrid neural-network consisting of a digital twin of the experiment setup and a U-Net. For the digital twin, we implement and compare a differentiable mode-based twin with a differentiable ray-based twin. Importantly, the latter can adapt to manufacturing-related setup imperfections during training which we show to be crucial. Our pipeline is trained end-to-end to recover digital input images while maximizing the achievable information page size based on a differentiable mutual-information estimator. We demonstrate retrieval of 66 kB at maximum with 1.7 bit per symbol on average with a range of 0.3 - 3.4 bit.


翻译:在通过多模式纤维进行传播后,图像检索日益受到关注,这是因为它们有能力限制光亮,并在紧凑系统中将光有效传输到远处。在这里,我们提出一个普遍适用的信息理论框架,以传输最大-耐光(数据)图像,并在亚米距离内最大限度地传播信息,这是一个关键能力,使光存储应用程序能够缩放和处理存储介质的不同部分。为此,我们使用毫米尺寸的平方光波导师来图像巨型像像8比特空间光度调色仪。因此,数据代表着8比值的2D阵列(符号)。传输100万个符号需要创新,而不是传输矩阵方法。最近,深神经网络被用于检索图像,但仅限于小(千个符号)和自然(低温)图像。我们通过将带宽频频的同声调同声波检测器与不同的混合神经网络结合,由实验的数码双链接和U-Net组成。对于数字双对数字双位的双位图像,我们实施并比较了双级的双向关键图像,然后在以我们所训练的可移动的图像中进行双向式同步的模拟的图像,然后显示一个基于可移动的图像的图像。

0
下载
关闭预览

相关内容

《计算机信息》杂志发表高质量的论文,扩大了运筹学和计算的范围,寻求有关理论、方法、实验、系统和应用方面的原创研究论文、新颖的调查和教程论文,以及描述新的和有用的软件工具的论文。官网链接:https://pubsonline.informs.org/journal/ijoc
不可错过!《机器学习100讲》课程,UBC Mark Schmidt讲授
专知会员服务
76+阅读 · 2022年6月28日
Meta最新WWW2022《联邦计算导论》教程,附77页ppt
专知会员服务
60+阅读 · 2022年5月5日
最新《Transformers模型》教程,64页ppt
专知会员服务
325+阅读 · 2020年11月26日
【哈佛大学商学院课程Fall 2019】机器学习可解释性
专知会员服务
105+阅读 · 2019年10月9日
【SIGGRAPH2019】TensorFlow 2.0深度学习计算机图形学应用
专知会员服务
41+阅读 · 2019年10月9日
ACM MM 2022 Call for Papers
CCF多媒体专委会
5+阅读 · 2022年3月29日
IEEE TII Call For Papers
CCF多媒体专委会
3+阅读 · 2022年3月24日
AIART 2022 Call for Papers
CCF多媒体专委会
1+阅读 · 2022年2月13日
Call for Nominations: 2022 Multimedia Prize Paper Award
CCF多媒体专委会
0+阅读 · 2022年2月12日
Hierarchically Structured Meta-learning
CreateAMind
27+阅读 · 2019年5月22日
Transferring Knowledge across Learning Processes
CreateAMind
29+阅读 · 2019年5月18日
LibRec 精选:推荐系统的论文与源码
LibRec智能推荐
14+阅读 · 2018年11月29日
ResNet, AlexNet, VGG, Inception:各种卷积网络架构的理解
全球人工智能
20+阅读 · 2017年12月17日
【推荐】用Tensorflow理解LSTM
机器学习研究会
36+阅读 · 2017年9月11日
国家自然科学基金
1+阅读 · 2013年12月31日
国家自然科学基金
1+阅读 · 2013年12月31日
国家自然科学基金
0+阅读 · 2012年12月31日
国家自然科学基金
0+阅读 · 2012年12月31日
国家自然科学基金
0+阅读 · 2012年12月31日
国家自然科学基金
0+阅读 · 2009年12月31日
国家自然科学基金
0+阅读 · 2009年12月31日
国家自然科学基金
0+阅读 · 2009年12月31日
Arxiv
0+阅读 · 2023年3月11日
VIP会员
相关资讯
ACM MM 2022 Call for Papers
CCF多媒体专委会
5+阅读 · 2022年3月29日
IEEE TII Call For Papers
CCF多媒体专委会
3+阅读 · 2022年3月24日
AIART 2022 Call for Papers
CCF多媒体专委会
1+阅读 · 2022年2月13日
Call for Nominations: 2022 Multimedia Prize Paper Award
CCF多媒体专委会
0+阅读 · 2022年2月12日
Hierarchically Structured Meta-learning
CreateAMind
27+阅读 · 2019年5月22日
Transferring Knowledge across Learning Processes
CreateAMind
29+阅读 · 2019年5月18日
LibRec 精选:推荐系统的论文与源码
LibRec智能推荐
14+阅读 · 2018年11月29日
ResNet, AlexNet, VGG, Inception:各种卷积网络架构的理解
全球人工智能
20+阅读 · 2017年12月17日
【推荐】用Tensorflow理解LSTM
机器学习研究会
36+阅读 · 2017年9月11日
相关基金
国家自然科学基金
1+阅读 · 2013年12月31日
国家自然科学基金
1+阅读 · 2013年12月31日
国家自然科学基金
0+阅读 · 2012年12月31日
国家自然科学基金
0+阅读 · 2012年12月31日
国家自然科学基金
0+阅读 · 2012年12月31日
国家自然科学基金
0+阅读 · 2009年12月31日
国家自然科学基金
0+阅读 · 2009年12月31日
国家自然科学基金
0+阅读 · 2009年12月31日
Top
微信扫码咨询专知VIP会员