FX2TRT-Pytorch转TensorRT新方式-实践torch.fx第三篇

2022 年 11 月 7 日 极市平台
↑ 点击 蓝字  关注极市平台

作者丨oldpan
来源丨oldpan博客
编辑丨极市平台

极市导读

 

实践torch.fx第三篇,Pytorch转TensorRT新方式,附详细代码。 >>算法offer直通车、50万总奖池!高通人工智能创新应用大赛等你来战!

接着唠嗑FX~

拖了一阵子没有更新,就发生了两件大事儿:

  • torch-tensorrt仓库移动到Pytorch主仓库下,更名为pytorch/TensorRT

  • Pytorch仓库将fx2trt分支由主仓库移到了pytorch/TensorRT仓库

因为和我之前跑通的版本变动较大(毕竟隔了几个月hh),决定先观察观察再写,然后就一直拖啊一直拖。然后拖到了现在,随后也看到了官方的FX2TRT的 User Guide(https://github.com/pytorch/TensorRT/blob/master/docsrc/tutorials/getting_started_with_fx_path.rst) :

Pytorch仓库的fx2trt代码库转移到pytorch/TensorRT中,变为了其中的一部分:FX Frontendpytorch/TensorRT也就是之前的Torch-TensorRT库,现在统一了,除了可以将torchscript的模型转化为TensorRT模型,也可以将FX模型转化为TensorRT模型。

Pytorch/TensorRT

这个库区别于NVIDIA官方的TensorRT仓库,是Pytorch自己的 TensorRT仓库(https://github.com/pytorch/TensorRT) ,简单介绍如下:

PyTorch/TorchScript/FX compiler for NVIDIA GPUs using TensorRT

其实前身是TRtorch也叫作torch-TensorRT,我之前也写过篇关于这个的回答(https://www.zhihu.com/question/436143525/answer/2267845251) 。这个库的主要功能是无缝将torchscript的模型引入TensorRT的加速,使用最接近Pytorch的torchscript的生态去加速模型,充分利用TensorRT和TVM等优秀的工具,不需要把模型拆成好几部分,直接使用torchscript这个运行时去缝合,对于某些模型来说是很合适的:

不过本文的重点不是这个,我们关注的fx2trt这个库挪到了这个仓库中,看来Pytorch是想把这些和TensorRT有关的库都整合在一起,也挺好。这里我只用到了fx2trt,所以只执行以下命令即可:

git clone https://github.com/pytorch/TensorRT/commits/master
cd py
python3 setup.py install --fx-only

看了下其中FX部分的代码结构,基本没什么变动,就是单独拎了出来。

fx2trt这个工具就是为了配合FX,将FX后的模型转化为TensorRT,大概分为四个步骤:

  • 先trace模型
  • 然后split trace后的模型,分为支持trt和不支持trt的部分
  • 将支持trt的部分model转化为trt
  • 然后得到一个新的nn.module,其中subgraph就是一个trt的engine嵌入进去了

看个例子

可以简单看下官方的示例代码,在TensorRT/examples/fx/lower_example.py有一个resnet18的例子。首先获取resnet18的模型,没什么好说的:

model = torchvision.models.resnet18(pretrained=True)

然后通过compile函数来对model进行编译,这个compile函数内部其实就是调用了一个Lowerer类,Lowerer类会根据config配置创建fx2trt的pipeline,之后的torch_tensorrt会统一这个接口,根据fx和ts(torchscript)模型来分别进行compile,不过这里就只说fx了:

# 这里model是nn.module 来自 torchvision.models.resnet18(pretrained=True)
lowered_module = compile(
    module,
    input, # input = [torch.rand(128, 3, 224, 224)
    max_batch_size=conf.batch_size,
    lower_precision=LowerPrecision.FP16 if conf.fp16 else LowerPrecision.FP32,
)

# 其中compile调用了Lowerer,是个help类,搭建fx2trt的pipeline
def compile(
    module: nn.Module,
    input,
    max_batch_size: int = 2048,
    max_workspace_size=1 << 25,
    explicit_batch_dimension=False,
    lower_precision=LowerPrecision.FP16,
    verbose_log=False,
    timing_cache_prefix="",
    save_timing_cache=False,
    cuda_graph_batch_size=-1,
    dynamic_batch=True,
    is_aten=False,
) -> nn.Module:
    lower_setting = LowerSetting(
        max_batch_size=max_batch_size,
        max_workspace_size=max_workspace_size,
        explicit_batch_dimension=explicit_batch_dimension,
        lower_precision=lower_precision,
        verbose_log=verbose_log,
        timing_cache_prefix=timing_cache_prefix,
        save_timing_cache=save_timing_cache,
        cuda_graph_batch_size=cuda_graph_batch_size,
        dynamic_batch=dynamic_batch,
        is_aten=is_aten,
    )
    lowerer = Lowerer.create(lower_setting=lower_setting)
    return lowerer(module, input)

Lowerer.create的时候,根据传递来的lower_setting参数构建pipeline,传递的参数也很容易理解:

  • 比如转换精度,FP16还是FP32
  • 示例输入用于trace以及后续测试
  • 以及一些其他tensorrt常见的参数,比如workspace大小等等

pipeline的话,存在于pass管理器中。上一篇说过FX就是个AI编译器,而编译器中有个概念叫做pass,代表对代码的各种优化,所以FX中的PASS也一样,只不过变化为对模型的各种优化,看了下大概是以下一些:

# 这些pass
def build_trt_lower_pipeline(
        self, input: Input, additional_input: Optional[Input] = None
    ) -> PassManager:
        self._input = input
        self._additional_input = additional_input
        passes = []

        passes.append(self._default_replace_mutable_op_pass())
        passes.append(self._const_fold_pass())
        passes.append(self.graph_optimization_pass())
        passes.append(self._split_pass())
        passes.append(self._trt_lower_pass())

        pm = PassManager.build_from_passlist(passes)
        return pm

上述这些pass操作,其实就是FX中的transform,上一篇也说道过:

Your transform will take in an torch.nn.Module, acquire a Graph from it, do some modifications, and return a new torch.nn.Module. You should think of the torch.nn.Module that your FX transform returns as identical to a regular torch.nn.Module – you can pass it to another FX transform, you can pass it to TorchScript, or you can run it. Ensuring that the inputs and outputs of your FX transform are a torch.nn.Module will allow for composability.

比如replace_mutable_op这个函数,对输入的torch.fx.GraphModule进行修改,修改后recompile()重新构建graphModule,再返回torch.fx.GraphModule

def replace_mutable_op(module: torch.fx.GraphModule) -> torch.fx.GraphModule:
    if not isinstance(module, torch.fx.GraphModule):
        return module

    # Before any lowering pass, replace mutable ops like torch.fill_
    # Because fx cannot deal with inplace ops
    for n in module.graph.nodes:
        TODO: add more mutable ops
        if (n.op == "call_method" and n.target == "fill_") or (
            n.op == "call_function" and n.target == torch.fill_
        ):
            # Replace mutable op only if the modified variable
            # is used by the rest of the graph
            # only through this op
            if set(n.args[0].users.keys()) == {n}:
                with module.graph.inserting_after(n):

                    TODO: move this outside?
                    def fill_with_mul_zero_and_add(*args):
                        return args[0].mul(0.0).add(args[1])

                    new_node = module.graph.create_node(
                        "call_function", fill_with_mul_zero_and_add, args=n.args
                    )
                    n.replace_all_uses_with(new_node)
                    module.graph.erase_node(n)
    module.recompile()
    return module

总之,经过compile的模型内部已经包含trt-engine了,可以直接拿来跑和benchmark:

lowered_module = compile(
    module,
    input,
    max_batch_size=conf.batch_size,
    lower_precision=LowerPrecision.FP16 if conf.fp16 else LowerPrecision.FP32,
)
time = benchmark_torch_function(conf.batch_iter, lambda: lowered_module(*input))

benchmark的结果也很显然,trt模型肯定比原始pytorch快很多,尤其是FP16下,resnet18这种小模型可以提升将近4倍多的QPS:

== Start benchmark iterations
== End benchmark iterations
== Benchmark Result for: Configuration(batch_iter=50, batch_size=128, name='CUDA Eager', trt=False, jit=False, fp16=False, accuracy_rtol=-1)
BS: 128, Time per iter: 31.35ms, QPS: 4082.42, Accuracy: None (rtol=-1)
== Benchmark Result for: Configuration(batch_iter=50, batch_size=128, name='TRT FP32 Eager', trt=True, jit=False, fp16=False, accuracy_rtol=0.001)
BS: 128, Time per iter: 21.53ms, QPS: 5944.90, Accuracy: None (rtol=0.001)
== Benchmark Result for: Configuration(batch_iter=50, batch_size=128, name='TRT FP16 Eager', trt=True, jit=False, fp16=True, accuracy_rtol=0.01)
BS: 128, Time per iter: 7.09ms, QPS: 18056.38, Accuracy: None (rtol=0.01)

运行环境

简单介绍了下Torch-TensorRT,接下来进入正篇。因为写第一篇FX文章比较久了,第二篇也挺久了(好吧我太能拖了),所以写第三篇的时候(2022-10-29),为了保证文章内容质量...就更新一下测试fx的环境吧。拉的最新环境,torchtorchvision以及torch-tensorrt全部拉成最新,亲手编译的:

torch                   1.14.0a0+gita0c2a7f /root/code/pytorch                                                        
torch-tensorrt          1.3.0a0+5a7ac8f3    
torch-tensorrt-fx2trt   0.1                 /usr/local/lib/python3.8/dist-packages/torch_tensorrt_fx2trt-0.1-py3.8.egg
torchvision             0.14.0a0+d0d7058    /root/code/vision    

虽然FX更新挺快,到现在1.14版本为止,FX依然是个beta。但有好的一点,更新了最新的环境后,之前的代码改动稍稍改动(不超2行)就可以运行。可以说明FX的向下兼容做的挺好,大家可以放心使用。

测试模型

因为之前的模型找不到了,所以需要重新找个模型测试FP32(pytorch)和INT8量化后(pytorch-fx以及TensorRT)的精度。

我去年跑fx2trt的时候使用的是resnet50版本的CenterNet,而且修改了Centernet后面的upsample层,将其输入输出通道设为相同:

# 输入in_channels输出通道out_channels必须一致才可以
nn.ConvTranspose2d(
    in_channels=planes,
    out_channels=planes,
    kernel_size=kernel,
    stride=2,
    padding=padding,
    output_padding=output_padding,
    bias=self.deconv_with_bias))

# groups必须为1才行
up = nn.ConvTranspose2d(
    out_dim, out_dim, f * 2, stride=f, padding=f // 2,
    output_padding=0, groups=1, bias=False)      

为什么这样搞,因为TensorRT在量化反卷积的时候有bug,必须满足一定条件的反卷积才可以正常解析(当然,不量化的时候没有问题),看了下issue的反馈,大概在8.5版本会解决大部分关于反卷积的问题(反卷积的问题真的多)。相关issue链接:

  • https://github.com/NVIDIA/TensorRT/issues/1699
  • https://github.com/NVIDIA/TensorRT/issues/1519
  • https://github.com/NVIDIA/TensorRT/issues/2280

所以没办法,只能自己训一个模型,我这里采用resnet50为backbone的CenterNet,除了将模型最后部分反卷积改了下通道数,其余和官方的一致。基于自己的数据集训练了个二分类模型,检测人和手的。

FX2TRT

有了模型,开始进入正题!

上文提到过,新版的FX接口略略微微有一些变动,上一篇中prepare_fx参数backend配置名称变为backend_config;以及converter函数封装了一层新的函数convert_to_reference_fx,也就是将is_reference参数挪到里头了,不再使用convert_fx

def convert_to_reference_fx(
    graph_module: GraphModule,
    convert_custom_config: Union[ConvertCustomConfig, Dict[str, Any], None] = None,
    _remove_qconfig: bool = True,
    qconfig_mapping: Union[QConfigMapping, Dict[str, Any], None] = None,
    backend_config: Union[BackendConfig, Dict[str, Any], None] = None,
) -> torch.nn.Module:
    torch._C._log_api_usage_once("quantization_api.quantize_fx.convert_to_reference_fx")
    return _convert_fx(
        graph_module,
        is_reference=True,
        convert_custom_config=convert_custom_config,
        _remove_qconfig=_remove_qconfig,
        qconfig_mapping=qconfig_mapping,
        backend_config=backend_config,
    )

其他的没啥变化。

上一篇中,我们将模型通过prepare_fxconvert_to_reference_fx之后(不明白的强烈建议回顾上一篇),得到了最终的reference量化模型。经过convert_to_reference_fx后的模型,其实是simulator quantization,也就是模拟量化版本。并不包含任何INT8的算子,有的只是Q、DQ操作以及FP32的常规算子,以及我们校准得到的scale和offset用于模拟模型的量化误差。实际模型执行的时候是这样:

def forward(self, input):
    input_1 = input
    # 首先得到量化参数scale和zero-point
    backbone_conv1_input_scale_0 = self.backbone_conv1_input_scale_0
    backbone_conv1_input_zero_point_0 = self.backbone_conv1_input_zero_point_0
    # 然后量化输入
    quantize_per_tensor = torch.quantize_per_tensor(input_1, backbone_conv1_input_scale_0, backbone_conv1_input_zero_point_0, torch.qint8);  
    input_1 = backbone_conv1_input_scale_0 = backbone_conv1_input_zero_point_0 = None
    # 然后反量化输入
    dequantize = quantize_per_tensor.dequantize();  quantize_per_tensor = None
    # 实际输入FP32算子的input是反量化后的
    backbone_conv1 = self.backbone.conv1(dequantize);  dequantize = None
    ...
    dequantize_80 = quantize_per_tensor_83.dequantize();  quantize_per_tensor_83 = None
    head_angle_2 = getattr(self.head.angle, "2")(dequantize_80);  dequantize_80 = None
    head_angle_2_output_scale_0 = self.head_angle_2_output_scale_0
    head_angle_2_output_zero_point_0 = self.head_angle_2_output_zero_point_0
    quantize_per_tensor_84 = torch.quantize_per_tensor(head_angle_2, head_angle_2_output_scale_0, head_angle_2_output_zero_point_0, torch.qint8);  head_angle_2 = head_angle_2_output_scale_0 = head_angle_2_output_zero_point_0 = None
    dequantize_81 = quantize_per_tensor_78.dequantize();  quantize_per_tensor_78 = None
    dequantize_82 = quantize_per_tensor_80.dequantize();  quantize_per_tensor_80 = None
    dequantize_83 = quantize_per_tensor_82.dequantize();  quantize_per_tensor_82 = None
    dequantize_84 = quantize_per_tensor_84.dequantize();  quantize_per_tensor_84 = None
    return {'hm': dequantize_81, 'wh': dequantize_82, 'reg': dequantize_83, 'angle': dequantize_84}

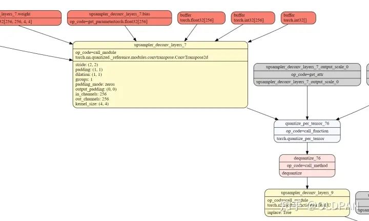
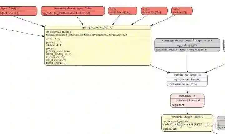
这个模型的类型是GraphModule,和nn.Module类似,有对应的forward函数。我们可以直接在Pytorch中执行这个模型测试精度,不过需要注意,这里仅仅是测试模拟的量化模型精度,也是测试校准后得到的scale和offset有没有问题,在转化为TensorRT后精度可能会略有差异,毕竟实际推理框架内部实现的一些算子细节我们是不知道的。简单看一眼上述模型的结构图:

其中,backbone_conv1_input_scale_0和backbone_conv1_input_zero_point_0就是在校准过程中学习到的scale和offset。权重层不需要校准学习,直接就可以算出来(具体细节见上一篇),这里就不赘述了。

这里我对量化后的FX(sim-INT8)和原始的FX模型(FP32)进行了精度的对比,因为Centernet有三个输出:

所以我这里对三个输出都进行了简单的精度计算:

original_fx_model.cuda()
res_fp32 = original_fx_model(data)
res_int8 = quantized_fx(data)
for i in range(len(res_fp32)):
    print(torch.max(torch.abs(res_fp32[i] -  res_int8[i])))

简单粗暴,结果看起来差距有点大,其中wh的最大误差都有26了:

tensor(1.5916, device='cuda:0', grad_fn=<MaxBackward1>)
tensor(26.1865, device='cuda:0', grad_fn=<MaxBackward1>)
tensor(0.1195, device='cuda:0', grad_fn=<MaxBackward1>)

不过如果计算下每个输出的余弦相似度,每个输出的相似度都接近于1:

torch_cosine_similarity:  tensor(1.0000)

大家猜猜看,最终的mAP有没有掉点?

acc_tracer

接下来需要acc_tracer来将reference模型转化为acc版本的模型。

Acc Tracer is inherited from FX symbolic tracer Performs tracing and arg normalization specialized for accelerator lowering.

acc的主要作用是将pytorch中reference版本的op转换为相应的acc-op,一共干了这些事儿:

  • 首先将要trace的模型所有un-tracable的部分转化为traceable

  • 然后干掉所有assertions和exception的wrappers

  • 整理模型,去掉dead code

  • 对graph中的所有node的args/kwargs做标准化,将部分符合要求的arg移动到kwarg,making default values explicit.

trace前的模型graph:

graph():
    %input_1 : [#users=1] = placeholder[target=input]
    %backbone_base_base_layer_0_input_scale_0 : [#users=1] = get_attr[target=backbone_base_base_layer_0_input_scale_0]
    %backbone_base_base_layer_0_input_zero_point_0 : [#users=1] = get_attr[target=backbone_base_base_layer_0_input_zero_point_0]
    %quantize_per_tensor : [#users=1] = call_function[target=torch.quantize_per_tensor](args = (%input_1, %backbone_base_base_layer_0_input_scale_0, %backbone_base_base_layer_0_input_zero_point_0, torch.qint8), kwargs = {})
    %dequantize : [#users=1] = call_method[target=dequantize](args = (%quantize_per_tensor,), kwargs = {})
    %backbone_base_base_layer_0_0_weight : [#users=1] = get_attr[target=backbone.base.base_layer.0.0.weight]
    %backbone_base_base_layer_0_0_weight_scale : [#users=1] = get_attr[target=backbone.base.base_layer.0.0.weight_scale]
    %backbone_base_base_layer_0_0_weight_zero_point : [#users=1] = get_attr[target=backbone.base.base_layer.0.0.weight_zero_point]
    %quantize_per_channel : [#users=1] = call_function[target=torch.quantize_per_channel](args = (%backbone_base_base_layer_0_0_weight, %backbone_base_base_layer_0_0_weight_scale, %backbone_base_base_layer_0_0_weight_zero_point, 0, torch.qint8), kwargs = {})
    %dequantize_1 : [#users=1] = call_method[target=dequantize](args = (%quantize_per_channel,), kwargs = {})
    %backbone_base_base_layer_0_0_bias : [#users=1] = get_attr[target=backbone.base.base_layer.0.0.bias]
    %conv2d : [#users=1] = call_function[target=torch.conv2d](args = (%dequantize, %dequantize_1, %backbone_base_base_layer_0_0_bias, (1, 1), (3, 3), (1, 1), 1), kwargs = {})
    %relu : [#users=1] = call_function[target=torch.nn.functional.relu](args = (%conv2d,), kwargs = {inplace: True})
    %backbone_base_base_layer_0_scale_0 : [#users=1] = get_attr[target=backbone_base_base_layer_0_scale_0]
    %backbone_base_base_layer_0_zero_point_0 : [#users=1] = get_attr[target=backbone_base_base_layer_0_zero_point_0]
    %quantize_per_tensor_1 : [#users=1] = call_function[target=torch.quantize_per_tensor](args = (%relu, %backbone_base_base_layer_0_scale_0, %backbone_base_base_layer_0_zero_point_0, torch.qint8), kwargs = {})
 ...

trace后的模型graph:

graph():
    %input_1 : [#users=1] = placeholder[target=input]
    %backbone_base_base_layer_0_input_scale_0 : [#users=1] = get_attr[target=backbone_base_base_layer_0_input_scale_0]
    %backbone_base_base_layer_0_input_zero_point_0 : [#users=1] = get_attr[target=backbone_base_base_layer_0_input_zero_point_0]
    %quantize_per_tensor_92 : [#users=1] = call_function[target=torch_tensorrt.fx.tracer.acc_tracer.acc_ops.quantize_per_tensor](args = (), kwargs = {input: %input_1, acc_out_ty: (None, torch.qint8, None, None, None, None, {scale: %backbone_base_base_layer_0_input_scale_0, zero_point: %backbone_base_base_layer_0_input_zero_point_0})})
    %dequantize_153 : [#users=1] = call_function[target=torch_tensorrt.fx.tracer.acc_tracer.acc_ops.dequantize](args = (), kwargs = {input: %quantize_per_tensor_92})
    %backbone_base_base_layer_0_0_weight : [#users=1] = get_attr[target=backbone.base.base_layer.0.0.weight]
    %backbone_base_base_layer_0_0_weight_scale : [#users=1] = get_attr[target=backbone.base.base_layer.0.0.weight_scale]
    %backbone_base_base_layer_0_0_weight_zero_point : [#users=1] = get_attr[target=backbone.base.base_layer.0.0.weight_zero_point]
    %quantize_per_channel_61 : [#users=1] = call_function[target=torch_tensorrt.fx.tracer.acc_tracer.acc_ops.quantize_per_channel](args = (), kwargs = {input: %backbone_base_base_layer_0_0_weight, acc_out_ty: (None, torch.qint8, None, None, None, None, {scale: %backbone_base_base_layer_0_0_weight_scale, zero_point: %backbone_base_base_layer_0_0_weight_zero_point, axis: 0})})
    %dequantize_154 : [#users=1] = call_function[target=torch_tensorrt.fx.tracer.acc_tracer.acc_ops.dequantize](args = (), kwargs = {input: %quantize_per_channel_61})
    %backbone_base_base_layer_0_0_bias : [#users=1] = get_attr[target=backbone.base.base_layer.0.0.bias]
    %conv2d_55 : [#users=1] = call_function[target=torch_tensorrt.fx.tracer.acc_tracer.acc_ops.conv2d](args = (), kwargs = {input: %dequantize_153, weight: %dequantize_154, bias: %backbone_base_base_layer_0_0_bias, stride: (1, 1), padding: (3, 3), dilation: (1, 1), groups: 1})
    %relu_48 : [#users=1] = call_function[target=torch_tensorrt.fx.tracer.acc_tracer.acc_ops.relu](args = (), kwargs = {input: %conv2d_55, inplace: True})
    %backbone_base_base_layer_0_scale_0 : [#users=1] = get_attr[target=backbone_base_base_layer_0_scale_0]
    %backbone_base_base_layer_0_zero_point_0 : [#users=1] = get_attr[target=backbone_base_base_layer_0_zero_point_0]
    %quantize_per_tensor_93 : [#users=1] = call_function[target=torch_tensorrt.fx.tracer.acc_tracer.acc_ops.quantize_per_tensor](args = (), kwargs = {input: %relu_48, acc_out_ty: (None, torch.qint8, None, None, None, None, {scale: %backbone_base_base_layer_0_scale_0, zero_point: %backbone_base_base_layer_0_zero_point_0})})

可以看到原始版本的dequantize转换为了torch_tensorrt.fx.tracer.acc_tracer.acc_ops.dequantize,为什么要这么干呢,有两点原因:

  • 将一些相同功能的op( PyTorch ops and builtin ops ),比如 . torch.add, builtin.add and torch.Tensor.add 等等,就可以一并都转化为acc.add
  • Move args and kwargs into kwargs only for converting simplicity

acc_op_map的代码主要在:TensorRT/py/torch_tensorrt/fx/tracer/acc_tracer/acc_ops.py 拿一小段代码看看:

@register_acc_op_properties(AccOpProperty.pointwise, AccOpProperty.unary)
@register_acc_op_mapping(op_and_target=("call_function", nn.functional.relu))
@register_acc_op_mapping(
    op_and_target=("call_function", torch.relu),
    arg_replacement_tuples=[("input""input")],
)
@register_acc_op_mapping(
    op_and_target=("call_method""relu"),
    arg_replacement_tuples=[("input""input")],
)
@register_acc_op
def relu(*, input, inplace=False):
    return nn.functional.relu(input=input, inplace=inplace)

可以看到nn.functional.relu、 torch.relu以及call_method的relu这三种形式,最终都会转化为acc_op.relu

如果不这样的话,可能需要针对三种情况写三份converter代码,那样就比较麻烦了,代码也会比较冗余。

得到acc版本的model之后,就需要针对acc-op一个一个去转换为trt了。至此,trace的过程就结束了(其实acc_trace的过程细节很多,限于篇幅这里就不说了,之后有机会的话单独介绍下)。

TRTInterpreter

TRTInterpreter继承于torch.fx.Interpreter。

An Interpreter executes an FX graph Node-by-Node. This patterncan be useful for many things, including writing code transformations as well as analysis passes.

关于Interpreter,也在第一篇中介绍过。Interpreter,即解释器,就是以一个比较优雅的方式循环一个Graph的node并且执行它们,并同时顺带完成一些任务。我们可以通过这个实现很多功能,比如替换模型中某个操作,比如模型性能分析等等。而在这里,我们利用TRTInterpreter转换acc_op到trt的op, 首先初始化解释器对象,输入常见的参数,这里我转的是dynamic shape,指定了min、opt和max三个大小,explicit_batch_dimension设为True:

interp = TRTInterpreter(
    quantized_fx,
    [InputTensorSpec(torch.Size([1,3,-1,-1]), torch.float,
                    shape_ranges=[((1, 3, 128, 128), (1, 3, 768, 768), (1, 3, 1024, 1024))], has_batch_dim=True)],
    explicit_batch_dimension=True, explicit_precision=True,
    logger_level=trt.Logger.VERBOSE
    )

然后就可以执行了,run的时候传入具体要转换的精度,以及workspace大小:

 res = interp.run(lower_precision=LowerPrecision.INT8, strict_type_constraints=True, max_workspace_size=4096000000)

run的时候,对于TRTInterpreter来说,任务就是遍历graph中的node,然后按照注册好的converter一个一个去转换。这里其实比较巧妙,TRTInterpreter继承了torch.fx.Interpreter,重载了其中的这些方法:

run函数,遍历node的过程是在父类Interpreter中运行:

# torch/fx/interpreter.py
for node in self.module.graph.nodes:
    if node in self.env:
        # Short circuit if we have this value. This could
        # be used, for example, for partial evaluation
        # where the caller has pre-populated `env` with
        # values for a subset of the program.
        continue

    try:
        self.env[node] = self.run_node(node)
    except Exception as e:
        msg = f"While executing {node.format_node()}"
        msg = '{}\n\n{}'.format(e.args[0], msg) if e.args else str(msg)
        msg += f"\nOriginal traceback:\n{node.stack_trace}"
        e.args = (msg,) + e.args[1:]
        if isinstance(e, KeyError):
            raise RuntimeError(*e.args)
        raise

    if self.garbage_collect_values:
        for to_delete in self.user_to_last_uses.get(node, []):
            del self.env[to_delete]

    if node.op == 'output':
        output_val = self.env[node]
        return self.module.graph.process_outputs(output_val) if enable_io_processing else output_val

但是run_node因为重载了,所以会调用子类TRTInterpreter中的方法(我们之后也可以通过这种方式实现自己的解释器,去做一些功能),最终会根据不同node的类型,调用不同的node方法,比如call_module、call_function、call_method这仨,表示FX中的三种IR,每个函数中都会调用CONVERTERS来获取转换op:

def call_module(self, target, args, kwargs):
    assert isinstance(target, str)
    submod = self.fetch_attr(target)
    submod_type = getattr(submod, "_base_class_origin"type(submod))
    converter = CONVERTERS.get(submod_type)

    if not converter:
        raise RuntimeError(
            f"Conversion of module of type {submod_type} not currently supported!"
        )

    assert self._cur_node_name is not None
    return converter(self.network, submod, args, kwargs, self._cur_node_name)

def call_function(self, target, args, kwargs):
    converter = CONVERTERS.get(target)
    if not converter:
        raise RuntimeError(
            f"Conversion of function {torch.typename(target)} not currently supported!"
        )

    assert self._cur_node_name is not None
    return converter(self.network, target, args, kwargs, self._cur_node_name)

def call_method(self, target, args, kwargs):
    assert isinstance(target, str)
    converter = CONVERTERS.get(target)

    if not converter:
        raise RuntimeError(
            f"Conversion of method {target} not currently supported!"
        )

    assert self._cur_node_name is not None
    return converter(self.network, target, args, kwargs, self._cur_node_name)

转换op的注册代码在TensorRT/py/torch_tensorrt/fx/converters/acc_ops_converters.py中,就拿卷积来说,每一个acc-op对应一个converter,每个converter函数会调用trt的api构建网络:

@tensorrt_converter(acc_ops.conv3d)
@tensorrt_converter(acc_ops.conv2d)
def acc_ops_convnd(
    network: TRTNetwork,
    target: Target,
    args: Tuple[Argument, ...],
    kwargs: Dict[str, Argument],
    name: str,
) -> Union[TRTTensor, Sequence[TRTTensor]]:
    input_val = kwargs["input"]

    if not isinstance(input_val, TRTTensor):
        raise RuntimeError(
            f"Conv received input {input_val} that is not part "
            "of the TensorRT region!"
        )

    if has_dynamic_shape(input_val.shape):
        assert input_val.shape[1] != -1, "Channel dim can't be dynamic for convolution."

    # for now we'll assume bias is constant Tensor or None,
    # and bias being ITensor is not supported in TensorRT api
    # right now
    if kwargs["bias"] is not None and not isinstance(kwargs["bias"], torch.Tensor):
        raise RuntimeError(
            f"linear {name} has bias of type {type(kwargs['bias'])}, Expect Optional[Tenosr]"
        )
    bias = to_numpy(kwargs["bias"])  # type: ignore[arg-type]

    if network.has_explicit_precision:
        weight = get_trt_tensor(network, kwargs["weight"], f"{name}_weight")
        weight_shape = tuple(kwargs["weight"].shape)  # type: ignore[union-attr]
        # will need to use uninitialized weight and set it later to support
        # ITensor weights
        dummy_weight = trt.Weights()
        layer = network.add_convolution_nd(
            input=input_val,
            num_output_maps=weight.shape[0],
            kernel_shape=weight.shape[2:],
            kernel=dummy_weight,
            bias=bias,
        )

        layer.set_input(1, weight)
    else:
        if not isinstance(kwargs["weight"], torch.Tensor):
            raise RuntimeError(
                f"linear {name} has weight of type {type(kwargs['weight'])}, Expect Optional[Tenosr]"
            )
        weight = to_numpy(kwargs["weight"])
        layer = network.add_convolution_nd(
            input=input_val,
            num_output_maps=weight.shape[0],
            kernel_shape=weight.shape[2:],
            kernel=weight,
            bias=bias,
        )

    set_layer_name(layer, target, name)
    layer.stride_nd = kwargs["stride"]
    layer.padding_nd = kwargs["padding"]
    layer.dilation_nd = kwargs["dilation"]
    if kwargs["groups"] is not None:
        layer.num_groups = kwargs["groups"]

    return layer.get_output(0)

构建好网络之后,设置一些build参数,就可以进行build了。

engine = self.builder.build_engine(self.network, builder_config) build完之后,传入TRTModule,就可以直接调用trt_mod来验证精度了。

engine, input_names, output_names = res.engine, res.input_names, res.output_names
trt_mod = TRTModule(engine, input_names, output_names)

这里我验证了这个模型的精度,一共是两个类别,训练图像4w多,校准用了512张图片,评价的分数阈值是0.1,NMS阈值0.2:量化前指标:

|   AP   |  AP50  |  AP60  |  APs   |  APm   |  APl   |
|:------:|:------:|:------:|:------:|:------:|:------:|
| 62.745 | 95.430 | 76.175 | 54.004 | 66.575 | 63.692 |

量化后指标:

|   AP   |  AP50  |  AP60  |  APs   |  APm   |  APl   |
|:------:|:------:|:------:|:------:|:------:|:------:|
| 60.340 | 95.410 | 70.561 | 50.154 | 64.969 | 62.009 |

量化后转化为TensorRT的指标:

|   AP   |  AP50  |  AP60  |  APs   |  APm   |  APl   |
|:------:|:------:|:------:|:------:|:------:|:------:|
| 60.355 | 95.404 | 70.412 | 50.615 | 64.763 | 61.322 |

嗯,AP降了2个点,但是AP50降得不多,还好还好。再看一下速度,在3080显卡上,一帧需要3.8ms,相比FP16的4.8ms貌似快了一些,但貌似还不够快。

简单跑下trt的隐式量化(implict mode )模式,大概就是先将Centernet模型转化为ONNX,然后再通过使用trtexec强制指定int8(这里不看精度,不传入校准图片,仅仅是为了测试下int8的速度),然后发现速度竟然只需3.1ms。

速度相差了不少,想都不用想可能FX转化为TRT的时候,肯定有些层没有优化到极致。那就对比下两个engine的网络结构图,首先是implict mode下的engine:

[03/07/2022-11:34:20] [I]                                      Conv_101 + Add_103 + Relu_104       16.09           0.0215      0.7
[03/07/2022-11:34:20] [I]                                                Conv_105 + Relu_106       14.89           0.0199      0.6
[03/07/2022-11:34:20] [I]                                                Conv_107 + Relu_108       20.96           0.0280      0.9
[03/07/2022-11:34:20] [I]                                      Conv_109 + Add_110 + Relu_111       15.18           0.0203      0.6
[03/07/2022-11:34:20] [I]                                                Conv_112 + Relu_113       14.31           0.0191      0.6
[03/07/2022-11:34:20] [I]                                                Conv_114 + Relu_115       20.82           0.0278      0.9
[03/07/2022-11:34:20] [I]                                      Conv_116 + Add_117 + Relu_118       15.16           0.0202      0.6
[03/07/2022-11:34:20] [I]                                                           Conv_119       40.61           0.0542      1.7
[03/07/2022-11:34:20] [I]              ConvTranspose_120 + BatchNormalization_121 + Relu_122       31.20           0.0416      1.3
[03/07/2022-11:34:20] [I]              ConvTranspose_123 + BatchNormalization_124 + Relu_125      110.56           0.1476      4.7
[03/07/2022-11:34:20] [I]              ConvTranspose_126 + BatchNormalization_127 + Relu_128      509.55           0.6803     21.7
[03/07/2022-11:34:20] [I]  Conv_129 + Relu_130 || Conv_132 + Relu_133 || Conv_135 + Relu_136      197.13           0.2632      8.4
[03/07/2022-11:34:20] [I]               Reformatting CopyNode for Input Tensor 0 to Conv_131       13.22           0.0177      0.6
[03/07/2022-11:34:20] [I]                                                           Conv_131       12.35           0.0165      0.5
[03/07/2022-11:34:20] [I]               Reformatting CopyNode for Input Tensor 0 to Conv_134       13.12           0.0175      0.6
[03/07/2022-11:34:20] [I]                                                           Conv_134       12.14           0.0162      0.5
[03/07/2022-11:34:20] [I]               Reformatting CopyNode for Input Tensor 0 to Conv_137       13.07           0.0175      0.6
[03/07/2022-11:34:20] [I]                                                           Conv_137       11.99           0.0160      0.5
[03/07/2022-11:34:20] [I]                                                              Total     2352.92           3.1414    100.0

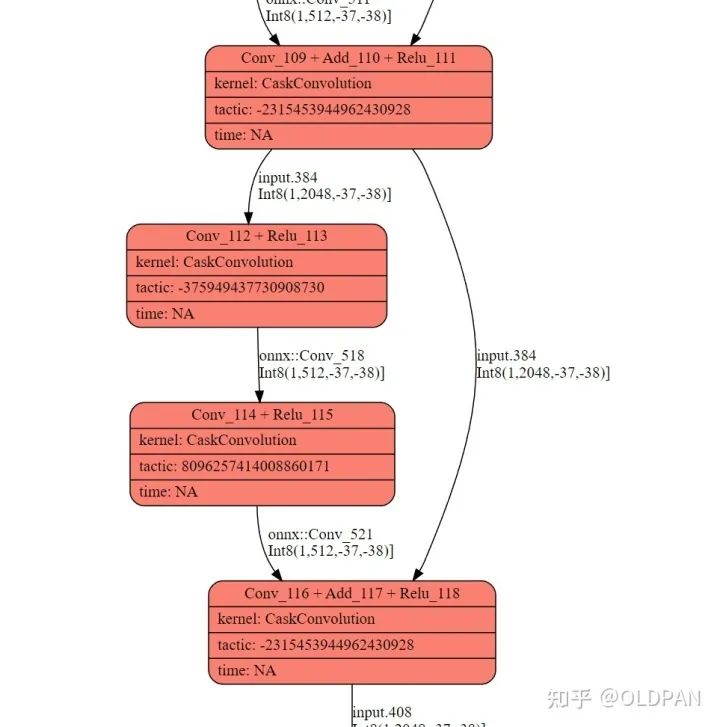
可以看到该融合的都融合了,尤其是 Conv_116 + Add_117 + Relu_118以及ConvTranspose_120 + BatchNormalization_121 + Relu_122Conv_129 + Relu_130 || Conv_132 + Relu_133 || Conv_135 + Relu_136,都是提速很大的融合,下图是通过trt-engine生成时候产出的log画的图:

再看下刚才经过FX转换成TRT模型的网络结构:

[03/03/2022-14:46:31] [I]                                                                                                   add_29 + relu_97        8.90           0.0137      0.4
[03/03/2022-14:46:31] [I]   quantize_per_channel_110_input + (Unnamed Layer* 592) [Constant]_output_per_channel_quant + conv2d_107 + relu_98       12.88           0.0199      0.5
[03/03/2022-14:46:31] [I]   quantize_per_channel_111_input + (Unnamed Layer* 603) [Constant]_output_per_channel_quant + conv2d_108 + relu_99       19.11           0.0295      0.8
[03/03/2022-14:46:31] [I]             quantize_per_channel_112_input + (Unnamed Layer* 614) [Constant]_output_per_channel_quant + conv2d_109       12.09           0.0187      0.5
[03/03/2022-14:46:31] [I]                                                                                                  add_30 + relu_100        8.84           0.0136      0.4
[03/03/2022-14:46:31] [I]  quantize_per_channel_113_input + (Unnamed Layer* 630) [Constant]_output_per_channel_quant + conv2d_110 + relu_101       12.61           0.0195      0.5
[03/03/2022-14:46:31] [I]  quantize_per_channel_114_input + (Unnamed Layer* 641) [Constant]_output_per_channel_quant + conv2d_111 + relu_102       18.68           0.0288      0.8
[03/03/2022-14:46:31] [I]             quantize_per_channel_115_input + (Unnamed Layer* 652) [Constant]_output_per_channel_quant + conv2d_112       12.11           0.0187      0.5
[03/03/2022-14:46:31] [I]                                                                                                  add_31 + relu_103        8.84           0.0136      0.4
[03/03/2022-14:46:31] [I]             quantize_per_channel_116_input + (Unnamed Layer* 668) [Constant]_output_per_channel_quant + conv2d_113       37.40           0.0577      1.5
[03/03/2022-14:46:31] [I]     quantize_per_channel_117_input + (Unnamed Layer* 678) [Constant]_output_per_channel_quant + conv_transpose2d_3       30.68           0.0474      1.2
[03/03/2022-14:46:31] [I]                                                                                                      PWN(relu_104)        4.73           0.0073      0.2
[03/03/2022-14:46:31] [I]     quantize_per_channel_118_input + (Unnamed Layer* 693) [Constant]_output_per_channel_quant + conv_transpose2d_4      102.36           0.1580      4.2
[03/03/2022-14:46:31] [I]                                                                                                      PWN(relu_105)       10.18           0.0157      0.4
[03/03/2022-14:46:31] [I]     quantize_per_channel_119_input + (Unnamed Layer* 708) [Constant]_output_per_channel_quant + conv_transpose2d_5      447.84           0.6911     18.2
[03/03/2022-14:46:31] [I]                                                                                                      PWN(relu_106)       34.68           0.0535      1.4
[03/03/2022-14:46:31] [I]  quantize_per_channel_120_input + (Unnamed Layer* 723) [Constant]_output_per_channel_quant + conv2d_114 + relu_107       65.06           0.1004      2.6
[03/03/2022-14:46:31] [I]  quantize_per_channel_122_input + (Unnamed Layer* 742) [Constant]_output_per_channel_quant + conv2d_116 + relu_108       64.46           0.0995      2.6
[03/03/2022-14:46:31] [I]  quantize_per_channel_124_input + (Unnamed Layer* 761) [Constant]_output_per_channel_quant + conv2d_118 + relu_109       64.35           0.0993      2.6
[03/03/2022-14:46:31] [I]             quantize_per_channel_121_input + (Unnamed Layer* 734) [Constant]_output_per_channel_quant + conv2d_115       11.23           0.0173      0.5
[03/03/2022-14:46:31] [I]             quantize_per_channel_123_input + (Unnamed Layer* 753) [Constant]_output_per_channel_quant + conv2d_117       11.16           0.0172      0.5
[03/03/2022-14:46:31] [I]             quantize_per_channel_125_input + (Unnamed Layer* 772) [Constant]_output_per_channel_quant + conv2d_119       11.20           0.0173      0.5
[03/03/2022-14:46:31] [I]                        Reformatting CopyNode for Input Tensor 0 to (Unnamed Layer* 741) [Quantize]_output_.dequant        6.92           0.0107      0.3
[03/03/2022-14:46:31] [I]                                                                    (Unnamed Layer* 741) [Quantize]_output_.dequant        4.45           0.0069      0.2
[03/03/2022-14:46:31] [I]                        Reformatting CopyNode for Input Tensor 0 to (Unnamed Layer* 760) [Quantize]_output_.dequant        6.34           0.0098      0.3
[03/03/2022-14:46:31] [I]                                                                    (Unnamed Layer* 760) [Quantize]_output_.dequant        4.56           0.0070      0.2
[03/03/2022-14:46:31] [I]                        Reformatting CopyNode for Input Tensor 0 to (Unnamed Layer* 779) [Quantize]_output_.dequant        6.00           0.0093      0.2
[03/03/2022-14:46:31] [I]                                                                    (Unnamed Layer* 779) [Quantize]_output_.dequant        4.35           0.0067      0.2
[03/03/2022-14:46:31] [I]                                                                                                              Total     2464.87           3.8038    100.0

可以发现没有Conv_116 + Add_117 + Relu_118以及后续的ConvTranspose_120 + BatchNormalization_121 + Relu_122Conv_129 + Relu_130 || Conv_132 + Relu_133 || Conv_135 + Relu_136优化,这部分多消耗了0.6ms的时间:

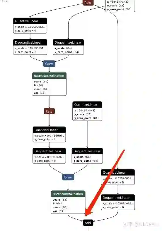
为什么会这样呢,仔细观察了下FX的模型结构,发现这里多了一个Q、DQ的操作,对于TensorRT来说,不恰当位置的QDQ会导致TensorRT在量化的时候优化不彻底。我之前有一篇文章详细介绍,感兴趣的可以看看。

所以理想的应该是这种的,BN层紧接着Add,中间米有QDQ操作,这样TRT会把conv+bn+add以及后续的relu直接融合成Conv_116 + Add_117 + Relu_118

另外还有一点,旧版的FX在fuse的时候(第二篇有说),反卷积后续的BN层融合,这个也会对后续的量化造成一些干扰,导致优化不彻底,把这些都解决后TRT就可以正常优化了。

如何批量将多的QDQ操作干掉呢,这个利用刚才介绍的interpreter就OK了,在propagate的时候,将add节点的args直接修改为正确的节点即可,一共17个,批量修改即可:

def propagate(self, *args):
    args_iter = iter(args)
    env : Dict[str, Node] = {}

    def load_arg(a):
        return fx.graph.map_arg(a, lambda n: env[n.name])

    def fetch_attr(target : str):
        target_atoms = target.split('.')
        attr_itr = self.mod
        for i, atom in enumerate(target_atoms):
            if not hasattr(attr_itr, atom):
                raise RuntimeError(f"Node referenced nonexistant target {'.'.join(target_atoms[:i])}")
            attr_itr = getattr(attr_itr, atom)
        return attr_itr

    for node in self.graph.nodes:
        # 这里修改
        if "add" in node.name:
            node.args = (self.change_list[node.name], node.args[1])
 # 修改完之后,需要将置空的节点删除
    self.mod.graph.eliminate_dead_code()
 # 更新graph
    self.mod.recompile()

    return 

这样就OK了,修改后的add与上一个conv层(这里BN被conv吸进去了)之间就没有QDQ的操作:

同样,反卷积也和BN层合并了:

将修改后的fx模型,再一次经过TensorRT的转换,再一次benchmark一下:

# 修改网络之前的
=== Performance summary ===
Throughput: 260.926 qps
Latency: min = 4.91473 ms, max = 5.23787 ms, mean = 4.97783 ms, median = 4.97583 ms, percentile(99%) = 5.22012 ms
End-to-End Host Latency: min = 4.98529 ms, max = 8.08485 ms, mean = 7.56827 ms, median = 7.58014 ms, percentile(99%) = 8.06438 ms
Enqueue Time: min = 0.375031 ms, max = 0.717957 ms, mean = 0.394493 ms, median = 0.391724 ms, percentile(99%) = 0.470032 ms
H2D Latency: min = 1.03088 ms, max = 1.09827 ms, mean = 1.03257 ms, median = 1.03235 ms, percentile(99%) = 1.03613 ms
GPU Compute Time: min = 3.75397 ms, max = 4.07245 ms, mean = 3.81574 ms, median = 3.81421 ms, percentile(99%) = 4.05913 ms
D2H Latency: min = 0.125977 ms, max = 0.153076 ms, mean = 0.129512 ms, median = 0.129333 ms, percentile(99%) = 0.131836 ms
Total Host Walltime: 3.01235 s
Total GPU Compute Time: 2.99917 s
Explanations of the performance metrics are printed in the verbose logs.

# 修改网络之后
=== Performance summary ===
Throughput: 305.313 qps
Latency: min = 4.35956 ms, max = 4.64665 ms, mean = 4.41392 ms, median = 4.40918 ms, percentile(99%) = 4.62846 ms
End-to-End Host Latency: min = 4.401 ms, max = 6.90311 ms, mean = 6.43806 ms, median = 6.43774 ms, percentile(99%) = 6.88329 ms
Enqueue Time: min = 0.320801 ms, max = 0.559082 ms, mean = 0.334164 ms, median = 0.330078 ms, percentile(99%) = 0.486328 ms
H2D Latency: min = 1.03186 ms, max = 1.03824 ms, mean = 1.03327 ms, median = 1.0332 ms, percentile(99%) = 1.03638 ms
GPU Compute Time: min = 3.20001 ms, max = 3.48364 ms, mean = 3.25109 ms, median = 3.24609 ms, percentile(99%) = 3.46623 ms
D2H Latency: min = 0.126404 ms, max = 0.13208 ms, mean = 0.129566 ms, median = 0.129395 ms, percentile(99%) = 0.13147 ms
Total Host Walltime: 3.01003 s
Total GPU Compute Time: 2.98775 s
Explanations of the performance metrics are printed in the verbose logs.

发现速度从3.8ms->3.2ms了,提升了0.6ms,QPS也提升了15%,当然精度没有变化,此时TensorRT的log显示该融合的都正确融合了。

不过我好奇的是,现在3.2ms,比上述implict mode下的直接通过trtexec量化的engine的3.1ms,还慢0.1ms。于是我尝试使用trtexec,加入校准数据去量化这个模型,发现速度又变为3.2ms了,目前尚不清楚原因,如果有知道的小伙伴欢迎留言。

到目前为止,我们成功使用FX后训练量化了一个模型,并且转化为了TensorRT,精度和速度也比较符合预期!

需要符合TensorRT搭建network的形式

如果遇到模型出来的节点不对、有腾空的节点(即节点输出不是任一层的输入也不是模型的输出)、有错误引用的结点(结点获取某些属性是不存在的,例如backbone_base_fc_bias = self.backbone.base.fc.bias,其中fc是一个ConvRelu2D的)。这个时候TRT构建的时候会报错:Error Code 4: Internal Error ([DECONVOLUTION]-[acc_ops.conv_transpose2d]-[conv_transpose2d_3]: Missing Dequantization layer \- 2nd input to a weighted-layer must include exactly one DQ layer.)。当然也有可能是TensorRT的bug,修改节点的FX网络,在TensorRT-8.2版本以上就没问题,但是TensorRT-8.0.1.6下,就会构建出匪夷所思的模型(下面显示的模型结构,INT8和FP32的节点错乱):

Layer(CaskConvolution): quantize_per_channel_106_input + 492output_per_channel_quant + conv2d_103 + relu_95, Tactic: 805889586762897346, 489output[Int8(1,1024,-26,-29)] -> 500output[Int8(1,512,-26,-29)]
Layer(CaskConvolution): quantize_per_channel_109_input + 520output_per_channel_quant + conv2d_106, Tactic: 7738495016763012180, 489output[Int8(1,1024,-26,-29)] -> 527output[Int8(1,2048,-50,-51)]
Layer(CaskConvolution): quantize_per_channel_107_input + 503output_per_channel_quant + conv2d_104 + relu_96, Tactic: 6781129591847482048, 500output[Int8(1,512,-26,-29)] -> 511output[Int8(1,512,-50,-51)]
Layer(CaskConvolution): quantize_per_channel_108_input + 514output_per_channel_quant + conv2d_105 + add_29 + relu_97, Tactic: 8234775147403903473, 511output[Int8(1,512,-50,-51)], 527output[Int8(1,2048,-50,-51)] -> 533output[Int8(1,2048,-50,-51)]
Layer(CudnnConvolution): quantize_per_channel_110_input + 536output_per_channel_quant + 538output_.dequant + conv2d_107 + relu_98, Tactic: 1, 535output[Float(1,2048,-50,-51)] -> 542Activation]_output[Float(1,512,-50,-51)]
Layer(Scale): 542Activation]_output_per_tensor_quant, Tactic: 0, 542Activation]_output[Float(1,512,-50,-51)] -> 544output[Int8(1,512,-50,-51)]
Layer(CaskConvolution): quantize_per_channel_111_input + 547output_per_channel_quant + conv2d_108 + relu_99, Tactic: 7438984192263206338, 544output[Int8(1,512,-50,-51)] -> 555output[Int8(1,512,-50,-51)]
Layer(CaskConvolution): quantize_per_channel_112_input + 558output_per_channel_quant + conv2d_109 + add_30 + relu_100, Tactic: 8234775147403903473, 555output[Int8(1,512,-50,-51)], 533output[Int8(1,2048,-50,-51)] -> 567output[Int8(1,2048,-50,-51)]
Layer(CudnnConvolution): quantize_per_channel_113_input + 570output_per_channel_quant + 572output_.dequant + conv2d_110 + relu_101, Tactic: 1, 569output[Float(1,2048,-50,-51)] -> 576Activation]_output[Float(1,512,-50,-51)]
Layer(Scale): 576Activation]_output_per_tensor_quant, Tactic: 0, 576Activation]_output[Float(1,512,-50,-51)] -> 578output[Int8(1,512,-50,-51)]
Layer(CaskConvolution): quantize_per_channel_114_input + 581output_per_channel_quant + conv2d_111 + relu_102, Tactic: 7438984192263206338, 578output[Int8(1,512,-50,-51)] -> 589output[Int8(1,512,-50,-51)]
Layer(CaskConvolution): quantize_per_channel_115_input + 592output_per_channel_quant + conv2d_112 + add_31 + relu_103, Tactic: 8234775147403903473, 589output[Int8(1,512,-50,-51)], 567output[Int8(1,2048,-50,-51)] -> 601output[Int8(1,2048,-50,-51)]

engine是能构建出来,但是速度很慢,精度全无,对于我们的debug更造成了一些困扰和难度。

FX2TRT的另一种方式

TensorRT有显式量化(explicit mod)和隐式量化(implict mode )两种方式,我们刚才用的是显式量化,即利用QDQ显式声明需要量化的节点,我们也可以用过隐式量化走FX去转TensorRT,这个时候就不能转reference版本的模型,不是模拟量化,而是实际算子就是INT8的模型,quantized_fx = convert_fx(model.fx_model)

Pytorch有CPU端的INT8操作,实际中模型调用的是torch.nn.quantized.modules.conv.Conv2d算子,在转trt的时候,会调用以下的转换代码:

@tensorrt_converter(torch.nn.quantized.modules.conv.Conv2d)
def quantized_conv2d(network, submod, args, kwargs, layer_name):
    input_val = args[0]

    if not isinstance(input_val, trt.tensorrt.ITensor):
        raise RuntimeError(
            f"Quantized Conv2d received input {input_val} that is not part "
            "of the TensorRT region!"
        )

    return common_conv(
        network,
        submod,
        dimension=2,
        input_val=input_val,
        layer_name=layer_name,
        is_quantized=True,
    )

过程中我们会传入每一层激活值的scale和zero_point,但是weight还是由tensorrt内部进行校准的:

if is_quantized:
    # Assume the dtype of activation is torch.quint8
    mark_as_int8_layer(
        layer, get_dyn_range(mod.scale, mod.zero_point, torch.quint8)
    )

这里就不演示了,写不动了。

提一嘴TRTModule类

FX2TRT中,最终构造出来的engine是由这个类进行管理,这个类对engine进行了封装,我们在调用该类对象的时候,就和调用普通nn.module一样,非常方便。

可以通过代码看下TRTModule的细节,值得看。

# torch_tensorrt/fx/trt_module.py

class TRTModule(torch.nn.Module):
    def __init__(
        self, engine=None, input_names=None, output_names=None, cuda_graph_batch_size=-1
    ):
        super(TRTModule, self).__init__()
        self._register_state_dict_hook(TRTModule._on_state_dict)
        self.engine = engine
        self.input_names = input_names
        self.output_names = output_names
        self.cuda_graph_batch_size = cuda_graph_batch_size
        self.initialized = False

        if engine:
            self._initialize()

    def _initialize(self):
        self.initialized = True
        self.context = self.engine.create_execution_context()

        # Indices of inputs/outputs in the trt engine bindings, in the order
        # as they are in the original PyTorch model.
        self.input_binding_indices_in_order: Sequence[int] = [
            self.engine.get_binding_index(name) for name in self.input_names
        ]
        self.output_binding_indices_in_order: Sequence[int] = [
            self.engine.get_binding_index(name) for name in self.output_names
        ]
        primary_input_outputs = set()
        primary_input_outputs.update(self.input_binding_indices_in_order)
        primary_input_outputs.update(self.output_binding_indices_in_order)
        self.hidden_output_binding_indices_in_order: Sequence[int] = []
        self.hidden_output_names: Sequence[str] = []
        for i in range(
            self.engine.num_bindings // self.engine.num_optimization_profiles
        ):
            if i not in primary_input_outputs:
                self.hidden_output_binding_indices_in_order.append(i)
                self.hidden_output_names.append(self.engine.get_binding_name(i))

        assert (self.engine.num_bindings // self.engine.num_optimization_profiles) == (
            len(self.input_names)
            + len(self.output_names)
            + len(self.hidden_output_names)
        )

        self.input_dtypes: Sequence[torch.dtype] = [
            torch_dtype_from_trt(self.engine.get_binding_dtype(idx))
            for idx in self.input_binding_indices_in_order
        ]
        self.input_shapes: Sequence[Sequence[int]] = [
            tuple(self.engine.get_binding_shape(idx))
            for idx in self.input_binding_indices_in_order
        ]
        self.output_dtypes: Sequence[torch.dtype] = [
            torch_dtype_from_trt(self.engine.get_binding_dtype(idx))
            for idx in self.output_binding_indices_in_order
        ]
        self.output_shapes = [
            tuple(self.engine.get_binding_shape(idx))
            if self.engine.has_implicit_batch_dimension
            else tuple()
            for idx in self.output_binding_indices_in_order
        ]
        self.hidden_output_dtypes: Sequence[torch.dtype] = [
            torch_dtype_from_trt(self.engine.get_binding_dtype(idx))
            for idx in self.hidden_output_binding_indices_in_order
        ]
        self.hidden_output_shapes = [
            tuple(self.engine.get_binding_shape(idx))
            if self.engine.has_implicit_batch_dimension
            else tuple()
            for idx in self.hidden_output_binding_indices_in_order
        ]

    def _check_initialized(self):
        if not self.initialized:
            raise RuntimeError("TRTModule is not initialized.")

    def _on_state_dict(self, state_dict, prefix, local_metadata):
        self._check_initialized()
        state_dict[prefix + "engine"] = bytearray(self.engine.serialize())
        state_dict[prefix + "input_names"] = self.input_names
        state_dict[prefix + "output_names"] = self.output_names
        state_dict[prefix + "cuda_graph_batch_size"] = self.cuda_graph_batch_size

    def _load_from_state_dict(
        self,
        state_dict,
        prefix,
        local_metadata,
        strict,
        missing_keys,
        unexpected_keys,
        error_msgs,
    ):
        engine_bytes = state_dict[prefix + "engine"]

        logger = trt.Logger()
        runtime = trt.Runtime(logger)
        self.engine = runtime.deserialize_cuda_engine(engine_bytes)

        self.input_names = state_dict[prefix + "input_names"]
        self.output_names = state_dict[prefix + "output_names"]
        self._initialize()

    def __getstate__(self):
        state = self.__dict__.copy()
        state["engine"] = bytearray(self.engine.serialize())
        state.pop("context", None)
        return state

    def __setstate__(self, state):
        logger = trt.Logger()
        runtime = trt.Runtime(logger)
        state["engine"] = runtime.deserialize_cuda_engine(state["engine"])
        self.__dict__.update(state)
        if self.engine:
            self.context = self.engine.create_execution_context()

    def forward(self, *inputs):
        with torch.autograd.profiler.record_function("TRTModule:Forward"):
            self._check_initialized()

            with torch.autograd.profiler.record_function("TRTModule:ProcessInputs"):
                assert len(inputs) == len(
                    self.input_names
                ), f"Wrong number of inputs, expect {len(self.input_names)} get {len(inputs)}."

                # This is only used when the trt engine is using implicit batch dim.
                batch_size = inputs[0].shape[0]
                contiguous_inputs: List[torch.Tensor] = [i.contiguous() for i in inputs]
                bindings: List[Any] = [None] * (
                    len(self.input_names)
                    + len(self.output_names)
                    + len(self.hidden_output_names)
                )

                for i, input_name in enumerate(self.input_names):
                    assert inputs[
                        i
                    ].is_cuda, f"{i}th input({input_name}) is not on cuda device."
                    assert (
                        inputs[i].dtype == self.input_dtypes[i]
                    ), f"Dtype mismatch for {i}th input({input_name}). Expect {self.input_dtypes[i]}, got {inputs[i].dtype}."

                    idx = self.input_binding_indices_in_order[i]
                    bindings[idx] = contiguous_inputs[i].data_ptr()

                    if not self.engine.has_implicit_batch_dimension:
                        self.context.set_binding_shape(
                            idx, tuple(contiguous_inputs[i].shape)
                        )
                    else:
                        assert inputs[i].size()[1:] == self.input_shapes[i], (
                            f"Shape mismatch for {i}th input({input_name}). "
                            f"Expect {self.input_shapes[i]}, got {inputs[i].size()[1:]}."
                        )

            with torch.autograd.profiler.record_function("TRTModule:ProcessOutputs"):
                # create output tensors
                outputs: List[torch.Tensor] = []

                for i, idx in enumerate(self.output_binding_indices_in_order):
                    if self.engine.has_implicit_batch_dimension:
                        shape = (batch_size,) + self.output_shapes[i]
                    else:
                        shape = tuple(self.context.get_binding_shape(idx))

                    output = torch.empty(  # type: ignore[call-overload]
                        size=shape,
                        dtype=self.output_dtypes[i],
                        device=torch.cuda.current_device(),
                    )
                    outputs.append(output)
                    bindings[idx] = output.data_ptr()

                for i, idx in enumerate(self.hidden_output_binding_indices_in_order):
                    if self.engine.has_implicit_batch_dimension:
                        shape = (batch_size,) + self.hidden_output_shapes[i]
                    else:
                        shape = tuple(self.context.get_binding_shape(idx))

                    output = torch.empty(  # type: ignore[call-overload]
                        size=shape,
                        dtype=self.hidden_output_dtypes[i],
                        device=torch.cuda.current_device(),
                    )
                    bindings[idx] = output.data_ptr()

            with torch.autograd.profiler.record_function("TRTModule:TensorRTRuntime"):
                if self.engine.has_implicit_batch_dimension:
                    self.context.execute_async(
                        batch_size, bindings, torch.cuda.current_stream().cuda_stream
                    )
                else:
                    self.context.execute_async_v2(
                        bindings, torch.cuda.current_stream().cuda_stream
                    )

            if len(outputs) == 1:
                return outputs[0]

            return tuple(outputs)

    def enable_profiling(self, profiler: "trt.IProfiler" = None):
        """
        Enable TensorRT profiling. After calling this function, TensorRT will report
        time spent on each layer in stdout for each forward run.
        "
""
        self._check_initialized()

        if not self.context.profiler:
            self.context.profiler = trt.Profiler() if profiler is None else profiler

    def disable_profiling(self):
        """
        Disable TensorRT profiling.
        "
""
        self._check_initialized()

        torch.cuda.synchronize()
        del self.context
        self.context = self.engine.create_execution_context()

    def get_layer_info(self) -> str:
        """
        Get layer info of the engine. Only support for TRT > 8.2.
        "
""
        inspector = self.engine.create_engine_inspector()
        return inspector.get_engine_information(trt.LayerInformationFormat.JSON)

TRTModule我见过最开始出现在torch2trt,也是一个Pytorch的转换TensorRT工具,同样非常好用。

后记

总算是把坑补了点,拖延症晚期啊。

接下来会写一些FX的文章,内容随意了。另外也会写QAT的文章,以及torch_tensorrt的文章,大家记得关注哦。

公众号后台回复“画图模板”获取90+深度学习画图模板~

△点击卡片关注极市平台,获取 最新CV干货


极市干货
算法竞赛:往届获奖方案总结以及经验详解|ACCV2022国际细粒度图像分析挑战赛
技术综述 BEV 学术界和工业界方案、优化方法与tricks综述 PyTorch下的可视化工具(网络结构/训练过程可视化)
极视角动态:极视角与华为联合发布基于昇腾AI的「AICE赋能行业解决方案」算法误报怎么办?自训练工具使得算法迭代效率提升50%!

CV技术社群邀请函 #




△长按添加极市小助手
添加极市小助手微信(ID : cvmart2)

备注:姓名-学校/公司-研究方向-城市(如:小极-北大-目标检测-深圳)


即可申请加入极市目标检测/图像分割/工业检测/人脸/医学影像/3D/SLAM/自动驾驶/超分辨率/姿态估计/ReID/GAN/图像增强/OCR/视频理解等技术交流群


极市&深大CV技术交流群已创建,欢迎深大校友加入,在群内自由交流学术心得,分享学术讯息,共建良好的技术交流氛围。


点击阅读原文进入CV社区

收获更多技术干货

登录查看更多
21

相关内容

强化学习的简要总结,18页pdf
专知会员服务
58+阅读 · 2023年1月7日
如何用latext画神经网络?这个PlotNeuralNet能帮到你
专知会员服务
26+阅读 · 2022年1月15日
CMU陈天奇:新一代深度学习编译技术变革和展望
专知会员服务
34+阅读 · 2021年12月20日
【干货书】PyTorch实战-一个解决问题的方法
专知会员服务
152+阅读 · 2021年4月2日
最新LightGBM进展介绍报告,39页ppt
专知会员服务
31+阅读 · 2021年1月15日
【GitHub实战】Pytorch实现的小样本逼真的视频到视频转换
专知会员服务
36+阅读 · 2019年12月15日
【书籍】深度学习框架:PyTorch入门与实践(附代码)
专知会员服务
167+阅读 · 2019年10月28日
实践教程|实现 PyTorch-ONNX 精度对齐工具
极市平台
4+阅读 · 2022年7月26日
PyTorch 源码解读之即时编译篇
极市平台
0+阅读 · 2022年5月4日
100行代码使用torch.fx极简量化教程
极市平台
3+阅读 · 2022年4月15日
实操教程|Pytorch转ONNX详解
极市平台
3+阅读 · 2022年4月4日
实例:手写 CUDA 算子,让 Pytorch 提速 20 倍
极市平台
4+阅读 · 2022年3月8日
实践教程 | 轻松入门模型转换和可视化
极市平台
0+阅读 · 2022年3月5日
Tensorrt踩坑日记 | python、pytorch 转 onnx 推理加速
极市平台
15+阅读 · 2021年12月24日
实践教程 | 浅谈 PyTorch 中的 tensor 及使用
极市平台
1+阅读 · 2021年12月14日
教程 | 如何从TensorFlow转入PyTorch
深度学习世界
38+阅读 · 2017年9月30日
国家自然科学基金
0+阅读 · 2014年12月31日
国家自然科学基金
0+阅读 · 2013年12月31日
国家自然科学基金
0+阅读 · 2013年12月31日
国家自然科学基金
0+阅读 · 2013年12月31日
国家自然科学基金
0+阅读 · 2012年12月31日
国家自然科学基金
0+阅读 · 2012年12月31日
国家自然科学基金
0+阅读 · 2011年12月31日
国家自然科学基金
0+阅读 · 2009年12月31日
国家自然科学基金
1+阅读 · 2008年12月31日
Arxiv
0+阅读 · 2023年1月6日
Arxiv
0+阅读 · 2023年1月4日
Arxiv
20+阅读 · 2021年2月28日
VIP会员
相关资讯
实践教程|实现 PyTorch-ONNX 精度对齐工具
极市平台
4+阅读 · 2022年7月26日
PyTorch 源码解读之即时编译篇
极市平台
0+阅读 · 2022年5月4日
100行代码使用torch.fx极简量化教程
极市平台
3+阅读 · 2022年4月15日
实操教程|Pytorch转ONNX详解
极市平台
3+阅读 · 2022年4月4日
实例:手写 CUDA 算子,让 Pytorch 提速 20 倍
极市平台
4+阅读 · 2022年3月8日
实践教程 | 轻松入门模型转换和可视化
极市平台
0+阅读 · 2022年3月5日
Tensorrt踩坑日记 | python、pytorch 转 onnx 推理加速
极市平台
15+阅读 · 2021年12月24日
实践教程 | 浅谈 PyTorch 中的 tensor 及使用
极市平台
1+阅读 · 2021年12月14日
教程 | 如何从TensorFlow转入PyTorch
深度学习世界
38+阅读 · 2017年9月30日
相关基金
国家自然科学基金
0+阅读 · 2014年12月31日
国家自然科学基金
0+阅读 · 2013年12月31日
国家自然科学基金
0+阅读 · 2013年12月31日
国家自然科学基金
0+阅读 · 2013年12月31日
国家自然科学基金
0+阅读 · 2012年12月31日
国家自然科学基金
0+阅读 · 2012年12月31日
国家自然科学基金
0+阅读 · 2011年12月31日
国家自然科学基金
0+阅读 · 2009年12月31日
国家自然科学基金
1+阅读 · 2008年12月31日
Top
微信扫码咨询专知VIP会员