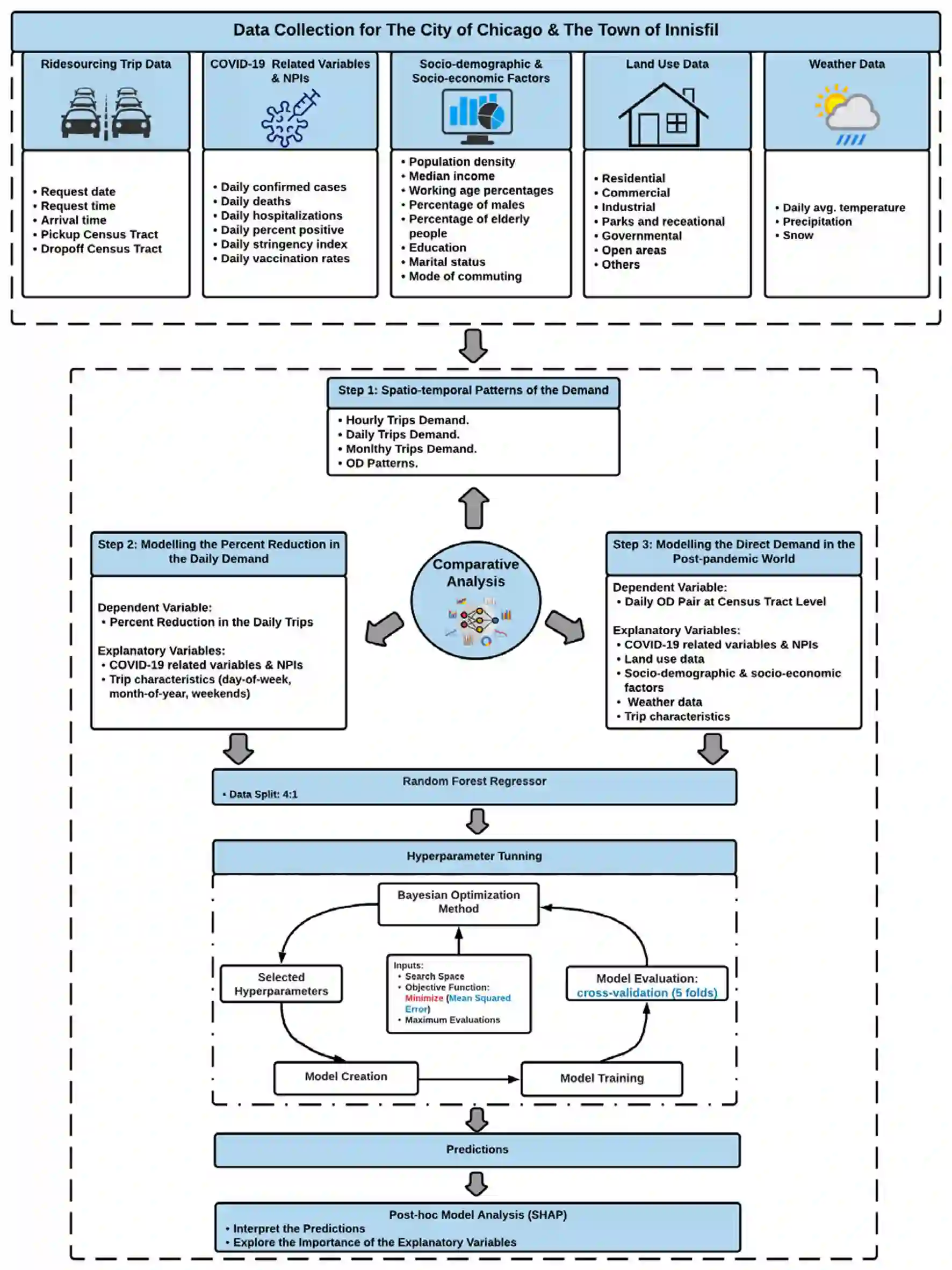
The COVID-19 pandemic has significantly influenced all modes of transportation. However, it is still unclear how the pandemic affected the demand for ridesourcing services and whether these effects varied between small towns and large cities. We analyzed over 220 million ride requests in the City of Chicago (population: 2.7 million), Illinois, and 52 thousand in the Town of Innisfil (population: 37 thousand), Ontario, to investigate the impact of the COVID-19 pandemic on the ridesourcing demand in the two locations. Overall, the pandemic resulted in fewer trips in areas with higher proportions of seniors and more trips to parks and green spaces. Ridesourcing demand was adversely affected by the stringency index and COVID-19-related variables, and positively affected by vaccination rates. However, compared to Innisfil, ridesourcing services in Chicago experienced higher reductions in demand, were more affected by the number of hospitalizations and deaths, were less impacted by vaccination rates, and had lower recovery rates.


翻译:COVID-19大流行严重影响了所有运输方式,但是,这一流行病如何影响对骑车服务的需求,小城镇和大城市之间这些影响是否不同,仍然不清楚,我们分析了在安大略芝加哥市(人口:270万)、伊利诺伊州芝加哥市(人口:270万)和因尼斯菲勒市(人口:37 000)的2.2亿次骑车申请,以调查COVID-19大流行对两个地点的骑车需求的影响。总的来说,这一流行病导致在老年人比例较高的地区旅行的次数减少,前往公园和绿地的旅行次数增加。 紧凑指数和COVID-19相关变量对马车需求产生了不利影响,并受到疫苗接种率的积极影响。然而,与Innisfil公司相比,芝加哥的骑车服务需求下降幅度较高,受住院人数和死亡人数影响更大,受疫苗接种率影响较少,恢复率较低。

0
下载
关闭预览

相关内容

【MIT Sam Hopkins】如何读论文?How to Read a Paper
专知会员服务
108+阅读 · 2022年3月20日
强化学习最新教程,17页pdf
专知会员服务
182+阅读 · 2019年10月11日
最新BERT相关论文清单,BERT-related Papers
专知会员服务
53+阅读 · 2019年9月29日
IEEE ICKG 2022: Call for Papers
机器学习与推荐算法
3+阅读 · 2022年3月30日
ACM MM 2022 Call for Papers
CCF多媒体专委会
5+阅读 · 2022年3月29日
AIART 2022 Call for Papers
CCF多媒体专委会
1+阅读 · 2022年2月13日
【ICIG2021】Check out the hot new trailer of ICIG2021 Symposium9
中国图象图形学学会CSIG
0+阅读 · 2021年12月17日
【ICIG2021】Check out the hot new trailer of ICIG2021 Symposium8
中国图象图形学学会CSIG
0+阅读 · 2021年11月16日
【ICIG2021】Check out the hot new trailer of ICIG2021 Symposium3
中国图象图形学学会CSIG
0+阅读 · 2021年11月9日
【ICIG2021】Check out the hot new trailer of ICIG2021 Symposium1
中国图象图形学学会CSIG
0+阅读 · 2021年11月3日
【ICIG2021】Latest News & Announcements of the Industry Talk2
中国图象图形学学会CSIG
0+阅读 · 2021年7月29日
Hierarchically Structured Meta-learning
CreateAMind
27+阅读 · 2019年5月22日
A Technical Overview of AI & ML in 2018 & Trends for 2019
待字闺中
18+阅读 · 2018年12月24日
国家自然科学基金
0+阅读 · 2016年12月31日
国家自然科学基金
0+阅读 · 2013年12月31日
国家自然科学基金
0+阅读 · 2013年12月31日
国家自然科学基金
0+阅读 · 2013年12月31日
国家自然科学基金
0+阅读 · 2012年12月31日
国家自然科学基金
0+阅读 · 2011年12月31日
国家自然科学基金
0+阅读 · 2010年12月31日
国家自然科学基金
1+阅读 · 2009年12月31日
国家自然科学基金
0+阅读 · 2008年12月31日
国家自然科学基金
0+阅读 · 2008年12月31日
VIP会员
相关资讯
IEEE ICKG 2022: Call for Papers
机器学习与推荐算法
3+阅读 · 2022年3月30日
ACM MM 2022 Call for Papers
CCF多媒体专委会
5+阅读 · 2022年3月29日
AIART 2022 Call for Papers
CCF多媒体专委会
1+阅读 · 2022年2月13日
【ICIG2021】Check out the hot new trailer of ICIG2021 Symposium9
中国图象图形学学会CSIG
0+阅读 · 2021年12月17日
【ICIG2021】Check out the hot new trailer of ICIG2021 Symposium8
中国图象图形学学会CSIG
0+阅读 · 2021年11月16日
【ICIG2021】Check out the hot new trailer of ICIG2021 Symposium3
中国图象图形学学会CSIG
0+阅读 · 2021年11月9日
【ICIG2021】Check out the hot new trailer of ICIG2021 Symposium1
中国图象图形学学会CSIG
0+阅读 · 2021年11月3日
【ICIG2021】Latest News & Announcements of the Industry Talk2
中国图象图形学学会CSIG
0+阅读 · 2021年7月29日
Hierarchically Structured Meta-learning
CreateAMind
27+阅读 · 2019年5月22日
A Technical Overview of AI & ML in 2018 & Trends for 2019
待字闺中
18+阅读 · 2018年12月24日
相关基金
国家自然科学基金
0+阅读 · 2016年12月31日
国家自然科学基金
0+阅读 · 2013年12月31日
国家自然科学基金
0+阅读 · 2013年12月31日
国家自然科学基金
0+阅读 · 2013年12月31日
国家自然科学基金
0+阅读 · 2012年12月31日
国家自然科学基金
0+阅读 · 2011年12月31日
国家自然科学基金
0+阅读 · 2010年12月31日
国家自然科学基金
1+阅读 · 2009年12月31日
国家自然科学基金
0+阅读 · 2008年12月31日
国家自然科学基金
0+阅读 · 2008年12月31日
Top
微信扫码咨询专知VIP会员