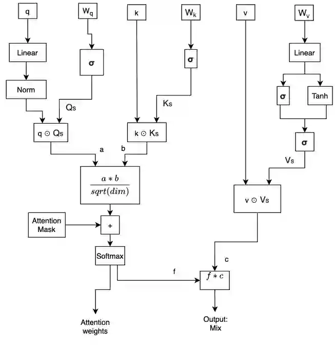
Natural Language Processing research has recently been dominated by large scale transformer models. Although they achieve state of the art on many important language tasks, transformers often require expensive compute resources, and days spanning to weeks to train. This is feasible for researchers at big tech companies and leading research universities, but not for scrappy start-up founders, students, and independent researchers. Stephen Merity's SHA-RNN, a compact, hybrid attention-RNN model, is designed for consumer-grade modeling as it requires significantly fewer parameters and less training time to reach near state of the art results. We analyze Merity's model here through an exploratory model analysis over several units of the architecture considering both training time and overall quality in our assessment. Ultimately, we combine these findings into a new architecture which we call SHAQ: Single Headed Attention Quasi-recurrent Neural Network. With our new architecture we achieved similar accuracy results as the SHA-RNN while accomplishing a 4x speed boost in training.


翻译:自然语言处理研究最近以大型变压器模式为主。 虽然变压器在很多重要语言任务上达到了最新水平, 但变压器往往需要昂贵的计算资源, 并且需要数周时间来培训。 对于大型科技公司和主要研究大学的研究人员来说, 这不可行, 但对于破旧的创业创始人、学生和独立研究人员来说则不可行。 Stephen Merity的SHA-RNN, 是一个紧凑的、混合关注-RNNN模型, 是为消费者级模型设计的, 因为它需要的参数要少得多, 培训时间也少一些, 才能达到接近最新水平。 我们在这里通过对考虑到培训时间和总体质量的数个建筑单位进行探索模型分析来分析优势模型。 最后, 我们把这些发现的结果合并成一个新的架构, 我们称之为 SHAQ: 单引力关注 准神经网络。 我们的新架构取得了类似于 SHA-RNNN, 同时在培训中实现了4x速度加速。

0
下载
关闭预览

相关内容

ACM/IEEE第23届模型驱动工程语言和系统国际会议,是模型驱动软件和系统工程的首要会议系列,由ACM-SIGSOFT和IEEE-TCSE支持组织。自1998年以来,模型涵盖了建模的各个方面,从语言和方法到工具和应用程序。模特的参加者来自不同的背景,包括研究人员、学者、工程师和工业专业人士。MODELS 2019是一个论坛,参与者可以围绕建模和模型驱动的软件和系统交流前沿研究成果和创新实践经验。今年的版本将为建模社区提供进一步推进建模基础的机会,并在网络物理系统、嵌入式系统、社会技术系统、云计算、大数据、机器学习、安全、开源等新兴领域提出建模的创新应用以及可持续性。 官网链接:http://www.modelsconference.org/
注意力机制综述
专知会员服务
210+阅读 · 2021年1月26日
最新《Transformers模型》教程,64页ppt
专知会员服务
325+阅读 · 2020年11月26日
专知会员服务
41+阅读 · 2020年9月6日
【反馈循环自编码器】FEEDBACK RECURRENT AUTOENCODER
专知会员服务
23+阅读 · 2020年1月28日
注意力机制模型最新综述
专知会员服务
271+阅读 · 2019年10月20日
Stabilizing Transformers for Reinforcement Learning
专知会员服务
60+阅读 · 2019年10月17日
注意力机制介绍,Attention Mechanism
专知会员服务
171+阅读 · 2019年10月13日
灾难性遗忘问题新视角:迁移-干扰平衡
CreateAMind
17+阅读 · 2019年7月6日
Attention!注意力机制模型最新综述
中国人工智能学会
18+阅读 · 2019年4月8日
LibRec 精选:基于参数共享的CNN-RNN混合模型
LibRec智能推荐
6+阅读 · 2019年3月7日
条件GAN重大改进!cGANs with Projection Discriminator
CreateAMind
8+阅读 · 2018年2月7日
gan生成图像at 1024² 的 代码 论文
CreateAMind
4+阅读 · 2017年10月31日
【推荐】GAN架构入门综述(资源汇总)
机器学习研究会
10+阅读 · 2017年9月3日
【学习】Hierarchical Softmax
机器学习研究会
4+阅读 · 2017年8月6日
【今日新增】IEEE Trans.专刊截稿信息8条
Call4Papers
7+阅读 · 2017年6月29日
Arxiv
3+阅读 · 2020年9月30日
Arxiv
19+阅读 · 2019年4月5日
Area Attention
Arxiv
5+阅读 · 2019年2月5日
Neural Speech Synthesis with Transformer Network
Arxiv
5+阅读 · 2019年1月30日
Arxiv
27+阅读 · 2017年12月6日
VIP会员
相关VIP内容
注意力机制综述
专知会员服务
210+阅读 · 2021年1月26日
最新《Transformers模型》教程,64页ppt
专知会员服务
325+阅读 · 2020年11月26日
专知会员服务
41+阅读 · 2020年9月6日
【反馈循环自编码器】FEEDBACK RECURRENT AUTOENCODER
专知会员服务
23+阅读 · 2020年1月28日
注意力机制模型最新综述
专知会员服务
271+阅读 · 2019年10月20日
Stabilizing Transformers for Reinforcement Learning
专知会员服务
60+阅读 · 2019年10月17日
注意力机制介绍,Attention Mechanism
专知会员服务
171+阅读 · 2019年10月13日
相关资讯
灾难性遗忘问题新视角:迁移-干扰平衡
CreateAMind
17+阅读 · 2019年7月6日
Attention!注意力机制模型最新综述
中国人工智能学会
18+阅读 · 2019年4月8日
LibRec 精选:基于参数共享的CNN-RNN混合模型
LibRec智能推荐
6+阅读 · 2019年3月7日
条件GAN重大改进!cGANs with Projection Discriminator
CreateAMind
8+阅读 · 2018年2月7日
gan生成图像at 1024² 的 代码 论文
CreateAMind
4+阅读 · 2017年10月31日
【推荐】GAN架构入门综述(资源汇总)
机器学习研究会
10+阅读 · 2017年9月3日
【学习】Hierarchical Softmax
机器学习研究会
4+阅读 · 2017年8月6日
【今日新增】IEEE Trans.专刊截稿信息8条
Call4Papers
7+阅读 · 2017年6月29日
相关论文
Arxiv
3+阅读 · 2020年9月30日
Arxiv
19+阅读 · 2019年4月5日
Area Attention
Arxiv
5+阅读 · 2019年2月5日
Neural Speech Synthesis with Transformer Network
Arxiv
5+阅读 · 2019年1月30日
Arxiv
27+阅读 · 2017年12月6日
Top
微信扫码咨询专知VIP会员