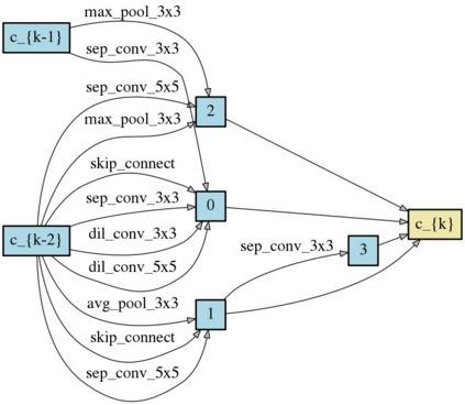
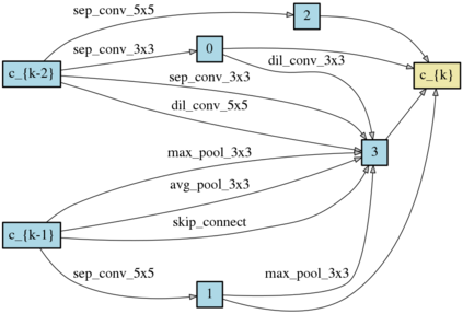
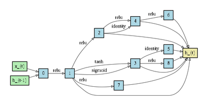
This paper aims at enlarging the problem of Neural Architecture Search (NAS) from Single-Path and Multi-Path Search to automated Mixed-Path Search. In particular, we model the NAS problem as a sparse supernet using a new continuous architecture representation with a mixture of sparsity constraints. The sparse supernet enables us to automatically achieve sparsely-mixed paths upon a compact set of nodes. To optimize the proposed sparse supernet, we exploit a hierarchical accelerated proximal gradient algorithm within a bi-level optimization framework. Extensive experiments on Convolutional Neural Network and Recurrent Neural Network search demonstrate that the proposed method is capable of searching for compact, general and powerful neural architectures.


翻译:本文旨在扩大神经结构搜索(NAS)问题的范围,从单帕和多帕搜索到自动混合帕搜索。特别是,我们将NAS问题作为稀薄的超级网络,使用新的连续结构代表形式,同时使用聚度限制的混合组合。稀疏的超级网络使我们能够在一组紧凑的节点上自动实现稀释混合路径。为了优化拟议的稀释超级网络,我们在双层优化框架内利用了一种等级加速的近氧化梯度算法。关于进化神经网络和经常性神经网络的广泛实验表明,拟议的方法能够搜索紧凑、普通和强大的神经结构。

0
下载
关闭预览

相关内容

专知会员服务
61+阅读 · 2020年3月19日
【ICLR-2020】网络反卷积,NETWORK DECONVOLUTION
专知会员服务
39+阅读 · 2020年2月21日
LibRec 精选:AutoML for Contextual Bandits
LibRec智能推荐
7+阅读 · 2019年9月19日
Hierarchically Structured Meta-learning
CreateAMind
27+阅读 · 2019年5月22日
Github项目推荐 | AutoML与轻量模型列表
AI研习社
9+阅读 · 2019年5月4日
强化学习的Unsupervised Meta-Learning
CreateAMind
18+阅读 · 2019年1月7日
无监督元学习表示学习
CreateAMind
27+阅读 · 2019年1月4日
Hierarchical Imitation - Reinforcement Learning
CreateAMind
19+阅读 · 2018年5月25日
Hierarchical Disentangled Representations
CreateAMind
4+阅读 · 2018年4月15日
【学习】Hierarchical Softmax
机器学习研究会
4+阅读 · 2017年8月6日
Auto-Encoding GAN
CreateAMind
7+阅读 · 2017年8月4日
Arxiv
0+阅读 · 2021年5月25日
Arxiv
0+阅读 · 2021年5月19日
Arxiv
6+阅读 · 2020年10月8日
Neural Architecture Optimization
Arxiv
8+阅读 · 2018年9月5日
Arxiv
12+阅读 · 2018年9月5日
Arxiv
3+阅读 · 2018年6月24日
VIP会员
相关资讯
LibRec 精选:AutoML for Contextual Bandits
LibRec智能推荐
7+阅读 · 2019年9月19日
Hierarchically Structured Meta-learning
CreateAMind
27+阅读 · 2019年5月22日
Github项目推荐 | AutoML与轻量模型列表
AI研习社
9+阅读 · 2019年5月4日
强化学习的Unsupervised Meta-Learning
CreateAMind
18+阅读 · 2019年1月7日
无监督元学习表示学习
CreateAMind
27+阅读 · 2019年1月4日
Hierarchical Imitation - Reinforcement Learning
CreateAMind
19+阅读 · 2018年5月25日
Hierarchical Disentangled Representations
CreateAMind
4+阅读 · 2018年4月15日
【学习】Hierarchical Softmax
机器学习研究会
4+阅读 · 2017年8月6日
Auto-Encoding GAN
CreateAMind
7+阅读 · 2017年8月4日
相关论文
Arxiv
0+阅读 · 2021年5月25日
Arxiv
0+阅读 · 2021年5月19日
Arxiv
6+阅读 · 2020年10月8日
Neural Architecture Optimization
Arxiv
8+阅读 · 2018年9月5日
Arxiv
12+阅读 · 2018年9月5日
Arxiv
3+阅读 · 2018年6月24日
Top
微信扫码咨询专知VIP会员