国内市场L2级自动驾驶普及迅速,渗透率近20%|国盛自动驾驶深度报告一

2019 年 5 月 8 日 厚势



摘要如何区分不同层级自动驾驶。根据 SAE 的分类,自动驾驶可以分为 L1-L5 级五个阶段。简单来说,L1 就是能够在直线加减速或转向方面实现某一单一功能。而 L2 能够同时实现直线加减速与转向。L3 允许驾驶员脱手,只需要在系统提示时接管驾驶。L4 是不需要驾驶员参与,在一定场景下全自动。L5 是完全的自动驾驶,无需人员介入。L4、L5 也就是常说的无人驾驶。相对而言,L1 到 L2 的难度较小,需要考虑的是如何同时协调两个工作,而 L2 到 L3 的难度较大。



L2 级自动驾驶离我们比想象的更近。当前主流车辆基本都配备了电子安全部件,基本都处于 L1 阶段,即能够实现加减速或转向控制。18 年下半年部分 L2 车型已面世,凯迪拉克、吉利、长城、长安、上汽等均已推出了 L2 自动驾驶车辆。根据各家规划,目前吉利、广汽、长安、长城等普遍已进入了战略第二阶段,2019 年和 2020 年是主机厂实现 L2 和 L3 级别自动驾驶的关键节点。今年市场上将看到 L2 级产品百花齐放。


当前自动驾驶硬件渗透率几何?我们采用爬虫爬取了市场上所有燃油车型的全部配置(2872 个车型),发现定速巡航、盲区监测、车道保持、碰撞预警、自适应巡航的整体车型渗透率为 57.1%、17%、17.2%、19.3%、17.2%,且在 40 万以上的价位区间里,车型渗透率最高,分别达 71.1%、56%、61.5%、63.9%、67.5%。


三个维度理解未来 L2 级产品渗透率的提升:1)据发改委和工信部规划,到 2020 年智能新车占比至少 30%,而目前同时配备自适应巡航和车道保持功能的车型,占比仅为 8.8%,销量占比不到 10%,因此到 2020 年 L2 智能新车渗透率将有一倍以上提升空间。2)2018 年上市的 L2 产品如缤越、CS75 等均月销破万,L2 对产品力的提升促使车企配置加码。3)未来渗透率的提升将聚焦在 30 万以下级别车市,而从 2019 年起,国产替代浪潮将逐步推动自动驾驶硬件价格下降,使自动驾驶下探拥有基础。


毫米波雷达:迎来国产替代+渗透率提升的双重机遇:目前国内的毫米波雷达基本都被国际 Tier1 垄断,19-20 年,毫米波雷达供应商将迎来渗透率提升叠加国产化替代的机遇,整个市场规模预计增长超 400%。建议关注目前已经量产毫米波雷达的德赛西威、华域汽车、在研的保隆科技。


精地图:双重护城河,龙头优势稳固。高精地图具备国家资质(要求导航电子地图制作甲级测绘资质,目前国内仅有不到 20 家有资质)+先发优势(高精地图需要大量的进行路试及人工校核,完成绘制需要至少 4 年时间)双重护城河,头部优势明确,建议关注已经完成全国 80% 高速路段测绘、在 19 年开展城市内商业化试点的地图巨头四维图新。


智能车载:渗透率提升,高景气度,随着智能网联新车的渗透率快速提升,车联网技术市场将会蓬勃发展,18 年前装车载终端(嵌入式)规模同比增速达 34%。强烈推荐持续内生外延并举,进军车载信息系统、布局智能座舱的中科创达。


风险提示:宏观经济下行,整车销量大幅低于预期;国内政策放开地图资质壁垒;海外供应商对硬件的降幅超预期。



报告正文


如何甄别不同层级自动驾驶


对于自动驾驶,整个行业的态度可以分为两类:


一类以整车厂为主,将自动驾驶更多理解为主动安全防护措施的一部分,比如国内的上汽乘用车,长安乘用车,吉利汽车等,希望通过添加自动驾驶强化对于使用者的安全防护,从而提升产品的竞争力,最终带来销量的提升。对于自动驾驶是温和持续缓慢迭代的态度。


另一类则以偏创业企业为主,比如 Waymo,切入点即为高级别的无人驾驶,最终希望能够改变整体的商业模式和商务环境。


两种介入者的形态决定了最终方向并不相同,传统的主机厂为什么要从一级二级往上走?因为主机厂要及时且不断地提供更多的安全和舒适功能给消费者,有了一级成熟的功能,肯定先把这一级的成熟功能给消费者去体验,落脚点是产品力的提升。而谷歌、百度即使推出 Level1 和 Level2,缺乏硬件支持的情况下,无法作为 Tier 1 供应商供给主机厂。因此,它们希望直接从 Level4 切入,彻底改变汽车的商业模式。


从整个行业来看,我们认为 19 年会是整车厂对于低级别自动驾驶突破的元年,L2 级别的辅助驾驶将在未来 2-3 年内逐步成为全行业的标配。



自动驾驶方兴未艾


无人驾驶、自动驾驶、智能驾驶

部分功能的实现即可称为自动驾驶。鉴于业界频繁使用自动驾驶及其相关概念,但认知较为混乱,我们在本文中对自动驾驶进行了统一的界定:自动驾驶是指汽车能够在某些具有关键安全性的控制功能方面(如转向、油门或制动)无需驾驶员直接操作即可自动完成控制动作。


SAE(国际汽车工程学会) J3016 文件提出的五级自动驾驶分级方案是当前被普遍采用接受的标准,也是本报告主要采取的标准。



其中:动态驾驶任务 DDT(Dynamic Driving Task):指在道路上驾驶车辆需要做的实时操作和决策行为,操作包括转向、加速和减速,决策包括路径规划等。


物体和事件的探测响 OEDR(Object and Event Detection andResponse):指驾驶员或自动驾驶系统对突发情况的探测和应对,在自动驾驶模式下,系统负责 OEDR,应对可能影响安全操作的其他事物,进行检测响应。


设计的适用范围 ODD(Operational Design Domain):将已知的天气环境、道路情况、车速、车流量等信息作出测定,给定自动驾驶系统具体的条件,以确保系统能力在安全适用的环境之内。


动态驾驶任务支援 DDT Fallback:自动驾驶在设计时,需考虑发生系统失效或者出现超出系统设计的使用范围之外的情况,当该情形发生时,驾驶员或自动驾驶系统需做出最小化风险的解决响应。


区分无人驾驶、自动驾驶、智能驾驶

对应于 SAE 分级标准,辅助驾驶、自动驾驶、无人驾驶是技术层层递减、内涵层层缩小的过程。


智能驾驶包括了 L1-L5,以及其他应用于 L- 的智能辅助驾驶系统技术,涵盖了自动驾驶,以及其他辅助驾驶技术。他们能够在某一环节为驾驶员提供辅助甚至能够替代驾驶员,优化驾车体验。主要是通过指搭载先进的智能系统和多种传感器设备(包括摄像头、雷达、导航设备等),具备复杂的环境感知、智能决策、协同控制和执行等功能,可实现安全、舒适、节能、高效行驶,并最终可替代人来操作。


自动驾驶包含了 L1-L5 整个阶段,在 L1、L2 阶段,汽车的自动驾驶系统只作为驾驶员的辅助,但能够持续地承担汽车横向或纵向某一方面的自主控制,完成感知、认知、决策、控制、执行这一完整过程,其他如预警提示、短暂干预的驾驶技术(ADAS)不能完成这一完整的流程,不在自动驾驶技术范围之内。


无人驾驶专指 L4、L5 阶段,汽车能够在限定环境乃至全部环境下完成全部的驾驶任务,特制驾驶员不介入情况下汽车可以完成全自动驾驶的控制动作,指向自动驾驶汽车技术发展的最终形态。


如何区分不同级别自动驾驶?

鉴于大家对于不同产品如何区分自动驾驶的级别、每个级别究竟能执行哪些操作有所困惑,我们对此进行甄别:


1、L0- 无自动辅助功能(No Automation)


目前市场上基本没有 L0,因为无自动化意味着如 ABS 等最基本的配置也已经取消。


2、L1- 转向或者加减速能够实现一条,驾驶员要时刻关注驾驶过程(Driver Assistance)


目前阶段,主流车型基本都是位于 Level 1 阶段。所有在驾驶员行驶过程中,对行车状态有干预的功能都可以称为驾驶员辅助,属于 Level 1 的范畴。比如最基本的 ABS,以及在 ABS 基础上升级而来的 ESP、高速路段常用的定速巡航、ACC 自适应巡航功能及 LKA 车道保持辅助等。但是这种功能只能单一实现,无法在横向或纵向控制中均执行,驾驶员依然需要关注驾驶过程。


3、L2- 转向和加减速都实现,驾驶员要时刻关注驾驶过程(Partial Automation)


Level 1 和 2 最明显的区别在于能否同时在车辆的横向和纵向上进行控制。举例而言,如果一个车辆能同时做到 ACC+LKA(自适应巡航+车道保持辅助),那么这辆车就跨进了 Level 2 的门槛,2018 款的凯迪拉克 CT6 拥有的半自动驾驶系统「Super Cruise」就是典型的 L2 级别,CT6 不具备主动超车功能,因为停留在 L2 阶段。


4、L3- 不需要驾驶员监督,但在出问题时需要驾驶员介入(有条件自动驾驶)


有条件自动驾驶是在某些特定场景下可以进行自动驾驶,与此同时双手可以离开方向盘。比如目前唯一宣称达到 L3 自动驾驶的奥迪 A8,在对外宣传中限定了一个十分常见的场景——堵车,即为交通拥堵巡航功能(Traffic Jam Pilot),当车速小于/等于 60km/h 时,用户可以启动道路拥堵状况下的自动驾驶功能,在当地法律允许情况下车辆会完全接管驾驶任务,功能上允许双脱手,直到系统再次通知用户接管。


5、L4- 不需要驾驶员监督,但仍然有一定局限,在出问题时能够部分解决(High Automation)


L4 强调的是整车能够解决部分问题,在一定场景下能够解决部分问题,即驾驶员无需介入驾驶与监控突变事件。国外的 Waymo、Uber 还是国内的 Baidu L4 事业部做的都是 L4 自动驾驶技术的研究。


6、L5- 全自动驾驶,只要在地球上有地图的地方,全部都能自动驾驶(Full Automation)


最简单的 L5 表述,给出一个 GPS 坐标点,L5 自动驾驶车能够到指定的地方,即完成全工况全区域的自动驾驶。


L1到L2到L3,难点在哪儿?

L1-L2 的过程相对简单,只是纵向控制和横向控制的区别,这个难度并不大(当然,涉及到量产就要考虑到系统工程,汽车还要考虑成本最大的难点不在于单一的控制,而在于量产),难点主要是来自于两个地方:1)汽车横向与纵向控制的配合,即如何使横向控制与纵向控制同时控制在最佳位置。2)通知驾驶员接管车辆的时机:因为 L2 并非较高级别的自动驾驶,需要驾驶员进行实时监控并做好接管。


L2-L3 则难度有实质性变化:L2 与 L3 关键就在于主机厂对于自己的自动驾驶是否有足够的自信,来确保自己的感知与决策能力是与人类相当的。举例而言,假如一辆车的整个生命周期,会遇到 10000 次危险情况,L2 会声称自己可以辨识出 9900 个、9990 个、9999 个,但就是不敢承诺可以到 100%——否则就是 L3 了。


在过去的数年中,虽然较多产品停留在 L1 阶段,但是产品数轮迭代,在成熟度、适用性、稳定性上都有了长足进步。以吉利的 G-Pilot 1.0 为例:


吉利汽车从 2015 年博瑞上市开始就配备了很多 ADAS 系统,其中 AEB、ACC、LDW 等相关技术,已经在这一代产品上普及。这一代也是吉利的 G-pilot 1.0 技术运用的首款车。在 2018 年,吉利推出了 GPILOT2.0,技术涵盖 ACC 智能领航系统,单车道内可以做到自动驾驶,以及全自动泊车的技术。相比于此前的 1.0,升级为 2.0 之后原有系统已经成为了一个系统工程,ADAS 只是一个系统的堆积,在同一时间内执行一个命令,但是到了 2 级之后不仅仅是一个系统,而是多个系统的融合,同一时间执行几个任务。与此同时 ADAS 本身的功能也并非一成不变,而是持续进行升级:


1、AEB 系统分了几个档次:首先是警示加声音提醒的 FCW 前方碰撞预警系统,如果驾驶员无反应就出现限速自动提示,这是第二级报警;第三级是自动介入刹车,在 7 公里到 180 公里范围都可以启动系统。此系统还包含了行人识别功能的主动式紧急刹车功能。从 AEB 的研发来讲,第一代系统只有单雷达或者单摄像头实现预警功能,第二代出现了部分制动功能,第三代提供了全制动功能。第四代多传感器融合自动,包含对运动物体、静止物体、行人等识别功能。


2、ACC 系统也分为几代,第一代是定速巡航,第二代是跟车的智能巡航,第三代是具有跟停功能的智能巡航,第四代带起停功能的智能巡航。每一代都有技术进步,每一代技术的进步都依赖传感器跟控制器的计算能力。领克 01 的 ACC 系统兼有跟停启动功能,即排队功能,跟停之后 3 秒内前车启动,可以继续跟前车行驶,如果等待时间长我们可以按一下 Resume 开关自动跟车,不需要人为加速。


3、智能驾驶的侧向行驶:第一级是盲区报警,第二级是预警,第三级是自动干预,这里面包含了 LDW、LKA 等功能。


4、LDW 报警系统:可以通过方向盘振动来提示;如果压线了或者外面有车辆在你的盲区,都可以做到报警;进一步则是在单车道内可以辅助纠偏。



海外先行,国内紧跟


顺着汽车电子化浪潮,海外率先开始自动驾驶布局。汽车在普及过程中,核心要素持续发生变化,被动式与主动式安全系统逐步配置,辅助驾驶系统日趋成熟,汽车的核心发展部件先后由底盘、传统、车身过渡到发动机,再到汽车电子技术。而自动驾驶技术本质上是顺着汽车电子的发展而进一步延伸的高级别形态。


从国际来看,美国在 80 年代初开始自动驾驶军事化应用,而欧洲从 80 年代中期开始研发自动驾驶车辆,更多强调单车自动化、智能化的研究,日本的自动驾驶研发略晚于欧美,更多关注于采用智能安全系统降低事故发生率,以及采用车间通信方式辅助驾驶。


而进入 21 世纪以来,随着 DARPA 竞赛的开启,提高了自动驾驶的社会关注度。从 2009 年起陆续开启产业热潮,谷歌首先布局自动驾驶,随后英伟达成立自动驾驶事业部,收购 Mobileye,通用汽车并购 Cruise Automation,谷歌无人驾驶项目扩展为子公司 Waymo。



国内的自动驾驶起步依托于高校,自国内各高校和研究机构已经陆续开展自动驾驶的研发工作,推出多个测试车型。2009 年起,国家自然科学基金委员会举办「中国智能车未来挑战赛」,为自动驾驶技术的交流和发展起到了良好的促进作用。


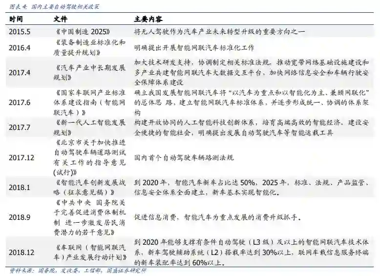
国家战略的推进刺激了行业快速发展:自国务院在 2015 年发布《中国制造 2025》起,以自动驾驶技术为重点的智能网联汽车成为未来汽车发展的重要战略方向,大批初创企业投身自动驾驶领域;2016 年,国内自动驾驶快速推进,多个车企公布自动驾驶的战略规划;2017 年,更多的初创企业脱颖而出,获得巨额投资目前开始进入收获阶段。



政策持续鼓励扶持国内自动驾驶产业逐步落地。以 2015 年发布的《中国制造 2025》为开端,自动驾驶已经成为我国汽车产业未来转型升级的重要突破口。后续文件也陆续落地。



从目前来看,2019-2020 年,L2 级别自动驾驶量产同时向着 L3/L4 级别自动驾驶商业化落地为确定性方向。


1政府:在全国 12 个城市开放路试


2融资:自动驾驶零部件和方案供应商融资总额由 2017 年的 53.69 亿上升到 2018 年的 162.13 亿。


3企业:整车和零部件的解决方案均进入成熟量产阶段。




L2级自动驾驶下沉至30万以内车市为必然趋势


随着自动驾驶快速接近量产,辅助驾驶技术、半自动、高度自动技术逐步得到应用。单项功能开始逐步渗透下沉,功能性和实用性快速提升。我们采用爬虫对目前市场上所有燃油车车型配置进行了爬取,来估算每个功能目前的渗透率。此次我们共爬取了 2872 个车型的全部配置。


我们发现,诸如前碰撞预警、车道偏离预警、车道保持系统、自动泊车辅助等 L2 级别功能已经得到了广泛应用,未来重点发展的方向在于由 30 万元以下级别车市,而重要推手就是随着自主品牌已率先将 L2 应用到 10 万元左右价格的乘用车,证明了产品力的提升。



19年和20年是L2、L3级量产落地关键节点


根据 2018 年 1 月的《智能汽车创新发展战略(征求意见稿)》,到 2020 年我国新车中智能汽车占比将达到 30% 以上。而目前国内整车厂和集成供应商已基本具备 L2 级自动驾驶能力,2018 年开始,自动驾驶的产品已经逐步登上舞台,部分主机厂已经实现量产,预计在 2019 年到 2020 年会更大规模的量产。而与此同时乘用车以外,国内部分企业已经在进行 L3/L4 级自动驾驶卡车和配送车的车试运营,多家企业计划在 2019-2020 年实现特定场景下的 L3/L4 自动驾驶量产商业化落地。


而政策面也进行了松绑,给了主机厂做路测的空间:北京已于 2017 年 12 月份确定了 33 条、共计 105 公里开放测试道路,并发放了首批试验用临时号牌;上海也于 2018 年 3 月份划定第一阶段 5.6 公里开放测试道路,并发放了第一批测试号牌。此外,重庆、北京-河北、广州、浙江、福建、吉林长春、湖北武汉、江苏无锡等地纷纷建设智能网联汽车测试示范区,积极推动半封闭、开放道路的测试验证。



从对主要车企的自动驾驶战略进行了梳理和汇总来看,19 年和 20 年将是 L2 与 L3 级别自动驾驶量产落地的关键节点:


吉利:G-Pilot战略,2018年L2,2020年L3

吉利提出了自动驾驶「四步走」的 G-Pilot 战略,吉利在 2018 年推出了 G-Pilot 2.0,使其自动驾驶水平处在 Level2 的水平,预计在 2020 年之后才能提供 Level3 及以上水平的自动驾驶:


1、G-Pilot 1.0 主要实现 ACC 自适应巡航、AEB 自动紧急制动、LDW 车道偏离预警等功能,吉利从 2014 年的博瑞车型开始,搭载 G-Pilot 的相关高级辅助驾驶(ADAS)功能,目前被搭载于吉利博瑞、博越、帝豪 GS、帝豪 GL 等车型。


2、G-Pilot 2.0 阶段,车辆可以实现纵+横向的动力学合成控制,通过多传感器数据融合技术,提高环境感知精度和可靠性。G-Pilot 2.0 已实现特定环境下的自动驾驶能力,例如 ICC(单车道集成式巡航),自动泊车系统,并后续会更多适配到吉利各个量产车型上。


3、G-Pilot 3.0 是目前吉利投入主要研发精力的下一代自动驾驶平台,实现司机解放双手的体验。在 G-Pilot 3.0 中,车辆可实现临近车道的变道以及无人监控的自动泊车操作等,并结合更多车联网信息娱乐,和云端服务功能。


4、G-Pilot 4.0 是吉利自动驾驶技术路线的更高层级,该平台结合了自动驾驶技术以及出行算法逻辑,可实现司机完全解放,并提供完整的出行服务。


目前吉利主要是与 ABCD(奥托立夫(Autoliv)、博世(Bosch)、大陆(Continetal)、德尔福(Dephi))四大国际 Tier1 供应商开始合作,且已经启动了实际道路的测试,预计实现共计 10 亿公里的测试。目前吉利已经获得了重庆无人车上路的第一批测试牌照,而在欧洲和沃尔沃正在做联合开发,沃尔沃 2017 年在瑞典哥德堡已经启动了 DriveMe 项目。


广汽:GIVA智能驾驶平台,2020年L3

2013 年,广汽集团开发了首款具备自主知识产权的无人驾驶汽车;2015 年自主研发的无人驾驶 WitStar 概念车参加了北美底特律车展;无人驾驶汽车 WitStar 则已具备局部区域内任意预设两点的全自动无人驾驶能力;2017 广州车展上,广汽亮相了第三代全自动驾驶原型车,该车可以实现 L5 自动驾驶。目前,广汽正在广州化龙基地打造自动驾驶示范园区,探索智能汽车应用场景。


此外,广汽集团还在今年 2 月初与广州小马智行科技有限公司签订战略合作协议,约定双方将在自动驾驶技术、无人驾驶示范运营等领域开展合作,共同推动无人驾驶领域的发展。


广汽集团将分四个阶段实现无人驾驶。第一阶段是辅助驾驶,实现自动泊车、驾驶提醒等功能,现已实现;第二阶段是半自动驾驶;第三阶段高度自动驾驶;第四阶段完全自动驾驶,预计 2030 年前实现。目前广汽在较多量产车的高配版本、顶配的版本上已经或即将实现自动驾驶 L1、L2 级。而 2019 年是广汽规划的 L3 量产节点,希望在 2020 年年初实现 L3 的量产,2022 年实现大批量 L4 量产的能力。


同时广汽集团在 18 年车展上正式推出 GIVA 智能驾驶平台计划,GIVA 是基于广汽自主研发纯电 SUV GE3 推出的「开发者版本」,拥有业界领先的整车性能,联合世界一流的零部件供应商打造了响应快速、控制精确、安全稳定的转向、驱动、制动线控系统,并联合智能驾驶领域一流的合作伙伴可以为开发者提供包含传感器、计算平台、V2X、高精度地图、智能驾驶算法的部分或者完整解决方案。广汽研究院还将开放涉及转向、制动、电子驻车等 128 个控制接口,以及传动系统、底盘等至少 142 项车辆参数。这两项举措将让 GIVA 能够在极短时间内完成智能驾驶汽车的上路、测试等。


广汽研究院将和所有合作伙伴在这款平台车上,共同探索智能驾驶新技术,构建一个「合作紧密、不断迭代、技术领先、值得信赖」的智能驾驶研发生态圈。


长安:「654」战略,2020年L3

在智能化汽车方面,长安已制定了面向 2025 的智能汽车技术发展规划,即「654」战略。内涵是要搭建 6 大平台,掌握 5 大核心应用技术,分 4 个阶段实现智能化技术的产业化。


这四个阶段分别是:在 2015 年底完成第一阶段,具备驾驶辅助功能的产品量产上市,主要应用技术包括全速自适应巡航、半自动泊车、智能终端 3.0 等;2018 年完成第二阶段的目标,即半自动驾驶技术的开发及产业化,搭载集成式自适应巡航、全自动泊车、智能终端 4.0;2020 年达到第三个阶段,将完成高度自动驾驶,功能包括高速公路全自动驾驶、一键泊车、智能终端 5.0;最终,长安预计在 2025 年达成真正的全自动驾驶,并实现产业化应用。到 2020 年长安将不再生产非网联新车,实现 100% 联网,100% 搭载驾驶辅助系统,2025 年实现 100% 语音控制,L4 级智能驾驶产品上市。


在智能网联方面,长安汽车将整合全球资源,形成「三国三地、各有侧重」的全球智能网联汽车研发体系。长安汽车已在长安研究总院设立智能网联技术研发中心,长安美国中心设立智能网联研发部门,同时准备在硅谷设立办事处,在印度建立离岸软件中心,形成「三国三地、各有侧重」的全球智能网联汽车研发格局。


上汽:全面布局单车智能、高精地图

上汽集团在自动驾驶领域的部署主要有中外两个部门在主导,国内是上汽的前瞻技术研发部门,今年 4 月份,该部门正式对外展示了上汽的 level 4 级自动驾驶技术,另一个部门是上汽两年前在硅谷成立的风险投资和创新部门。上汽集团已经开展了封闭试验场、高速公路、特定园区及城区、地面及地下停车场等应用场景下的智能驾驶技术研究,整车测试累计里程超过 5 万公里。未来,智能驾驶技术将覆盖上汽集团荣威、名爵、大通三大自主品牌。上汽集团将率先推出一款自主品牌智能驾驶量产车型,将实现「最后一公里」自主泊车等特定场景下的智能驾驶功能。


上汽在车联网、单车智能、高精地图、自动驾驶等方面均有全面布局:


单车智能方面:高精地图与国内的一家众包高精地图项目 Momenta、硅谷的高精地图 DeepMap 合作,另一方面 18 年 9 月 28 日,收购武汉的高精度地图公司光庭信息科技,这是一家汽车电子领域的老牌地图供应商。芯片和摄像头传感器方面,与英特尔和 Mobileye 技术开发合作。


车联网方面:上汽正在和华为、中移动合作 5G 技术的开发,力图在美国的 DSRC 之外,打造中国的车联网通讯协议。


目前上汽已经完成两代智能驾驶整车平台开发,以及集成 5G 通讯技术的车联网平台,构建了全自主知识产权的智能驾驶系统开发能力。


长城:i-pilot,2018年L2,2020年L3

长城汽车从 2009 年开始进行驾驶辅助系统研究,继而开展自动驾驶技术研究,至今已有近 10 年的积累。2017 年 2 月,长城汽车正式发布专门针对中国路况进行特定设计的 i-Pilot 自动驾驶系统。这是一个全新开放式、集软硬件一体的智能驾驶平台, i-pilot1.0 系统基于高精度地图,可满足城市高速公路为特定场景,它不仅能够在高速公路上进行正常驾驶,同时还可以应对一些异常状况,包括路面破损以及堵车修路等,据称能够达到 SAE 规定的 L3 级别。据了解,i-pilot 系统分为 7 个模块,除了传感器是采购供应商的产品以外,数据融合、智能决策,运动控制,AMI 这些都由长城汽车自主研发设计,这其中还包括一块系统管理模块和系统监控模块。同时,长城汽车和百度将进行开放性合作,发挥各自技术优势,实现长城汽车 i-Pilot 和百度 Apollo 平台深度对接,联合打造开放性、符合车规级别的自动驾驶系统软硬件一体化应用平台。


目前,i-Pilot 1.0 的样车已经在国内进行超过 50 万公里的实路测试;基于 i-Pilot 2.0 研发的样车,已经获得美国密歇根州无人驾驶测试牌照,并在北美开展实际道路测试。对于长城汽车而言,实现无人驾驶目标是循序渐进的 2020 年,实现部分自动驾驶,达到 L3+ 级别,2023 年实现高度自动驾驶,达到L4级别,2025 年实现完全自动驾驶,达到 L5 级别。



各个功能目前渗透率究竟如何?


我们采用爬虫对目前燃油车 2872 个车型进行了配置抓取,重点分析目前自动驾驶单项必备功能当前的车型渗透率。发现未来各项配置将向低价车市进行渗透。


盲区监测整体车型渗透率为17%

统计下来,配备盲区监测功能的车型共计 488 个,渗透率为 17%,其中标配为 457 个,选配为 32 个。


1、从价格区间来看,5-10 万、10-20 万、20-30 万、30-40 万、40 万以上的车型占比分别为 1.63%、35.31%、32.45%、11.63%、18.98%,因此从车型渗透率来看,目前盲区监测的主要价位区间在 10-30 万元之间。


2、各个价位的渗透率来看,5-10 万、10-20 万、20-30 万、30-40 万、40 万以上各个价位区间,盲点监测车型占比分别为 1.2%、12.92%、33.13%、30.16%、56.02%。


从渗透率可以看出来,目前 40 万元以上级别车配置比例最高,而 10-20 万元区间车型比例虽多,但渗透率依然较低。因此未来低级别车型的渗透率占比提升空间最大。


从选配的价格来看,选配主要出现在 20 万元以上的部分车型,选配的比例为 6.56%,选配主要集中在奥迪、宝马、捷豹等车型,而从选装价格来看,盲点监测选配价格在 5000-7000 元之间。



车道保持整体车型渗透率为17.2%

配备车道保持功能的车型共计 493 个,渗透率为 17.17%,其中标配为 458个,选配为 35 个。


1、从价格区间来看,5-10 万、10-20 万、20-30 万、30-40 万、40 万以上的车型占比分别为 1.01%、32.45%、25.37%、19.47%、20.69%。


2、从各个价位的渗透率来看,5-10 万、10-20 万、20-30 万、30-40 万、40 万以上各个价位区间,车道保持车型占比分别为 0.75%、11.95%、27.08%、50.79%、61.45%。


从渗透率可以看出来,目前 40 万元以上级别车配置比例最高,且渗透率随价格提升而提升。未来向低级别车型渗透为大势所趋。


从选配的价格来看,选配主要出现在 30 万元以上的部分车型,选配的比例为 7.1%,选配主要集中在奥迪、宝马、大众等车型,而从选装价格来看,车道保持价格不一,价位区间在 4600-9000 元之间。



定速巡航整体车型渗透率已经达到了 68.5%


配备定速巡航功能的车型共计 1968 个,渗透率为 68.5%。


1从价格区间来看,5-10 万、10-20 万、20-30 万、30-40 万、40 万以上的车型占比分别为 17.63%、45.76%、21.66%、7.75%、7.20%。


2从各个价位的渗透率来看,5-10 万、10-20 万、20-30 万、30-40 万、40 万以上各个价位区间,定速巡航车型占比分别为 43.46%、56.01%、73.96%、67.2%、71.08%。


从渗透率可以看出来,目前 20 万元以上级别车基本都已经大范围配置,定速巡航主要发展空间都在 20 万元以下车型。选配价格主要在 2000 元左右。我们认为,定速巡航经过十多年的发展到达了目前阶段,可以认为是中长期各项配置渗透率的稳态表现。



碰撞预警整体车型渗透率19.32%

配备碰撞预警功能的车型共计 555 个,渗透率为 19.32%,其中标配为 458 个,选配为 35 个。


1从价格区间来看,5-10 万、10-20 万、20-30 万、30-40 万、40 万以上的车型占比分别为 1.08%、30.81%、26.67%、22.34%、19.10%。


2从各个价位的渗透率来看,5-10 万、10-20 万、20-30 万、30-40 万、40 万以上各个价位区间,碰撞预警车型占比分别为 0.9%、12.77%、30.83%、65.61%、63.86%。从渗透率可以看出来,目前 30-40 万元以上级别车配置比例最高,未来向低级别车型渗透为大势所趋。


从选配的价格来看,选配主要出现在 30 万元以上的部分车型,选配的比例为 7.6%,选配主要集中在奥迪、宝马等车型,而从选装价格来看,碰撞预警选装价格不一,但主要碰撞预警价位在 3000 元左右。



自适应巡航整体车型渗透率17.24%,且选配比例较高

配备自适应巡航功能的车型共计 495 个,渗透率为 17.24%,其中标配为 330 个,选配为 165 个。


1从价格区间来看,5-10 万、10-20 万、20-30 万、30-40 万、40 万以上的车型占比分别为 1.08%、30.81%、26.67%、22.34%、19.10%。


2从各个价位的渗透率来看,5-10 万、10-20 万、20-30 万、30-40 万、40 万以上各个价位区间,自适应巡航车型占比分别为 0.9%、10.08%、31.04%、49.21%、67.47%。从渗透率可以看出来,目前 40 万元以上级别车配置比例最高,未来向低级别车型渗透为大势所趋。


从选配的价格来看,选配主要出现在豪华车奥迪、奔驰、宝马、捷豹路虎,选配的比例为 33.3%,而从选装价格来看,自适应巡航选装价格不一在 9800-18000 元之间。



从三个维度理解未来渗透率的继续提升


1、从政策规划角度理解空间的可靠性,根据发改委《智能汽车创新发展战略(征求意见稿)》中规划,到 2020 年,智能汽车新车占比超过 50%,而根据附注可以理解,智能汽车新车主要指 L2 级别。而工信部到 2020 年,L2 级别新车占比达 30%。结合来看,2020 年新车占比至少要达 30% 以上。而 L2 级别车辆至少需要配置的自适应巡航、车道保持功能占比目前仅为 17% 左右,两者具备两种配置的车型仅为 252 个,车型占比仅为 8.77%。我们估算目前同时具备 L2 硬件功能的销量占比不到 10%,19-20 年有一倍以上渗透率的提升。


2、从产品端理解渗透率提升的必然性,L2 已经开始大幅提升产品的竞争力。自主品牌在 18 年陆续开始推出 L2 级自动驾驶量产车型,涵盖了主流主机厂,包括吉利、上汽、长安、长城等,标志着国内 L2 级别自动驾驶技术的成熟,而 CS75、缤越等在低迷的车市下形成月销破万的爆款,表明 L2 确实在提升产品竞争力。下一步是跟随各个主流自主品牌进行大规模铺开,与此同时可以看到,合资品牌也开始推出自己的 L2 级别车辆进行卡位,比如一汽大众途岳、凯德拉克的 CT6。



3、从提升结构来看,低级别车市是主要增长空间。未来主要的提升幅度来自于 30 万以下的新车。根据前文统计,自适应巡航目前在 30 万以下车型的配置仅为 11.67%,车道保持在 30 万以下车型的配置仅为 11.88%,与此相对的是自适应巡航与车道保持在 30 万以上车型中的渗透率为 57.75% 和 55.77%。因此未来结构性的增长一定是来自于 30 万以下级别车市。



产业链快速扩容的前夜


恰如前文所述,行业的扩容已成必然趋势,且必然是由 30 万以上级别的车辆向 30 万以下级别车辆的渗透,因此这个过程中需要实现降本。而行业在 19 年将迎来新玩家的介入,打破现有海外供应商垄断的,未来 2-3 年是供应商扩容国产化替代的快发发展阶段。



自动驾驶技术分为感知、决策、执行三个部分


从产业链来看,自动驾驶的核心可以分为三个层级:感知、决策、执行


1、感知层主要是用于获取周围的信息,分为周围传感和定位两部分,周围传感包含了摄像头、雷达、超声波传感器、加速度传感器等,定位主要是指采用(高精)地图而进行规划。


2、决策层主要是通过感知层的信息对车辆的形态进行决策。


3、执行层主要是在决策层之后对车辆的转向、加速、制动进行操作。



由于 L2 级别的自动驾驶是在单一的 ADAS 基础上改进而来,因此海外的供应商具备先天优势,目前也基本垄断了整个行业,具有较强的话语权,定价较高。未来随着 L2 级别自动驾驶向低级别车市快速渗透,我们认为整个行业在未来的两年将有出现国产替代逻辑,打破现有国际巨头垄断地位。


1、从量产落地角度,从 2018 年起,部分国内硬件供应商,目前已经开始自建工厂以实现产品量产,软件以及算法公司也在布局应用落地,考虑到国内多数主机厂计划在 2020 年实现 L3 及更高的自动驾驶,则 2019-2020 年会是大批零部件和解决方案提供商量产 & 商业化落地的一年。


2、从培育角度,对于国内自动驾驶的创业公司来说,经过三四年的巨额融资,已经到了验证成果、证明自己商用潜力的时期。


自动驾驶各个关键环节已经出现部分国产供应商。


1、传感器:随着 L3 及以上自动驾驶的实现,传感器的需求也将加大,根据网络公开信息,18 年达成小规模量产的毫米波雷达公司就有德赛西威、豪米波、行易道、安智汽车等。


2、高精地图:对于 L3 及以上级别自动驾驶,高精地图是必备的,目前老牌图商进展更为稳健,高德、百度、四维图新等均已获得整车厂订单;同时创业公司也纷纷计划将于 2018 年底到 2019 年发布第一张高精地图并实现商业化。


3、芯片领域:国内如地平线、华为均已推出 L3/L4 级自动驾驶计算平台,四维图新的 MCU 芯片也已计划量产。



传感器是汽车电子的重要延伸:在自动驾驶技术来临之前,车用传感器,即用于汽车电子技术、作为车载电脑(ECU)的输入装置,能够将发动机、底盘、车身各个部分的运作工况信息以信号方式传输给车载电脑,从而使汽车运行达到最佳状态。随着 ADAS 技术的发展,多种传感器开始融合共同使用。



未来方案提供商的崛起将带来更多国产化机会


视觉方案提供商指的是通过接收传感器信号之后进行算法处理的供应商,是感知层的集合。目前感知层中使用最多的是摄像头,相对于其它传感器,摄像头的价格相对低廉,能够完成识别车道线、车辆、人物等基础能力,在汽车高级辅助驾驶市场已被规模使用。依据不同的图像检测原理,可分为单目摄像头和双目摄像头,根据芯片类型又可分为 CCD 摄像头和 CMOS 摄像头等。


自动驾驶视觉所需的工业摄像头在技术层面相对成熟,具有较高的图像稳定性、高传输能力和抗干扰能力,且单个摄像头成本目前已降到百元,因此单车在摄像头的使用上可以配备 6~8 个摄像头覆盖不同角度。



摄像头应用的最佳场景为辅助驾驶:以自动驾驶为着力方向的视觉方案供应商中,目前大多仍集中将产品应用于辅助驾驶环节,分布在前装、后装市场,为自动驾驶研发收集数据,不过用于 ADAS 的视觉算法一般仅能实现对车道线、周边车辆的基础感知功能,不能完全满足自动驾驶要求,主要是因为摄像头对光线的依赖使其无法全天时(如夜晚)全路况(如隧道)工作,需要其他传感器作为补充。


国内的视觉方案供应商:大多数从 ADAS 起家,大部分成立于 2013-2015 年。商汤科技、格灵深瞳是少数打造计算机视觉通用平台并参与到自动驾驶领域的 AI 公司。


国外的的视觉方案供应商:以色列的 Mobieye 为代表占整个市场大部分份额,目前已经形成了芯片、雷达等一体化生产。


目前国内的创业企业,已经通过 3-4 年的培育期以及 A 轮 B 轮融资,进入量产收获阶段。以其中的纵目科技为例,纵目科技于 2015 年 11 月进入了小批量量产车阶段,而在 2016 年 9 月,已经有十几款搭载纵目科技产品的车型进入小批量量产。而 2017 年环视 ADAS 系统产品的第一款产品在 2017 年进入量产车型吉利-博越。截止目前,纵目科技产品已经成为数十家国内整车厂的视觉解决方案提供商。



毫米波雷达:被国外Tier1垄断,国产化在即


毫米波是指频率位于 30GHz 到 300GHz 之间的电磁波。近些年,随着毫米波雷达技术水平的提升和成本的下降,毫米波雷达开始应用于 ADAS,并成为自动驾驶所需的传感器。当前主要的毫米波段为 24GHz,77GHz,79GHz 是未来发展方向。检测距离和距离分辨率是衡量车载雷达性能的要素;相比于毫米波雷达市场主流的 24GHz、77GHz 雷达,下一 代产品 79GHz 雷达兼具远测距和高分辨率的特点。77GHz 是当前车载毫米波雷达的主要使用频段,24GHz 雷达严格意义上处于厘米波段,但在特性上接近毫米波雷达,因而也被归类入其中。



毫米波最大优势在于可以弥补摄像头的不足,精度较高,穿透雾、灰尘的能力强,能够全天候全天时工作。不过,毫米波易受干扰,而且难以识别小的物体(会发生衍射现象,无法接收到反射线)。


目前国内毫米波雷达基本均由国外厂商垄断,博世、大陆、Hella、电装、德尔福占了市场上几乎所有的份额。



2018 年,国内各个企业已经可以看到量产毫米波雷达出现了突破。


上市公司中:


德赛西威:24GHz 毫米波雷达量产,从 18 年 11 月起给电咖提供 360 环视系统和后侧毫米波雷达。


华域汽车:国内最早宣布进行 24G 雷达研发。


保隆科技:毫米波雷达在研,进入设计验证阶段。


其他非上市公司中,森思泰克、安智杰、苏州豪米波、行易道已经进入了量产阶段,且获得主机厂小批量定点。



而根据智研咨询的预测,到 2020 年,车载毫米波雷达的市场空间将是目前三倍。




这个过程中,建议关注目前已经量产毫米波雷达且给电咖供货的德赛西威、最早研发的华域汽车、在研的保隆科技。



智能座舱:景气加速


智能网联汽车为国家战略,智能车载市场蓬勃发展。中国于 2015 年发布《中国制造 2025》,将智能网联汽车提升到国家战略的高度。2016 年发布《智能网联技术路线图》,政策持续推动汽车智能化的快速发展。2018 年 1 月国家发改委公布《智能汽车创新发展战略》提出目标:到 2020 年,我国智能汽车新车占比达 50%,中高级别智能汽车实现市场化应用;2025 年,新车基本实现智能化,高级别智能汽车规模化应用。


在中国市场,目前智能网联汽车渗透率较低。随着政策推动、需求上升,车联网技术市场将持续蓬勃发展,细分领域也将纷纷受益。智能车载作为产业链中的核心,预计相关技术和产品会快速增长。目前车载终端以前装为主体,据 SBD 预测,2018 年中国前装车载终端(嵌入式)规模达到 499 万台,同比增速达 34.1%。



智能驾驶舱是智能网联汽车的发展方向。随着汽车智能网联程度日益加深,智能汽车概念已经不仅仅局限于车载信息系统,目前业内最新发展方向为打造智能化、虚拟化的智能驾驶舱,智能驾驶舱(又称汽车座舱)主要包含了仪表盘、抬头显示 HUD、车载信息终端、车内外后视镜等载体,以及语音控制、手势操作、车联网等智能化的交互方式,是人-车交互的重要枢纽,可以为汽车打造一个拥有多种显示方式和交互方式,且具有对车内外环境具有感知与反馈能力的操作系统,将成为汽车驾驶舱下一个颠覆式的创新点。


智能驾驶舱快速向中低端车型渗透,大众化有望快速开启。近年来,在整车厂商、零部件巨头、互联网车企的共同参与下,智能驾驶舱正快速向前推进。车企为了增强自身车型的差异化竞争能力,逐渐将智能驾驶舱从豪华车型向入门车型渗透。新能源汽车和智能汽车的快速发展也在刺激智能驾驶舱渗透率快速提升。同时,技术的进步和成本的降低,使得智能驾驶舱的大众化趋势不断加强。2017 年智能驾驶舱的渗透率中,中控屏幕渗透率已经达到 70%,液晶仪表、HUD 等功能的渗透率正处于加速发展的态势。预计 2020 年液晶仪表和车联网模块的渗透率将达到 30%。2017-2020 年智能驾驶舱的复合增长率超过 20%,其中液晶仪表的复合增长率可达 40%。


智能驾驶舱涉及多项设计与研发挑战,传统车厂和 Tier1 需与第三方强强联手。随着技术的不断增加与融合,智能驾驶舱设计的软硬件挑战也越来越多,智能驾驶舱的设计难点包含四点:1)、SoC 芯片系统越来越复杂;2)、相关应用和系统种类越来越多;3)、互联互通和交互设计问题越来越复杂;4)、整合难度越来越高。



传统车厂、Tier1 厂商强于机械制造、车辆控制;而中科创达等第三方企业强于整合芯片、操作系统、互联网、自动驾驶等技术和服务。因此传统车厂、Tier1 厂商需要第三方企业为其提供一个便捷、完整的智能驾驶舱开发平台,从而能够在此基础上迅速进行个性化定制开发。中科创达为汽车厂商和 Tier1 提供智能驾驶舱软件技术赋能平台。汽车厂商和 Tier1 可借助中科创达智能驾驶舱平台快速提升智能汽车的品质和用户人机交互体验,同时大大缩短产品上市时间。



推荐中科创达:内生外延并重,车载信息娱乐系统&智能座舱领导者


外延获取技术和资源,三起并购增强汽车业务实力。2013 年,中科创达从操作系统领域的抽调部分人员并招募汽车人才后,正式进军智能汽车领域。得益于公司在 Linux、安卓等领域的技术积累,公司移植基于智能手机业务的技术再应用于智能汽车中。2016 年-2018 年期间,公司相继并购爱普新思和慧驰科技、Rightware、MM Solutions,获取了其技术和客户资源,大幅增强公司汽车领域的实力。


两起收购获得人机交互系统两块屏幕。2016 年 4 月,公司收购从事汽车前装车载信息娱乐系统的两家兄弟公司爱普新思和慧驰科技;2017 年 2 月,公司收购芬兰车载交互技术公司。这两起收购一方面为中科创达带来了车载信息娱乐系统和车内 UI 设计软件的开发、配套技术和经验,公司同时拥有人机交互系统的两块屏幕——中控数字仪表盘屏幕和车载娱乐信息系统屏幕,充分卡位人机交互系统的第一入口;两块屏幕能够集成为一套底层系统和解决方案,提高公司的业务服务能力,加深智能汽车产业链的战略布局。;另一方面也为其带来了标致雪铁龙、大众、日产、奥迪、奔驰、捷豹路虎,以及航盛、德赛西威等一系列现有的汽车产业客户,全面提升公司汽车业务的实力。


收购 MMS 获得图像视觉技术。此外, 2018 年 3 月公司以 3100 万欧元(约合 2.4 亿人民币)收购 MM Solutions100% 的股权。MM Solutions 是全球最大的移动和工业图形图像视觉技术提供商之一,中科创达通过将其技术进行融合吸收,推出针对汽车的 360 度环视、障碍物检测、驾驶员状态检测等 ADAS 高级驾驶辅助系统。


产品持续升级换代,每隔半年推出智能驾驶舱新品方案。中科创达的智能驾驶舱解决方案一直持续迭代升级,不断推出新品,时刻保持技术前沿。仅以 2018 年后为例,公司每隔半年都会推出全新的智能驾驶舱解决方案:2018 年 1 月 9 日,公司发布全球首款基于 Qualcomm®Snapdragan™820A平台QNX Hypervisor2.0 智能驾驶舱解决方案;2018 年 6 月 13 日,公司在 CES Asia 上首发数字液晶仪表、中控娱乐、副驾娱乐、方向盘远程控制、空调座椅控制、移动终端「六屏融合」的智能驾驶舱 2.1 解决方案;2019 年 1 月 8 日,公司与高通合资公司——创通联达(ThunderComm)在拉斯维加斯发布了最新的基于第三代 Qualcomm® 骁龙™汽车数字座舱平台的智能驾驶舱解决方案——ThunderComm® TurboX Auto™;2019 年 1 月 9 日,公司在 CES 上全球首发 AI+ 智能驾驶舱 2.5 解决方案。



AI+ 智能驾驶舱 2.5 解决方案融合了中科创达先进的操作系统和人工智能技术、以及 Rightware Kanzi®3D 开发技术,支持 Qualcomm® Snapdragon™、瑞萨 R-Car、Intel Apollo Lake 平台、i.MX8 和 Android O、QNX™、Linux 系统,创新地实现了包括 Cluster、IVI、RSE、HVAC、HUD、DMS 的一芯多屏多系统技术架构。方案通过人脸识别、驾驶员状态监测和手势识别等中科创达人工智能技术,以及 Rightware Kanzi®3D 开发技术,全面提升智能汽车品质和用户人机交互体验。




高精地图:资质加先发优势,双重护城河


传统的导航地图以描述性为主,用来定量的内容较少,在精度、维度、信息量上都无法满足 L3 及以上自动驾驶额需要。因此在目前阶段,各个整车厂都开始在高精地图方面做积极的布局,为 2020 年起的 L3 浪潮做准备。


高精地图可以认为是建立一张地图的绝对坐标,精度更高,交通信息元素丰富,能够为定位和路径规划提供精细依据,是感知层除传感器以外的另一重要核心,是整体解决方案中不可替代的关键部分。



资质是国内高精地图的第一重护城河


高精地图并非是任何一个企业都能随绘制。根据国家测绘地理信息局 2016 年下发的《关于加强自动驾驶地图生产测试与应用管理的通知》中规定:自动驾驶地图(高精地图)属于导航电子地图的新型种类和重要组成部分,其数据采集、编辑加工和生产制作必须由具有导航电子地图制作测绘资质的单位承担。


而导航电子地图制作(甲级)测绘资质发放条件较为苛刻,自 2001 年四维图新获得国家测绘地理信息局(当时名为国家测绘局)颁发的全国第一张导航电子地图制作资质至今,18 年的时间过去了,全国也仅有以下不到 20 家的单位拿到了这张通行证。



先发优势是国内高精地图的第二重护城河


高精地图的建立一般是采用众包形式,使用传感器进行道路数据采集并在后台完成绘制。由于高精度地图投入大、周期长的特性,也有以特征测绘这样精度较低、相对简易的技术方案建图。按照方式的不同,可以分为轻重两种地图建模技术路线。


1、重地图模式:通过 GPS 定位,用数据采集车(配备有激光雷达、摄像头)作为地图绘制源收集深度信息,经过后台处理形成高精地图。方案特点是使自动驾驶更依赖地图信息。


2、轻地图模式:使用车载摄像头绘制某些能够帮助实现车辆导航的特定道路特征(如固定的路边设施)。该方式测绘精度一般,比较依赖传感器,地图处理更新较容易。Mobileye 是该方案的代表。



我们认为相比于资质壁垒,图商更为重要的在于先发优势。高精地图的测绘模式先天就决定了每个图商需要进行繁琐的人工道路测绘工作,这种优势并非能够在一朝一夕取的改变。而量产级的高精地图更要能够保证持续更新、规格不发生变化、持续稳定,这对整个公司的积累、运营提出了较高要求。以高德地图和四维图新为例:


1、高德自 2014 年取得测绘资质以来,高德通过「自主+众包」的方式,已完成了 28 万公里的全国高速高精度地图静态数据采集。18 年底,高德还计划向国省道和主要城市扩展自动驾驶级别数据。


2、四维图新通过大量的采集车,分区域采集,在 2017 年覆盖了全国 25% 的高速和少量市内路段。2018 年完成了全国 80% 的高速测绘和扩大城市覆盖范围。2019 年计划完成 100% 的高速测试和 1-2 个城市的可商业化使用的城市测绘,2020 年覆盖更多城市。


也就是说头部图商通过 4 年左右的时间方能完成满足商业化使用要求的高精地图,巩固其行业地位。并且通过免费提供给车厂的模式,获得车主驾车时的地图相关数据,使高精地图具备实施更新的能力。



投资建议


我们认为 L2 级别的自动驾驶会在 2019 年开始大规模的量产,L3 级别自动驾驶车辆也在 2020 年开始会陆续出现,在此过程我们认为有两条线值得密切关注:


1、传感器方面,目前为国外 Tier 1 垄断的毫米波雷达领域,2018 年起国内已经出现部分企业打破海外垄断,开始小规模量产,建议关注德赛西威(360 环视量产,毫米波雷达已经量产)、保隆科技(360 环视系统已经量产,在研毫米波雷达处于验证阶段)、华域汽车。


2、高精地图方面,具备资质与先发优势双重壁垒的头部企业,19 年起将是高精地图逐步落地的阶段,随着后续 L3 车辆的逐步推出而进入收获阶段,建议关注四维图新。



风险提示

1、宏观经济下行,整车销量大幅低于预期。

整车销量与宏观经济结合比较紧密,如果宏观经济增长一旦未能达到预期,整车的销量将大幅低于预期。一旦销量大幅放缓,可能放缓整体的汽车行业智能化节奏。

2、国内政策放开地图资质壁垒。目前高精地图领域,国内要求图商必须取得导航电子地图制作(甲级)测绘资质,一旦国内政策放开整个地图资质壁垒,则对整个高精地图行业将产生较为显著的影响。

3、海外供应商对硬件的降价幅度超预期。随着越来越多的硬件开始进入国产化阶段,将面临外资降价保住市场份额的风险,而一旦外资降幅大幅超市场预期,将对国产化进程产生显著压制影响。

具体分析详见2019年2月26日发布的《自动驾驶系列深度①:L2级自动驾驶渗透率提升的前夜》报告


分析师刘高畅 分析师执业编号S0680518090001

特别声明:《证券期货投资者适当性管理办法》于2017年7月1日起正式实施。通过微信形式制作的本资料仅面向国盛证券客户中的专业投资者。请勿对本资料进行任何形式的转发。若您非国盛证券客户中的专业投资者,为保证服务质量、控制投资风险,请取消关注,请勿订阅、接受或使用本资料中的任何信息。因本订阅号难以设置访问权限,若给您造成不便,烦请谅解!感谢您给予的理解和配合。

 

重要声明:本订阅号是国盛证券计算机团队设立的。本订阅号不是国盛计算机团队研究报告的发布平台。本订阅号所载的信息仅面向专业投资机构,仅供在新媒体背景下研究观点的及时交流。本订阅号所载的信息均摘编自国盛证券研究所已经发布的研究报告或者系对已发布报告的后续解读,若因对报告的摘编而产生歧义,应以报告发布当日的完整内容为准。本资料仅代表报告发布当日的判断,相关的分析意见及推测可在不发出通知的情形下做出更改,读者参考时还须及时跟踪后续最新的研究进展。


本资料不构成对具体证券在具体价位、具体时点、具体市场表现的判断或投资建议,不能够等同于指导具体投资的操作性意见,普通的个人投资者若使用本资料,有可能会因缺乏解读服务而对报告中的关键假设、评级、目标价等内容产生理解上的歧义,进而造成投资损失。因此个人投资者还须寻求专业投资顾问的指导。本资料仅供参考之用,接收人不应单纯依靠本资料的信息而取代自身的独立判断,应自主作出投资决策并自行承担投资风险。

 

来源:国盛计算机组

编辑:小雪

入群:加微信号 autoHS,入厚势汽车科技群与行业专家讨论更多自动驾驶和新能源汽车行业信息




文章精选


---自动驾驶---


---厚势汽车科技快讯---

为您对接资本和产业

新能源汽车 自动驾驶 车联网




联系邮箱

sasa@ihoushi.com


点击阅读原文,查看文章特斯拉一季度财报图解,电动车业务增速下滑致营收增速放缓

登录查看更多
3

相关内容

自动驾驶汽车,又称为无人驾驶汽车、电脑驾驶汽车或轮式移动机器人,是自动化载具的一种,具有传统汽车的运输能力。作为自动化载具,自动驾驶汽车不需要人为操作即能感测其环境及导航。完全的自动驾驶汽车仍未全面商用化,大多数均为原型机及展示系统,部分可靠技术才下放至商用车型,但有关于自驾车逐渐成为现实,已经引起了很多有关于道德的讨论。

知识荟萃

精品入门和进阶教程、论文和代码整理等

更多

查看相关VIP内容、论文、资讯等
最新《深度学习自动驾驶》技术综述论文,28页pdf
专知会员服务
156+阅读 · 2020年6月14日
商业数据分析,39页ppt
专知会员服务
165+阅读 · 2020年6月2日
2020年中国《知识图谱》行业研究报告,45页ppt
专知会员服务
240+阅读 · 2020年4月18日
德勤:2020技术趋势报告,120页pdf
专知会员服务
192+阅读 · 2020年3月31日
【德勤】中国人工智能产业白皮书,68页pdf
专知会员服务
310+阅读 · 2019年12月23日
2019中国硬科技发展白皮书 193页
专知会员服务
86+阅读 · 2019年12月13日
2019年人工智能行业现状与发展趋势报告,52页ppt
专知会员服务
124+阅读 · 2019年10月10日
2018年物业管理行业深度研究报告
行业研究报告
7+阅读 · 2019年5月17日
2018年氢燃料电池行业研究报告
行业研究报告
5+阅读 · 2019年5月6日
自动驾驶汽车技术路线简介
智能交通技术
15+阅读 · 2019年4月25日
2018年德国汽车产业研究报告
行业研究报告
16+阅读 · 2018年12月1日
2018年中国人工智能行业研究报告
艾瑞咨询
3+阅读 · 2018年4月2日
中国倒数第五!毕马威全球自动驾驶报告|附下载
人工智能学家
7+阅读 · 2018年1月21日
【智能驾驶】史上最全自动驾驶系统解析
产业智能官
25+阅读 · 2017年8月21日
无人驾驶汽车
劲说
6+阅读 · 2016年8月26日
TResNet: High Performance GPU-Dedicated Architecture
Arxiv
8+阅读 · 2020年3月30日
Meta-Learning with Implicit Gradients
Arxiv
13+阅读 · 2019年9月10日
Self-Driving Cars: A Survey
Arxiv
41+阅读 · 2019年1月14日
Arxiv
5+阅读 · 2018年10月4日
VIP会员
相关VIP内容
最新《深度学习自动驾驶》技术综述论文,28页pdf
专知会员服务
156+阅读 · 2020年6月14日
商业数据分析,39页ppt
专知会员服务
165+阅读 · 2020年6月2日
2020年中国《知识图谱》行业研究报告,45页ppt
专知会员服务
240+阅读 · 2020年4月18日
德勤:2020技术趋势报告,120页pdf
专知会员服务
192+阅读 · 2020年3月31日
【德勤】中国人工智能产业白皮书,68页pdf
专知会员服务
310+阅读 · 2019年12月23日
2019中国硬科技发展白皮书 193页
专知会员服务
86+阅读 · 2019年12月13日
2019年人工智能行业现状与发展趋势报告,52页ppt
专知会员服务
124+阅读 · 2019年10月10日
相关资讯
2018年物业管理行业深度研究报告
行业研究报告
7+阅读 · 2019年5月17日
2018年氢燃料电池行业研究报告
行业研究报告
5+阅读 · 2019年5月6日
自动驾驶汽车技术路线简介
智能交通技术
15+阅读 · 2019年4月25日
2018年德国汽车产业研究报告
行业研究报告
16+阅读 · 2018年12月1日
2018年中国人工智能行业研究报告
艾瑞咨询
3+阅读 · 2018年4月2日
中国倒数第五!毕马威全球自动驾驶报告|附下载
人工智能学家
7+阅读 · 2018年1月21日
【智能驾驶】史上最全自动驾驶系统解析
产业智能官
25+阅读 · 2017年8月21日
无人驾驶汽车
劲说
6+阅读 · 2016年8月26日
Top
微信扫码咨询专知VIP会员