2018年物业管理行业深度研究报告

2019 年 5 月 17 日 行业研究报告

提示点击上方"行业研究报告"关注本号。

行研君说

导语

据中国指数研究院数据,截至2017年末,全国物业管理百强企业管理面积均值达3,163.8万平米,同比增长16.1%,2008-2017年CAGR为19.9%,高于行业2009-2017年的CAGR为6.6%,表明集中度逐步提升。

PS:我们运营的备用号 行研资本(ID:report18)为很多老朋友提供了另一处空间,欢迎大家同时关注!


来源:华创证券


投资要点

继承我国房地产行业特色,我国物业管理行业将注定呈现出一个规模大、增速高的蓝海市场,预计2030年末行业市场规模将高达2万亿元,远高于美日两国,并较目前规模有望翻番;近年来住宅销售高位稳定、竣工交付加速、物管渗透率提升等积极因素将综合推动行业进入规模爆发期,而在这大行业、小公司的格局中,房企集中度跳增和物管证券化加速等有利因素则将大幅推升物管集中度,预示着物管龙头将拥有巨大的成长空间;此外,物管行业的弱波动式稳定增长也将奠定其穿越周期的能力。我们首次覆盖物业管理行业,并给予“推荐”评级,对比国内外案例,我们认为物管公司合理PE20-30倍、PEG0.68倍,并且业绩增速越高应享受更高估值,建议关注:1)背靠母公司型的高成长物管公司:新城悦(1755.HK)、碧桂园服务(6098.HK)、永升生活服务(1995.HK);2)商办类稀缺型物管公司:中航善达(000043.SZ);3)优质服务型物管公司:绿城服务(2869.HK)。

支撑评级要点

 1  行业概况:物管行业仍处于规模成长期,弱波动稳增奠定穿越周期能力


物业管理行业最早起源于19世纪60年代的英国,而我国物管行业诞生于20世纪80年代的深圳,虽起步较晚、但发展较快,94年首次发布《管理办法》、03年颁布《物业管理条例》、迈向法制化轨道,17年取消物业一级资质核定审批、监管趋于市场化,由此推动行业健康发展。从行业数据来看,17年末我国物管行业管理面积达195亿平米、8年CAGR为7%,对应收入规模达9,978亿元,行业处于规模成长期,并且弱波动式稳定增长奠定穿越周期能力。


 2  行业空间:规模大、增速高的朝阳行业,正值规模爆发期的黄金时代


我国物管行业将是一个规模大、增速高的蓝海市场,预计2030年末行业总量空间达318亿平(预计较美日比值将高达2倍和8倍)、对应收入规模2万亿元,较17末分别增长64%、98%,并且预计近年来将进入规模爆发期,主要基于:1)城镇化率和人均居住面积提升等因素推动中期住宅增量需求中枢稳定为13亿平米;2)销售-新开工-竣工的3年传导规律下16-18年销售高峰传导至19-21年竣工加速;3)目前低能级城市、中西部发展不均衡,后续渗透率有望提升至89%;4)预计监管市场化后新交付物业单价年均涨幅约2%。


 3 行业格局:房企集中度跳增和物管证券化加速将大幅推升物管集中度


17年末,前10强企业在管面积均值2.16亿方,3年CAGR达41%、远高于行业增速,并已达到百强企业的6.82倍,对应CR10为11.1%,较14年+4.9pct,行业集中度逐步提升、预计后续将进一步大幅跳增,主要源于:1)本轮小周期中,房地产行业呈现“融资、拿地、销售”三重集中度提升,由此物管集中度的提升也是必然的伴随产物;2)18年开始物管行业正值加速资产证券化时期,有助于头部企业进一步扩张;3)目前物管行业仍较为分散,头部企业在资金优势、品牌力和运营能力等方面均更具扩张优势,加速行业整合。

 

 4  发展路径:野蛮生长阶段背靠母公司型更优,入口变现阶段优质服务型更佳


物管行业将呈现两阶段发展路径。第一阶段“野蛮生长阶段”,企业各显神通扩大规模:1)获取母公司大量交付面积实现规模快速扩张(碧桂园服务、新城悦等);2)依靠优质服务获取中小开发商新交付项目(绿城服务等);3)收并购方式扩张(雅生活等);4)争夺存量市场管理面积。其中,我们认为现阶段背靠母公司型物管公司确定性更强。第二阶段“入口变现阶段”,行业格局将基本定型,增值服务由于远高于基础服务的毛利率以及多样性的发展方向,将成为后阶段盈利的关键点,优质服务型物管公司如绿城服务等。


 5 估值分析:合理PE20-30倍、PEG0.68倍,业绩增速越高应享受更高估值


1)从PE来看,19Q1末,6家海外物管公司平均PE为23.9倍,高于7家AH股物管公司平均PE为21.7倍,物管公司合理PE区间或为20-30倍;2)从PEG来看,16年3家海外物管公司平均PEG约0.69倍,相近于19Q1末AH股7家物管公司平均PEG为0.66倍,物管公司合理PEG或为0.68倍,鉴于AH股7家物管公司未来3年业绩GAGR高达38%(Wind一致预期),将推导出主流物管公司合理PE约26倍、并且业绩增速越高应享受更高估值;3)从市值来看,19Q1末,CBRE、Service Master、JLL市值分别达164、73、63亿美元,显著高于我国物管龙头、并预示后者市值仍有大幅提升空间。


 6 风险提示:社保改革降低行业盈利能力及企业并购存在商誉减值等风险

目      录

图  表  目  录 

正     文

一、行业概况:行业仍处于成长期,在管面积稳步增长,多种业态全面发展


(一)历史概况:我国物业起步于80年代,94年开始迈向法制化轨道,03年开始监管趋于市场化


1、发展历史:我国物业诞生于80年代、起步于深圳,94年首次发布《管理办法》、迈向法制化轨道


物业管理最早起源于19世纪60年代的英国,当时正处于第一次工业革命,大量农村人口涌入城市,带动对城市住房需求的急剧增长,城市原有的房屋及设施难以满足人口增长的需要。一些开发商修建了一批简易住宅以低廉租金租给贫民和工人家庭居住,由于住宅设施极为简陋,环境条件差,不仅承租人拖欠租金严重,而且人为破坏房屋设施的情况时有发生,严重影响了业主的经济收益。当时有一位名叫奥克维娅希尔(Octavia Hill)的女士为在其名下出租的物业制定了一套行之有效的管理办法,要求承租人严格遵守,有效地改善了居住环境,并使业主的经济效益得以修复,首开物业管理的先河。自此,物业管理逐渐得到业主和政府有关部门的重视,并被推广至世界各国。


我国的物业管理行业诞生于20世纪80年代。1981年3月10日,深圳市第一家涉外商品房产管理的专业公司深圳市物业管理公司成立。1985年底,深圳市房管局成立后,到1988年,由企业实施管理、房管局进行监督的住宅小区管理体制在深圳市已基本形成。1992年6月,广州世界贸易中心大厦交付使用,并由香港第一太平和广州珠江物业酒店管理公司共同管理,开创了国内甲级写字楼管理的先河。1993年6月30日,深圳市物业管理协会正式成立。1994年3月23日,国家建设部发布了《城市新建住宅小区管理办法》,标志着我国物业管理开始迈向法制化的轨道。同年7月,深圳颁布了《深圳经济特区住宅物业管理条例》,为我国第一部地方性物业管理法规,并于同年11月1日开始执行。

2、政策演变:03年颁布《物业管理条例》,监管趋于市场化,目前行业政策总体偏友善


2003年,《物业管理条例》国务院令第379号公布,成为物业管理行业的纲领性文件,标志物业管理的法制法规建设的完善。同年,国家发改委、建设部发布《物业服务收费管理办法》,规范物业服务收费行为。2017年,国务院取消一批行政许可事项的决定,取消物业服务企业一级资质核定审批,住房城乡建设部加强事中事后监管。


2019年1月,江苏省明确空置房物业服务费不再减免;深圳市住建局与市发改委发布《深圳市住宅物业服务收费指导标准(征求意见稿)》,多层住宅物业服务收费指导标准最高为2.20元/平方米*月,高层住宅物业服务收费指导标准最高为5.63元/平方米*月,比目前施行的住宅物业服务收费指导标准均有提高;目前来看,物业管理行业政策总体偏友善。

(二)三大分类:包干制为主酬金制为辅,基础服务与增值服务并存,住宅和商办等业态多元化发展


物业管理是指业主通过选聘物业服务企业,按照物业服务合同的约定,对房屋、配套设施及相关场地进行的维护、养护和管理工作。一般情况下,国内物业管理企业的选用是由业主大会决定,业主委员会应当执行业主大会的决议。经专有部分占建筑物总面积50%以上且总人数50%以上的业主同意,业主委员会应代表业主大会与物业服务企业签订协议。国内物业管理行业基本的商业模式为基础服务与增值服务并行的模式,基础服务主要是以物业管理服务、工程服务形式提供。


1、收费模式:包干制收取固定费用,酬金制收取固定比率费用,目前包干制占市场主流


从收费模式来分,物业管理行业的收费模式主要是酬金制和包干制两种。目前较多使用包干制模式,例如碧桂园服务、新城悦、永升生活服务等。当物业服务费按包干制收取时,所有收到的物业服务费将记录为收入,而提供物业管理服务产生的所有开支将记录为成本或开支。但是采用包干制可能会因为提前收取实现协定的金额作为服务费,如果服务费不足以支付所有开支时,物业管理公司并不能向业主收取差额,可能会在另一方面对企业的盈利能力和财务状况产生不利影响。


酬金制在预收的物业服务资金中按约定比例或者约定数额提取酬金支付给物业管理企业,其余全部用于物业服务合同约定的支出,结余或者不足均由业主享有或者承担,目前采取酬金制的公司相对较少,例如彩生活。酬金制优势在于费用更加透明,业主对物业管理企业的费用支出可以监控,更加体现了业主的自主管理。缺点在于需要对物业管理企业进行账目监督和审计,要求业主对物业管理有较高的认识水平和专业水平。且酬金制操作相对复杂,对于人口密集的住宅小区来说,召开业委会实行较难。

2、服务类型:物业服务包含基础服务和增值服务,增值服务分为非业主增值服务、业主增值服务


从服务类型来分,物业管理服务包含基础物业服务和增值服务。其中,增值服务根据服务对象的不同,分为非业主增值服务和业主增值服务。基础物业服务包括包干制物业管理服务和酬金制物业管理服务,提供综合管理、秩序维护、工程维护、环境保洁、绿化养护等服务。非业主增值服务包括案场服务和顾问咨询服务,案场服务为售楼处现场提供标准化与专业化的客服、礼宾、保洁等服务;顾问咨询服务则为开发商、承建商、物业服务企业提供与物业服务相关的专业咨询服务。业主增值服务为住户提供的个性化专项服务,如家政服务、私人绿化服务、室内维修服务等。此外,物业服务还包括工程服务,包含设备安装服务、维修和保养、设备租赁等服务。

3、物业业态:住宅占比70%、商业、办公、园区分别占比9%、9%、4%,业态呈多元化发展


从物业业态来分,国内物业服务行业目前服务多类业态,包括住宅物业、商业物业、办公楼物业、公众物业、产业园区物业、学校物业、医院物业等多种业态,截至2017年末,各类型业态管理面积占比分别为69.9%、8.7%、9.1%、1.8%、4.1%、1.7%、0.6%、4.3%,物业业态呈多元化发展趋势。例如新城悦主要拓展住宅类物业,中航善达专注商办类物业服务,碧桂园服务除了住宅业务还拓展城市服务业务等。

(三)经营层面:行业仍处于成长期,在管面积稳步增长,多种业态全面发展,物业费单价提升较慢


1、行业仍处于成长期,在管面积稳步增长,城镇化率仍处于快速增长阶段


据中国指数研究院数据,截至2017年末,全国物业管理行业管理面积达195亿平米,同比增长5.5%,2009-2017年CAGR为6.6%,行业管理面积稳步提升,并仍处于规模成长期。截至2018年,我国城镇化率达59.6%,低于1990年日本的77%,并低于1970年美国的81%。而美国和日本分别在1940年和1955年达到了56.5%和56.1%,城镇化率50%-70%在国际上均为快速城市化阶段,城镇化率快速提升将推动行业管理面积稳步提升。


另外,自2000年起,我们用房屋累计新开工面积减去累计竣工面积,得到的累计未竣工面积快速提升,预示着行后续竣工面积以及管理面积将快速提升。(注:虽然统计局竣工面积的数据质量存疑,导致了累计未竣工面积的数据质量也不高,但近2-3年销售面积高增经过2-3年时间传到竣工面积同比加速也相对合理)

2、百强企业管理规模持续提升,行业集中度快速提升,规模扩张同时伴随城市深耕


据中国指数研究院数据,截至2017年末,全国物业管理百强企业管理面积均值达3,163.8万平米,同比增长16.1%,2008-2017年CAGR为19.9%,高于行业2009-2017年的CAGR为6.6%,表明集中度逐步提升。截至2017年末,全国物业管理百强企业储备面积均值达420.0万平米,同比增长84.6%;百强企业项目数量均值178个,同比增长7.2%;单个城市管理面积均值达113.0万平米,同比增长16.1%,规模扩张的同时伴随着城市深耕。

3、多种业态全面发展、其中住宅占比七成,管理城市能级由一二线逐步向三四线下沉


分业态来看,2017年,百强企业在管面积中,住宅物业占比69.9%,较2016年下降3.3pct,商业物业、办公物业、工建、工商等其它类型物业分别占比8.7%、9.1%、12.4%,较2016年分别+2.5pct、+2.0pct、-1.1pct。在住宅物业总量快速提升阶段,商办和工建物业仍保持占比稳定甚至提升,多种业态全面发展。


分城市能级来看,2016年,一线城市、二线城市、三四线城市的项目数量分别占比21%、44%、35%,较2015年分别-2pct、+1pct、+1pct,管理城市能级逐步由一二线向三四线下沉。

4、物业费单价提升较慢、一线显著高于二三四线、商办物业显著高于住宅物业


2017年,百强企业全国平均物业费单价为4.26元/平米/月,同比增长0.2%;分城市能级来看,一线、二线、三四线城市物业费单价分别为7.12元/平米/月、3.67元/平米/月、3.58元/平米/月;分业态来看,办公物业服务费最高,达7.88元/平米/月,商业物业服务费为7.02元/平米/月,住宅物业服务费最低,为2.30元/平米/月,公众物业、产业园区物业、学校物业、医院物业和其他类型物业服务费分别为3.78元/平米/月、3.64元/平米/月、3.41元/平米/月、6.88元/平米/月和5.98元/平米/月。

(四)财务层面:17年百强企业平均营收7.4亿元,毛利率22.3%、净利率7.7%,人工成本仍占主导


1、17年百强企业平均营业收入7.4亿元,同比+18.2%、基础物业和多种经营分别占比82%、18%


2017年,百强企业平均营业收入7.4亿元,同比增长18.2%;其中,基础物业收入6.1亿元,同比增长16.9%,多种经营收入1.4亿元,同比增长24.5%。基础物业收入和多经收入分别占比82%、18%,较16年分别-1pct、+1pct。

2、17年百强企业毛利率22.3%、净利率7.7%,分别+1.2pct、+0.4pct,盈利能力持续提升


截至2017年末,百强企业净利润均值达5,730万元,同比+25.2%;2017年,百强企业毛利率和净利率分别为22.3%、7.7%,分别较2016年+1.2pct、+0.4pct,盈利能力持续提升。其中,基础物业净利润3,340万元,同比增长20.2%,多种经营收入2,390万元,同比增长33.0%。

3、17年成本构成中,人员费用占比55.8%,较16年+2.5pct,仍占成本主导


2017年,百强企业经营成本均值为5.7亿元,同比增长14.3%。成本构成来看,2017年,人员费用占比总成本55.8%,较2016年+2.5pct,人员费用仍是成本最大部分,主要源于企业的规模扩张与转型升级,对人员的数量和质量都提出了更高的要求,以及员工工资的刚性上涨;其它费用、物业共用部分共用设施设备日常运行和维护费用、清洁卫生费、秩序维护费、办公费用、绿化养护费占比分别为14.4%、10.0%、8.1%、4.9%、3.4%和2.4%;物业共用部分共用设施设备及公众责任保险费用占比为0.9%。

二、海外借鉴:城镇化率处不同阶段,体量远高于海外,物业稳定业绩穿越周期,获资本市场高估值


(一)总量差异:城镇化率处不同阶段,新房销量和新开工远高于美日,市场空间更大、增速也更高


1、城镇化率:城镇化率处于不同发展阶段、中国城镇化率仍处于高速发展期,且人口总量远高于海外


长远来看,中国的城镇化空间仍然巨大。2018年中国城镇化率约59.6%,而美国和日本分别在1940年和1955年达到了56.5%和56.1%,且距离美国目前城镇化率82%、日本的91%仍有较大差距。


美国方面,城镇化发展过程中形成了一系列都市圈/城市群,如以纽约为中心的东北部大西洋沿岸城市群、五大湖沿岸的芝加哥—匹兹堡城市群等。经济输出和人口聚集相辅相成,加上产业外迁、交通建设日益成熟和一系列联邦住宅政策鼓励之下,城市群拉动卫星城快速发展,主要体现在城镇化加速阶段(50%-70%)。大都市圈的资源聚集是促进城市群日益成熟,并形成多中心城市空间的均衡结构,目前美国七大都市圈贡献全国一半的GDP。


日本方面,三大都市圈即首都圈、近畿圈和中部圈,人口占比全国占六成、面积占三成、产出占七成。和中国类似,日本的城镇化主要由国家主导,以东京为中心的首都圈规划每十年修定一次,指导和约束日本人口和经济过度向沿海和中心城市集中,同时辅以财政、金融政策支持城市发展;高度发达的二三产业为都市圈提供了发展支撑;TOD(Transit-Oriented Development,即以公共交通为导向的城市开发)导向的城市发展加强了核心城与卫星城之间的经济纽带和人口迁移;首都圈也从起初的“强核+外溢”、逐渐形成“多核+多圈层”的均衡都市圈结构。

2、新屋成交:中国每年商品房销量远高于美国和日本,隐含未来交付面积体量可观


由于所处城镇化率阶段、人口总量上的不同,中国和美国以及日本每年的新房成交量存在量级上的差异。2018年,中国商品房销量17.2亿平米,粗略按照套均100平米估算,2018年中国新房成交约1,720万套,而美国2018年新屋成交仅61.7万套,仅相当于同年中国商品房销售套数的3.6%。2018年,美国新屋销售额2,014亿美元,日本首都圈与近畿圈合计新屋成交额19,553亿日元,分别对应13,813亿元、1,222亿元人名币,分别为同年中国商品房销售额13.37万亿的10.3%、0.9%。

3、新开工体量:中国每年新开工面积远高于美国和日本


同新房成交量一样,中国每年的房屋开工量也远高于美国以及日本。2018年,中国房屋新开工面积20.9亿平米,同比+17.2%,粗略按照套均100平米估算,2018年中国新开工约2,090万套,2018年,美国私人住宅新开工125.0万套,日本新屋开工户数94.2万户,分别为中国的6.0%、4.5%。

4、存量市场规模:我国存量住宅面积规模远高于美日两国、后续增速也将更高


从存量对比来看,估算2018年我国存量住宅面积253亿平米(参见后文第三章测算),对应美国、日本存量住宅居住面积分别约为148亿平米、45亿平米,目前我国存量市场分别是美日的1.7倍和5.6倍。考虑到美日已处于城镇化率相对稳定阶段,而我国目前城镇化率和人均居住面积仍具有较大提升空间,国内物管行业不仅存量空间高于美日,并在行业增速上(新房成交、新开工体量)远高于美日,因此我国物管行业较国际对比空间更为广阔,预计2030年我国存量住宅面积将达355亿平米(参见后文第三章测算),届时我国存量市场分别将是美日的2.4倍和7.9倍。

(二)海外物管公司:营收稳定且持续增长,稳定业绩穿越周期,享受资本市场高估值


1、海外物管公司营收超过20年保持持续增长,稳定业绩穿越周期


1)First Service:北美最大物业服务企业,95-17年营收CAGR 19%,超20年保持持续稳定增长


First Service Corporation(NASDAQ:FSV)创立于1989年,总部位于加拿大Toronto,为北美最大的物业管理服务企业。公司于1993年在加拿大上市,并在1995年于纳迪达克挂牌上市。2015年,First Service计划分拆为两家独立上市公司,分别为高力国际和First Service Corporation。分拆后,First Service Corporation将由当前的First Service住宅分部和First Service品牌分部构成。


截至2017年,公司员工总数达19,000人,营业收入达17.1亿美元,同比增长15.0%。其中,营业收入的94%来自于美国,6%来自于加拿大。1995年至2017年,公司营业收入CAGR达19%,超过20年保持持续稳定的增长。2017年,FSV调整后EBITDA为1.62亿美元,同比增长24.3%,经营利润率达9.3%,较2016年+0.7pct,经营能力稳健。

2)高力国际:First Service旗下商业地产服务,93-17年营收CAGR 21%,超过20年保持稳定增长


高力国际是First Service旗下的全球领先商业房地产服务公司,总部位于美国华盛顿州西雅图市,在全球69个国家设有413个办事处,专业人才13,000人。高力国际集团公司于2015年6月2日正式在纳斯达克证券交易所(CIGI)和多伦多证券交易所(CIG)上市交易。公司服务范畴涵盖持有及投资、租赁管理、房地产管理、房地产开发,包括全球企业咨询顾问服务、经纪、物业和资产管理、酒店投资的销售和咨询、估值、咨询和评估服务、银行按揭业务及研究。


2017年,公司营业收入达26.7亿美元,同比增长18.8%。1993年至2017年,公司营业收入CAGR达20.6%,超过20年保持持续稳定的增长。2017年,公司调整后EBITDA为2.7亿美元,同比增长19.1%,经营利润率达10.2%,较16年-0.1pct,经营状况良好。

注:2015年2月FirstService分拆成FirstService Corporation(做住宅部分)和高力国际(做商业物业和商业地产)。

3)世邦魏理仕:擅长商业咨询业务,02-17年营收CAGR 18%,保持15年持续稳定增长


世邦魏理仕(纽约证券交易所代号:CBRE)总部位于美国加利福尼亚州洛杉矶,是财富500强和标准普尔500强企业。公司拥有员工超过80,000名(不含联营公司),通过全球450多家办事处为地产业主、投资者及承租者提供服务。


2017年,公司营业收入达142.1亿美元,同比增长8.7%。2002年至2017年,公司营业收入CAGR达18.1%,15年保持持续稳定的增长。2017年,公司调整后EBITDA为14.8亿美元,同比增长8.0%,经营利润率达10.4%,较2016年持平,经营状况良好。

2、毛利率早期较高,随规模扩张或有所下行,稳定过后有所回升、经营活动现金流稳定


2017年,First Service Corp.、高力国际、世邦魏理仕的毛利率分别为30.3%、37.3%、30.4%,分别较16年+1.1pct、-0.5pct、-0.2pct。毛利率在早期通常较高,而随着规模扩张,人员配置提升,毛利率或有所下行,但随着规模扩张阶段结束,进入增值服务变现阶段,毛利率仍有回升的空间。值得注意的是,美国和欧洲均为物业管理服务行业发展成熟阶段,主流物业公司的毛利率仍均稳定在30%以上,行业毛利率持续维持在较高水平。

3、海外物管公司市值持续提升,稳定业绩享受资本市场高估值


2019年一季度末,First Service、高力国际、世邦魏理仕、仲量联行、Service Master、第一太平戴维斯的市值分别为31.2亿美元、24.2亿美元、163.8亿美元、63.1亿美元、72.8亿美元、12.9亿美元。除08年全球金融危机外,海外主流物管企业市值自上市后均实现较稳定的提升。截至2019年1季度末,First Service、高力国际、世邦魏理仕、仲量联行、Service Master、第一太平戴维斯PE估值分别为48.0倍、21.0倍、17.3倍、11.8倍、29.6倍、15.4倍,6家主流物管企业平均PE估值为23.9倍,高于美国4家龙头房企(霍顿、莱纳、普尔特、NVR)平均PE估值9.6倍。

三、市场空间:估算2020年行业收入规模11,737亿、渗透率仍有空间、集中度望明显提升


(一)空间之一:估算2030年行业总量空间达318亿平,对应收入规模2.0万亿


1、方式一:通过未来住宅需求中枢估算对管理面积总量预测


需求方面,住宅长期需求主要由自然人口增加、城镇人口增加、人均居住面积提升和旧房拆迁更新等四方面因素推动的需求组成。在我们的需求估算模型中,分类两大类需求估算:1)一方面,由自然人口增加、城镇人口增加、人均居住面积提升推动的需求:根据卫计委预测2030年我国总人口14.5亿人,世界银行预测2030年我国城镇化率70%以及住建部预测2030年人均住房面积35平米(其实预测2020年达35平米),可以估算2030年我国的住房存量需要达到355.3亿平米(我国总人口*城镇化率*人均住房面积),因而由自然人口增加、城镇人口增加、人均居住面积提升推动的需求增量为127.4亿平米(2030年城镇存量住房面积-2015年城镇存量住房面积);2)另一方面,由旧房拆迁更新推动的需求:假设2016-2030年城镇存量住房更新率为1.5%,可以估算2016-2030年因旧房拆迁更新推动的需求合计为66.6亿平米(城镇存量住房面积*城镇存量房更新率)。


因而,我们估算2016-2030年的住房增量需求合计为194.0亿平米(包括住房需求净增部分和旧房拆迁更新需求部门),对应未来15年内的年均住房需求为12.9亿平米,略高于2015年的全国住宅销售面积11.2亿平米,略低于2018年的全国住宅销售面积14.8亿平米,证明了中期需求仍有一定支撑。


(注:上文中的三个2030年的基本假设:城镇化70%、人均住房面积35平米以及城镇存量住房更新率1.5%,基本面上都还是保守的假设,这三个指标分别有可能达到更高的水平,因而至2030年住房需求可能比预测要更高。)

一方面,通过城镇化率、人均住房面积、以及城镇存量住房更新率估算出2015年全国城镇住宅存量约为227.8亿平米,并且估算2016-2030年的住房增量需求合计为194.0亿平米,对应未来15年内的年均住房需求为12.9亿平米;另一方面,据中指院数据,2015年全国物业管理面积175亿平米,对应物业覆盖率77%,我们保守预计未来15年存量住宅的物业覆盖率维持不变(即目前尚无物业管理的老旧小区未来仍维持现状),而每年新交付的新盘物业覆盖率为100%,据此估算2016-2030年的物业管理面积增量合计为142.7亿平米,对应未来15年内管理面积年均增长9.5亿平米。其中,估算出2016、2017年的管理面积分别为184.5亿平米、194.0亿平米,接近于中指院数据,2016年185亿平米、2017年195亿平米;并估算2018-2020年,全国物业管理面积分别为203.5亿平米、213.0亿平米、222.6亿平米,分别同比+4.9%、+4.7%、+4.5%。物业费单价方面,考虑到人工成本年均涨幅3%的刚性上涨及人工成本占比60%,另考虑其他成本或小幅提升,假设新交付物业单价年均涨幅约2%,存量老物业则保守假设不涨价。长期来看,我们估算到2030年,全国物业管理面积将达到318亿平米,对应收入规模约2.0万亿。

2、方式二:通过销售-新开工-竣工的传导关系推导未来3年管理面积


从拿地和新开工的关系来看,房地产新开工面积单月同比增速滞后于百城住宅类土地成交面积(拿地)单月同比约6-9个月时间,而拿地主要受销售的影响;而从竣工和新开工的关系来看,房屋竣工面积滞后于新开工面积约2年-2.5年时间。物业管理面积的增长主要来自于竣工后的交付面积,因此,可以通过销售到新开工再到竣工的传导机制,估算未来三年的管理面积。


2018年全国商品房销售面积为17.2亿平方米,同比增长1.3%;土地购置面积为29,142万平方米,同比增长14.2%;2018年商品房和住宅的新开工面积分别同比增长17.2%和增长19.7%,商品房和住宅的竣工面积分别同比下降7.8%和下降8.1%。一方面,2016-2018年商品房销售面积同比分别为+22.5%、+7.7%、+1.3%,新开工面积同比分别为+8.1%、+7.0%、+17.2%,销售带动新开工的高增,同时叠加目前行业资金环境改善,综合来看,预计将带动2019-2020年的竣工增速明显提升。考虑到2018年竣工面积同比-7.8%,并预计2019-2020年房屋竣工面积同比分别+5.0%、+7.0%,对应竣工面积分别为9.8亿平米、10.5亿平米,因此预计2018-2020年物业管理面积分别为203.4亿平米、213.2亿平米、223.7亿平米,略高于方法一预测数据,主要源于竣工面积中包含设备用房、地下面积、以及烂尾项目等因素影响,所以真实在管理面积的增量上面会有一定折扣。

(二)空间之二:行业渗透率仍有空间,且一二线和三四线发展错位、东部较中西部渗透率更高


2018年,全国房屋新开工面积20.9亿平米,竣工面积9.4亿平米。分城市能级来看,新开工面积中,一线、二线、三四线城市分别占比2.9%、26.5%、70.6%,较2017年分别-0.3pct、-2.3pct、+2.5pct;全国房屋竣工面积中,一线、二线、三四线城市分别占比5.2%、29.3%、65.5%,较2017年分别+0.4pct、+0.0pct、-0.4pct。随着城市化率的提升,房屋新开工、竣工的城市能级不断下沉,2017、2018年房屋新开工面积中三四线城市占比分别提升2.0pct、2.5pct,预计将带动未来2-3年竣工面积中,三四线城市占比,并带动三四线城市物业覆盖率的提升。

2016年,百强企业在一线城市、二线城市、三四线城市的项目数量分别占比21%、44%、35%,较15年分别-2pct、+1pct、+1pct,印证了物业管理的城市能级分布正逐步由一二线向三四线下沉。

我国的空间发展格局以城市群为核心,衍生出巨大的住房与物业管理需求。2017年,百强企业中61.0%的管理面积位于五大城市群,高于2017年全国五大城市群竣工面积占比58.7%。其中,在长三角、珠三角、成渝、长江中游及京津冀五个主要城市群分别占比20.1%、12.8%、11.5%、8.3%及8.2%。随着城镇化率不断提升,一方面,五大城市群的物业管理需求继续增长,同时,其它区域的潜在住房与物业管理需求空间巨大。此外,从主流物业公司在管面积和收入占比情况来看,目前物业管理服务区域仍主要集中在长三角、华东、华南等区域,中西部区域物业管理服务潜在需求较大。

我国的空间发展格局以城市群为核心,衍生出巨大的住房与物业管理需求。2017年,百强企业中61.0%的管理面积位于五大城市群,高于2017年全国五大城市群竣工面积占比58.7%。其中,在长三角、珠三角、成渝、长江中游及京津冀五个主要城市群分别占比20.1%、12.8%、11.5%、8.3%及8.2%。随着城镇化率不断提升,一方面,五大城市群的物业管理需求继续增长,同时,其它区域的潜在住房与物业管理需求空间巨大。此外,从主流物业公司在管面积和收入占比情况来看,目前物业管理服务区域仍主要集中在长三角、华东、华南等区域,中西部区域物业管理服务潜在需求较大。

(三)空间之三:行业集中度大幅提升、头部企业市占率提升


本轮供给端调控导致了房地产小周期延长,并出现了“总量稳定、结构分化”的现象,呈现出“融资、拿地、销售”三重集中度提升的现象。


融资方面,我们选取主流15家房企的有息负债余额和新增额进行分析,有息负债的绝对规模在2018H1末达到2.7万亿,较17年末增长10.5%;有息负债余额占比AH板块在2015年及之前基本稳定在25%左右,2016-2017年分别达到28.3%和31.6%;有息负债净增额集中度在2015年及之前基本保持在20-30%,2016和2018H1跳增至50%以上。近期行业资金已有边际性改善迹象,同时龙头融资成本和规模兼具优势,因此预计后续行业融资集中度仍将保持提升趋势。


拿地方面,15家主流房企全口径拿地面积占比全国土地成交面积(招拍挂+并购)在2010-2015年约在8%-14%之间、稳定在10%上下,而在2016年快速提升至34%,2017年更是跳增至47%;同期,2010-2015年15家主流房企权益拿地面积占比全国土地成交面积(招拍挂+并购)约在6%-12%之间、稳定在8%上下,而在2016年快速提升至29%,2017年上半年更是跳增至38%。2018年上半年15家主流房企拿地集中度提升放缓,但仍稳定在46%的高位。


销售方面,随着融资集中度和拿地集中度的双重提升,推动房企销售在16-18年中也呈现出了较强的集中度的提升。在2011-2015年中,TOP10房企的销售集中度稳定提升,由2011年的6%逐步提升至2015年的17%,但在2016-2018年中出现销售集中度的快速跳增,由2016年的19%快速提升至2018H1的29%,源于近两年土地市场供给端政策调控导致土地资源快速向龙头房企集中,从而推动龙头房企的可售资源的迅速提升,带动销售集中度的快速跳增。

物业管理行业目前较分散,据中国物业管理协会数据,2017年全国的物业服务企业共计11.8万家,行业格局分散。我们认为,随着房地产行业的三重集中度提升,物业管理作为房地产的后周期行业,同样将迎来集中度大幅提升的过程。除了行业目前本身较分散,驱动物业管理行业集中度的因素,主要有四个:


1)开发背景:拥有开发背景的兄弟房企市占率大幅提升,带动物业公司的市占率提升;


2)资金优势:物业公司密集上市,资本市场介入,开拓融资渠道,强化收并购能力,加剧存量市场的集中度提升;


3)品牌力:市场对企业品牌的认知度逐渐提升,对潜在竞争对手进入市场形成较大壁垒;


4)运营能力:一方面,物业公司需要保证一定的人员配置,保障服务质量从而增加客户粘性,同时需要有效管控成本,因而市场化格局下,会加速头部公司的成长和尾部公司的淘汰。

 

截至2017年末,前10强企业在管面积均值2.16亿方,已达到了百强企业的6.82倍,对应CR10为11.1%,较2014年+4.9pct;CR100为32.4%,较2014年+16.1pct。一方面,这一趋势证明物业行业中大企业在扩张、提升增值服务、承接大体量项目和多种业态项目等优势上,龙头企业能发挥的更好,因此物业管理行业已呈现强者愈强的态势。另一方面,本轮周期供给端调控导致房地产开发业务中房企的集中度大幅提升,物管行业集中度的提升也是必然的伴随产物。

(四)空间之四:横向业态延申,住宅、商办到城市服务,纵向多经升维,基础服务衍生增值服务


1、横向延申:业态延申,从住宅、商办逐步扩围至园区、城市服务


分业态来看,2017年,百强企业在管面积中,住宅物业占比69.9%,较2016年下降3.3pct,商业物业、办公物业、工建、工商等其它类型物业分别占比8.7%、9.1%、12.4%,较16年分别+2.5pct、+2.0pct、-1.1pct。值得注意的是,自2014年彩生活上市后,2015年开始,物业服务企业陆续在A/H股上市,同时商品房市场火热,物管企业纷纷扩围住宅物业规模,在住宅物业高增长的背景下,商业、办公等业态占比仍有所增长。

2、纵向升维:基础服务二维圈地,增值服务纵向升维,空间巨大


我们认为,基础服务的扩张实为二维范围内的圈地过程,而增值服务则是在基础服务锁定业主的基础上,纵向升维的过程。对主流物业管理公司收入拆分可以发现,增值服务的毛利率普遍远高于基础服务的毛利率。增值服务作为物业管理后阶段盈利的关键点,一方面,具有多样性,特别是围绕家庭业主的社区增值服务,可拓展的范围涵盖业主全生命周期;另一方面,增值服务毛利率较高,可贡献利润空间较大。

(五)空间之五:科技变革赋能行业效能,压缩成本带动利润空间提升


1、人均产值逐步提升,科技赋能压缩成本空间


截至2017年,百强企业人均产值14万元,同比+15.5%;人均在管面积5,913万方,同比+12.5%,物管企业人均效能持续提升。2017年,百强企业平均智能化投入金额716.2万元,同比+49.8%;前10强企业的APP覆盖率达100%,物业管理公司对于科技方面的研发投入高增,随着技术变革、科技赋能,未来物业服务行业有望实现人均效能的进一步提升,压缩成本空间,从而带动利润空间提升。

2、适度增加外包比例,一定程度上可降低刚性成本


2017年,百强企业外包员工总数为46.9万人,同比增长18.1%,外包员工占一线员工的38.3%。其中,清洁业务、秩序维护业务、绿化业务和设备维修养护业务外包比例分为60.3%、24.7%、43.1%和36.8%。适度增加外包比例,一定程度上可降低刚性成本。

四、发展路径思考:大行业,小龙头,格局良好、背靠母公司型物业确定性更强


(一)第一阶段:大行业,小龙头,野蛮生长阶段,行业竞争格局良好


我们认为,物业管理行业是一个空间巨大的行业,同时行业龙头仍处于成长阶段。截至2017年末,全国物业管理行业管理面积达195亿平方米,同比增长5.5%;而2017年末,CR10为11.1%,CR100为32.4%,目前行业集中度仍较低,本轮周期供给端调控房地产开发业务中房企的集中度大幅提升,由此也将伴随推动物管行业集中度的提升。另一方面,在2016-2018年全国商品房销售高增的阶段后,预计2019-2021年将是交付大年,行业仍是成长阶段,而龙头公司受益于母公司销售集中度提升的因素,更是处于野蛮生长阶段。总体来看,行业竞争格局较好。


我们认为,在第一阶段,主要的规模扩张方式有四种,包括:1)获取母公司交付面积扩张规模;2)依靠服务获取中小开发商交付面积;3)收并购获取管理面积提升;4)争夺存量市场管理面积。前两种方式针对新房市场,后两种方式针对存量房市场。

 

1、方式一:背靠集团或兄弟开发企业,获得大量交付面积,实现管理面积规模高增,确定性强


2016、2017年,碧桂园销售面积分别为3,747万方、6,006万方,同比增速分别为74.0%、61.9%;截至2018年末,碧桂园服务合约面积5.05亿方,在管面积1.82亿方,其中80.1%来自碧桂园开发的物业。2016-2018年,全国商品房销售面积连续维持高位,对应2019-2021年,商品房竣工增速将得以修复,叠加龙头房企销售集中度提升趋势不变。因此,我们认为,背靠集团或兄弟开发企业,在未来3年获得大量交付面积,实现管理面积规模高增将是行业最行之有效、确定性最强的增长方式。

2、方式二:依靠服务品质,持续拓展无自身物业公司的中小开发商的新房,可复制性不高


目前行业主流房企大多具有自己的物业公司,为其提供物业服务,但仍有大量中小开发商并没有配备相应的物业公司,因此,物业管理公司可以和市场上独立第三方的开发企业形成战略合作,承接第三方开发企业的物业管理,从而拓展管理面积规模。行业内具备代表性的绿城服务,截至2018年末,绿城服务在管面积1.7亿方,同比+23.7%;储备面积1.9亿方,同比+28.1%。绿城服务是行业内典型的依靠品质和口碑不断拓展第三方业务的物业服务公司,2013-2017年在管面积CAGR为32.9%,签约面积CAGR为30.0%,增速稳定,且截至2018年末公司储备面积1.9亿方,按照平均4年的转化速度估算,存量签约面积每年可转化为在管面积约4,800万方,对应19年在管面积增速28.2%,考虑到公司签约面积仍保持较稳定增速,管理面积增速有较强保障。另一方面,依靠品质和口碑拓展第三方管理面积的方式对于物业公司的管理和服务品质要求较高,口碑需要较长时间的市场检验,且保证服务品质必然会面临成本的上升,对于公司成本管控的要求较高,因此这种方式相对来说有一定壁垒,可复制性不高。

3、方式三:收并购方式增加管理面积,直接并迅速增加管理面积,但存在商誉减值等风险


除了获得兄弟企业的交付面积和第三方拓展之外,物业企业还可以通过收购存量物业公司,从而获得后者的在管面积。这种方式的优势在于,收并购对于公司服务品质没有严格的要求,只要公司资金充裕,可复制性较高;此外,收并购后对于公司在管面积的增长兑现迅速,将直接体现为当期的管理面积增长。但另一方面,在快速增加管理面积的同时,通过收购方式大量增加管理面积也存在一定风险。首先,收购可能会产生商誉,可能面临商誉减值的问题;其次,收购在带来管理面积增加的同时,由于项目管控层次不齐,也会增加管理压力,甚至会对公司的品质口碑带来一定损害。


以雅生活服务为例,2017年6月30日,绿地控股公告称,以10亿元价格出售全资子公司上海绿地物业服务有限公司100%股权给雅居乐集团,并与雅居乐物业达成战略合作,绿地未来5年每年将向雅居乐提供不高于1,000万方物业管理面积,而雅居乐收购绿地物业产生的商誉达9.19亿元。

4、方式四:存量市场,更换物业公司产生的机会,目前尚不具备充分基础


根据我国《物业管理条例》相关规定,业主大会有权决定选聘、解聘物业管理企业。在业主、业主大会选聘物业管理企业之前,建设单位选聘物业管理企业的,应当签订书面的前期物业服务合同。前期物业服务合同可以约定期限;但是,期限未满、业主委员会与物业管理企业签订的物业服务合同生效的,前期物业服务合同应予终止。


更换物业公司首先需要小区存在业委会;其次,需要达到“双50”标准,即:1)人数超过50%;2)居住面积超过50%。目前来看,通过存量房更换物业管理公司产生的机会来发展的方式并不是主流的方式。首先,大量存量房市场释放尚不具备充分的基础,《2018年河南省物业管理行业发展报告》显示,截至2017年年底,河南省物业服务企业共计在管13,115个服务项目,其中居住物业项目9,031个,全省成立业委会的小区平均占比仅在9%左右;其次,《2018年中国广州城市建设与管理发展报告》显示,在广州3,160个住宅小区中,已成立业主组织的仅有900个,占比28.5%。另外,目前新房市场仍然有较大空间,大量新房交付足以保障物业公司近几年的快速增长,因此,有能力抢占新房市场的物业公司不太会把精力和资源过多用于拓展存量房市场。

(二)第二阶段:物业入口变现阶段,平台化价值的变化,增值业务独特性


我们认为,在以扩张为核心的第一阶段完成之后,行业格局将基本定型,而增值服务由于远高于基础服务的毛利率以及多样性的发展方向,将成为物业管理后阶段盈利的关键点。此外,由于增值业务的方向非常多样化,各物业公司或选择其中几个主要的方向作为重点的发力方向,因而在这一阶段,尽管各自扩张的格局已定型,但由于增值服务的探索方向不同,物业公司专注在各自领域拓展,并不容易出现竞争格局加剧的情况。

 

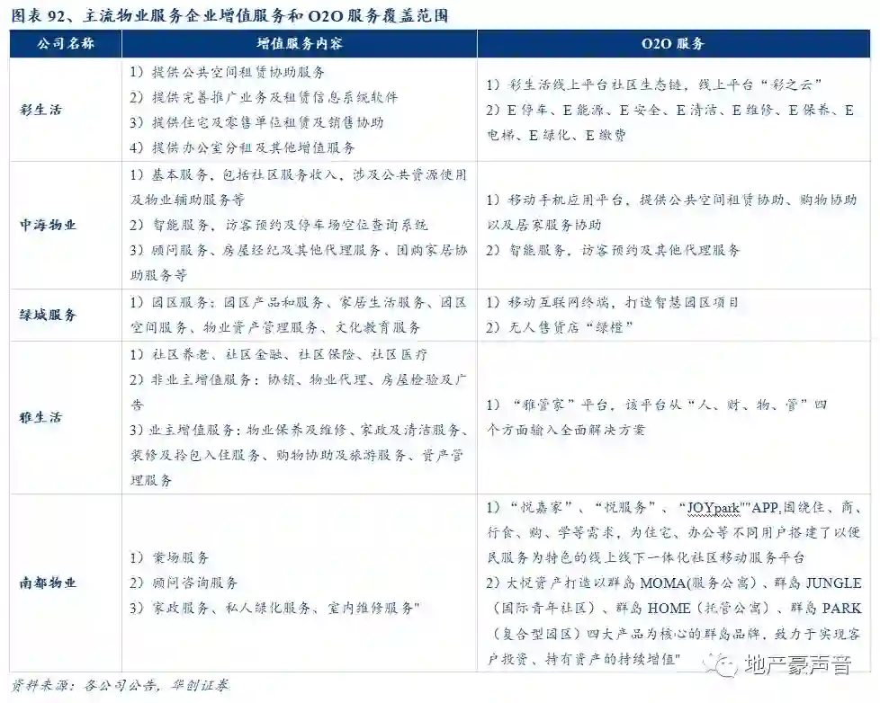
1、增值服务多样化,且具有独特性,物业公司各自聚焦某一专业领域,行业竞争格局难加剧


2017年,百强企业多种经营收入均值达1.35亿元,同比增长24.5%;百强企业增值服务收入占比18.2%,较2016年+0.9pct,增值服务净利润占比达41.7%,同比+2.4pct,隐含增值服务的利润率远高于基础服务,增值服务将是未来企业关键盈利点。结构上来看,增值服务收入中,案场服务、工程服务、空间运营、顾问咨询占比较高,分别占比17.7%、15.4%、14.8%、12.1%。可以发现,增值服务涵盖领域多种多样,包括房屋经纪、社区金融、电商业务、家政服务,甚至包含养老、早教等具备一定专业壁垒的方向,增值服务之间可能有一定协同性,但仍具有相当的独特性,我们认为物业公司很难实现对各个领域的全面覆盖,更可能发展为各自聚焦某一专业领域的格局,因而行业竞争格局较难加剧。

2、增值服务收入占比逐步提升,利润率远高于基础服务,将成为盈利关键点


随着基础服务规模扩张到一定阶段,物业公司将通过平台化的方式,将已有的流量逐步变现。以绿城服务和碧桂园服务为例,增值服务收入占比呈逐年上升趋势。2015年,碧桂园服务增值服务的收入占比14%,2016、2017年分别提升至17%、18%,2018年占比继续提升至26%;2013年,绿城服务增值服务的收入占比27%,2018年,占比已提升至34%。


此外,与基础服务劳动密集型行业属性不同,增值服务更多是依托社区的流量优势,以及平台的变现入口,进行价值变现。基础服务由于人力的限制,较难出现规模效应,而增值服务则无此限制,更容易实现规模效应。因此,增值服务的毛利率远高于基础服务。2018年,碧桂园服务的基础服务毛利率为31.9%,非业主增值服务、社区增值服务的毛利率分别为48.1%、66.1%;绿城服务基础服务毛利率为11.4%,顾问咨询服务、园区增值服务的毛利率分别为38.0%、23.7%。主流物业公司增值服务的毛利率均远高于基础服务毛利率。

五、公司及估值分析:物管公司合理PE20-30倍、PEG0.68倍,业绩增速越高应享受更高估值


1、背靠开发企业型优势较强、商办类型物业稀缺值得关注


主流AH物业管理公司主要包括背靠开发企业型、优质标杆服务型、收并购型以及商办类型的几种公司。


1)获取母公司交付面积扩张规模:例如碧桂园服务(碧桂园)、新城悦(新城控股)、永升生活服务(旭辉控股集团)等,背靠集团或兄弟开发企业,在未来3年获得大量交付面积,实现管理面积规模高增或是行业最行之有效、确定性最强的增长方式,同时,而由于供给侧改革导致房地产开发行业的集中度大幅提升,预计也将带动物业服务行业的集中度提升。


2)依靠优质服务口碑获取中小开发商交付面积的物业公司:例如绿城服务。目前行业主流房企大多具有自己的物业公司,为其提供物业服务,但仍有大量中小开发商并没有配备相应的物业公司,因此,物业管理公司可以和市场上独立第三方的开发企业形成战略合作,承接第三方开发企业的物业管理,从而拓展管理面积规模。绿城服务是行业内典型的依靠品质和口碑不断拓展第三方业务的物业服务公司,但依靠品质和口碑拓展第三方管理面积的方式对于物业公司的管理和服务品质要求较高,口碑需要较长时间的市场检验,且保证服务品质必然会面临成本的上升,对于公司成本管控的要求较高,因此这种方式相对来说有一定壁垒,可复制性不高。


3)通过收并购获取管理面积提升的物业公司:例如彩生活等。除了获得兄弟企业的交付面积和第三方拓展之外,物业企业还可以通过收购存量物业公司,从而获得后者的在管面积。这种方式的优势在于,收并购对于公司服务品质没有严格的要求,只要公司资金充裕,可复制性较高。但另一方面,收购可能会产生商誉,可能面临商誉减值的问题;其次,收购在带来管理面积增加的同时,由于项目管控层次不齐,也会增加管理压力,甚至会对公司的品质口碑带来一定损害。


4)商办型物业管理公司:例如中航善达,主营物业资产管理和商业物业资产的投资与经营,公司目前管理面积5,307万方。此外,中航善达于4月28日发布公告,公司拟以发行股份的方式购买招商蛇口、深圳招商地产合计持有的招商物业100%股权。交易完成以后,公司的控股股东预计变更为招商蛇口,实际控制人预计变更为招商局集团,但最终控制人仍为国务院国资委。此前,公司股东中航国际控股与招商蛇口签署了《股份转让协议》,约定向招商蛇口转让所持公司22.35%股权。考虑到国内专注中高端商办类型物业管理的上市公司稀缺,且拟收购招商物业,后者目前服务面积达7,500万方,且背靠招商局集团,若收购成功将使中航善达得以价值重估,公司值得关注。

2、物管行业加速证券化,享受资本市场高估值,国内外物管公司PE20-30倍、PEG约0.68倍


2014年6月,彩生活从母公司花样年分拆上市,开启了物业管理公司上市先河。2015年中海物业、中奥到家随之于H股上市;2016-17年,绿城服务等3家物业公司相继上市;2018年开始,进入物业公司上市密集期,2018年2月南都物业于A股上市,成为首家在A股上市的物业公司,随后碧桂园服务、新城悦、永升生活服务等7家物业公司密集上市。后续仍有保利物业、嘉宝物业、招商物业等存在分拆上市的可能,物管行业正处于加速资产证券化时期,有望帮助行业龙头进一步扩张,驱动行业集中度提升。

对比海外物业公司和AH物业公司估值,2019Q1末,世邦魏理仕、高力国际、First Service、仲量联行、Service Master、第一太平戴维斯的PE估值分别为17.3倍、21.0倍、48.0倍、11.8倍、29.6倍、15.4倍,6家海外主流物管企业平均PE估值为23.9倍,高于7家AH股主流物管公司(永升生活服务、碧桂园服务、新城悦、绿城服务、中海物业、雅生活服务、南都物业)平均PE估值21.7倍,显示物管公司PE估值合理区间或为20-30倍。


另外,我们按照未来三年业绩增速对应PEG来看,剔除仲量联行、Service Master、第一太平戴维斯三家公司(由于业绩增速较低致PEG过高),剩余3家主流物管公司16年平均PEG约0.69倍,而19Q1末AH股7家物业公司对应未来3年平均PEG为0.66倍,较海外平均水平相近,显示物管公司PEG合理估值约为0.68倍,并且鉴于上述AH股7家物管公司未来3年业绩GAGR高达38%(Wind一致预期),将推导出主流物管公司合理PE约为26倍、并且业绩增速越高应享受更高估值。

六、投资建议:朝阳行业,黄金时代,首次覆盖物管行业,给予“推荐”评级


继承我国房地产行业特色,我国物业管理行业将注定呈现出一个规模大、增速高的蓝海市场,预计2030年末行业市场规模将高达2万亿元,远高于美日两国,并较目前规模有望翻番;近年来住宅销售高位稳定、竣工交付加速、物管渗透率提升等积极因素将综合推动行业进入规模爆发期,而在这大行业、小公司的格局中,房企集中度跳增和物管证券化加速等有利因素则将大幅推升物管集中度,预示着物管龙头将拥有巨大的成长空间;此外,物管行业的弱波动式稳定增长也将奠定其穿越周期的能力。我们首次覆盖物业管理行业,并给予“推荐”评级,对比国内外案例,我们认为物管公司合理PE20-30倍、PEG0.68倍,并且业绩增速越高应享受更高估值,建议关注:1)背靠母公司型的高成长物管公司:新城悦(1755.HK)、碧桂园服务(6098.HK)、永升生活服务(1995.HK);2)商办类稀缺型物管公司:中航善达(000043.SZ);3)优质服务型物管公司:绿城服务(2869.HK)。


七、风险提示:社保改革降低行业盈利能力及企业并购存在商誉减值等风险


报告索要、咨询请加行研君微信:report08,欢迎来撩


——END——

推荐阅读

《雄安新区》

《腾讯报告》

《小龙虾》

登录查看更多
7

相关内容

深圳,全国经济中心之一,全国证券资本市场中心,中国第一个经济特区和计划单列市,是继上海、北京、广州之后的中国大陆经济规模第四大城市。深圳港集装箱吞吐量连续多年居于世界第三,外贸出口总额连续21年居中国大陆第一位。深圳是全球排名第九的金融中心(Global Financial Centres Index 2010),深圳证券交易所IPO宗数自09年至15年居世界第一位;深圳是中国大陆经济效益最好的城市,在中国的制度创新、扩大开放等方面承担着试验和示范的重要使命。
2020年中国《知识图谱》行业研究报告,45页ppt
专知会员服务
240+阅读 · 2020年4月18日
德勤:2020技术趋势报告,120页pdf
专知会员服务
192+阅读 · 2020年3月31日
报告 | 2020中国5G经济报告,100页pdf
专知会员服务
98+阅读 · 2019年12月29日
【德勤】中国人工智能产业白皮书,68页pdf
专知会员服务
310+阅读 · 2019年12月23日
2019中国硬科技发展白皮书 193页
专知会员服务
86+阅读 · 2019年12月13日
【大数据白皮书 2019】中国信息通信研究院
专知会员服务
138+阅读 · 2019年12月12日
2019年人工智能行业现状与发展趋势报告,52页ppt
专知会员服务
124+阅读 · 2019年10月10日
2018-2019年国内化妆品行业研究报告
行业研究报告
15+阅读 · 2019年9月28日
2019年药品零售行业全景图
行业研究报告
31+阅读 · 2019年9月18日
2019中国宠物医院发展报告
行业研究报告
12+阅读 · 2019年7月30日
医药零售行业报告
医谷
9+阅读 · 2019年7月8日
5G全产业链发展分析报告
行业研究报告
11+阅读 · 2019年6月7日
2019社交行业研究报告
行业研究报告
5+阅读 · 2019年5月30日
2019年中国运动健身行业发展趋势白皮书
行业研究报告
4+阅读 · 2019年4月25日
2018年游戏行业研究报告
行业研究报告
3+阅读 · 2019年4月20日
2018年中国供应链金融行业研究报告
艾瑞咨询
7+阅读 · 2018年11月20日
2018-2020年中国服务机器人行业深度研究报告
机器人大讲堂
5+阅读 · 2018年1月30日
Neural Speech Synthesis with Transformer Network
Arxiv
5+阅读 · 2019年1月30日
Arxiv
5+阅读 · 2018年4月13日
Arxiv
3+阅读 · 2017年12月18日
VIP会员
相关VIP内容
2020年中国《知识图谱》行业研究报告,45页ppt
专知会员服务
240+阅读 · 2020年4月18日
德勤:2020技术趋势报告,120页pdf
专知会员服务
192+阅读 · 2020年3月31日
报告 | 2020中国5G经济报告,100页pdf
专知会员服务
98+阅读 · 2019年12月29日
【德勤】中国人工智能产业白皮书,68页pdf
专知会员服务
310+阅读 · 2019年12月23日
2019中国硬科技发展白皮书 193页
专知会员服务
86+阅读 · 2019年12月13日
【大数据白皮书 2019】中国信息通信研究院
专知会员服务
138+阅读 · 2019年12月12日
2019年人工智能行业现状与发展趋势报告,52页ppt
专知会员服务
124+阅读 · 2019年10月10日
相关资讯
2018-2019年国内化妆品行业研究报告
行业研究报告
15+阅读 · 2019年9月28日
2019年药品零售行业全景图
行业研究报告
31+阅读 · 2019年9月18日
2019中国宠物医院发展报告
行业研究报告
12+阅读 · 2019年7月30日
医药零售行业报告
医谷
9+阅读 · 2019年7月8日
5G全产业链发展分析报告
行业研究报告
11+阅读 · 2019年6月7日
2019社交行业研究报告
行业研究报告
5+阅读 · 2019年5月30日
2019年中国运动健身行业发展趋势白皮书
行业研究报告
4+阅读 · 2019年4月25日
2018年游戏行业研究报告
行业研究报告
3+阅读 · 2019年4月20日
2018年中国供应链金融行业研究报告
艾瑞咨询
7+阅读 · 2018年11月20日
2018-2020年中国服务机器人行业深度研究报告
机器人大讲堂
5+阅读 · 2018年1月30日
Top
微信扫码咨询专知VIP会员