手把手教学 | B端产品经理简历撰写指南(含专业话术)

2021 年 12 月 11 日 人人都是产品经理

关注并将「人人都是产品经理」设为星标

每天早 07 : 45 按时送达

简历包含的模块大多相同,然而要撰写出一份好的简历,却不显得那么容易。那么作为B端产品经理,如何写出一份有亮点、又实用、可以充分展示自己能力的简历?本篇文章里,作者总结了一份可供社招型B端产品经理借鉴的简历撰写指南,不妨来看一下。


全文共 5142 字,阅读需要 11 分钟

——————/ BEGIN /——————

简历这个东西听起来很简单的,但是写起来却很难。因为千人千面,每个人都有自己的偏好和对简历的理解。

本文是我个人对B端产品经理简历的一个总结,其中很多看法都比较带个人感感情色彩,所以大家如果有不同意见的可以自行调整。

本文主要是适用于B端社招型的产品经理阅读、借鉴学习,不太适用于校招型的产品新人们——因为我对校招不太熟悉,也没有什么发言权,所以新人朋友们阅读的时候要注意……

简历结构

三个版本的简历我都是采用相同的结构,也和市面上常见的产品经理简历结构相似,一共分成5个大模块,如下图所示:

很多人会纠结要不要写自我评价,我的建议是要写,自我评价是简历中很关键的一个模块,应该在这个地方体现自己的亮点,浓缩精华,而不是让面试官在茫茫的工作和项目经历中去挖掘。

也有人会将这个模块放在最后,我的建议是放在前面,这和《金字塔原理》中的“要话先说”原则如出一辙,先出王炸有时候是正确是操作。

1. 基本信息

基本信息这一块基本不太会翻车,不过就是一些细节需要注意,图中我都有标记了,例如性别、年龄、工作年限、求职岗位这些需要仔细检查。

接下来给大家看看我写的两份虚拟简历里的基本信息,这份简历是用Markdown写的,所以针对这种零碎的信息我采用了表格方式来呈现,减少版面的占用。

简历主人翁分别是「麦飞飞」和「麦小飞」,分别指代工作5年以上和工作1~2年左右的产品经理,简历的总体结构都是相同的,只是一些经验和个人亮点等会有所不同。

麦飞飞的基本信息

麦小飞的基本信息

2. 自我评价

自我评价算是一波王炸牌,千万别在上面写一些“活泼开朗,乐观向上,勤奋踏实,自觉性高,执行能力强,勇于接受新挑战”之类的话,要拿捏好这一块,要话先说,挑出色的内容讲。

对于B端产品经理来说,我建议采用从大到小的结构来写。也就是先从行业/公司,然后项目/部门,最后再到个人的层次来写,这样能让HR或者面试官阅读起来的时候更加有递进感,也符合MECE原则,更加具有结构性。

麦飞飞的自我评价

麦小飞的自我评价

图中的自我评价有些内容可能会很长,是因为我故意写了一些引子给大家做一些启发,各位在写的时候注意删减,控制篇幅和文字密度。

如果你有其他的亮点或者额外要补充的,也可以放在这里,例如一些优秀作品、奖项或者非常匹配求职岗位特点等。

3. 工作经历

工作经历是我纠结了最久的模块,因为单纯的写工作经历很简单,但是要把在一段公司做的东西和成绩摆出来,而且还是虚拟生造的内容,对我来说太难了😵。

工作经历重点要突出,自己主要是做什么的,然后做出了什么成就。如果觉得有些内容不太好写,那就提炼一些关键词,用来匹配招聘信息里的职位描述,尽量让HR看到你是做过这一块内容的。

有干货就写干货,没干货就写关键词,也可以将关键词加粗,增加视觉暗示。

麦飞飞的工作经历

工作经理这个模块是否要加“公司介绍”和“工作成绩”,我问了好些个朋友,大家对此看法都不太一样,所以我做了两个版本,大家自己对比看看选择一个想要的内容。

实在不行就写两个版本,写多份简历,交叉式的投递,看看哪个效果好一些。

麦小飞的工作经历个人建议工作经历和项目经历可以分开来写,工作经历更多的是看你过往待过什么公司,待了多久,大概有哪些突出的贡献;而项目经历则是强调是否和岗位要求匹配,看重你过往做过哪些项目,这些项目是否和当前岗位所需要的经验是匹配、吻合的,有没有从0到1做过项目,是否有足够的阅历和丰富度等。

4. 项目经历

项目经历是简历中第二重要的内容,第一我认为是“自我评价”。

项目经历要写好也很难,因为项目这个东西太吃垂直经验了,而且很多人在项目经历中会写一些数据增加真实感,但是这样也容易在面试的时候被抓小辫子,如果对数据不熟悉或者瞎造的,对面试的影响还是挺大的。

项目经历一般都是采用STAR法则来写的,这个道理知易行难,我自己有些时候也不太好把握。因为有些项目可能没有结果,或者有些项目的成就压根不好表达。

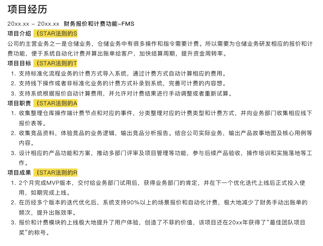
麦飞飞的项目经历1

麦飞飞的项目经历2

关于项目经历是STAR法则写法,也有很多变种,所以我也写了两种模板,大家可以对比一下,看看到底哪种更加合适。

麦小飞的项目经历1

麦小飞的项目经历2

关于项目经历这一块,我也写了很久,找了很多简历借鉴这一块的内容,结果发现其实很多人写的内容都是套话或者专门的话术的内容。仔细阅读起来感觉没说到啥点子上,但是实际在查看简历的时候,好像又不影响我对这份简历主观感受。

说明简历中出现的少量的套话,其实并不影响我对整篇简历的感受,只要传递到位了一些关键词即可,其他无伤大雅的内容看简历的时候并不会细究。

文末我也会放一些我收集的套话和术语,有些时候简历没啥写的,或者实在没有啥灵感的时候,可以借鉴一下。

5. 教育经历&证书

鉴于篇幅的原因,我建议教育经历和证书可以合并在一起写,如果你的教育经历很多,证书也很多,那再拆分成两个模块也是可以的。

这一块的内容基本上不太会翻车,需要注意的一个点就在于学历的问题。有些时候公司会对第一学历比较看重,所以最好在简历上标明自己是全日制还是非全日制。坦诚一些,可以减少HR和面试官筛选简历的麻烦,也是变相地给自己节约了时间。

补充内容

1. 工作经历和项目经历的套话

套话虽好,但是还是要注意把控节奏和篇幅,别写太多假大空的内容。

以下内容部分摘录自网络,部分是我自己整理的。

负责需求收集与分析,功能设计与优化迭代并输出相应文档,推进团队开发测试上线。

负责0~1产品调研、竞品分析、产品架构及功能设计。

整合前后台业务流程及产品功能设计,根据业务调整做产品规划。

负责0~1需求调研、流程、功能设计、协调资源、推动产品开发上线、获取需求方反馈,跟进产品后续优化。

管理项目闭环,梳理项目需求,协调业务部门资源,推动项目按时上线,并追踪用户使用反馈,结合业务场景定制和有优化产品策略,保证产品质量与效果。

负责xx新功能设计,已有功能更新迭代。熟练使用Axure、Xmind等产品设计工具输出项目的原型、PRD、组织需求评审。

跨部门协调和沟通,推动UI、开发、运营等人员紧密合作,按时保质达成需求落地上线,并跟进后续优化迭代工作。

负责xx产品用户调研,对接相关业务人员,梳理应用场景、业务流程以及用户需求,建立需求池,产出流程图及脑图,完成需求循环,不断优化产品用户体验。

对竞品进行分析总结,日常关注竞品发展状况及行业动态,进行产品规划和产品定位。

持续关注新上线的功能数据并进行分析,根据业务需求及数据表现进行持续建设和优化,从而改进产品策略。

跟踪上线数据,具备一定数据分析能力,了解AB测试设计流程,并总结效果。

组织头脑风暴和评审,产出AB测试设计方案,跟踪、分析、总结上线后新老版本数据,挖掘数据背后用户行为特征,择优上线。

负责电商平台整体的产品规划、功能设计和研发团队协同,推动项目实现落地。

负责核心业务(xxx模块,xxx模块等)产品的业务流程梳理、逻辑规则整理,实现方案的制定及项目迭代等。

负责产品需求分析和管理,梳理业务流程,设计和规划相应产品功能,撰写需求文档,协调组织内外部资源达成产品目标并对项目进行管理。

负责收集用户反馈,监控业务模块的(xxx模块,xxx模块) 动态,分析用户数据,跟踪产品效果及进度反馈,及时调整产品策略。

主要负责xxx供应链相关产品的整体规划和版本迭代规划,包括:产品市场分析、竞品分析、产品原型和PRD整理,并和研发团队进行协作,完成产品版本研发上线。

负责产品全生命周期管理,包括产品上线后的内部宣传、推广和培训,保障业务人员能熟悉产品功能和特性,协助解决业务问题。

分析订单运营数据,提出改进方案,提高系统易用性,提升订单系统的用户体验。

确定开发计划,协调项目资源,跟踪项目进度,以顺利完成项目并达成目标。

主要负责公司订单OMS系统、仓储WMS系统的产品需求分析和系统设计工作,参与上下游相关系统的集成方案制定和多项目间联调协作的项目管理工作。

负责与各业务部门进行日常需求沟通并整理相关文档,提供产品侧解决方案。负责与各区域信息部及业务部门沟通需求实现情况,跟进项目计划和进展等。

2. 行动+结果相关的话术

对于数据类的东西需要门清,到时候面试的一问被卡住就不好了 。

对于B端产品来说,这一块要谨慎,别乱写数据,因为B端的数据往往可能比较敏感或者不太容易被体现出成就。

通过对产品/xx功能的优化迭代,提升了产品的易用性,提高了成单率,使公司成单量提升,成单转化提升了xx%。

通过优化xx功能/推出xx功能之后,提升了DAU,从xx%提升至xx%

通过xx举措,使复购率从xx%提升至xx%。

通过xx举措,使得xx页面触达率提升至xx%。

通过xxx功能的上线,满足了xxx方面的需求,为公司多引入了xxx家核心客户。

xxx功能打通了xxx和xxx两套系统的隔阂,促进了单量的提升和成交量的提升,上线半年内提升了xxx的单量。

3. 项目经历细节的一些套话

详细的项目经历描述适合面试的时候聊,简历写不下这么多,简历挑重点写,介绍项目的业务背景。

我承担的角色,什么样的人群,什么目的,是做什么产品,包含哪几个模块,主要的功能有哪些,用户可以通过什么样的方式接触到你的产品,具体怎么样去使用。

如果产品的用户量级很大,可以在简历上体现出产品的用户量级和一些很好看的数据也写上。

关于这一块的简历套话参考如下,此内容基本上都是我自己整理的:

从0到1参与该项目的各项工作,包括业务调研、可行性分析、需求分析,输出项目调研报告、形成整体产品侧方案,仓库现场测试验收,对一线人员培训、考核、实操,上线质量跟踪等。

优化仓库作业的各项流程,包括采购入库、供应商退货出库、客退入库、仓间调拨、库内盘点、库存调整、库存对账等流程。

从0到1参与该项目的各项工作,包括项目前期业务需求调研、业务流程梳理,系统方案整理、需求文档整理、系统原型设计。

跟进系统开发进度、协调资源,保证产品项目按时完成并高质量交付。系统上线前进行产品功能测试、业务人员培训,内部产品宣讲等。

从0到1参与该项目的各项工作,负责采购业务调研,输出项目调研报告,形成产品整体解决方案,上线功能测试、 业务人员培训,上线功能优化迭代等。

统筹优化采购流程,包括采购申请、采购订货、采购退货、采购货源管理、采购退料等流程。

优化财务管理部分流程,包括应收单、应付单、存货核算,多业务数据对账等流程。

负责专线小包业务全流程的产品规划和设计,包括:供应商对接,轨迹平台对接,ERP对接等上下游链路的打通。

结合业务部门需求,引入更多的国际物流,对接物流商接口,获取面单,跟踪号与轨迹信息等。

完善物流订单与物流状态的流转关系,制作可视化报表呈现物流轨迹及其妥投时效。

对接主流跨境电商平台的抓单、查询、取消、退款等接口,整合订单基础信息与状态映射。

完善订单分仓、最优物流方式匹配、智能审单规则配置,提高订单履约效率,节省人员操作成本。

优化订单履约业务流与状态流转,完善订单利润核算规则与拆合单等功能操作。

优化订单退款退货流程,打通订单售后与客服、仓库、财务各角色完整业务交互链条。

负责OMS、 WMS、 运营平台的需求分析,系统产品方案规划,功能设计,需求、迭代管理,外部客户、内部团队及系统对接组织协调。

负责平台从0到1的需求分析、方案规划、功能设计、迭代管理。完成基于平台的xxxx对接项目、xxx对接项目。17.负责WMS和App系统方案规划、需求调研分析,系统设计,需求管理。

总  结

市面上有很多教产品经理写简历的文章,内容多到让人感觉要找一个好的信息,有用的信息反而是一件困难的事情。

所以为了避免下一次再找类似的教程的时候还要再痛苦一次,我决定自己来写一个教程,一方面满足自己未来换工作的需求,另外一方面也可以提前跟大家沟通交流,打开自己的思路。

通过写作这个慢思考的过程来对这一块的知识做一个总结,对我个人的帮助是非常大的,同时也是希望我的一点贡献能给有需要的朋友带来一些帮助,因为我对自己公众号的定位就是比较的垂直和接地气,如果你也是供应链相关的产品,那么上面的一些案例你基本上就可以拿走就用。

—————— / END / ——————

产品经理培训产品运营培训企业内训服务

请在公众号后台回复「培训」了解更多

▼ 喜欢请分享&收藏,满意点个赞,最后点「在看」 ▼

登录查看更多
1

相关内容

产品经理(Product manager,简称为 PM)是指,定义1:在公司中,针对某一项或是某一类的产品进行规划和管理的人,主要负责产品的需求分析、研发、制造、营销、渠道等工作;定义2:是针对某个产品,贯穿其生命周期,没有行政权力的全面负责人。一般来说,产品经理是负责并保证高质量的产品按时完成和发布的专职管理人员(某些公司有专职的项目经理完成)。他的任务包括倾听用户需求;负责产品功能的定义、规划和设计;做各种复杂决策,保证开发队伍顺利开展工作及跟踪错误等,总之,产品经理全权负责产品的最终完成和后续迭代
算法通关手册(LeetCode)
专知会员服务
162+阅读 · 2022年1月13日
【干货书】C++实战编程指南,附549页pdf与Slides
专知会员服务
84+阅读 · 2021年4月23日
百页Python编程指南
专知会员服务
70+阅读 · 2021年2月16日
如何学好数学?这有一份2021《数学学习路线图》请看下
【2020新书】高级Python编程,620页pdf
专知会员服务
240+阅读 · 2020年7月31日
【2020新书】现代C++初学者指南,301页pdf
专知会员服务
163+阅读 · 2020年7月24日
“没有经验不配转岗产品经理?”:0基础转岗,真有点慌!
人人都是产品经理
0+阅读 · 2022年4月17日
大厂裁员潮 | 产品经理求职屡屡失败,三大技巧带你破局
人人都是产品经理
0+阅读 · 2022年4月3日
入行2年,却只会接需求画原型,我还能做好B端产品经理吗?
人人都是产品经理
0+阅读 · 2022年3月20日
B端工作不好做,看这一篇就够了!
人人都是产品经理
0+阅读 · 2022年3月15日
B端产品经理想跳槽,年前好,还是年后好呢?
人人都是产品经理
0+阅读 · 2022年1月4日
有一说一,产品经理升级的三个阶段,你在哪个阶段?
人人都是产品经理
0+阅读 · 2021年12月15日
“我,3年B端产品,面试时居然被这个问题难住了!”
人人都是产品经理
0+阅读 · 2021年12月11日
国家自然科学基金
0+阅读 · 2015年12月31日
国家自然科学基金
2+阅读 · 2015年12月31日
国家自然科学基金
0+阅读 · 2014年12月31日
国家自然科学基金
0+阅读 · 2013年12月31日
国家自然科学基金
5+阅读 · 2012年12月31日
国家自然科学基金
2+阅读 · 2012年12月31日
国家自然科学基金
0+阅读 · 2012年12月31日
国家自然科学基金
1+阅读 · 2011年12月31日
国家自然科学基金
0+阅读 · 2009年12月31日
国家自然科学基金
1+阅读 · 2008年12月31日
Arxiv
0+阅读 · 2022年4月16日
VIP会员
相关VIP内容
相关资讯
“没有经验不配转岗产品经理?”:0基础转岗,真有点慌!
人人都是产品经理
0+阅读 · 2022年4月17日
大厂裁员潮 | 产品经理求职屡屡失败,三大技巧带你破局
人人都是产品经理
0+阅读 · 2022年4月3日
入行2年,却只会接需求画原型,我还能做好B端产品经理吗?
人人都是产品经理
0+阅读 · 2022年3月20日
B端工作不好做,看这一篇就够了!
人人都是产品经理
0+阅读 · 2022年3月15日
B端产品经理想跳槽,年前好,还是年后好呢?
人人都是产品经理
0+阅读 · 2022年1月4日
有一说一,产品经理升级的三个阶段,你在哪个阶段?
人人都是产品经理
0+阅读 · 2021年12月15日
“我,3年B端产品,面试时居然被这个问题难住了!”
人人都是产品经理
0+阅读 · 2021年12月11日
相关基金
国家自然科学基金
0+阅读 · 2015年12月31日
国家自然科学基金
2+阅读 · 2015年12月31日
国家自然科学基金
0+阅读 · 2014年12月31日
国家自然科学基金
0+阅读 · 2013年12月31日
国家自然科学基金
5+阅读 · 2012年12月31日
国家自然科学基金
2+阅读 · 2012年12月31日
国家自然科学基金
0+阅读 · 2012年12月31日
国家自然科学基金
1+阅读 · 2011年12月31日
国家自然科学基金
0+阅读 · 2009年12月31日
国家自然科学基金
1+阅读 · 2008年12月31日
Top
微信扫码咨询专知VIP会员