巧妙算法背后的直觉:浅谈贝叶斯优化之美

2020 年 10 月 8 日 AI科技评论


编译 | 蒋宝尚
编辑 | 陈彩娴
假设有一个函数F(x),已知计算成本很高,且解析式和导数未知。问:如何找到全局最小值?
毫无疑问,这是一个非常烧脑的任务,比机器学习所有的优化问题都烧脑,毕竟机器学习中的梯度下降就默认了导数可得。
在其他优化问题下,能够采用的方法非常多,即使不用梯度下降,粒子群或模拟退火等非梯度优化方法也是解决方案之一。
再者,如果能够以较低的计算成本得到输入变量x的结果,那么也能够用简单的网格搜索,从而得到良好的效果。
显然,开头提到的问题并不具备这些条件,主要来说有以下几方面的限制:
1、计算昂贵。 我们的优化方法必须在有限的输入采样的条件下工作。
2、导数未知。 梯度下降以及它的各种变体仍然是深度学习中最受欢迎的方法,而梯度下降必须要求导数条件可得。其实,有了导数,优化器也有了方向感。可惜,本题导数不可得。
3、任务目标是全局最优值。 这一任务即使把条件放宽到导数可知,也是非常困难的。所以,我们需要一种机制来避免陷入局部最小值。
如此困难,那么有没有解决方法?有的!它的名字叫做:贝叶斯优化。它能够有效克服上述难点,并且试图用最少的步骤找到全局最小值。

1

贝叶斯优化之美

先构建一个函数C(x),描述了在给定输入x的情况下的成本开销。在行话术语里,这一函数也叫作 "目标函数",一般来说C(x)的表达式会隐藏在优化器之中。
而贝叶斯优化是通过寻找“替代函数”完成任务,替代函数替代一词指的是目标函数的近似。 利用采样点形成的替代函数,如上图所示:
有了替代函数,我们就可以确定哪些点是最有希望的全局最小值,然后“希望的区域”里抽取更多的样本,并相应的更新替代函数。
每一次迭代,都会继续观察当前的替代函数,通过采样了解更多有希望的区域,并及时更新函数。值得一提的是, 替代函数选择的原则是“便宜” ,例如y=x就是成本非常高的替代函数, y=arcsin((1-cos²x)/sin x)则在某些情况下比较便宜。
经过一定次数的迭代后,肯定会找到全局最小值。 如果找不到,那么函数的形状肯定非常奇怪(例如上下波动的幅度非常大),所以,在这种情况下,应该问一个比优化更好的问题:数据有什么问题?
显然, 用替代函数的方法,满足了开头的三个条件:1.计算便宜;2.解析式不知;3.导数不知。

2

高斯分布表示替代函数

那么,为什么用替代函数的方法成为了贝叶斯优化呢?
其实, 贝叶斯统计和建模的本质是根据新的信息更新先验信念(prior belief) ,然后产生后验信念(posterior belief)。
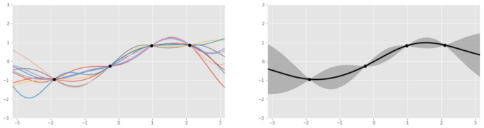
另外,替代函数通常由高斯过程表示。更形象一些,可以用骰子类比,只不过投掷出去之后,返回的是一些函数(例如sin、log),而不是1~6的数字。这些函数能够拟合给定的数据,并且以某种概率被“掷”出来。
左:四个数据点的几个高斯过程生成的函数;将四个函数聚合之后的函数。
那么,为什么使用高斯分布,而不用其他什么的曲线进行拟合建模替代函数?其中一个理由是: 高斯分布具有贝叶斯性质 。高斯过程作为一种概率分布,是事件最终结果的分布,包含了所有可能的函数。
例如,我们先将当前的数据点集合可由函数a(x)和b(x)表示。其中,满足a(x)的占比为40%,满足b(x)的占比为10%。然后将替代函数表示为概率分布时,可以通过固有的概率贝叶斯过程,用新信息进行更新。或许当引入新信息时,满足a(x)的数据变为20%,这种变化由贝叶斯公式控制。
替代函数(先验)会被更新为习得函数(acquisition function),习得函数会在开发(Exploitation)和勘探(Exploration)之间做权衡。其中,开发是指的在模型预测的目标好的地方进行采样,也就是利用已知的有希望的区域。但是,如果已经对某一区域进行了足够的开发,那么继续利用已知的信息就不会有什么收获。
勘探指的是在不确定性高的地方进行采样,这能查缺补漏,因为有可能全局最小值可能恰好就在之前没有注意到的地方。
如果习得函数鼓励更多的开发,比较少的探索,这会导致模型可能陷入局部最小值。相反,如果鼓励探索,抑制开发,模型可能在最开始会略过全局最小值。所以,采集函数试图找到微妙的平衡,才能产生良好的结果。
习得函数,必须同时考虑开发和探索。常见的习得函数包括预期改进和最大改进概率,所有这些函数都是在给定先验信息(高斯过程)的情况下,衡量特定投入在未来可能得到回报的概率。

3

总结

基于以上,总结下贝叶斯优化的执行方式:
1、初始化一个高斯过程 "替代函数 "的先验分布
2、选择几个数据点x,在当前先验分布上运行的习得函数a(x)最大化。
3、评估目标成本函数c(x)中的数据点x,得到结果y。
4、用新的数据更新高斯过程先验分布,以重复步骤2-5进行多次迭代。
5、产生一个后验(它将成为下一步的先验)
6、解释当前的高斯过程分布,从而找到全局最小值。
贝叶斯优化就是概率论的思想和替代优化思想的结合。这两种思想的结合已经有了很多应用,从医药产品开发到自动驾驶汽车都能看到它的身影。
但在机器学习中,最常见的是贝叶斯优化是用于超参数优化。但其他计算评估输出比较昂贵的场景也同样适用。


[博文视点赠书福利]

在10月1日头条《秋天的第一本AI书:周志华亲作森林书&贾扬清力荐天池书 | 赠书》留言区留言,谈一谈你对这两本书的看法或有关的学习、竞赛等经历。

AI 科技评论将会在留言区选出15名读者,送出《阿里云天池大赛赛题解析——机器学习篇》10本,《集成学习:基础与算法》5本,每人最多获得其中一本。

活动规则:

1. 在留言区留言,留言点赞最高的前 15 位读者将获得赠书,活动结束后,中奖读者将按照点赞排名由高到低的顺序优先挑选两本书中的其中一本,获得赠书的读者请添加AI科技评论官方微信(aitechreview)。

2. 留言内容会有筛选,例如“选我上去”等内容将不会被筛选,亦不会中奖。

3. 本活动时间为2020年10月1日 - 2020年10月8日(23:00),活动推送内仅允许中奖一次。

点击阅读原文,直达NeurIPS小组~

登录查看更多
1

相关内容

最新《监督机器学习可解释性》2020大综述论文,74页pdf
专知会员服务
130+阅读 · 2020年11月19日
【NeurIPS 2020 】神经网络结构生成优化
专知会员服务
21+阅读 · 2020年10月24日
最新《深度持续学习》综述论文,32页pdf
专知会员服务
183+阅读 · 2020年9月7日
《常微分方程》笔记,419页pdf
专知会员服务
76+阅读 · 2020年8月2日
专知会员服务
46+阅读 · 2020年7月29日
最新《机器学习理论初探》概述
专知会员服务
48+阅读 · 2020年5月19日
一文读懂机器学习中的贝叶斯统计学
数据分析
26+阅读 · 2019年5月8日
计算:XGBoost背后的数学之美
论智
12+阅读 · 2018年8月20日
干货|掌握机器学习数学基础之优化[1](重点知识)
机器学习研究会
10+阅读 · 2017年11月19日
机器学习(16)之支持向量机原理(二)软间隔最大化
机器学习算法与Python学习
6+阅读 · 2017年9月8日
Arxiv
0+阅读 · 2020年12月2日
Continual Unsupervised Representation Learning
Arxiv
7+阅读 · 2019年10月31日
Learning to Importance Sample in Primary Sample Space
Arxiv
6+阅读 · 2018年3月28日
VIP会员
相关VIP内容
最新《监督机器学习可解释性》2020大综述论文,74页pdf
专知会员服务
130+阅读 · 2020年11月19日
【NeurIPS 2020 】神经网络结构生成优化
专知会员服务
21+阅读 · 2020年10月24日
最新《深度持续学习》综述论文,32页pdf
专知会员服务
183+阅读 · 2020年9月7日
《常微分方程》笔记,419页pdf
专知会员服务
76+阅读 · 2020年8月2日
专知会员服务
46+阅读 · 2020年7月29日
最新《机器学习理论初探》概述
专知会员服务
48+阅读 · 2020年5月19日
相关资讯
Top
微信扫码咨询专知VIP会员