【摘 要】 最近,Postnikov 引入了 Bert Kostant 游戏来构建与简单图的二次形式相关的最大正根。这个结果,以及其他一些基于 Cartan 矩阵的游戏,给出了关于代数分类的 Gabriel 定理的新版本。

在本文中,作为 Bert Kostant 游戏的变体,介绍了一种关于导弹防御系统 (MDS) 的兵棋推演。在这种情况下,导弹轨迹被解释为有箭头的合适路径(有向图)。MDS 通过从位于点 (0,0) 的陆基拦截器 (GBI) 发射导弹来保护欧几里得平面的一个区域。在这种情况下,如果与敌军发射相关的适当正数可以写成三角数和平方数的混合和,则导弹成功拦截。

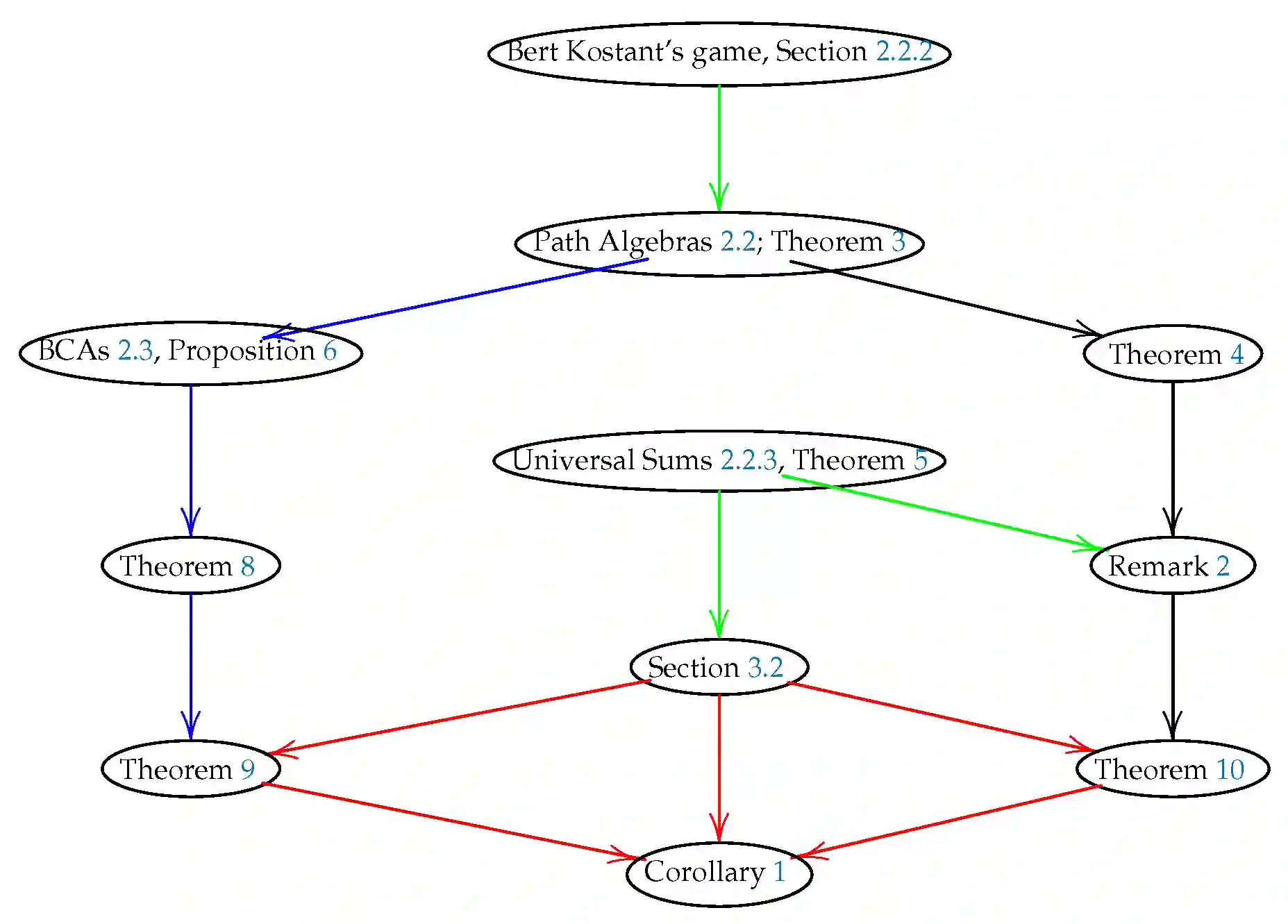
本文结构如下:第 2 节回顾了本文中使用的定义和符号。特别是,回顾了 Bert Kostant 博弈的概念及其一些变体。本节还描述了有关 Brauer 配置代数以及二次形式、这些类型的博弈和路径代数之间的联系。第 3 节给出了主要结果。​定义了一个兵棋推演,其结果基于一些可接受的路径以及三角数和平方数的混合和。结束语和可能的未来工作在第 4 节中描述。

图 1. Brauer 配置代数、Bert Kostant 的博弈以及平方数和三角数的混合和允许在本文中找到主要结果。定理 9 给出了与引入的兵棋推演相关的布劳尔配置代数和相应中心的维数公式。这样的定理允许使用三角数的普遍和来确定地面基地探测器的发射是成功还是未能探测到对手发射的导弹。定理 10 给出了类似的结果,但我们没有使用三角数的全和,而是使用平方数的全和。推论 1 将Legendre–Gauss定理应用于三个平方数之和,以确定哪些条件允许对手在拟议的兵棋推演中取得成功。

成为VIP会员查看完整内容
65

相关内容

人工智能在军事中可用于多项任务,例如目标识别、大数据处理、作战系统、网络安全、后勤运输、战争医疗、威胁和安全监测以及战斗模拟和训练。
专知会员服务
63+阅读 · 2020年3月4日
2022 年 Java 将何去何从?
AI前线
0+阅读 · 2022年4月11日
【干货书】深度学习全面指南,307页pdf
专知
32+阅读 · 2022年1月6日
混合精度训练原理总结
极市平台
1+阅读 · 2021年12月7日
赛事回顾 | “庙算杯”人机对抗测试赛回放及复盘已上线!
中国科学院自动化研究所
0+阅读 · 2021年8月28日
2021届“庙算杯”人机对抗测试赛成功举行!
中国科学院自动化研究所
2+阅读 · 2021年8月9日
国外有人/无人平台协同作战概述
无人机
119+阅读 · 2019年5月28日
国家自然科学基金
0+阅读 · 2015年12月31日
国家自然科学基金
0+阅读 · 2014年12月31日
国家自然科学基金
2+阅读 · 2013年12月31日
国家自然科学基金
0+阅读 · 2013年12月31日
国家自然科学基金
1+阅读 · 2013年12月31日
国家自然科学基金
0+阅读 · 2013年12月31日
国家自然科学基金
16+阅读 · 2013年12月31日
国家自然科学基金
0+阅读 · 2011年12月31日
国家自然科学基金
0+阅读 · 2011年12月31日
国家自然科学基金
0+阅读 · 2008年12月31日
Arxiv
0+阅读 · 2022年4月17日
Arxiv
0+阅读 · 2022年4月17日
VIP会员
相关VIP内容
专知会员服务
63+阅读 · 2020年3月4日
相关基金
国家自然科学基金
0+阅读 · 2015年12月31日
国家自然科学基金
0+阅读 · 2014年12月31日
国家自然科学基金
2+阅读 · 2013年12月31日
国家自然科学基金
0+阅读 · 2013年12月31日
国家自然科学基金
1+阅读 · 2013年12月31日
国家自然科学基金
0+阅读 · 2013年12月31日
国家自然科学基金
16+阅读 · 2013年12月31日
国家自然科学基金
0+阅读 · 2011年12月31日
国家自然科学基金
0+阅读 · 2011年12月31日
国家自然科学基金
0+阅读 · 2008年12月31日
微信扫码咨询专知VIP会员