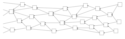
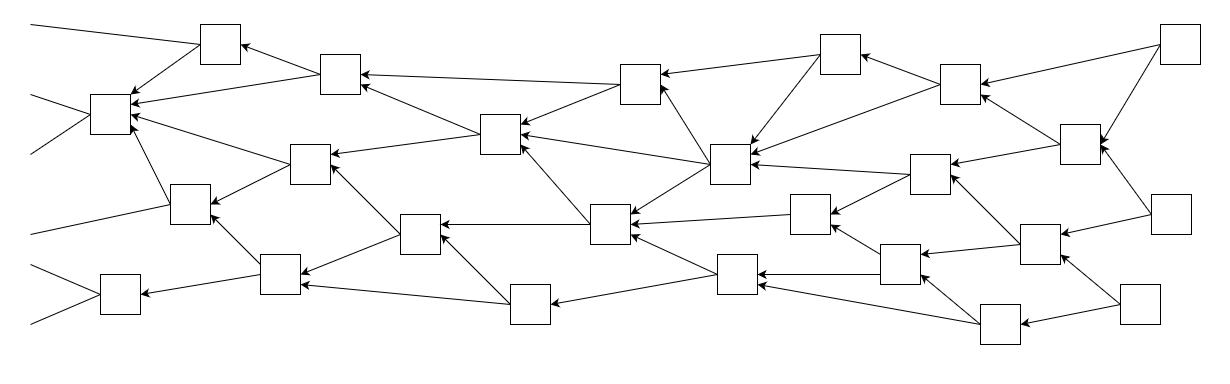
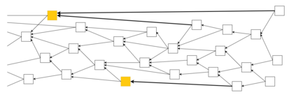
In distributed ledger technologies (DLTs) with a directed acyclic graph (DAG) data structure, a message-issuing node can decide where to append that message and, consequently, how to grow the DAG. This DAG data structure can typically be decomposed into two pools of messages: referenced messages and unreferenced messages (tips). The selection of the parent messages to which a node appends the messages it issues, depends on which messages it considers as tips. However, the exact time that a message enters the tip pool of a node depends on the delay of that message. In previous works, it was considered that messages have the same or similar delay; however, this generally may not be the case. We introduce the concept of classes of delays, where messages belonging to a certain class have a specific delay, and where these classes coexist in the DAG. We provide a general model that predicts the tip pool size for any finite number of different classes. This categorisation and model is applied to the first iteration of the IOTA 2.0 protocol (a.k.a. Coordicide), where two distinct classes, namely value and data messages, coexist. We show that the tip pool size depends strongly on the dominating class that is present. Finally, we provide a methodology for controlling the tip pool size by dynamically adjusting the number of references a message creates.


翻译:在分布式分类账技术(DLTs)中,一个带有定向循环图(DAG)数据结构的电文发布节点可以决定该电文的附加地点,并因此决定如何发展DAG。这个DAG数据结构通常可以分解成两种电文库:引用的信息和未参考的信息(提示)。选择一个节点附加信息的父母电文,取决于它所发布的信息,取决于它所认为的提示。但是,一个电文进入节点提示库的确切时间取决于该电文的延迟。在以往的工程中,认为信息有相同或类似的延迟;然而,一般情况下可能不是这样。我们引入了延迟类别的概念,属于某一类的信息有特定的延迟,而这些类别在DAG中同时存在。我们提供了一个一般模型,用来预测它所发布的信息的提示库大小,用于不同类别的任何有限数量。这个分类和模型应用到IOTA 2.0 协议(a.k.a.co. Coordide)的首个代代代代代代代号。在其中,两个不同的类中,我们最终将显示一个排序的排序的缩略图。

0
下载
关闭预览

相关内容

IEEE图像处理事务涵盖了新颖的理论,算法和体系结构,可在各种应用中形成、捕获、处理、通信、分析和显示图像、视频和多维信号。感兴趣的主题包括但不限于数学、统计和感知建模、表示、形成、编码、过滤、增强、还原、渲染、半色调、搜索和分析图像、视频和多维信号。感兴趣的应用包括图像和视频通信、电子成像、生物医学成像、图像和视频系统以及遥感。 官网地址:http://dblp.uni-trier.de/db/journals/tip/
专知会员服务
41+阅读 · 2020年9月6日
Linux导论,Introduction to Linux,96页ppt
专知会员服务
82+阅读 · 2020年7月26日
因果图,Causal Graphs,52页ppt
专知会员服务
253+阅读 · 2020年4月19日
Keras François Chollet 《Deep Learning with Python 》, 386页pdf
专知会员服务
163+阅读 · 2019年10月12日
分布式并行架构Ray介绍
CreateAMind
10+阅读 · 2019年8月9日
Hierarchically Structured Meta-learning
CreateAMind
27+阅读 · 2019年5月22日
Transferring Knowledge across Learning Processes
CreateAMind
29+阅读 · 2019年5月18日
Call for Participation: Shared Tasks in NLPCC 2019
中国计算机学会
5+阅读 · 2019年3月22日
Unsupervised Learning via Meta-Learning
CreateAMind
43+阅读 · 2019年1月3日
A Technical Overview of AI & ML in 2018 & Trends for 2019
待字闺中
18+阅读 · 2018年12月24日
Hierarchical Disentangled Representations
CreateAMind
4+阅读 · 2018年4月15日
【计算机类】期刊专刊/国际会议截稿信息6条
Call4Papers
3+阅读 · 2017年10月13日
【学习】Hierarchical Softmax
机器学习研究会
4+阅读 · 2017年8月6日
Auto-Encoding GAN
CreateAMind
7+阅读 · 2017年8月4日
A Survey on Data Augmentation for Text Classification
Privacy-Preserving News Recommendation Model Learning
Learning to See Through Obstructions
Arxiv
7+阅读 · 2020年4月2日
The Measure of Intelligence
Arxiv
8+阅读 · 2019年11月5日
Arxiv
14+阅读 · 2019年9月11日
Arxiv
5+阅读 · 2019年6月5日
Arxiv
5+阅读 · 2015年3月1日
VIP会员
相关资讯
分布式并行架构Ray介绍
CreateAMind
10+阅读 · 2019年8月9日
Hierarchically Structured Meta-learning
CreateAMind
27+阅读 · 2019年5月22日
Transferring Knowledge across Learning Processes
CreateAMind
29+阅读 · 2019年5月18日
Call for Participation: Shared Tasks in NLPCC 2019
中国计算机学会
5+阅读 · 2019年3月22日
Unsupervised Learning via Meta-Learning
CreateAMind
43+阅读 · 2019年1月3日
A Technical Overview of AI & ML in 2018 & Trends for 2019
待字闺中
18+阅读 · 2018年12月24日
Hierarchical Disentangled Representations
CreateAMind
4+阅读 · 2018年4月15日
【计算机类】期刊专刊/国际会议截稿信息6条
Call4Papers
3+阅读 · 2017年10月13日
【学习】Hierarchical Softmax
机器学习研究会
4+阅读 · 2017年8月6日
Auto-Encoding GAN
CreateAMind
7+阅读 · 2017年8月4日
Top
微信扫码咨询专知VIP会员