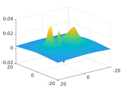
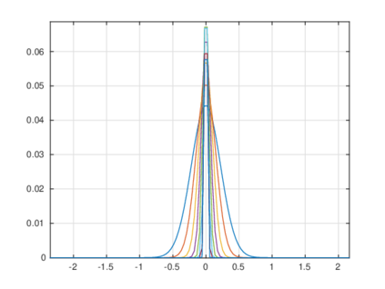
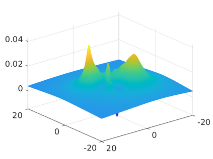
We propose and justify a new approach for fast calculation of the electrostatic interaction energy of clusters of charged particles in constrained energy minimization in the framework of rigid protein-ligand docking. Our ``blind search'' docking technique is based on the low-rank range-separated (RS) tensor-based representation of the free-space electrostatic potential of the biomolecule represented on large $n\times n\times n$ 3D grid. We show that both the collective electrostatic potential of a complex protein-ligand system and the respective electrostatic interaction energy can be calculated by tensor techniques in $O(n)$-complexity, such that the numerical cost for energy calculation only mildly (logarithmically) depends on the number of particles in the system. Moreover, tensor representation of the electrostatic potential enables usage of large 3D Cartesian grids (of the order of $n^3 \sim 10^{12}$), which could allow the accurate modeling of complexes with several large proteins. In our approach selection of the correct geometric pose predictions in the localized posing process is based on the control of van der Waals distance between the target molecular clusters. Here, we confine ourselves by constrained minimization of the energy functional by using only fast tensor-based free-space electrostatic energy recalculation for various rotations and translations of both clusters. Numerical tests of the electrostatic energy-based ``protein-ligand docking'' algorithm applied to synthetic and realistic input data present a proof of concept for rather complex particle configurations. The method may be used in the framework of the traditional stochastic or deterministic posing/docking techniques.


翻译:暂无翻译

0
下载
关闭预览

相关内容

FAST:Conference on File and Storage Technologies。 Explanation:文件和存储技术会议。 Publisher:USENIX。 SIT:http://dblp.uni-trier.de/db/conf/fast/
专知会员服务
55+阅读 · 2020年3月16日
FlowQA: Grasping Flow in History for Conversational Machine Comprehension
专知会员服务
34+阅读 · 2019年10月18日
【SIGGRAPH2019】TensorFlow 2.0深度学习计算机图形学应用
专知会员服务
41+阅读 · 2019年10月9日
强化学习的Unsupervised Meta-Learning
CreateAMind
18+阅读 · 2019年1月7日
meta learning 17年:MAML SNAIL
CreateAMind
11+阅读 · 2019年1月2日
disentangled-representation-papers
CreateAMind
26+阅读 · 2018年9月12日
论文浅尝 | 利用 RNN 和 CNN 构建基于 FreeBase 的问答系统
开放知识图谱
11+阅读 · 2018年4月25日
可解释的CNN
CreateAMind
17+阅读 · 2017年10月5日
IJCAI | Cascade Dynamics Modeling with Attention-based RNN
KingsGarden
13+阅读 · 2017年7月16日
Layer Normalization原理及其TensorFlow实现
深度学习每日摘要
32+阅读 · 2017年6月17日
国家自然科学基金
2+阅读 · 2015年12月31日
国家自然科学基金
0+阅读 · 2015年12月31日
国家自然科学基金
0+阅读 · 2015年12月31日
国家自然科学基金
0+阅读 · 2014年12月31日
Arxiv
16+阅读 · 2022年5月17日
Recent advances in deep learning theory
Arxiv
50+阅读 · 2020年12月20日
A survey on deep hashing for image retrieval
Arxiv
15+阅读 · 2020年6月10日
VIP会员
相关VIP内容
专知会员服务
55+阅读 · 2020年3月16日
FlowQA: Grasping Flow in History for Conversational Machine Comprehension
专知会员服务
34+阅读 · 2019年10月18日
【SIGGRAPH2019】TensorFlow 2.0深度学习计算机图形学应用
专知会员服务
41+阅读 · 2019年10月9日
相关资讯
强化学习的Unsupervised Meta-Learning
CreateAMind
18+阅读 · 2019年1月7日
meta learning 17年:MAML SNAIL
CreateAMind
11+阅读 · 2019年1月2日
disentangled-representation-papers
CreateAMind
26+阅读 · 2018年9月12日
论文浅尝 | 利用 RNN 和 CNN 构建基于 FreeBase 的问答系统
开放知识图谱
11+阅读 · 2018年4月25日
可解释的CNN
CreateAMind
17+阅读 · 2017年10月5日
IJCAI | Cascade Dynamics Modeling with Attention-based RNN
KingsGarden
13+阅读 · 2017年7月16日
Layer Normalization原理及其TensorFlow实现
深度学习每日摘要
32+阅读 · 2017年6月17日
相关基金
国家自然科学基金
2+阅读 · 2015年12月31日
国家自然科学基金
0+阅读 · 2015年12月31日
国家自然科学基金
0+阅读 · 2015年12月31日
国家自然科学基金
0+阅读 · 2014年12月31日
Top
微信扫码咨询专知VIP会员