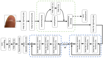
This paper has introduced a novel approach for the real-time estimation of 3D tactile forces exerted by human fingertips via vision only. The introduced approach is entirely monocular vision-based and does not require any physical force sensor. Therefore, it is scalable, non-intrusive, and easily fused with other perception systems such as body pose estimation, making it ideal for HRI applications where force sensing is necessary. The introduced approach consists of three main modules: finger tracking for detection and tracking of each individual finger, image alignment for preserving the spatial information in the images, and the force model for estimating the 3D forces from coloration patterns in the images. The model has been implemented experimentally, and the results have shown a maximum RMS error of 8.4% (for the entire range of force levels) along all three directions. The estimation accuracy is comparable to the offline models in the literature, such as EigneNail, while, this model is capable of performing force estimation at 30 frames per second.


翻译:本文引入了一种新颖的方法,用于实时估计人体手指通过视觉产生的三维触动力。 引入的方法完全以单镜视觉为基础,不需要任何物理力传感器。 因此,它可以伸缩、不侵入,并且很容易地与其他感知系统(如身体姿势估测)结合,使它在需要强制感测的情况下对HRI应用进行理想化。 引入的方法由三个主要模块组成:用于检测和跟踪每个手指的手指的手指追踪、用于保存图像空间信息的图像校正以及用于根据图像色化模式估算三维力量的力模型。 该模型已经实验实施,其结果显示在所有三个方向上都出现了8.4%的最大射线误差(整个力级范围)。 估算准确性可以与文献中的离线模型(如EigneNail)相比,而该模型能够以每秒30个框架进行武力估测。

0
下载
关闭预览

相关内容

【图神经网络导论】Intro to Graph Neural Networks,176页ppt
专知会员服务
129+阅读 · 2021年6月4日
最新《Transformers模型》教程,64页ppt
专知会员服务
324+阅读 · 2020年11月26日
计算机 | 入门级EI会议ICVRIS 2019诚邀稿件
Call4Papers
10+阅读 · 2019年6月24日
IEEE | DSC 2019诚邀稿件 (EI检索)
Call4Papers
10+阅读 · 2019年2月25日
Unsupervised Learning via Meta-Learning
CreateAMind
43+阅读 · 2019年1月3日
meta learning 17年:MAML SNAIL
CreateAMind
11+阅读 · 2019年1月2日
A Technical Overview of AI & ML in 2018 & Trends for 2019
待字闺中
18+阅读 · 2018年12月24日
【SIGIR2018】五篇对抗训练文章
专知
12+阅读 · 2018年7月9日
IEEE2018|An Accurate and Real-time 3D Tracking System for Robots
【推荐】用Python/OpenCV实现增强现实
机器学习研究会
15+阅读 · 2017年11月16日
Capsule Networks解析
机器学习研究会
11+阅读 · 2017年11月12日
gan生成图像at 1024² 的 代码 论文
CreateAMind
4+阅读 · 2017年10月31日
Arxiv
0+阅读 · 2021年11月20日
Neural Image Captioning
Arxiv
5+阅读 · 2019年7月2日
Arxiv
4+阅读 · 2018年3月30日
VIP会员
相关资讯
计算机 | 入门级EI会议ICVRIS 2019诚邀稿件
Call4Papers
10+阅读 · 2019年6月24日
IEEE | DSC 2019诚邀稿件 (EI检索)
Call4Papers
10+阅读 · 2019年2月25日
Unsupervised Learning via Meta-Learning
CreateAMind
43+阅读 · 2019年1月3日
meta learning 17年:MAML SNAIL
CreateAMind
11+阅读 · 2019年1月2日
A Technical Overview of AI & ML in 2018 & Trends for 2019
待字闺中
18+阅读 · 2018年12月24日
【SIGIR2018】五篇对抗训练文章
专知
12+阅读 · 2018年7月9日
IEEE2018|An Accurate and Real-time 3D Tracking System for Robots
【推荐】用Python/OpenCV实现增强现实
机器学习研究会
15+阅读 · 2017年11月16日
Capsule Networks解析
机器学习研究会
11+阅读 · 2017年11月12日
gan生成图像at 1024² 的 代码 论文
CreateAMind
4+阅读 · 2017年10月31日
Top
微信扫码咨询专知VIP会员