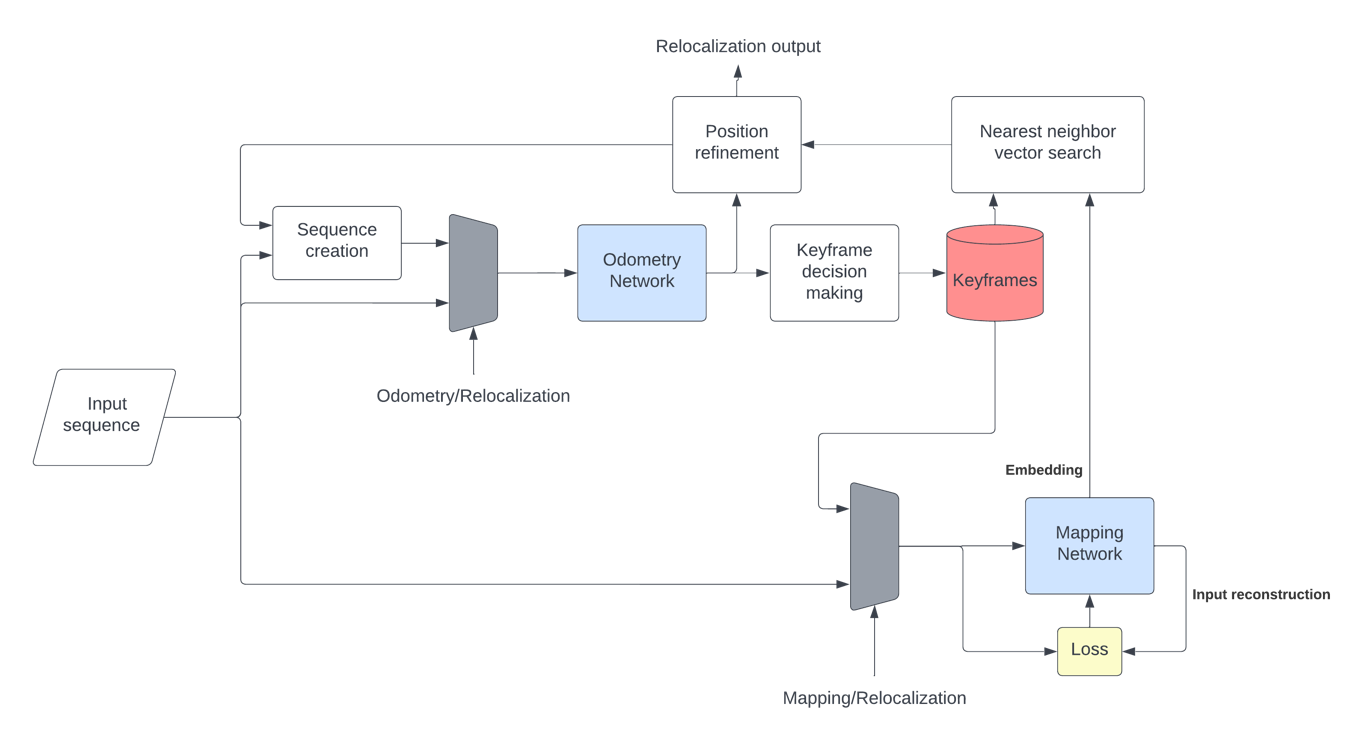
In this paper, a novel solution is introduced for visual Simultaneous Localization and Mapping (vSLAM) that is built up of Deep Learning components. The proposed architecture is a highly modular framework in which each component offers state of the art results in their respective fields of vision-based deep learning solutions. The paper shows that with the synergic integration of these individual building blocks, a functioning and efficient all-through deep neural (ATDN) vSLAM system can be created. The Embedding Distance Loss function is introduced and using it the ATDN architecture is trained. The resulting system managed to achieve 4.4% translation and 0.0176 deg/m rotational error on a subset of the KITTI dataset. The proposed architecture can be used for efficient and low-latency autonomous driving (AD) aiding database creation as well as a basis for autonomous vehicle (AV) control.


翻译:在本文中,为视觉同步本地化和绘图(VSLAM)引入了一个新解决方案,这是由深层学习构件组成的视觉同步本地化和绘图(VSLAM),拟议架构是一个高度模块化的框架,其中每个构件在各自的基于愿景的深层学习解决方案领域提供最新成果,文件表明,随着这些单个构件的协同整合,可以创建一个功能高效的全通深层神经系统(ATDN) vSLAM系统,引入嵌入远程损失功能,并使用ATDN架构。由此形成的系统在KITTI数据集的子集中实现了4.4%的翻译和0.0176 dig/m的旋转错误。拟议的架构可用于高效和低长度自主驱动(AD),帮助创建数据库,并用作自动飞行器控制的基础。

0
下载
关闭预览

相关内容

【2022新书】高效深度学习,Efficient Deep Learning Book
专知会员服务
126+阅读 · 2022年4月21日
100+篇《自监督学习(Self-Supervised Learning)》论文最新合集
专知会员服务
167+阅读 · 2020年3月18日
Stabilizing Transformers for Reinforcement Learning
专知会员服务
60+阅读 · 2019年10月17日
强化学习最新教程,17页pdf
专知会员服务
182+阅读 · 2019年10月11日
[综述]深度学习下的场景文本检测与识别
专知会员服务
78+阅读 · 2019年10月10日
【SIGGRAPH2019】TensorFlow 2.0深度学习计算机图形学应用
专知会员服务
41+阅读 · 2019年10月9日
VCIP 2022 Call for Special Session Proposals
CCF多媒体专委会
1+阅读 · 2022年4月1日
IEEE ICKG 2022: Call for Papers
机器学习与推荐算法
3+阅读 · 2022年3月30日
ACM MM 2022 Call for Papers
CCF多媒体专委会
5+阅读 · 2022年3月29日
AIART 2022 Call for Papers
CCF多媒体专委会
1+阅读 · 2022年2月13日
ICRA 2019 论文速览 | 基于Deep Learning 的SLAM
计算机视觉life
41+阅读 · 2019年7月22日
【泡泡汇总】CVPR2019 SLAM Paperlist
泡泡机器人SLAM
14+阅读 · 2019年6月12日
Hierarchically Structured Meta-learning
CreateAMind
27+阅读 · 2019年5月22日
Unsupervised Learning via Meta-Learning
CreateAMind
43+阅读 · 2019年1月3日
A Technical Overview of AI & ML in 2018 & Trends for 2019
待字闺中
18+阅读 · 2018年12月24日
国家自然科学基金
0+阅读 · 2015年12月31日
国家自然科学基金
1+阅读 · 2014年12月31日
国家自然科学基金
0+阅读 · 2014年12月31日
国家自然科学基金
0+阅读 · 2013年12月31日
国家自然科学基金
3+阅读 · 2013年12月31日
国家自然科学基金
1+阅读 · 2013年12月31日
国家自然科学基金
0+阅读 · 2012年12月31日
国家自然科学基金
1+阅读 · 2012年12月31日
国家自然科学基金
0+阅读 · 2011年12月31日
国家自然科学基金
1+阅读 · 2008年12月31日
Arxiv
17+阅读 · 2020年11月15日
VIP会员
相关VIP内容
【2022新书】高效深度学习,Efficient Deep Learning Book
专知会员服务
126+阅读 · 2022年4月21日
100+篇《自监督学习(Self-Supervised Learning)》论文最新合集
专知会员服务
167+阅读 · 2020年3月18日
Stabilizing Transformers for Reinforcement Learning
专知会员服务
60+阅读 · 2019年10月17日
强化学习最新教程,17页pdf
专知会员服务
182+阅读 · 2019年10月11日
[综述]深度学习下的场景文本检测与识别
专知会员服务
78+阅读 · 2019年10月10日
【SIGGRAPH2019】TensorFlow 2.0深度学习计算机图形学应用
专知会员服务
41+阅读 · 2019年10月9日
相关资讯
VCIP 2022 Call for Special Session Proposals
CCF多媒体专委会
1+阅读 · 2022年4月1日
IEEE ICKG 2022: Call for Papers
机器学习与推荐算法
3+阅读 · 2022年3月30日
ACM MM 2022 Call for Papers
CCF多媒体专委会
5+阅读 · 2022年3月29日
AIART 2022 Call for Papers
CCF多媒体专委会
1+阅读 · 2022年2月13日
ICRA 2019 论文速览 | 基于Deep Learning 的SLAM
计算机视觉life
41+阅读 · 2019年7月22日
【泡泡汇总】CVPR2019 SLAM Paperlist
泡泡机器人SLAM
14+阅读 · 2019年6月12日
Hierarchically Structured Meta-learning
CreateAMind
27+阅读 · 2019年5月22日
Unsupervised Learning via Meta-Learning
CreateAMind
43+阅读 · 2019年1月3日
A Technical Overview of AI & ML in 2018 & Trends for 2019
待字闺中
18+阅读 · 2018年12月24日
相关基金
国家自然科学基金
0+阅读 · 2015年12月31日
国家自然科学基金
1+阅读 · 2014年12月31日
国家自然科学基金
0+阅读 · 2014年12月31日
国家自然科学基金
0+阅读 · 2013年12月31日
国家自然科学基金
3+阅读 · 2013年12月31日
国家自然科学基金
1+阅读 · 2013年12月31日
国家自然科学基金
0+阅读 · 2012年12月31日
国家自然科学基金
1+阅读 · 2012年12月31日
国家自然科学基金
0+阅读 · 2011年12月31日
国家自然科学基金
1+阅读 · 2008年12月31日
Top
微信扫码咨询专知VIP会员