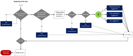
Just-in-time adaptive interventions (JITAIs) are time-varying adaptive interventions that use frequent opportunities for the intervention to be adapted--weekly, daily, or even many times a day. The micro-randomized trial (MRT) has emerged for use in informing the construction of JITAIs. MRTs can be used to address research questions about whether and under what circumstances JITAI components are effective, with the ultimate objective of developing effective and efficient JITAI. The purpose of this article is to clarify why, when, and how to use MRTs; to highlight elements that must be considered when designing and implementing an MRT; and to review primary and secondary analyses methods for MRTs. We briefly review key elements of JITAIs and discuss a variety of considerations that go into planning and designing an MRT. We provide a definition of causal excursion effects suitable for use in primary and secondary analyses of MRT data to inform JITAI development. We review the weighted and centered least-squares (WCLS) estimator which provides consistent causal excursion effect estimators from MRT data. We describe how the WCLS estimator along with associated test statistics can be obtained using standard statistical software such as R (R Core Team, 2019). Throughout we illustrate the MRT design and analyses using the HeartSteps MRT, for developing a JITAI to increase physical activity among sedentary individuals. We supplement the HeartSteps MRT with two other MRTs, SARA and BariFit, each of which highlights different research questions that can be addressed using the MRT and experimental design considerations that might arise.


翻译:仅在当时的适应性干预(JITAI)是时间变化不定的适应性干预(JITAI),它利用频繁的机会,使干预能够每周、每天、甚至每天多次加以调整; 微型随机试验(MRT)已经出现,用于为建设JITAI(MITTI)提供信息; 可以利用MRT(MRT)解决研究问题,了解JITAI(JITAI)组成部分是否和在何种情况下有效,最终目的是开发有效和高效的JITAI(JITAI)数据。 本条的目的是澄清为什么、何时以及如何使用MRT(MRS),强调设计和实施MRTRT(MRT)时必须考虑的因素; 审查MRT(MRT)的初级和二级分析方法。 我们简要审查了JIT(MRT)的关键要素,并讨论了用于规划和设计MRT(MR)数据的各种考虑因素。 我们用S(MRS)的标准设计、ML(ML)活动可以增加我们所获取的加权和中程(WIT(WL)的估算结果。

0
下载
关闭预览

相关内容

专知会员服务
51+阅读 · 2020年12月14日
Linux导论,Introduction to Linux,96页ppt
专知会员服务
82+阅读 · 2020年7月26日
【Manning新书】现代Java实战,592页pdf
专知会员服务
101+阅读 · 2020年5月22日
Stabilizing Transformers for Reinforcement Learning
专知会员服务
60+阅读 · 2019年10月17日
机器学习入门的经验与建议
专知会员服务
94+阅读 · 2019年10月10日
【哈佛大学商学院课程Fall 2019】机器学习可解释性
专知会员服务
105+阅读 · 2019年10月9日
计算机 | 国际会议信息5条
Call4Papers
3+阅读 · 2019年7月3日
【TED】生命中的每一年的智慧
英语演讲视频每日一推
10+阅读 · 2019年1月29日
强化学习的Unsupervised Meta-Learning
CreateAMind
18+阅读 · 2019年1月7日
Unsupervised Learning via Meta-Learning
CreateAMind
43+阅读 · 2019年1月3日
A Technical Overview of AI & ML in 2018 & Trends for 2019
待字闺中
18+阅读 · 2018年12月24日
计算机类 | LICS 2019等国际会议信息7条
Call4Papers
3+阅读 · 2018年12月17日
Disentangled的假设的探讨
CreateAMind
9+阅读 · 2018年12月10日
Hierarchical Disentangled Representations
CreateAMind
4+阅读 · 2018年4月15日
【计算机类】期刊专刊/国际会议截稿信息6条
Call4Papers
3+阅读 · 2017年10月13日
Auto-Encoding GAN
CreateAMind
7+阅读 · 2017年8月4日
Arxiv
0+阅读 · 2021年9月9日
Arxiv
0+阅读 · 2021年9月8日
VIP会员
相关资讯
计算机 | 国际会议信息5条
Call4Papers
3+阅读 · 2019年7月3日
【TED】生命中的每一年的智慧
英语演讲视频每日一推
10+阅读 · 2019年1月29日
强化学习的Unsupervised Meta-Learning
CreateAMind
18+阅读 · 2019年1月7日
Unsupervised Learning via Meta-Learning
CreateAMind
43+阅读 · 2019年1月3日
A Technical Overview of AI & ML in 2018 & Trends for 2019
待字闺中
18+阅读 · 2018年12月24日
计算机类 | LICS 2019等国际会议信息7条
Call4Papers
3+阅读 · 2018年12月17日
Disentangled的假设的探讨
CreateAMind
9+阅读 · 2018年12月10日
Hierarchical Disentangled Representations
CreateAMind
4+阅读 · 2018年4月15日
【计算机类】期刊专刊/国际会议截稿信息6条
Call4Papers
3+阅读 · 2017年10月13日
Auto-Encoding GAN
CreateAMind
7+阅读 · 2017年8月4日
Top
微信扫码咨询专知VIP会员