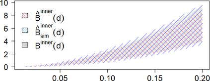
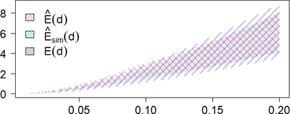
In this note we consider non-stationary cluster point processes and we derive their conditional intensity, i.e. the intensity of the process given the locations of one or more events of the process. We then provide some approximations of the conditional intensity.


翻译:在本说明中,我们考虑的是非静止的集群点进程,我们从中得出其有条件的强度,即进程强度,考虑到进程一个或多个事件的位置。然后,我们提供一些有条件强度的近似值。

0
下载
关闭预览

相关内容

Processing 是一门开源编程语言和与之配套的集成开发环境(IDE)的名称。Processing 在电子艺术和视觉设计社区被用来教授编程基础,并运用于大量的新媒体和互动艺术作品中。
Linux导论,Introduction to Linux,96页ppt
专知会员服务
82+阅读 · 2020年7月26日
Keras François Chollet 《Deep Learning with Python 》, 386页pdf
专知会员服务
163+阅读 · 2019年10月12日
计算机 | 国际会议信息5条
Call4Papers
3+阅读 · 2019年7月3日
Transferring Knowledge across Learning Processes
CreateAMind
29+阅读 · 2019年5月18日
深度自进化聚类:Deep Self-Evolution Clustering
我爱读PAMI
15+阅读 · 2019年4月13日
【泡泡一分钟】基于运动估计的激光雷达和相机标定方法
泡泡机器人SLAM
25+阅读 · 2019年1月17日
Disentangled的假设的探讨
CreateAMind
9+阅读 · 2018年12月10日
disentangled-representation-papers
CreateAMind
26+阅读 · 2018年9月12日
Hierarchical Disentangled Representations
CreateAMind
4+阅读 · 2018年4月15日
【论文】变分推断(Variational inference)的总结
机器学习研究会
39+阅读 · 2017年11月16日
Auto-Encoding GAN
CreateAMind
7+阅读 · 2017年8月4日
强化学习 cartpole_a3c
CreateAMind
9+阅读 · 2017年7月21日
Arxiv
0+阅读 · 2021年12月27日
Arxiv
5+阅读 · 2018年5月22日
VIP会员
相关VIP内容
Linux导论,Introduction to Linux,96页ppt
专知会员服务
82+阅读 · 2020年7月26日
Keras François Chollet 《Deep Learning with Python 》, 386页pdf
专知会员服务
163+阅读 · 2019年10月12日
相关资讯
计算机 | 国际会议信息5条
Call4Papers
3+阅读 · 2019年7月3日
Transferring Knowledge across Learning Processes
CreateAMind
29+阅读 · 2019年5月18日
深度自进化聚类:Deep Self-Evolution Clustering
我爱读PAMI
15+阅读 · 2019年4月13日
【泡泡一分钟】基于运动估计的激光雷达和相机标定方法
泡泡机器人SLAM
25+阅读 · 2019年1月17日
Disentangled的假设的探讨
CreateAMind
9+阅读 · 2018年12月10日
disentangled-representation-papers
CreateAMind
26+阅读 · 2018年9月12日
Hierarchical Disentangled Representations
CreateAMind
4+阅读 · 2018年4月15日
【论文】变分推断(Variational inference)的总结
机器学习研究会
39+阅读 · 2017年11月16日
Auto-Encoding GAN
CreateAMind
7+阅读 · 2017年8月4日
强化学习 cartpole_a3c
CreateAMind
9+阅读 · 2017年7月21日
Top
微信扫码咨询专知VIP会员