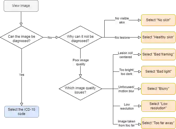
Image quality is a crucial factor in the effectiveness and efficiency of teledermatological consultations. However, up to 50% of images sent by patients have quality issues, thus increasing the time to diagnosis and treatment. An automated, easily deployable, explainable method for assessing image quality is necessary to improve the current teledermatological consultation flow. We introduce ImageQX, a convolutional neural network for image quality assessment with a learning mechanism for identifying the most common poor image quality explanations: bad framing, bad lighting, blur, low resolution, and distance issues. ImageQX was trained on 26,635 photographs and validated on 9,874 photographs, each annotated with image quality labels and poor image quality explanations by up to 12 board-certified dermatologists. The photographic images were taken between 2017 and 2019 using a mobile skin disease tracking application accessible worldwide. Our method achieves expert-level performance for both image quality assessment and poor image quality explanation. For image quality assessment, ImageQX obtains a macro F1-score of 0.73 +- 0.01, which places it within standard deviation of the pairwise inter-rater F1-score of 0.77 +- 0.07. For poor image quality explanations, our method obtains F1-scores of between 0.37 +- 0.01 and 0.70 +- 0.01, similar to the inter-rater pairwise F1-score of between 0.24 +- 0.15 and 0.83 +- 0.06. Moreover, with a size of only 15 MB, ImageQX is easily deployable on mobile devices. With an image quality detection performance similar to that of dermatologists, incorporating ImageQX into the teledermatology flow can enable a better, faster flow for remote consultations.


翻译:图像质量质量是远程医学咨询有效性和效率的一个关键因素。 然而,患者发送的高达50%的图像具有质量问题,从而增加了诊断和治疗的时间。 一种自动的、易于部署的、可解释的图像质量评估方法对于改善当前远程医学咨询流程十分必要。 我们引入了图像QX,这是一个用于图像质量评估的革命性神经网络,它有一个学习机制,用于确定最常见的低质量解释:设计错误、照明不亮、模糊、分辨率低和距离问题。 图像QX在26,635张照片上接受了培训,并在9,874张照片上进行了验证,每张照片都配有图像质量标签和低图像质量解释。 在2017至2019年期间,使用移动皮肤疾病跟踪应用程序,全世界都可以访问。 我们的方法在图像质量评估和低图像质量解释方面达到专家水平。 在图像质量评估方面,图像QX获得的宏观F1至F3级和0.10级图像质量分析中, 将低比例的F1至0.7 的F1级数据流和0.17级的图像转化为0.17级数据。

0
下载
关闭预览

相关内容

不可错过!700+ppt《因果推理》课程!杜克大学Fan Li教程
专知会员服务
72+阅读 · 2022年7月11日
强化学习最新教程,17页pdf
专知会员服务
182+阅读 · 2019年10月11日
机器学习入门的经验与建议
专知会员服务
94+阅读 · 2019年10月10日
【哈佛大学商学院课程Fall 2019】机器学习可解释性
专知会员服务
105+阅读 · 2019年10月9日
【SIGGRAPH2019】TensorFlow 2.0深度学习计算机图形学应用
专知会员服务
41+阅读 · 2019年10月9日
VCIP 2022 Call for Special Session Proposals
CCF多媒体专委会
1+阅读 · 2022年4月1日
ACM MM 2022 Call for Papers
CCF多媒体专委会
5+阅读 · 2022年3月29日
AIART 2022 Call for Papers
CCF多媒体专委会
1+阅读 · 2022年2月13日
Hierarchically Structured Meta-learning
CreateAMind
27+阅读 · 2019年5月22日
Transferring Knowledge across Learning Processes
CreateAMind
29+阅读 · 2019年5月18日
强化学习的Unsupervised Meta-Learning
CreateAMind
18+阅读 · 2019年1月7日
Unsupervised Learning via Meta-Learning
CreateAMind
43+阅读 · 2019年1月3日
A Technical Overview of AI & ML in 2018 & Trends for 2019
待字闺中
18+阅读 · 2018年12月24日
国家自然科学基金
1+阅读 · 2013年12月31日
国家自然科学基金
0+阅读 · 2011年12月31日
国家自然科学基金
0+阅读 · 2011年12月31日
国家自然科学基金
0+阅读 · 2011年12月31日
国家自然科学基金
0+阅读 · 2011年12月31日
国家自然科学基金
0+阅读 · 2011年12月31日
国家自然科学基金
0+阅读 · 2009年12月31日
国家自然科学基金
0+阅读 · 2009年12月31日
国家自然科学基金
0+阅读 · 2009年12月31日
Arxiv
0+阅读 · 2023年3月15日
Arxiv
10+阅读 · 2021年8月4日
Exploring Visual Relationship for Image Captioning
Arxiv
15+阅读 · 2018年9月19日
VIP会员
相关VIP内容
相关资讯
VCIP 2022 Call for Special Session Proposals
CCF多媒体专委会
1+阅读 · 2022年4月1日
ACM MM 2022 Call for Papers
CCF多媒体专委会
5+阅读 · 2022年3月29日
AIART 2022 Call for Papers
CCF多媒体专委会
1+阅读 · 2022年2月13日
Hierarchically Structured Meta-learning
CreateAMind
27+阅读 · 2019年5月22日
Transferring Knowledge across Learning Processes
CreateAMind
29+阅读 · 2019年5月18日
强化学习的Unsupervised Meta-Learning
CreateAMind
18+阅读 · 2019年1月7日
Unsupervised Learning via Meta-Learning
CreateAMind
43+阅读 · 2019年1月3日
A Technical Overview of AI & ML in 2018 & Trends for 2019
待字闺中
18+阅读 · 2018年12月24日
相关基金
国家自然科学基金
1+阅读 · 2013年12月31日
国家自然科学基金
0+阅读 · 2011年12月31日
国家自然科学基金
0+阅读 · 2011年12月31日
国家自然科学基金
0+阅读 · 2011年12月31日
国家自然科学基金
0+阅读 · 2011年12月31日
国家自然科学基金
0+阅读 · 2011年12月31日
国家自然科学基金
0+阅读 · 2009年12月31日
国家自然科学基金
0+阅读 · 2009年12月31日
国家自然科学基金
0+阅读 · 2009年12月31日
Top
微信扫码咨询专知VIP会员