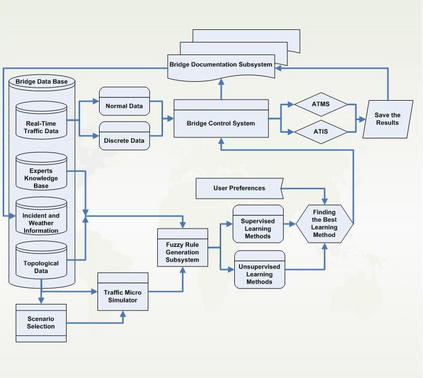
Under dynamic conditions on bridges, we need a real-time management. To this end, this paper presents a rule-based decision support system in which the necessary rules are extracted from simulation results made by Aimsun traffic micro-simulation software. Then, these rules are generalized by the aid of fuzzy rule generation algorithms. Then, they are trained by a set of supervised and the unsupervised learning algorithms to get an ability to make decision in real cases. As a pilot case study, Nasr Bridge in Tehran is simulated in Aimsun and WEKA data mining software is used to execute the learning algorithms. Based on this experiment, the accuracy of the supervised algorithms to generalize the rules is greater than 80%. In addition, CART decision tree and sequential minimal optimization (SMO) provides 100% accuracy for normal data and these algorithms are so reliable for crisis management on bridge. This means that, it is possible to use such machine learning methods to manage bridges in the real-time conditions.


翻译:在桥上动态条件下,我们需要实时管理。 为此,本文件展示了一个基于规则的决策支持系统, 从Aimsun交通微型模拟软件的模拟结果中提取必要的规则。 然后,这些规则通过模糊规则生成算法的辅助而普遍化。 然后,这些规则由一组受监管和不受监管的学习算法来培训,以获得在真实情况下作出决定的能力。 在试点案例研究中,在Aimsun模拟德黑兰的Nasr Bridge, 使用WEKA数据挖掘软件来实施学习算法。 根据这项实验, 被监管的普及规则的算法的准确性超过80%。 此外, CART决定树和顺序最优化(SMO)为正常数据提供了100%的准确性, 这些算法对于桥上的危机管理非常可靠。 这意味着,有可能使用这种机器学习方法来管理实时情况下的桥梁。

0
下载
关闭预览

相关内容

决策支持系统(Decision Support Systems)期刊中发表的文章的共同主线是它们与支持增强决策制定的理论和技术问题的相关性。所涉及的领域可能包括基础、功能、接口、实现、影响和决策支持系统(DSS)的评估。手稿可以从不同的方法和方法学中获得,包括决策理论、经济学、计量经济学、统计学、计算机支持的协作工作、数据库管理、语言学、管理科学、数学建模、运营管理、认知科学、心理学、用户界面管理等。但是,一份侧重于对任何这些相关领域的直接贡献的手稿应提交给适合于特定领域的机构。 官网地址:http://dblp.uni-trier.de/db/journals/dss/
因果图,Causal Graphs,52页ppt
专知会员服务
253+阅读 · 2020年4月19日
Keras François Chollet 《Deep Learning with Python 》, 386页pdf
专知会员服务
163+阅读 · 2019年10月12日
强化学习最新教程,17页pdf
专知会员服务
182+阅读 · 2019年10月11日
机器学习入门的经验与建议
专知会员服务
94+阅读 · 2019年10月10日
Transferring Knowledge across Learning Processes
CreateAMind
29+阅读 · 2019年5月18日
【TED】生命中的每一年的智慧
英语演讲视频每日一推
10+阅读 · 2019年1月29日
强化学习的Unsupervised Meta-Learning
CreateAMind
18+阅读 · 2019年1月7日
Unsupervised Learning via Meta-Learning
CreateAMind
43+阅读 · 2019年1月3日
meta learning 17年:MAML SNAIL
CreateAMind
11+阅读 · 2019年1月2日
A Technical Overview of AI & ML in 2018 & Trends for 2019
待字闺中
18+阅读 · 2018年12月24日
【推荐】用Python/OpenCV实现增强现实
机器学习研究会
15+阅读 · 2017年11月16日
Auto-Encoding GAN
CreateAMind
7+阅读 · 2017年8月4日
Arxiv
7+阅读 · 2019年5月31日
Generalization and Regularization in DQN
Arxiv
6+阅读 · 2019年1月30日
Arxiv
3+阅读 · 2018年3月2日
VIP会员
相关资讯
Transferring Knowledge across Learning Processes
CreateAMind
29+阅读 · 2019年5月18日
【TED】生命中的每一年的智慧
英语演讲视频每日一推
10+阅读 · 2019年1月29日
强化学习的Unsupervised Meta-Learning
CreateAMind
18+阅读 · 2019年1月7日
Unsupervised Learning via Meta-Learning
CreateAMind
43+阅读 · 2019年1月3日
meta learning 17年:MAML SNAIL
CreateAMind
11+阅读 · 2019年1月2日
A Technical Overview of AI & ML in 2018 & Trends for 2019
待字闺中
18+阅读 · 2018年12月24日
【推荐】用Python/OpenCV实现增强现实
机器学习研究会
15+阅读 · 2017年11月16日
Auto-Encoding GAN
CreateAMind
7+阅读 · 2017年8月4日
Top
微信扫码咨询专知VIP会员