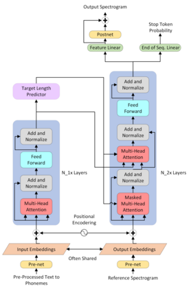
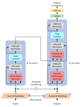
Various natural language processing (NLP) tasks necessitate models that are efficient and small based on their ultimate application at the edge or in other resource-constrained environments. While prior research has reduced the size of these models, increasing computational efficiency without considerable performance impacts remains difficult, especially for autoregressive tasks. This paper proposes \textit{modular linearized attention (MLA)}, which combines multiple efficient attention mechanisms, including cosFormer \cite{zhen2022cosformer}, to maximize inference quality while achieving notable speedups. We validate this approach on several autoregressive NLP tasks, including speech-to-text neural machine translation (S2T NMT), speech-to-text simultaneous translation (SimulST), and autoregressive text-to-spectrogram, noting efficiency gains on TTS and competitive performance for NMT and SimulST during training and inference.


翻译:各种自然语言处理(NLP)任务都需要高效且适用于边缘计算或其他资源受限环境的模型。尽管早期的研究已经减小了这些模型的大小,但在不对性能产生明显影响的情况下提高计算效率仍然很难,特别是对于自回归任务。本文提出了“模块化线性化注意力(MLA)”方法,它结合了多个高效的注意力机制,包括 cosFormer \cite{zhen2022cosformer},以最大化推理质量同时实现显著的加速。我们在多个基于自回归的 NLP 任务上验证了这种方法,包括语音到文本的神经机器翻译(S2T NMT)、语音到文本的同声传译(SimulST)和自回归文本到语谱图,注意到在 TTS 上的效率提升以及在训练和推理过程中 NMT 和 SimulST 的竞争性能。

0
下载
关闭预览

相关内容

最新《Transformers模型》教程,64页ppt
专知会员服务
325+阅读 · 2020年11月26日
100+篇《自监督学习(Self-Supervised Learning)》论文最新合集
专知会员服务
167+阅读 · 2020年3月18日
[综述]深度学习下的场景文本检测与识别
专知会员服务
78+阅读 · 2019年10月10日
学习自然语言处理路线图
专知会员服务
140+阅读 · 2019年9月24日
GNN 新基准!Long Range Graph Benchmark
图与推荐
0+阅读 · 2022年10月18日
BERT/Transformer/迁移学习NLP资源大列表
专知
19+阅读 · 2019年6月9日
Hierarchically Structured Meta-learning
CreateAMind
27+阅读 · 2019年5月22日
自然语言处理中注意力机制综述
Python开发者
11+阅读 · 2019年1月31日
A Technical Overview of AI & ML in 2018 & Trends for 2019
待字闺中
18+阅读 · 2018年12月24日
国家自然科学基金
0+阅读 · 2017年12月31日
国家自然科学基金
0+阅读 · 2015年12月31日
国家自然科学基金
0+阅读 · 2014年12月31日
国家自然科学基金
0+阅读 · 2014年12月31日
国家自然科学基金
0+阅读 · 2014年12月31日
国家自然科学基金
0+阅读 · 2013年12月31日
国家自然科学基金
0+阅读 · 2012年12月31日
国家自然科学基金
0+阅读 · 2011年12月31日
国家自然科学基金
0+阅读 · 2008年12月31日
Arxiv
0+阅读 · 2023年6月1日
An Overview on Machine Translation Evaluation
Arxiv
14+阅读 · 2022年2月22日
Arxiv
19+阅读 · 2020年12月23日
Arxiv
27+阅读 · 2017年12月6日
VIP会员
相关基金
国家自然科学基金
0+阅读 · 2017年12月31日
国家自然科学基金
0+阅读 · 2015年12月31日
国家自然科学基金
0+阅读 · 2014年12月31日
国家自然科学基金
0+阅读 · 2014年12月31日
国家自然科学基金
0+阅读 · 2014年12月31日
国家自然科学基金
0+阅读 · 2013年12月31日
国家自然科学基金
0+阅读 · 2012年12月31日
国家自然科学基金
0+阅读 · 2011年12月31日
国家自然科学基金
0+阅读 · 2008年12月31日
Top
微信扫码咨询专知VIP会员