Cayley图数据库的可视化(Visualize)

2019 年 9 月 9 日 Python开发者

(给Python开发者加星标,提升Python技能

作者:jclian (本文来自作者投稿)

引入

在文章Cayley图数据库的简介及使用中,我们已经了解了Cayley图数据库的安装、数据导入以及进行查询等。

Cayley图数据库是Google开发的开源图数据库,虽然功能还没有Neo4J来得那么强大,但也有很多新的功能等待着我们去探索。本文将继续上篇文章的旅程,给读者介绍如何在Cayley图数据库中实现查询结果的可视化。 

下面,让我们一起来探究Cayley的奥秘吧~

查询结果可视化

  

Cayley图数据库的查询语句的参考网址为:https://github.com/cayleygraph/cayley/blob/master/docs/GizmoAPI.md 。 若想实现查询结果的可视化,则需要使用Tag()函数,返回的结果样式应当如下:


[
{
  "source""node1",
  "target""node2"
},
{
  "source""node1",
  "target""node3"
},
]

即返回的结果中对节点会打上Tag,source为来源,颜色为蓝色,target为目的地,颜色为橙色。

我们使用的数据仍来自文章Cayley图数据库的简介及使用 。 首先导入数据:

./cayley load -c cayley_example.yml -i data/China_Movie.nq

接着启动查询语句的web界面:

./cayley http -i ./data/China_Movie.nq -d memstore --host=:64210

在浏览器中输入网址:http://localhost:64210  ,选择Visualize,

Visualize

输入命令:

g.V('<沈腾>').Tag("source").Out('<ACT_IN>').Tag("target").All();

就能能到关系图的可视化结果了,如下:

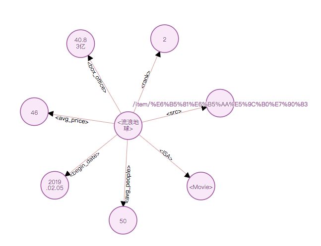
接着我们来查看某个实体的所有属性及属性值,输入的命令如下:

var eq = "<流浪地球>";
var attrs = g.V(eq).OutPredicates().ToArray(); 

values = new Array();
for (i in attrs) {
    var value = g.V(eq).Out(attrs[i]).ToValue();
    values[i] = value;
}

var s = new Array();


for (i in attrs) {
  var key_val_json = new Object();
  key_val_json["id"] = values[i];
  key_val_json["source"] = eq;
  key_val_json["target"]= attrs[i]+":"+values[i];
  s[i] = key_val_json;
}

for (i =0; i< s.length; i++) {
    g.Emit(s[i]);
}

出来的图如下:

这样我们就实现了Cayley图数据库的可视化,但是效果一般,而且不支持对边赋值,因此无法在边上显示关系。

利用D3.js实现可视化展示

利用D3.js,我们可以把查询到的结果,自己来画关系图。笔者主要参考的项目的Github地址为:https://github.com/ownthink/KG-View/blob/master/index.html 。我们只需要将查询到的结果复制粘贴到该HTML文件中即可。还是以《流浪地球》的所有属性及属性值为例,查询的命令如下:

var eq = "<流浪地球>";
var attrs = g.V(eq).OutPredicates().ToArray(); 

values = new Array();
for (i in attrs) {
    var value = g.V(eq).Out(attrs[i]).ToValue();
    values[i] = value;
}

var s = new Array();

for (i in attrs) {
  var key_val_json = new Object();
  key_val_json["source"] = eq;
  key_val_json["rela"] = attrs[i];
  key_val_json["target"] = values[i];
  key_val_json["type"] = "resolved";
  s[i] = key_val_json;
}

for (i =0; i< s.length; i++) {
    g.Emit(s[i]);
}

返回的结果如下:

{
    "result": [
        {
            "rela""<ISA>",
            "source""<流浪地球>",
            "target""<Movie>",
            "type""resolved"
        },
        {
            "rela""<rank>",
            "source""<流浪地球>",
            "target""2",
            "type""resolved"
        },
        {
            "rela""<src>",
            "source""<流浪地球>",
            "target""/item/%E6%B5%81%E6%B5%AA%E5%9C%B0%E7%90%83",
            "type""resolved"
        },
        {
            "rela""<box_office>",
            "source""<流浪地球>",
            "target""40.83亿",
            "type""resolved"
        },
        {
            "rela""<avg_price>",
            "source""<流浪地球>",
            "target""46",
            "type""resolved"
        },
        {
            "rela""<avg_people>",
            "source""<流浪地球>",
            "target""50",
            "type""resolved"
        },
        {
            "rela""<begin_date>",
            "source""<流浪地球>",
            "target""2019.02.05",
            "type""resolved"
        }
    ]
}

将result的结果数组复制粘贴至index.html文件,内容如下:

<!DOCTYPE html>
<meta charset="utf-8">
<style>.link {  fill: none;  stroke#666;  stroke-width1.5px;}#licensing {  fill: green;}.link.licensing {  stroke: green;}.link.resolved {  stroke-dasharray0,2 1;}circle {  fill#ccc;  stroke#333;  stroke-width1.5px;}text {  font12px Microsoft YaHei;  pointer-events: none;  text-shadow0 1px 0 #fff1px 0 0 #fff0 -1px 0 #fff, -1px 0 0 #fff;}.linetext {    font-size12px Microsoft YaHei;}</style>
<body>
<script src="https://d3js.org/d3.v3.min.js"></script>
<script>
var links = 
[
    {
      "rela""<ISA>",
      "source""<流浪地球>",
      "target""<Movie>",
      "type""resolved"
    },
    {
      "rela""<rank>",
      "source""<流浪地球>",
      "target""2",
      "type""resolved"
    },
    {
      "rela""<src>",
      "source""<流浪地球>",
      "target""/item/%E6%B5%81%E6%B5%AA%E5%9C%B0%E7%90%83",
      "type""resolved"
    },
    {
      "rela""<box_office>",
      "source""<流浪地球>",
      "target""40.83亿",
      "type""resolved"
    },
    {
      "rela""<avg_price>",
      "source""<流浪地球>",
      "target""46",
      "type""resolved"
    },
    {
      "rela""<avg_people>",
      "source""<流浪地球>",
      "target""50",
      "type""resolved"
    },
    {
      "rela""<begin_date>",
      "source""<流浪地球>",
      "target""2019.02.05",
      "type""resolved"
    }
];
var nodes = {};
links.forEach(function(link)
{
  link.source = nodes[link.source] || (nodes[link.source] = {name: link.source});
  link.target = nodes[link.target] || (nodes[link.target] = {name: link.target});
});
var width = 1920, height = 1080;
var force = d3.layout.force()
    .nodes(d3.values(nodes))
    .links(links)
    .size([width, height])
    .linkDistance(180)
    .charge(-1500)
    .on("tick", tick)
    .start();
var svg = d3.select("body").append("svg")
    .attr("width", width)
    .attr("height", height);
var marker=
    svg.append("marker")
    .attr("id""resolved")
    .attr("markerUnits","userSpaceOnUse")
    .attr("viewBox""0 -5 10 10")
    .attr("refX",32)
    .attr("refY"-1)
    .attr("markerWidth"12)
    .attr("markerHeight"12)
    .attr("orient""auto")
    .attr("stroke-width",2)
    .append("path")
    .attr("d""M0,-5L10,0L0,5")
    .attr('fill','#000000');
var edges_line = svg.selectAll(".edgepath")
    .data(force.links())
    .enter()
    .append("path")
    .attr({
          'd'function(d{return 'M '+d.source.x+' '+d.source.y+' L '+ d.target.x +' '+d.target.y},
          'class':'edgepath',
          'id':function(d,i{return 'edgepath'+i;}})
    .style("stroke",function(d){
         var lineColor;
         lineColor="#B43232";
         return lineColor;
     })
    .style("pointer-events""none")
    .style("stroke-width",0.5)
    .attr("marker-end""url(#resolved)" );
var edges_text = svg.append("g").selectAll(".edgelabel")
.data(force.links())
.enter()
.append("text")
.style("pointer-events""none")
.attr({  'class':'edgelabel',
               'id':function(d,i){return 'edgepath'+i;},
               'dx':80,
               'dy':0
               });
edges_text.append('textPath')
.attr('xlink:href',function(d,i{return '#edgepath'+i})
.style("pointer-events""none")
.text(function(d){return d.rela;});
var circle = svg.append("g").selectAll("circle")
    .data(force.nodes())
    .enter().append("circle")
    .style("fill",function(node){
        var color;
        var link=links[node.index];
        color="#F9EBF9";
        return color;
    })
    .style('stroke',function(node)
        var color;
        var link=links[node.index];
        color="#A254A2";
        return color;
    })
    .attr("r"28)
    .on("click",function(node)
    
{
        edges_line.style("stroke-width",function(line){
            console.log(line);
            if(line.source.name==node.name || line.target.name==node.name){
                return 4;
            }else{
                return 0.5;
            }
        });
    })
    .call(force.drag);
var text = svg.append("g").selectAll("text")
    .data(force.nodes())
    .enter()
    .append("text")
    .attr("dy"".35em")  
    .attr("text-anchor""middle")
    .style('fill',function(node){
        var color;
        var link=links[node.index];
        color="#A254A2";
        return color;
    }).attr('x',function(d){
        var re_en = /[a-zA-Z]+/g;
        if(d.name.match(re_en)){
             d3.select(this).append('tspan')
             .attr('x',0)
             .attr('y',2)
             .text(function(){return d.name;});
        }

        else if(d.name.length<=4){
             d3.select(this).append('tspan')
            .attr('x',0)
            .attr('y',2)
            .text(function(){return d.name;});
        }else{
            var top=d.name.substring(0,4);
            var bot=d.name.substring(4,d.name.length);
            d3.select(this).text(function(){return '';});
            d3.select(this).append('tspan')
                .attr('x',0)
                .attr('y',-7)
                .text(function(){return top;});
            d3.select(this).append('tspan')
                .attr('x',0)
                .attr('y',10)
                .text(function(){return bot;});
        }
    });
function tick() {
  circle.attr("transform", transform1);
  text.attr("transform", transform2);
  edges_line.attr('d'function(d
      var path='M '+d.source.x+' '+d.source.y+' L '+ d.target.x +' '+d.target.y;
      return path;
  });  

  edges_text.attr('transform',function(d,i){
        if (d.target.x<d.source.x){
            bbox = this.getBBox();
            rx = bbox.x+bbox.width/2;
            ry = bbox.y+bbox.height/2;
            return 'rotate(180 '+rx+' '+ry+')';
        }
        else {
            return 'rotate(0)';
        }
   });
}
function linkArc(d{
  return 'M '+d.source.x+' '+d.source.y+' L '+ d.target.x +' '+d.target.y
}
function transform1(d{
  return "translate(" + d.x + "," + d.y + ")";
}
function transform2(d{
      return "translate(" + (d.x) + "," + d.y + ")";
}
</script>

在浏览器中打开,效果如下:

D3.js的效果图

这个绘图的效果会比Cayley自带的效果好一些,但功能还是有限。


总结

  

网上关于Cayley的相关资料比较少,基本只有官方文档和社区作为参考。本文所讲述的内容如有不足之处,还请读者多多指教~另外,关于Cayley的可视化,如读者有更好地办法实现,也欢迎告知笔者~



【本文作者】


jclian:从事Python已两年多,是Python爱好者,喜欢算法,热爱分享,希望能结交更多志同道合的朋友,一起在学习Python的道路上走得更远!


推荐阅读

(点击标题可跳转阅读)

高效使用 Python 可视化工具 Matplotlib

Python数据可视化:网易云音乐歌单



觉得本文对你有帮助?请分享给更多人

关注「Python开发者」加星标,提升Python技能

好文章,我在看❤️

登录查看更多
5

相关内容

图形数据库是NoSQL数据库的一种类型,它应用图形理论存储实体之间的关系信息。
TensorFlow Lite指南实战《TensorFlow Lite A primer》,附48页PPT
专知会员服务
70+阅读 · 2020年1月17日
【干货】大数据入门指南:Hadoop、Hive、Spark、 Storm等
专知会员服务
98+阅读 · 2019年12月4日
已删除
将门创投
7+阅读 · 2019年3月28日
从webview到flutter:详解iOS中的Web开发
前端之巅
5+阅读 · 2019年3月24日
文本分析与可视化
Python程序员
9+阅读 · 2019年2月28日
Python 爬虫实践:《战狼2》豆瓣影评分析
数据库开发
5+阅读 · 2018年3月19日
Neo4j 和图数据库起步
Linux中国
8+阅读 · 2017年12月20日
【深度】Deep Visualization:可视化并理解CNN
专知
12+阅读 · 2017年9月30日
用 Scikit-Learn 和 Pandas 学习线性回归
Python开发者
9+阅读 · 2017年9月26日
如何用Python做舆情时间序列可视化?
CocoaChina
11+阅读 · 2017年7月21日
VrR-VG: Refocusing Visually-Relevant Relationships
Arxiv
6+阅读 · 2019年8月26日
Arxiv
4+阅读 · 2018年11月6日
Arxiv
11+阅读 · 2017年11月22日
VIP会员
相关VIP内容
TensorFlow Lite指南实战《TensorFlow Lite A primer》,附48页PPT
专知会员服务
70+阅读 · 2020年1月17日
【干货】大数据入门指南:Hadoop、Hive、Spark、 Storm等
专知会员服务
98+阅读 · 2019年12月4日
相关资讯
已删除
将门创投
7+阅读 · 2019年3月28日
从webview到flutter:详解iOS中的Web开发
前端之巅
5+阅读 · 2019年3月24日
文本分析与可视化
Python程序员
9+阅读 · 2019年2月28日
Python 爬虫实践:《战狼2》豆瓣影评分析
数据库开发
5+阅读 · 2018年3月19日
Neo4j 和图数据库起步
Linux中国
8+阅读 · 2017年12月20日
【深度】Deep Visualization:可视化并理解CNN
专知
12+阅读 · 2017年9月30日
用 Scikit-Learn 和 Pandas 学习线性回归
Python开发者
9+阅读 · 2017年9月26日
如何用Python做舆情时间序列可视化?
CocoaChina
11+阅读 · 2017年7月21日
Top
微信扫码咨询专知VIP会员