CSIG云上微表情第24期研讨会成功举办--新年特供:微表情基金经验谈

2022 年 1 月 19 日 CSIG机器视觉专委会

微表情是一种短暂的、微弱的、无意识的面部微表情,持续时间往往在0.5s内,能够揭示人类试图隐藏的真实情绪。微表情识别的研究旨在让机器有足够的智能,能够从人脸视频序列中识别人类的真实情绪。然而由于微表情持续时间短、面部肌肉运动强度低,对其进行准确的表征与识别是一项极具挑战性的任务。为了促进心理学领域和计算机视觉领域针对微表情的进一步研究,由中国图象图形学学会(CSIG)主办、CSIG机器视觉专业委员会和CSIG情感计算与理解专业委员会联合承办,中国科学院心理研究所的王甦菁博士组织了一系列云上微表情的学术活动。

第二十四期云上微表情于2022年1月13日晚上7点进行,由中国科学院心理研究所王甦菁老师团队的李婧婷博士主持。本次活动为新年特供专题:微表情基金经验谈,邀请到北京交通大学的安高云教授、北京科技大学的支瑞聪教授、山东大学的贲晛烨教授、南京工程学院的黄晓华教授、江西中医药大学的申寻兵副教授、江西师范大学鄢 雨博士和东南大学的宗源博士来分享他们关于申请国家自然科学基金项目的经验。此次讲座得到了微表情研究领域的广泛关注,期间有近百名听众参加了此次讲座。

安高云

面上项目

2014

基于微表情的类人情感理解及其在危险行为预警中的应用

支瑞聪

面上项目

2016

面部微表情精细化动态特征描述机制及自动识别技术研究

贲晛烨

面上项目

2019

面向微表情识别的迁移度量学习方法

黄晓华

面上项目

2020

面向复杂环境的微表情深度网络模型研究

申寻兵

地区科学基金项目

2019

基于微表情的欺骗检测研究

鄢克雨

地区科学基金项目

2020

基于领域自适应的跨领域微表情识别研究

宗源

青年科学基金项目

2019

基于深度学习的非正面微表情识别研究

  • 北京交通大学-安高云教授
安高云教授首先提出了广义的微表情的概念,并且介绍了他们团队在面部表情、动作单元和行为识别的工作,包括基于Transformer和注意力机制的面部运动单元检测方法和基于协作多层特征选择网络的动作识别方法。

然后,针对微表情的基金申请,安教授基于理论与方法、需求与落地、数据与算力和隐私与伦理四个方面探讨了微表情领域的探究难点和方向探讨。

  • 北京科技大学-支瑞聪教授
在报告中,支瑞聪教授对国家自然科学基金的申请进行了全面细致的梳理。报告内容包括:项目申请和评审程序简介、国自然基金委资助情况、选题(定位、前沿动态和学术积累)以及申请书的撰写。
其中在撰写申请书的部分,支教授从项目名称与摘要、立项依据、研究内容、目标、科学问题、研究方案即可行性分析、研究特色与创新、研究基础等方面给出了宝贵的建议。

  • 山东大学-贲晛烨教授

在报告的开始,贲晛烨教授首先介绍了他们团队在微表情分析领域的项目经验、数据库构建、前沿分析方法以及微表情的实际应用和落地情况。

然后在分享国自然申请经验的部分,贲教授首先提出要讲好自己的故事、并且要有一个新颖和合适的选题。

然后,贲教授通过一个独特的视角,即函评专家给申请书的三次机会,来列举了国自然基金项目申请书的一些注意事项。

  • 南京工程学院-黄晓华教授
黄晓华教授从一位海归和国自然基金新手的视角,带领听众们探索了如何逐步完成国自然的项目申请书,主要从以下几个方面进行了经验分享:选题、项目调研、研究目标/研究内容、关键科学问题、研究方案及可行性分析、特色与创新之处和本子优化。

  • 江西中医药大学-申寻兵副教授

申寻兵副教授作为此次讲座唯一的心理学背景的专家,通过介绍微表情的国内外的心理学研究现状,提出目前微表情领域的研究虽然存在挑战,但仍有许多值得做的“有趣又有用”的工作。

然后,申教授分享了关于申请书写作以及选代码时需要注意的一些事项:
  • 江西师范大学-鄢克雨博士

鄢博士通过结合自身经验和专家指导,介绍了申请地区科学基金项目的注意要点,主要包括以下方面:立项依据、选题、研究内容、技术路线和注意细节。此外,鄢博士也提醒了请同行专家帮助评阅的重要性。

  • 东南大学-宗源博士

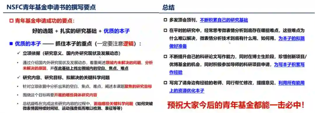
在讲座环节的最后,宗源博士针对在微表情分析领域的项目申请,站在博士生和经验尚浅的青年学者的角度上,为听众们分享了国自然青年基金申请过程中的心得体会。

首先,宗博士从我国的科研资助体系的层面来介绍了国自然青年基金。

其次,宗博士介绍了国自然青年基金申请书的撰写要点,即:好的选题+扎实的研究基础+优质的本子。

在Panel环节,七位老师针对以下四个问题给出了中肯的建议,并回答了听众提出的问题。

在活动的最后,讲座的主持人李婧婷博士对活动进行了总结并对第二十五期CSIG云上微表情活动进行了预告,敬请继续关注!此外,王甦菁博士等人在Pattern Recognition Letters申请了主题为“Face-based Emotion Understanding”的专刊,欢迎大家关注!

此次讲座的回放已经发布在B站:https://www.bilibili.com/video/BV1JT4y117HW?share_source=copy_web,欢迎观看!

另外,中国科学院心理研究所微表情实验室(MELAB)诚聘博士后,微表情相关方向、计算机或心理学专业皆可,有意请联系王甦菁老师(wangsujing@psych.ac.cn)。

登录查看更多
5

相关内容

学校位于首都北京“学府胜地”海淀区,毗邻中国“硅谷”中关村,有东西两个校区,总面积1000余亩,建筑面积78万平方米,教学、科研设施完善,校园环境优美。经教育部批准,学校正在北京市平谷区规划建设现代轨道交通创新基地暨新校区。在海峡两岸,北京交通大学与国立交通大学,西南交通大学,上海交通大学,西安交通大学,共称「五校一家」。 来源: 学校简介_北京交通大学
数据中心传感器技术应用 白皮书
专知会员服务
45+阅读 · 2021年11月13日
清华大学:2021元宇宙研究报告!
专知会员服务
234+阅读 · 2021年11月2日
专知会员服务
17+阅读 · 2021年5月13日
【动态】CSIG云上微表情第25期研讨会成功举办
中国图象图形学学会CSIG
0+阅读 · 2022年3月7日
CSIG云上微表情第九期研讨会成功举办--ICIP2020微表情挑战赛
CSIG机器视觉专委会
3+阅读 · 2020年11月30日
CSIG云上微表情第六期研讨会成功举办--微表情与欺骗检测
CSIG机器视觉专委会
1+阅读 · 2020年10月17日
CSIG云上微表情第三期研讨会成功举办--微表情的前世今生
CSIG机器视觉专委会
1+阅读 · 2020年8月31日
国家自然科学基金
1+阅读 · 2016年12月31日
国家自然科学基金
1+阅读 · 2014年12月31日
国家自然科学基金
2+阅读 · 2013年12月31日
国家自然科学基金
1+阅读 · 2012年9月30日
国家自然科学基金
0+阅读 · 2012年4月30日
国家自然科学基金
4+阅读 · 2011年8月31日
国家自然科学基金
1+阅读 · 2009年12月31日
国家自然科学基金
2+阅读 · 2009年12月31日
国家自然科学基金
0+阅读 · 2009年12月31日
国家自然科学基金
0+阅读 · 2008年12月31日
Arxiv
0+阅读 · 2022年4月19日
Arxiv
0+阅读 · 2022年4月19日
VIP会员
相关基金
国家自然科学基金
1+阅读 · 2016年12月31日
国家自然科学基金
1+阅读 · 2014年12月31日
国家自然科学基金
2+阅读 · 2013年12月31日
国家自然科学基金
1+阅读 · 2012年9月30日
国家自然科学基金
0+阅读 · 2012年4月30日
国家自然科学基金
4+阅读 · 2011年8月31日
国家自然科学基金
1+阅读 · 2009年12月31日
国家自然科学基金
2+阅读 · 2009年12月31日
国家自然科学基金
0+阅读 · 2009年12月31日
国家自然科学基金
0+阅读 · 2008年12月31日
Top
微信扫码咨询专知VIP会员