visreg:带你玩遍模型可视化

2019 年 3 月 23 日 R语言中文社区


作者:厚缊,中观经济咨询助理研究员,业余数据科学爱好者。博客: houyun.xyz


简单介绍


统计建模一直是数据分析的核心模块,一般情况下,学术期刊上都是用数据表进行汇报,具有专门的统计训练的人,能很快理解各个变量之间的关系。但是,并不是所有的报告都面向专业人士,所以能用最通俗易懂的统计图形呈现估计结果,会让更多的人理解模型分析结果。

接下来,要介绍的就是visreg包,这个包简单易用,几乎支持了所有的回归分析模型,同时支持各种各样的ggplot2包提供的geom_*图层和其他扩展主题,是进行模型可视化的利器。

使用之前,请先安装必要的包。

  
  
    

if(!require(visreg)){ install.packages("visreg")}

为了使用ggplot2引擎,需要安装相应的扩展包。

if(!require(ggplot2)){ install.packages("ggplot2")}


生成本文所需的数据


利用R语言随机数,模拟生成了100个样本的玩具数据,这里只是方便理解visreg包提供的可视化函数,变量之间的逻辑关系和分布并没有严格考虑(主要还是对统计模型一知半解)。

set.seed(20180730)x1 <- rnorm(100)x2 <- rnorm(100, sd = 2)x3 <- rnorm(100, sd = 1.7) + 0.3cat <- sample(c(0, 1), 100, replace = TRUE)e <- rnorm(100, mean = 2, sd = 1)y0 <- 2 + 0.5 * x1 + 2.4 * x2 + 1.2 * x1 * x2 + ey1 <- 0.8 + 1.7 * x1 + 1.4 * x2 + 0.5 * x1 * x2 + ey <- ifelse(cat == 0, y0, y1)data <- data.frame(y, x1, x2, x3, cat = as.factor(cat))


各个变量之间关系如下图所示:

GGally::ggpairs(data)

## 需要安装GGally包,没安装请运行install.packages('GGally')


回归模型可视化


模型估计


visreg进行模型可视化需要先对模型进行估计,然后把模型估计结果作为参数传入visreg()函数。下面我们简单估计了四个模型,后文会断断续续用到。

reg01 <- lm(y ~ x1 + x2 + x3 + cat, data = data)reg02 <- lm(y ~ x1 + x2 + x1 * x2 + x3 + cat, data = data)reg_cat0 <- lm(y ~ x1 + x2 + x1 * x2 + x3, data = data[data$cat == 0, ])reg_cat1 <- lm(y ~ x1 + x2 + x1 * x2 + x3, data = data[data$cat == 1, ])texreg::htmlreg(list(reg01, reg02, reg_cat0, reg_cat1), single.row = TRUE)


Statistical models


## 需要texreg包,没安装请运行install.packages('texreg')


可视化


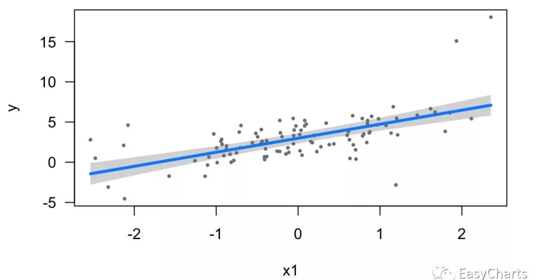
visreg包对单变量可视化时非常简洁,visreg()一条命令解决所有烦恼。默认在图中会显示出因变量、自变量之间的拟合直线、的置信区间以及原数据散点图。

visreg()前两个参数分别为fitxvar,前者为模型估计结果,后者为需要绘图的自变量。当不指定xvar参数时,会依次绘制因变量和所有自变量之间的关系图。

library(visreg)par(mfrow = c(2, 2)) ##reg01模型中有四个变量,设置为2 x 2的图visreg(reg01)


通过设置xvar参数来绘制指定自变量关系图。

visreg(reg01, "x1") ##注意,变量名一定要用引号括起来,不然会报错


除了可以对数值变量进行可视化外,也可以对虚拟变量进行可视化,参数设置规则跟数值变量一样。这里的虚拟变量是R中的因子(factor)类,当原数据中是字符串向量时,lm()函数默认转换为因子进行估计。

visreg(reg01, "cat")


当然,可以根据某个条件将数据分组,然后每组的因变量和自变量之间的关系图。比如,我们的数据中有一个cat变量,是一个二值虚拟变量,我们根据cat把数据拆分成两组,在visreg()函数中设置条件变量by = "cat"来完成全部设置。

visreg(reg01, "x1", by = "cat")


当分组变量是连续性变量时,可以breaks参数控制该变量被分成的组数。layout=c(2,2)和par(mfrow = c(2,2))作用类似,控制作图排列方式。

visreg(reg01, "x1", by = "x2", breaks = 4, layout = c(2, 2))


默认的分组图是根据给定条件进行分面(facet),类似于ggplot2包中的facet_grid()facet_wrap()函数,可以设置overlay = TRUE在同一幅图中通过图层叠加进行展示。

visreg(reg01, "x1", by = "cat", overlay = TRUE)


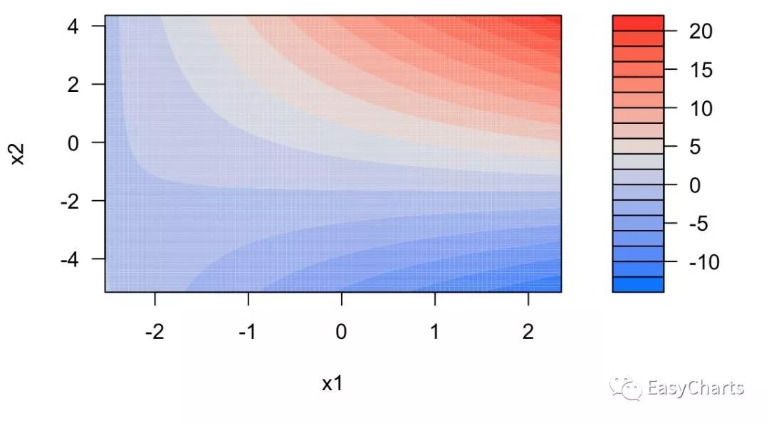
双变量可视化


此处的双变量是指两个自变量的情况,visreg包默认采用2.5D热图呈现的,颜色差别代表了因变量值得差异,横纵坐标分别表示两个自变量。

下面我们在一幅图上展现yx1x2变量之间的关系。此时需要用到visreg2d()函数,与visreg()类似,第一个参数任然是估计模型,第二、三个参数分别为xvaryvar,分别表示横纵坐标。

visreg2d(reg02, "x1", "x2")


visreg2d()函数有个plot.type参数来控制绘图类型。设置参数plot.type="persp"时是绘制3D表面图。

visreg2d(reg02, "x1", "x2", plot.type = "persp")


也可以通过设置参数plot.type="rgl"使用rgl包绘制3D图。

visreg2d(reg02, "x1", "x2", plot.type = "rgl") ##偷个懒,没有截图展示结果


使用ggplot2绘图引擎


visreg包默认底层使用的是R语言基本绘图函数plot()作为引擎,但可以设置参数gg = TRUE来使用ggplot2绘图引擎。

visreg(reg01, "x1", gg = TRUE)

和基本绘图函数plot()一样,我们也可以向visreg()中传递参数,调整各种绘图细节。这里我们把线条颜色设置为红色("red"),置信区间阴影设置为绿色("green"),散点大小为3(size=3,样式为21(pch=21)。

visreg(reg01, "x1", gg = TRUE, line = list(col = "red"), fill = list(fill = "green"), points = list(size = 3, pch = 21))


使用ggplot()绘图引擎时,可以方便的添加ggplot2包中的geom_*()图层。比如,我们可以在上图中添加局部平滑(smooth)拟合曲线。

library(ggplot2)  ##加载`ggplot2`包visreg(reg01, "x1", gg = TRUE) + geom_smooth(method = "loess", col = "blue",     fill = "#FF4E37")


既然能使用ggplot2的图层,自然也可以使用ggthemes提供的各种样式。

PS:我自己使用的感觉,visreg()和直接用ggplot()函数绘制的图形有较大区别,即使使用相同样式。

library(ggthemes)visreg(reg01, "x1", gg = TRUE) + geom_smooth(method = "loess", col = "blue", fill = "#FF4E37") + theme_economist()


其它模型可视化


visreg包不仅可以做普通最小二乘回归结果的可视化,同时还支持广义最小二乘回归、随机森林模、支持向量机等其它模型。


广义最小二乘回归可视化


广义最小二乘和普通最小二乘回归可视化几乎一样,下面通过一个简单的例子进行说明。

data("birthwt", package = "MASS")fit <- glm(low ~ age + race + smoke + lwt, data = birthwt, family = "binomial")visreg(fit, "lwt", gg = TRUE, xlab = "Mother's weight", ylab = "Log odds (low birthweight)")


visreg()函数默认纵轴为对数几率比,横轴为给定自变量。有时候直接呈现因变量的估计概率会更直观。可以通过scale="response"来改变默认行为。

data("birthwt", package = "MASS")fit <- glm(low ~ age + race + smoke + lwt, data = birthwt, family = "binomial")visreg(fit, "lwt", scale = "response", gg = TRUE, xlab = "Mother's weight", ylab = "P(low birthweight)")


随机森林等算法可视化


visreg包主要目的是解决回归模型可视化问题,但也适用于其它任何基于formula类,并且提供了predict()方法的模型可视化。接下来通过几个实例来进行说明。


随机森林模型


library(randomForest)aq <- na.omit(airquality)fit <- randomForest(Ozone ~ Solar.R + Wind + Temp, data = aq)visreg(fit, "Temp", gg = TRUE, ylab = "Ozone")


支持向量机模型


library(e1071)fit <- svm(Ozone ~ Solar.R + Wind + Temp, data = aq)visreg(fit, "Temp", ylab = "Ozone")


梯度下降模型


由于gbm包没有提供residuals方法,所以该包的梯度下降模型可视化不能显示残差散点。我们可以进行自定义该方法。

residuals.gbm <- function(fit) { fit$data$y - fit$fit}

定义完后再调用visreg()函数就能绘制残差散点了。

library(gbm)fit <- gbm(Ozone ~ Solar.R + Wind + Temp, data = aq, distribution = "gaussian")visreg(fit, "Temp", ylab = "Ozone")


——————————————

往期精彩:

登录查看更多
2

相关内容

统计建模是以计算机统计分析软件为工具,利用各种统计分析方法对批量数据建立统计模型和探索处理的过程,用于揭示数据背后的因素,诠释社会经济现象,或对经济和社会发展作出预测或判断。通过统计建模课程学习,可有助于培养统计专业人员利用统计方法解决实际问题的能力
【干货书】R语言书: 编程和统计的第一课程,
专知会员服务
118+阅读 · 2020年5月9日
Transformer文本分类代码
专知会员服务
118+阅读 · 2020年2月3日
【干货】谷歌Joshua Gordon 《TensorFlow 2.0讲解》,63页PPT
专知会员服务
28+阅读 · 2019年11月2日
ExBert — 可视化分析Transformer学到的表示
专知会员服务
32+阅读 · 2019年10月16日
【哈佛大学商学院课程Fall 2019】机器学习可解释性
专知会员服务
105+阅读 · 2019年10月9日
Cayley图数据库的可视化(Visualize)
Python开发者
5+阅读 · 2019年9月9日
34个最优秀好用的Python开源框架
专知
9+阅读 · 2019年3月1日
文本分析与可视化
Python程序员
9+阅读 · 2019年2月28日
可视化循环神经网络的注意力机制
论智
22+阅读 · 2018年9月23日
LASSO回归与XGBoost:融合模型预测房价
论智
32+阅读 · 2018年8月8日
实战 | 用Python做图像处理(二)
七月在线实验室
17+阅读 · 2018年5月25日
用Python实现线性回归,8种方法哪个最高效?
七月在线实验室
7+阅读 · 2018年4月19日
Logistic回归第二弹——Softmax Regression
机器学习深度学习实战原创交流
9+阅读 · 2015年10月29日
Logistic回归第一弹——二项Logistic Regression
机器学习深度学习实战原创交流
3+阅读 · 2015年10月22日
Heterogeneous Graph Transformer
Arxiv
27+阅读 · 2020年3月3日
A Probe into Understanding GAN and VAE models
Arxiv
9+阅读 · 2018年12月13日
Arxiv
7+阅读 · 2017年12月28日
VIP会员
相关资讯
Cayley图数据库的可视化(Visualize)
Python开发者
5+阅读 · 2019年9月9日
34个最优秀好用的Python开源框架
专知
9+阅读 · 2019年3月1日
文本分析与可视化
Python程序员
9+阅读 · 2019年2月28日
可视化循环神经网络的注意力机制
论智
22+阅读 · 2018年9月23日
LASSO回归与XGBoost:融合模型预测房价
论智
32+阅读 · 2018年8月8日
实战 | 用Python做图像处理(二)
七月在线实验室
17+阅读 · 2018年5月25日
用Python实现线性回归,8种方法哪个最高效?
七月在线实验室
7+阅读 · 2018年4月19日
Logistic回归第二弹——Softmax Regression
机器学习深度学习实战原创交流
9+阅读 · 2015年10月29日
Logistic回归第一弹——二项Logistic Regression
机器学习深度学习实战原创交流
3+阅读 · 2015年10月22日
Top
微信扫码咨询专知VIP会员