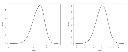
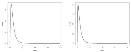
Spatial statistics is traditionally based on stationary models on $\mathbb{R^d}$ like Mat\'ern fields. The adaptation of traditional spatial statistical methods, originally designed for stationary models in Euclidean spaces, to effectively model phenomena on linear networks such as stream systems and urban road networks is challenging. The current study aims to analyze the incidence of traffic accidents on road networks using three different methodologies and compare the model performance for each methodology. Initially, we analyzed the application of spatial triangulation precisely on road networks instead of traditional continuous regions. However, this approach posed challenges in areas with complex boundaries, leading to the emergence of artificial spatial dependencies. To address this, we applied an alternative computational method to construct nonstationary barrier models. Finally, we explored a recently proposed class of Gaussian processes on compact metric graphs, the Whittle-Mat\'ern fields, defined by a fractional SPDE on the metric graph. The latter fields are a natural extension of Gaussian fields with Mat\'ern covariance functions on Euclidean domains to non-Euclidean metric graph settings. A ten-year period (2010-2019) of daily traffic-accident records from Barcelona, Spain have been used to evaluate the three models referred above. While comparing model performance we observed that the Whittle-Mat\'ern fields defined directly on the network outperformed the network triangulation and barrier models. Due to their flexibility, the Whittle-Mat\'ern fields can be applied to a wide range of environmental problems on linear networks such as spatio-temporal modeling of water contamination in stream networks or modeling air quality or accidents on urban road networks.


翻译:暂无翻译

0
下载
关闭预览

相关内容

Networking:IFIP International Conferences on Networking。 Explanation:国际网络会议。 Publisher:IFIP。 SIT: http://dblp.uni-trier.de/db/conf/networking/index.html
【ACL2020】多模态信息抽取,365页ppt
专知会员服务
151+阅读 · 2020年7月6日
Keras François Chollet 《Deep Learning with Python 》, 386页pdf
专知会员服务
161+阅读 · 2019年10月12日
【SIGGRAPH2019】TensorFlow 2.0深度学习计算机图形学应用
专知会员服务
41+阅读 · 2019年10月9日
RL解决'BipedalWalkerHardcore-v2' (SOTA)
CreateAMind
31+阅读 · 2019年7月17日
Transferring Knowledge across Learning Processes
CreateAMind
29+阅读 · 2019年5月18日
强化学习的Unsupervised Meta-Learning
CreateAMind
18+阅读 · 2019年1月7日
Unsupervised Learning via Meta-Learning
CreateAMind
43+阅读 · 2019年1月3日
meta learning 17年:MAML SNAIL
CreateAMind
11+阅读 · 2019年1月2日
disentangled-representation-papers
CreateAMind
26+阅读 · 2018年9月12日
STRCF for Visual Object Tracking
统计学习与视觉计算组
15+阅读 · 2018年5月29日
IJCAI | Cascade Dynamics Modeling with Attention-based RNN
KingsGarden
13+阅读 · 2017年7月16日
国家自然科学基金
2+阅读 · 2015年12月31日
国家自然科学基金
0+阅读 · 2015年12月31日
国家自然科学基金
0+阅读 · 2015年12月31日
国家自然科学基金
2+阅读 · 2015年12月31日
国家自然科学基金
0+阅读 · 2015年12月31日
国家自然科学基金
0+阅读 · 2014年12月31日
国家自然科学基金
1+阅读 · 2014年12月31日
国家自然科学基金
0+阅读 · 2014年12月31日
国家自然科学基金
0+阅读 · 2014年12月31日
国家自然科学基金
6+阅读 · 2014年12月31日
VIP会员
相关VIP内容
【ACL2020】多模态信息抽取,365页ppt
专知会员服务
151+阅读 · 2020年7月6日
Keras François Chollet 《Deep Learning with Python 》, 386页pdf
专知会员服务
161+阅读 · 2019年10月12日
【SIGGRAPH2019】TensorFlow 2.0深度学习计算机图形学应用
专知会员服务
41+阅读 · 2019年10月9日
相关资讯
RL解决'BipedalWalkerHardcore-v2' (SOTA)
CreateAMind
31+阅读 · 2019年7月17日
Transferring Knowledge across Learning Processes
CreateAMind
29+阅读 · 2019年5月18日
强化学习的Unsupervised Meta-Learning
CreateAMind
18+阅读 · 2019年1月7日
Unsupervised Learning via Meta-Learning
CreateAMind
43+阅读 · 2019年1月3日
meta learning 17年:MAML SNAIL
CreateAMind
11+阅读 · 2019年1月2日
disentangled-representation-papers
CreateAMind
26+阅读 · 2018年9月12日
STRCF for Visual Object Tracking
统计学习与视觉计算组
15+阅读 · 2018年5月29日
IJCAI | Cascade Dynamics Modeling with Attention-based RNN
KingsGarden
13+阅读 · 2017年7月16日
相关基金
国家自然科学基金
2+阅读 · 2015年12月31日
国家自然科学基金
0+阅读 · 2015年12月31日
国家自然科学基金
0+阅读 · 2015年12月31日
国家自然科学基金
2+阅读 · 2015年12月31日
国家自然科学基金
0+阅读 · 2015年12月31日
国家自然科学基金
0+阅读 · 2014年12月31日
国家自然科学基金
1+阅读 · 2014年12月31日
国家自然科学基金
0+阅读 · 2014年12月31日
国家自然科学基金
0+阅读 · 2014年12月31日
国家自然科学基金
6+阅读 · 2014年12月31日
Top
微信扫码咨询专知VIP会员