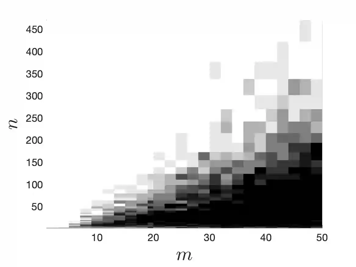
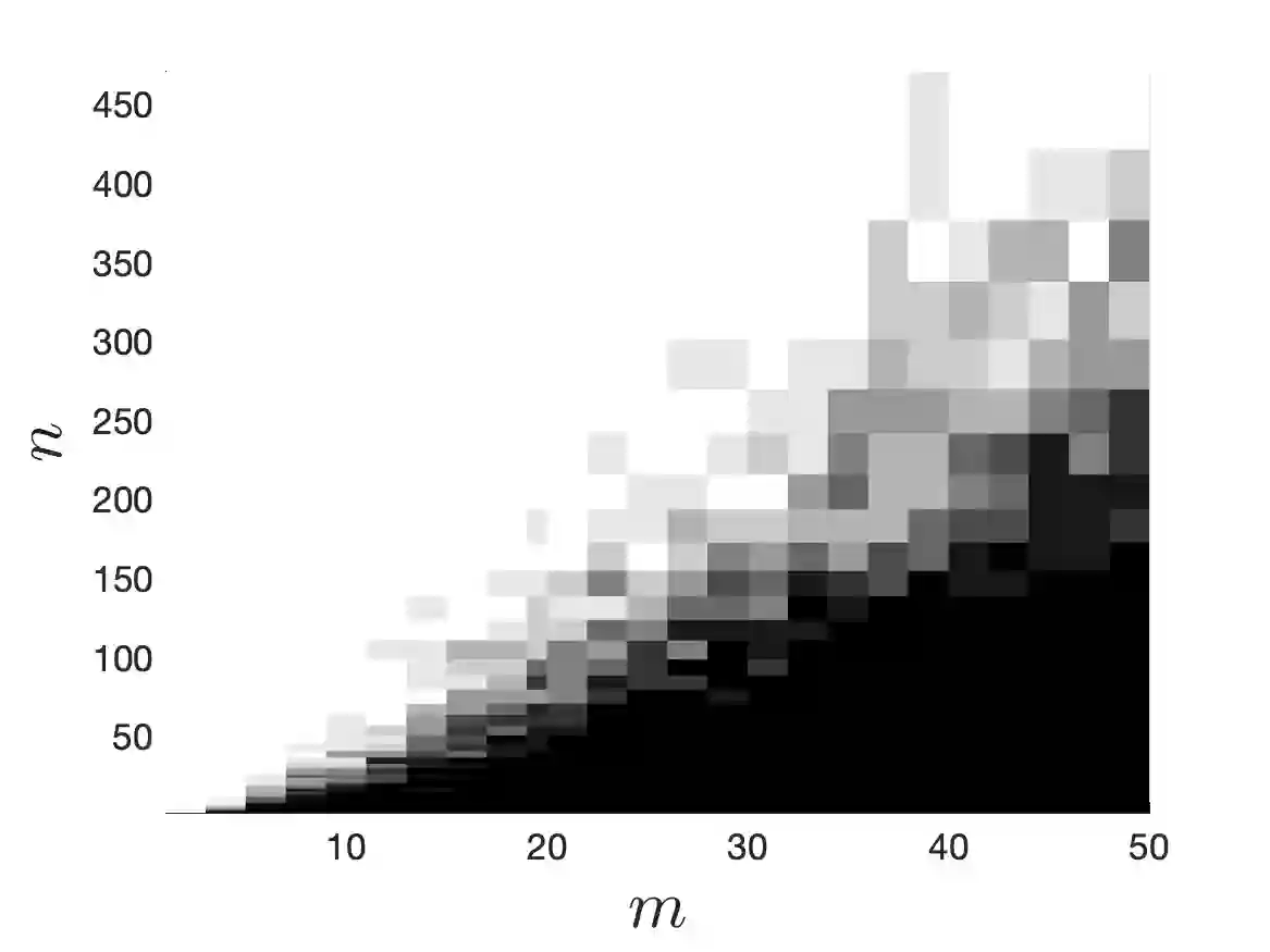
We consider the problem of approximating a function from $L^2$ by an element of a given $m$-dimensional space $V_m$, associated with some feature map $\varphi$, using evaluations of the function at random points $x_1,\dots,x_n$. After recalling some results on optimal weighted least-squares using independent and identically distributed points, we consider weighted least-squares using projection determinantal point processes (DPP) or volume sampling. These distributions introduce dependence between the points that promotes diversity in the selected features $\varphi(x_i)$. We first provide a generalized version of volume-rescaled sampling yielding quasi-optimality results in expectation with a number of samples $n = O(m\log(m))$, that means that the expected $L^2$ error is bounded by a constant times the best approximation error in $L^2$. Also, further assuming that the function is in some normed vector space $H$ continuously embedded in $L^2$, we further prove that the approximation is almost surely bounded by the best approximation error measured in the $H$-norm. This includes the cases of functions from $L^\infty$ or reproducing kernel Hilbert spaces. Finally, we present an alternative strategy consisting in using independent repetitions of projection DPP (or volume sampling), yielding similar error bounds as with i.i.d. or volume sampling, but in practice with a much lower number of samples. Numerical experiments illustrate the performance of the different strategies.


翻译:暂无翻译

0
下载
关闭预览

相关内容

牛津大学最新《计算代数拓扑》笔记书,107页pdf
专知会员服务
44+阅读 · 2022年2月17日
专知会员服务
33+阅读 · 2021年3月7日
【ACL2020】多模态信息抽取,365页ppt
专知会员服务
150+阅读 · 2020年7月6日
【SIGGRAPH2019】TensorFlow 2.0深度学习计算机图形学应用
专知会员服务
41+阅读 · 2019年10月9日
RL解决'BipedalWalkerHardcore-v2' (SOTA)
CreateAMind
31+阅读 · 2019年7月17日
meta learning 17年:MAML SNAIL
CreateAMind
11+阅读 · 2019年1月2日
disentangled-representation-papers
CreateAMind
26+阅读 · 2018年9月12日
CNN 反向传播算法推导
统计学习与视觉计算组
30+阅读 · 2017年12月29日
Layer Normalization原理及其TensorFlow实现
深度学习每日摘要
32+阅读 · 2017年6月17日
基于LDA的主题模型实践(三)
机器学习深度学习实战原创交流
23+阅读 · 2015年10月12日
国家自然科学基金
1+阅读 · 2017年12月31日
国家自然科学基金
2+阅读 · 2015年12月31日
国家自然科学基金
0+阅读 · 2015年12月31日
国家自然科学基金
0+阅读 · 2015年12月31日
国家自然科学基金
0+阅读 · 2015年12月31日
国家自然科学基金
2+阅读 · 2015年12月31日
国家自然科学基金
0+阅读 · 2014年12月31日
国家自然科学基金
0+阅读 · 2014年12月31日
国家自然科学基金
0+阅读 · 2014年12月31日
国家自然科学基金
0+阅读 · 2014年12月31日
Arxiv
0+阅读 · 2024年3月11日
Arxiv
0+阅读 · 2024年3月9日
Arxiv
0+阅读 · 2024年3月8日
VIP会员
相关VIP内容
牛津大学最新《计算代数拓扑》笔记书,107页pdf
专知会员服务
44+阅读 · 2022年2月17日
专知会员服务
33+阅读 · 2021年3月7日
【ACL2020】多模态信息抽取,365页ppt
专知会员服务
150+阅读 · 2020年7月6日
【SIGGRAPH2019】TensorFlow 2.0深度学习计算机图形学应用
专知会员服务
41+阅读 · 2019年10月9日
相关资讯
RL解决'BipedalWalkerHardcore-v2' (SOTA)
CreateAMind
31+阅读 · 2019年7月17日
meta learning 17年:MAML SNAIL
CreateAMind
11+阅读 · 2019年1月2日
disentangled-representation-papers
CreateAMind
26+阅读 · 2018年9月12日
CNN 反向传播算法推导
统计学习与视觉计算组
30+阅读 · 2017年12月29日
Layer Normalization原理及其TensorFlow实现
深度学习每日摘要
32+阅读 · 2017年6月17日
基于LDA的主题模型实践(三)
机器学习深度学习实战原创交流
23+阅读 · 2015年10月12日
相关基金
国家自然科学基金
1+阅读 · 2017年12月31日
国家自然科学基金
2+阅读 · 2015年12月31日
国家自然科学基金
0+阅读 · 2015年12月31日
国家自然科学基金
0+阅读 · 2015年12月31日
国家自然科学基金
0+阅读 · 2015年12月31日
国家自然科学基金
2+阅读 · 2015年12月31日
国家自然科学基金
0+阅读 · 2014年12月31日
国家自然科学基金
0+阅读 · 2014年12月31日
国家自然科学基金
0+阅读 · 2014年12月31日
国家自然科学基金
0+阅读 · 2014年12月31日
Top
微信扫码咨询专知VIP会员