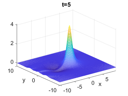
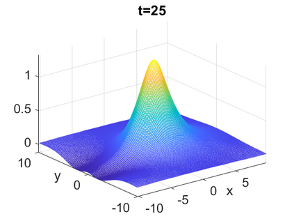
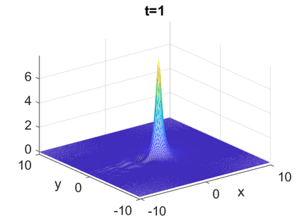
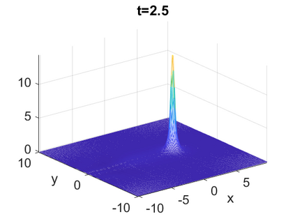
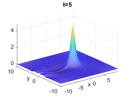
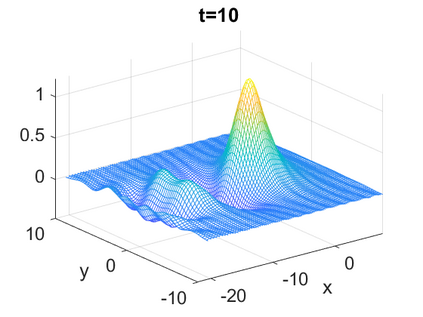
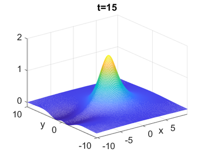
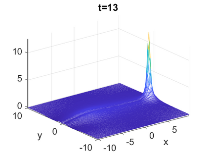
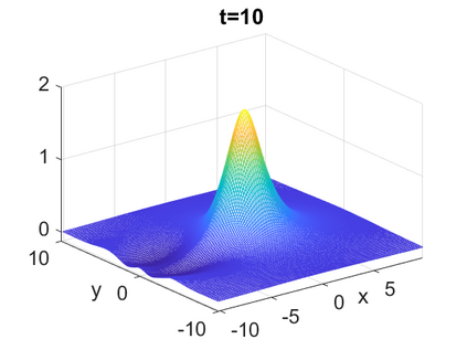
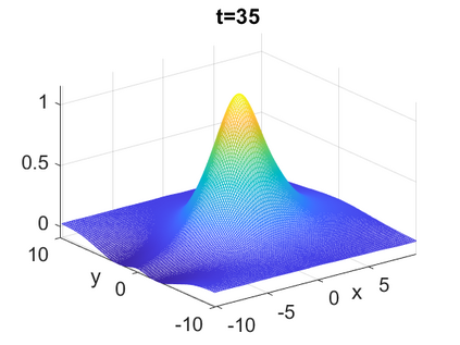
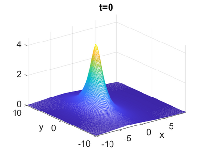
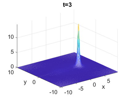
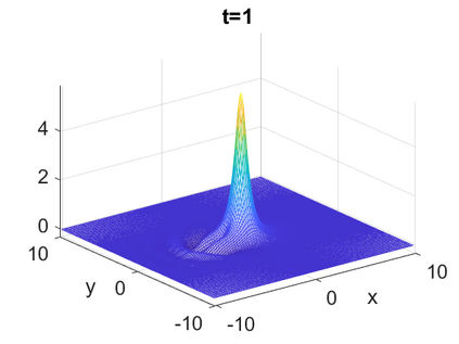
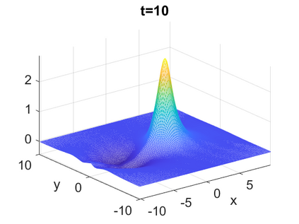
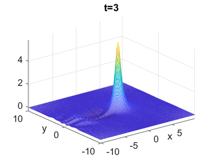
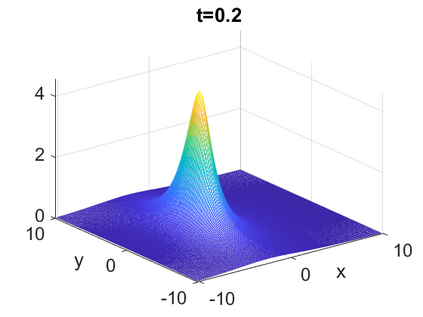
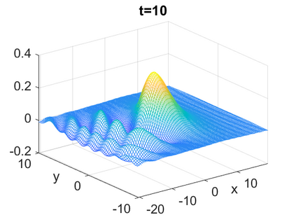
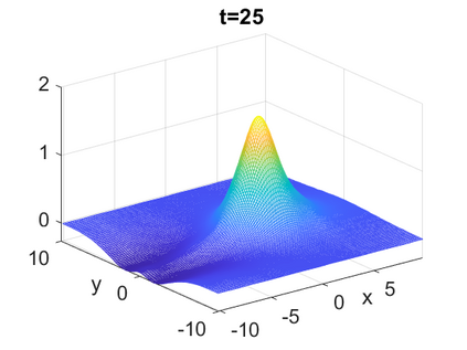
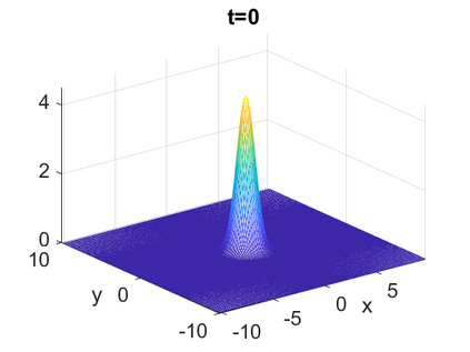
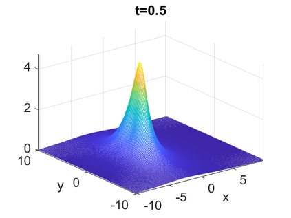
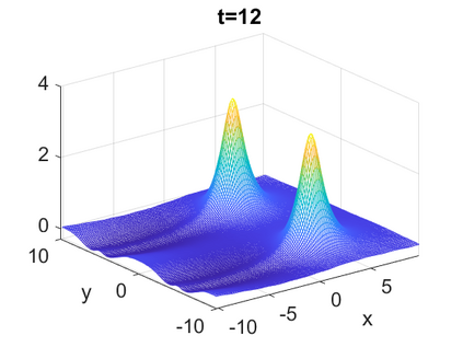
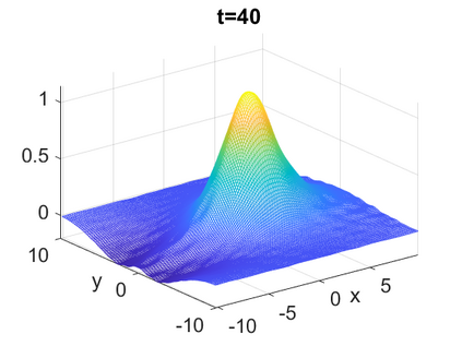
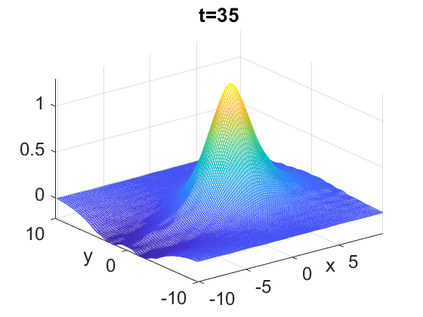
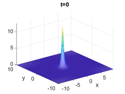
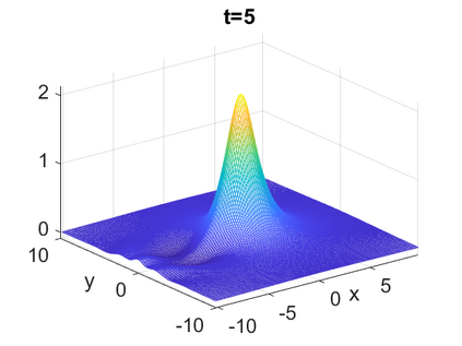
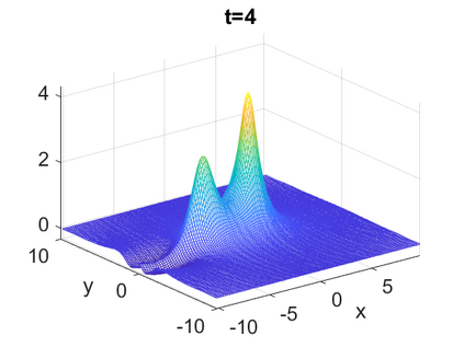
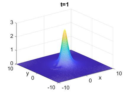
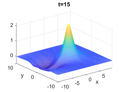
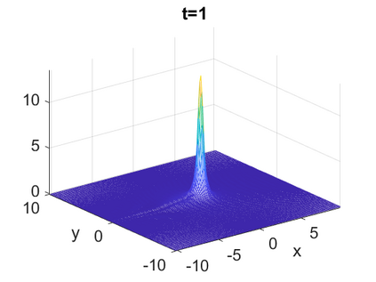
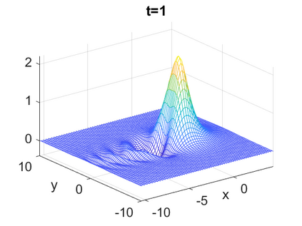
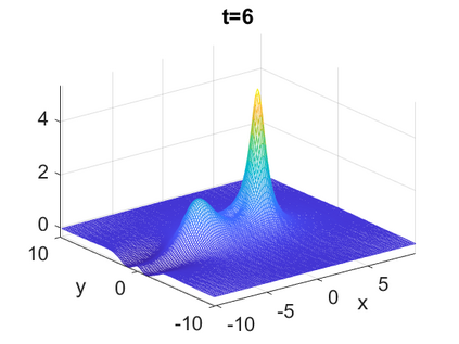
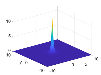
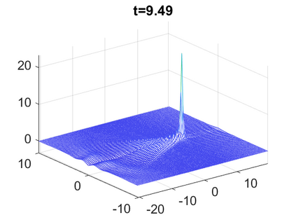
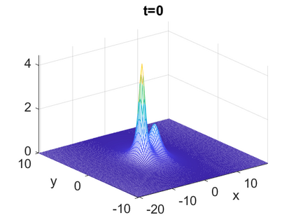
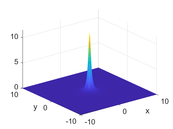
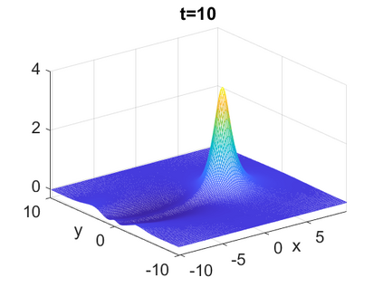
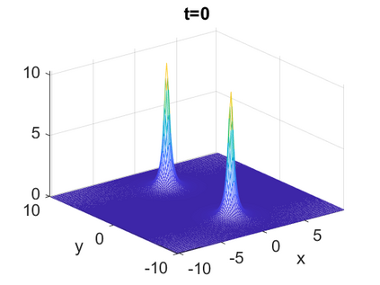
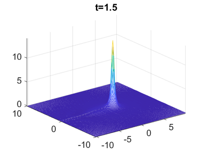
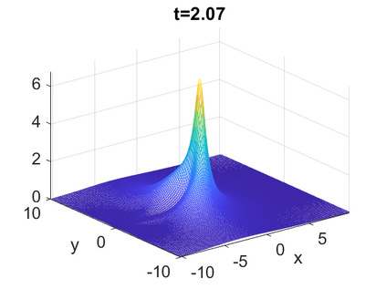
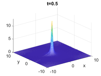
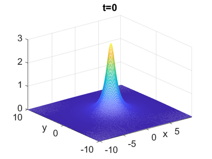
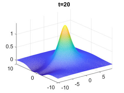
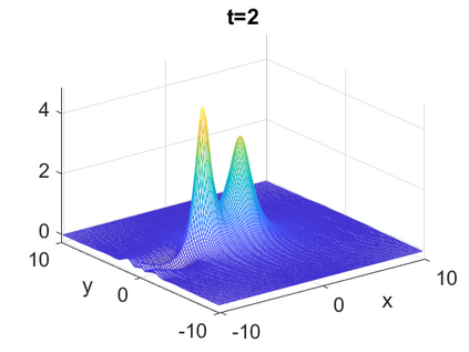
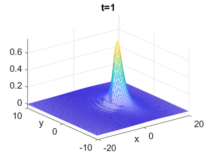
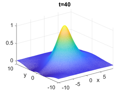
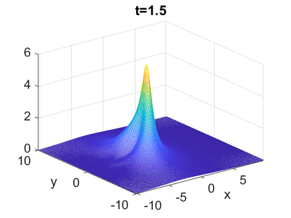
We consider a higher-dimensional version of the Benjamin-Ono (HBO) equation in the 2D setting: $u_t- \mathcal{R}_1 \Delta u + \frac{1}{2}(u^2)_x=0, (x,y) \in \mathbb{R}^2$, which is $L^2$-critical, and investigate properties of solutions both analytically and numerically. For a generalized equation (fractional 2D gKdV) after deriving the Pohozaev identities, we obtain non-existence conditions for solitary wave solutions, then prove uniform bounds in the energy space or conditional global existence, and investigate the radiation region, a specific wedge in the negative $x$-direction. We then introduce our numerical approach in a general context, and apply it to obtain the ground state solution in the 2D critical HBO equation, then show that its mass is a threshold for global vs. finite time existing solutions, which is typical in the focusing (mass-)critical dispersive equations. We also observe that globally existing solutions tend to disperse completely into the radiation in this nonlocal equation. The blow-up solutions travel in the positive $x$-direction with the rescaled ground state profile while also radiating dispersive oscillations into the radiative wedge. We conclude with examples of different interactions of two solitary wave solutions, including weak and strong interactions.


翻译:我们考虑在 2D 设置中, Benjamin- Ono (HBO) 等式的较高维度版本是 $_t- mathcal{R ⁇ 1\\\ Delta u +\ frac{1\\2} (u2)_x=0, (x,y)\ in\ mathbbb{R ⁇ 2$}R ⁇ 2$, 以分析方式和数字方式来调查解决方案的特性。 对于得出 Pohozaev 身份后的一般等式( 折射 2D gKdV ), 我们获得单波萨耶夫 单波萨耶夫 溶液的不存在条件, 然后证明在能源空间或有条件的全球存在中存在统一界限, 并且调查辐射区域, 负值为负值 $x 0. 2, 然后在2D 关键 HBO 等式中应用我们的数字方法来获得地面解决方案, 然后显示其质量是全球的临界值, 和微波波的定时现有解决方案, 典型的焦点( 临界的坚固不透度的) 和偏差的对等式方程式, 我们观察全球的平流的平流的平面的平面的平面的平面的平面的平面的平面的平面的方程式, 。

0
下载
关闭预览

相关内容

专知会员服务
51+阅读 · 2020年12月14日
【干货书】机器学习速查手册,135页pdf
专知会员服务
127+阅读 · 2020年11月20日
《常微分方程》笔记,419页pdf
专知会员服务
76+阅读 · 2020年8月2日
强化学习最新教程,17页pdf
专知会员服务
182+阅读 · 2019年10月11日
Hierarchically Structured Meta-learning
CreateAMind
27+阅读 · 2019年5月22日
逆强化学习-学习人先验的动机
CreateAMind
16+阅读 · 2019年1月18日
A Technical Overview of AI & ML in 2018 & Trends for 2019
待字闺中
18+阅读 · 2018年12月24日
Disentangled的假设的探讨
CreateAMind
9+阅读 · 2018年12月10日
disentangled-representation-papers
CreateAMind
26+阅读 · 2018年9月12日
Hierarchical Disentangled Representations
CreateAMind
4+阅读 · 2018年4月15日
Arxiv
0+阅读 · 2021年5月19日
Arxiv
3+阅读 · 2018年2月24日
VIP会员
相关资讯
Top
微信扫码咨询专知VIP会员