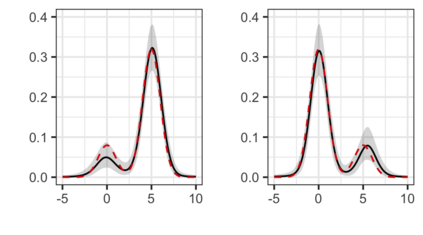
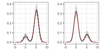
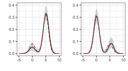
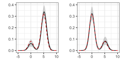
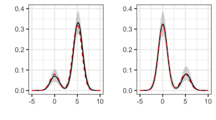
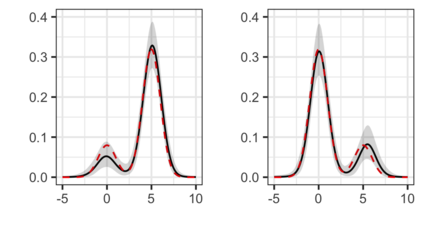
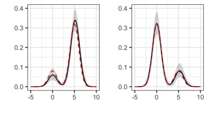
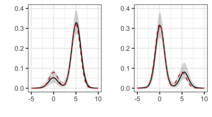
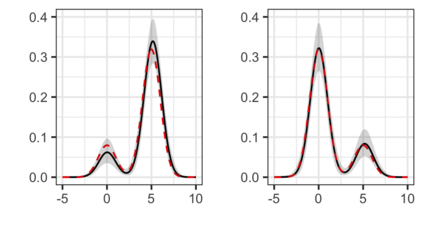
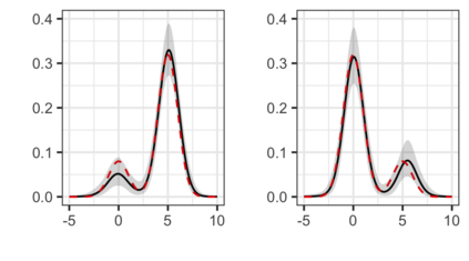
The Bayesian approach to inference stands out for naturally allowing borrowing information across heterogeneous populations, with different samples possibly sharing the same distribution. A popular Bayesian nonparametric model for clustering probability distributions is the nested Dirichlet process, which however has the drawback of grouping distributions in a single cluster when ties are observed across samples. With the goal of achieving a flexible and effective clustering method for both samples and observations, we investigate a nonparametric prior that arises as the composition of two different discrete random structures and derive a closed-form expression for the induced distribution of the random partition, the fundamental tool regulating the clustering behavior of the model. On the one hand, this allows to gain a deeper insight into the theoretical properties of the model and, on the other hand, it yields an MCMC algorithm for evaluating Bayesian inferences of interest. Moreover, we single out limitations of this algorithm when working with more than two populations and, consequently, devise an alternative more efficient sampling scheme, which as a by-product, allows testing homogeneity between different populations. Finally, we perform a comparison with the nested Dirichlet process and provide illustrative examples of both synthetic and real data.


翻译:贝叶斯推论法表明自然允许不同人群之间借款,不同样本可能共享相同的分布。一个受欢迎的巴伊西亚非参数模型组群概率分布模式是嵌套式的狄里赫莱工艺,但当观察到不同样本之间的关联时,该模型组群分布会有一个缺陷。此外,为了对样本和观测结果采用灵活有效的群集方法,我们先研究一种非参数方法,它产生于两种不同的离散随机结构的构成,并产生一种封闭式的表达方式,用于随机分区的随机分布,这是调节模型群集行为的基本工具。一方面,这可以更深入地了解模型的理论特性,另一方面,它产生一种MCMC算法,用于评价贝伊斯人的引力。此外,我们指出在与两个以上人群合作时,这种算法的局限性,因此,我们设计一种效率更高的采样方法,作为副产品,可以测试不同人群之间的同质性。最后,我们与嵌巢式的狄里赫莱工艺进行了比较,并提供合成和合成数据的示例。

0
下载
关闭预览

相关内容

剑桥大学《数据科学: 原理与实践》课程,附PPT下载
专知会员服务
54+阅读 · 2021年1月20日
专知会员服务
45+阅读 · 2020年12月18日
【干货书】机器学习速查手册,135页pdf
专知会员服务
127+阅读 · 2020年11月20日
专知会员服务
54+阅读 · 2020年9月7日
Keras François Chollet 《Deep Learning with Python 》, 386页pdf
专知会员服务
161+阅读 · 2019年10月12日
强化学习最新教程,17页pdf
专知会员服务
182+阅读 · 2019年10月11日
【哈佛大学商学院课程Fall 2019】机器学习可解释性
专知会员服务
105+阅读 · 2019年10月9日
ACM MM 2022 Call for Papers
CCF多媒体专委会
5+阅读 · 2022年3月29日
ACM TOMM Call for Papers
CCF多媒体专委会
2+阅读 · 2022年3月23日
AIART 2022 Call for Papers
CCF多媒体专委会
1+阅读 · 2022年2月13日
【ICIG2021】Check out the hot new trailer of ICIG2021 Symposium9
中国图象图形学学会CSIG
0+阅读 · 2021年12月17日
【ICIG2021】Check out the hot new trailer of ICIG2021 Symposium6
中国图象图形学学会CSIG
2+阅读 · 2021年11月12日
Hierarchically Structured Meta-learning
CreateAMind
27+阅读 · 2019年5月22日
深度自进化聚类:Deep Self-Evolution Clustering
我爱读PAMI
15+阅读 · 2019年4月13日
Unsupervised Learning via Meta-Learning
CreateAMind
43+阅读 · 2019年1月3日
A Technical Overview of AI & ML in 2018 & Trends for 2019
待字闺中
18+阅读 · 2018年12月24日
【推荐】RNN/LSTM时序预测
机器学习研究会
25+阅读 · 2017年9月8日
国家自然科学基金
0+阅读 · 2014年12月31日
国家自然科学基金
3+阅读 · 2014年12月31日
国家自然科学基金
0+阅读 · 2014年12月31日
国家自然科学基金
1+阅读 · 2013年12月31日
国家自然科学基金
0+阅读 · 2012年12月31日
国家自然科学基金
0+阅读 · 2012年12月31日
国家自然科学基金
0+阅读 · 2012年12月31日
国家自然科学基金
0+阅读 · 2011年12月31日
国家自然科学基金
0+阅读 · 2009年12月31日
国家自然科学基金
0+阅读 · 2009年12月31日
Prefix-Free Coding for LQG Control
Arxiv
0+阅读 · 2022年4月15日
Arxiv
23+阅读 · 2022年2月24日
Arxiv
13+阅读 · 2019年11月14日
VIP会员
相关VIP内容
剑桥大学《数据科学: 原理与实践》课程,附PPT下载
专知会员服务
54+阅读 · 2021年1月20日
专知会员服务
45+阅读 · 2020年12月18日
【干货书】机器学习速查手册,135页pdf
专知会员服务
127+阅读 · 2020年11月20日
专知会员服务
54+阅读 · 2020年9月7日
Keras François Chollet 《Deep Learning with Python 》, 386页pdf
专知会员服务
161+阅读 · 2019年10月12日
强化学习最新教程,17页pdf
专知会员服务
182+阅读 · 2019年10月11日
【哈佛大学商学院课程Fall 2019】机器学习可解释性
专知会员服务
105+阅读 · 2019年10月9日
相关资讯
ACM MM 2022 Call for Papers
CCF多媒体专委会
5+阅读 · 2022年3月29日
ACM TOMM Call for Papers
CCF多媒体专委会
2+阅读 · 2022年3月23日
AIART 2022 Call for Papers
CCF多媒体专委会
1+阅读 · 2022年2月13日
【ICIG2021】Check out the hot new trailer of ICIG2021 Symposium9
中国图象图形学学会CSIG
0+阅读 · 2021年12月17日
【ICIG2021】Check out the hot new trailer of ICIG2021 Symposium6
中国图象图形学学会CSIG
2+阅读 · 2021年11月12日
Hierarchically Structured Meta-learning
CreateAMind
27+阅读 · 2019年5月22日
深度自进化聚类:Deep Self-Evolution Clustering
我爱读PAMI
15+阅读 · 2019年4月13日
Unsupervised Learning via Meta-Learning
CreateAMind
43+阅读 · 2019年1月3日
A Technical Overview of AI & ML in 2018 & Trends for 2019
待字闺中
18+阅读 · 2018年12月24日
【推荐】RNN/LSTM时序预测
机器学习研究会
25+阅读 · 2017年9月8日
相关基金
国家自然科学基金
0+阅读 · 2014年12月31日
国家自然科学基金
3+阅读 · 2014年12月31日
国家自然科学基金
0+阅读 · 2014年12月31日
国家自然科学基金
1+阅读 · 2013年12月31日
国家自然科学基金
0+阅读 · 2012年12月31日
国家自然科学基金
0+阅读 · 2012年12月31日
国家自然科学基金
0+阅读 · 2012年12月31日
国家自然科学基金
0+阅读 · 2011年12月31日
国家自然科学基金
0+阅读 · 2009年12月31日
国家自然科学基金
0+阅读 · 2009年12月31日
Top
微信扫码咨询专知VIP会员