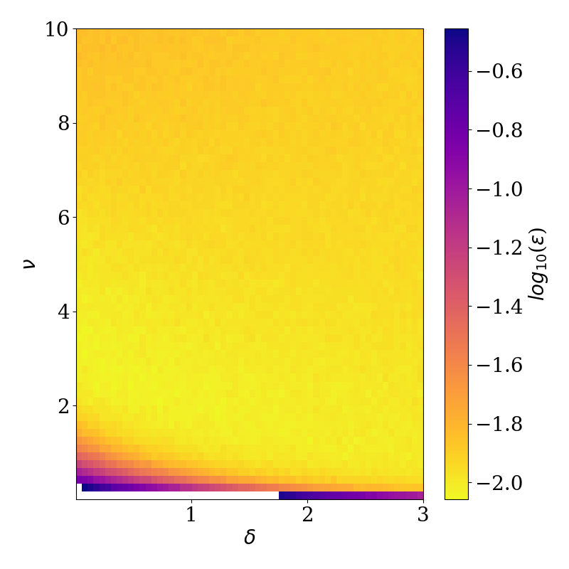
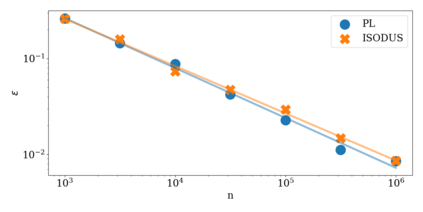
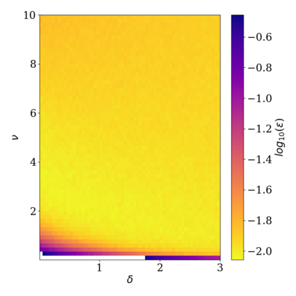
We address the problem of learning of continuous exponential family distributions with unbounded support. While a lot of progress has been made on learning of Gaussian graphical models, we are still lacking scalable algorithms for reconstructing general continuous exponential families modeling higher-order moments of the data beyond the mean and the covariance. Here, we introduce a computationally efficient method for learning continuous graphical models based on the Interaction Screening approach. Through a series of numerical experiments, we show that our estimator maintains similar requirements in terms of accuracy and sample complexity compared to alternative approaches such as maximization of conditional likelihood, while considerably improving upon the algorithm's run-time.


翻译:尽管在学习高西亚图形模型方面取得了很大进展,但我们仍然缺乏可调整的算法,无法重建普通连续指数家庭,用于模拟超出平均值和共差的较高层次的数据时段。在这里,我们采用了一种基于互动筛选方法的计算高效方法,用于学习连续图形模型。通过一系列数字实验,我们显示我们的估算者在准确性和抽样复杂性方面保持了类似的要求,这与尽量扩大有条件可能性等替代方法相类似,与此同时,在算法运行时也有很大改进。

0
下载
关闭预览

相关内容

让 iOS 8 和 OS X Yosemite 无缝切换的一个新特性。 > Apple products have always been designed to work together beautifully. But now they may really surprise you. With iOS 8 and OS X Yosemite, you’ll be able to do more wonderful things than ever before.

Source: Apple - iOS 8
【干货书】机器学习速查手册,135页pdf
专知会员服务
127+阅读 · 2020年11月20日
专知会员服务
30+阅读 · 2020年11月4日
【SIGGRAPH2019】TensorFlow 2.0深度学习计算机图形学应用
专知会员服务
41+阅读 · 2019年10月9日
已删除
将门创投
4+阅读 · 2019年6月5日
强化学习的Unsupervised Meta-Learning
CreateAMind
18+阅读 · 2019年1月7日
Unsupervised Learning via Meta-Learning
CreateAMind
43+阅读 · 2019年1月3日
Disentangled的假设的探讨
CreateAMind
9+阅读 · 2018年12月10日
Hierarchical Disentangled Representations
CreateAMind
4+阅读 · 2018年4月15日
【论文】变分推断(Variational inference)的总结
机器学习研究会
39+阅读 · 2017年11月16日
Auto-Encoding GAN
CreateAMind
7+阅读 · 2017年8月4日
强化学习 cartpole_a3c
CreateAMind
9+阅读 · 2017年7月21日
Recent advances in deep learning theory
Arxiv
50+阅读 · 2020年12月20日
Arxiv
15+阅读 · 2020年12月17日
Arxiv
6+阅读 · 2019年12月30日
Arxiv
4+阅读 · 2018年10月5日
VIP会员
相关资讯
已删除
将门创投
4+阅读 · 2019年6月5日
强化学习的Unsupervised Meta-Learning
CreateAMind
18+阅读 · 2019年1月7日
Unsupervised Learning via Meta-Learning
CreateAMind
43+阅读 · 2019年1月3日
Disentangled的假设的探讨
CreateAMind
9+阅读 · 2018年12月10日
Hierarchical Disentangled Representations
CreateAMind
4+阅读 · 2018年4月15日
【论文】变分推断(Variational inference)的总结
机器学习研究会
39+阅读 · 2017年11月16日
Auto-Encoding GAN
CreateAMind
7+阅读 · 2017年8月4日
强化学习 cartpole_a3c
CreateAMind
9+阅读 · 2017年7月21日
Top
微信扫码咨询专知VIP会员