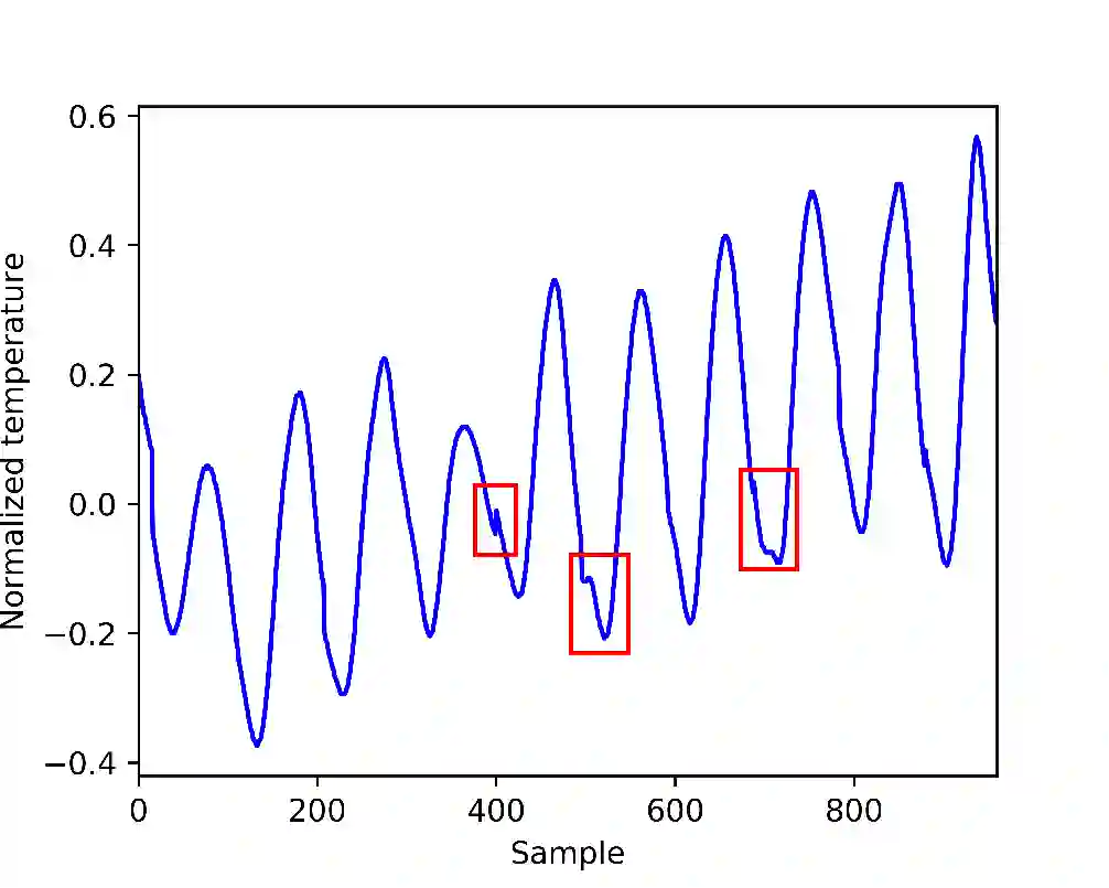
Multivariate time series forecasting is widely used in various fields. Reasonable prediction results can assist people in planning and decision-making, generate benefits and avoid risks. Normally, there are two characteristics of time series, that is, long-term trend and short-term fluctuation. For example, stock prices will have a long-term upward trend with the market, but there may be a small decline in the short term. These two characteristics are often relatively independent of each other. However, the existing prediction methods often do not distinguish between them, which reduces the accuracy of the prediction model. In this paper, a MTS forecasting framework that can capture the long-term trends and short-term fluctuations of time series in parallel is proposed. This method uses the original time series and its first difference to characterize long-term trends and short-term fluctuations. Three prediction sub-networks are constructed to predict long-term trends, short-term fluctuations and the final value to be predicted. In the overall optimization goal, the idea of multi-task learning is used for reference, which is to make the prediction results of long-term trends and short-term fluctuations as close to the real values as possible while requiring to approximate the values to be predicted. In this way, the proposed method uses more supervision information and can more accurately capture the changing trend of the time series, thereby improving the forecasting performance.


翻译:在不同领域广泛使用多变时间序列预测。合理的预测结果可以帮助人们进行规划和决策,产生效益和避免风险。通常,时间序列有两个特点,即长期趋势和短期波动。例如,股票价格在市场中具有长期上升趋势,但短期内可能略有下降。这两个特点往往相对独立。但是,现有的预测方法往往不区分它们,这降低了预测模型的准确性。本文提出了能够反映长期趋势和时间序列短期波动的多边贸易体制预测框架。这一方法利用最初的时间序列及其第一个差异来确定长期趋势和短期波动的特点。三个预测子网络是为了预测长期趋势、短期波动和预测的最后价值而设计的。在总体优化目标中,多任务学习的概念被用来作为参考,目的是使长期趋势和短期波动的预测结果与实际值接近,同时同时提出时间序列的短期波动。这种方法利用最初的时间序列及其第一个差异来说明长期趋势和短期波动的特点。三种预测子网络是为了预测长期趋势、短期波动和最终价值。在预测中,可以更准确地利用拟议的预测方法来改进预测业绩趋势,同时更准确地预测所拟议的指标。

0
下载
关闭预览

相关内容

专知会员服务
41+阅读 · 2020年9月6日
Stabilizing Transformers for Reinforcement Learning
专知会员服务
60+阅读 · 2019年10月17日
Transferring Knowledge across Learning Processes
CreateAMind
29+阅读 · 2019年5月18日
IEEE | DSC 2019诚邀稿件 (EI检索)
Call4Papers
10+阅读 · 2019年2月25日
A Technical Overview of AI & ML in 2018 & Trends for 2019
待字闺中
18+阅读 · 2018年12月24日
计算机 | CCF推荐会议信息10条
Call4Papers
5+阅读 · 2018年10月18日
Hierarchical Imitation - Reinforcement Learning
CreateAMind
19+阅读 · 2018年5月25日
分布式TensorFlow入门指南
机器学习研究会
4+阅读 · 2017年11月28日
【推荐】用Tensorflow理解LSTM
机器学习研究会
36+阅读 · 2017年9月11日
【推荐】RNN/LSTM时序预测
机器学习研究会
25+阅读 · 2017年9月8日
【推荐】(Keras)LSTM多元时序预测教程
机器学习研究会
24+阅读 · 2017年8月14日
【学习】Hierarchical Softmax
机器学习研究会
4+阅读 · 2017年8月6日
Arxiv
0+阅读 · 2021年5月14日
Arxiv
0+阅读 · 2021年5月14日
Arxiv
15+阅读 · 2021年2月19日
Financial Time Series Representation Learning
Arxiv
10+阅读 · 2020年3月27日
VIP会员
相关资讯
Transferring Knowledge across Learning Processes
CreateAMind
29+阅读 · 2019年5月18日
IEEE | DSC 2019诚邀稿件 (EI检索)
Call4Papers
10+阅读 · 2019年2月25日
A Technical Overview of AI & ML in 2018 & Trends for 2019
待字闺中
18+阅读 · 2018年12月24日
计算机 | CCF推荐会议信息10条
Call4Papers
5+阅读 · 2018年10月18日
Hierarchical Imitation - Reinforcement Learning
CreateAMind
19+阅读 · 2018年5月25日
分布式TensorFlow入门指南
机器学习研究会
4+阅读 · 2017年11月28日
【推荐】用Tensorflow理解LSTM
机器学习研究会
36+阅读 · 2017年9月11日
【推荐】RNN/LSTM时序预测
机器学习研究会
25+阅读 · 2017年9月8日
【推荐】(Keras)LSTM多元时序预测教程
机器学习研究会
24+阅读 · 2017年8月14日
【学习】Hierarchical Softmax
机器学习研究会
4+阅读 · 2017年8月6日
Top
微信扫码咨询专知VIP会员