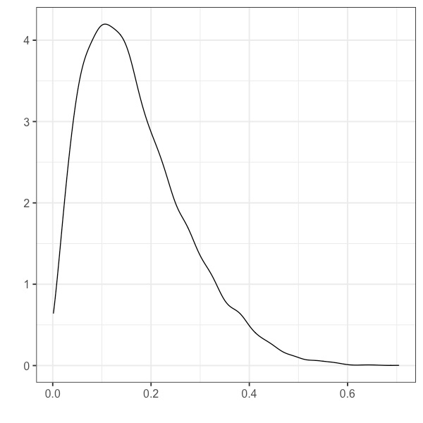
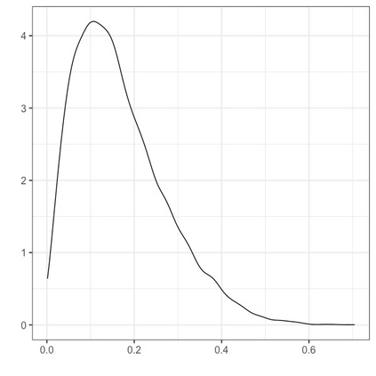
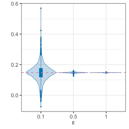
Recent research in differential privacy demonstrated that (sub)sampling can amplify the level of protection. For example, for $\epsilon$-differential privacy and simple random sampling with sampling rate $r$, the actual privacy guarantee is approximately $r\epsilon$, if a value of $\epsilon$ is used to protect the output from the sample. In this paper, we study whether this amplification effect can be exploited systematically to improve the accuracy of the privatized estimate. Specifically, assuming the agency has information for the full population, we ask under which circumstances accuracy gains could be expected, if the privatized estimate would be computed on a random sample instead of the full population. We find that accuracy gains can be achieved for certain regimes. However, gains can typically only be expected, if the sensitivity of the output with respect to small changes in the database does not depend too strongly on the size of the database. We only focus on algorithms that achieve differential privacy by adding noise to the final output and illustrate the accuracy implications for two commonly used statistics: the mean and the median. We see our research as a first step towards understanding the conditions required for accuracy gains in practice and we hope that these findings will stimulate further research broadening the scope of differential privacy algorithms and outputs considered.


翻译:最近对不同隐私的研究表明,(子)抽样可以提高保护水平。例如,对于美元和不同隐私,如果实际隐私保障大约为美元,如果使用美元来保护抽样产出的价值,则实际隐私保障大约为美元。在本文件中,我们研究是否可以系统地利用这一放大效应来提高私有化估计数的准确性。具体地说,假设机构拥有关于全部人口的信息,我们询问在什么情况下可以预期准确性提高,如果私有化估计数是以随机抽样而不是以全部人口来计算的话。我们发现某些制度可以实现准确性提高。然而,如果数据库小变化的产出的敏感性不过分取决于数据库的大小,通常只能预期收益。我们只注重通过在最后产出中增加噪音来实现不同隐私的算法,并表明两种常用统计数据的准确性影响:中值和中值。我们的研究将我们的研究视为第一步,要了解在扩大隐私研究中提高准确性成果所需的条件,我们希望这些结果将激励这些分析范围。

0
下载
关闭预览

相关内容

机器学习系统设计系统评估标准
Keras François Chollet 《Deep Learning with Python 》, 386页pdf
专知会员服务
161+阅读 · 2019年10月12日
强化学习最新教程,17页pdf
专知会员服务
182+阅读 · 2019年10月11日
机器学习入门的经验与建议
专知会员服务
94+阅读 · 2019年10月10日
【哈佛大学商学院课程Fall 2019】机器学习可解释性
专知会员服务
105+阅读 · 2019年10月9日
【SIGGRAPH2019】TensorFlow 2.0深度学习计算机图形学应用
专知会员服务
41+阅读 · 2019年10月9日
VCIP 2022 Call for Special Session Proposals
CCF多媒体专委会
1+阅读 · 2022年4月1日
ACM MM 2022 Call for Papers
CCF多媒体专委会
5+阅读 · 2022年3月29日
AIART 2022 Call for Papers
CCF多媒体专委会
1+阅读 · 2022年2月13日
【ICIG2021】Check out the hot new trailer of ICIG2021 Symposium8
中国图象图形学学会CSIG
0+阅读 · 2021年11月16日
【ICIG2021】Check out the hot new trailer of ICIG2021 Symposium2
中国图象图形学学会CSIG
0+阅读 · 2021年11月8日
【ICIG2021】Latest News & Announcements of the Plenary Talk1
中国图象图形学学会CSIG
0+阅读 · 2021年11月1日
Hierarchically Structured Meta-learning
CreateAMind
27+阅读 · 2019年5月22日
Unsupervised Learning via Meta-Learning
CreateAMind
43+阅读 · 2019年1月3日
A Technical Overview of AI & ML in 2018 & Trends for 2019
待字闺中
18+阅读 · 2018年12月24日
disentangled-representation-papers
CreateAMind
26+阅读 · 2018年9月12日
国家自然科学基金
3+阅读 · 2014年12月31日
国家自然科学基金
0+阅读 · 2013年12月31日
国家自然科学基金
0+阅读 · 2012年12月31日
国家自然科学基金
0+阅读 · 2011年12月31日
国家自然科学基金
0+阅读 · 2011年12月31日
国家自然科学基金
0+阅读 · 2010年12月31日
国家自然科学基金
1+阅读 · 2008年12月31日
Arxiv
0+阅读 · 2022年4月19日
Arxiv
1+阅读 · 2022年4月18日
VIP会员
相关VIP内容
Keras François Chollet 《Deep Learning with Python 》, 386页pdf
专知会员服务
161+阅读 · 2019年10月12日
强化学习最新教程,17页pdf
专知会员服务
182+阅读 · 2019年10月11日
机器学习入门的经验与建议
专知会员服务
94+阅读 · 2019年10月10日
【哈佛大学商学院课程Fall 2019】机器学习可解释性
专知会员服务
105+阅读 · 2019年10月9日
【SIGGRAPH2019】TensorFlow 2.0深度学习计算机图形学应用
专知会员服务
41+阅读 · 2019年10月9日
相关资讯
VCIP 2022 Call for Special Session Proposals
CCF多媒体专委会
1+阅读 · 2022年4月1日
ACM MM 2022 Call for Papers
CCF多媒体专委会
5+阅读 · 2022年3月29日
AIART 2022 Call for Papers
CCF多媒体专委会
1+阅读 · 2022年2月13日
【ICIG2021】Check out the hot new trailer of ICIG2021 Symposium8
中国图象图形学学会CSIG
0+阅读 · 2021年11月16日
【ICIG2021】Check out the hot new trailer of ICIG2021 Symposium2
中国图象图形学学会CSIG
0+阅读 · 2021年11月8日
【ICIG2021】Latest News & Announcements of the Plenary Talk1
中国图象图形学学会CSIG
0+阅读 · 2021年11月1日
Hierarchically Structured Meta-learning
CreateAMind
27+阅读 · 2019年5月22日
Unsupervised Learning via Meta-Learning
CreateAMind
43+阅读 · 2019年1月3日
A Technical Overview of AI & ML in 2018 & Trends for 2019
待字闺中
18+阅读 · 2018年12月24日
disentangled-representation-papers
CreateAMind
26+阅读 · 2018年9月12日
相关基金
国家自然科学基金
3+阅读 · 2014年12月31日
国家自然科学基金
0+阅读 · 2013年12月31日
国家自然科学基金
0+阅读 · 2012年12月31日
国家自然科学基金
0+阅读 · 2011年12月31日
国家自然科学基金
0+阅读 · 2011年12月31日
国家自然科学基金
0+阅读 · 2010年12月31日
国家自然科学基金
1+阅读 · 2008年12月31日
Top
微信扫码咨询专知VIP会员