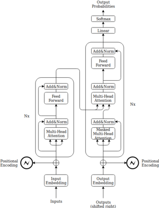
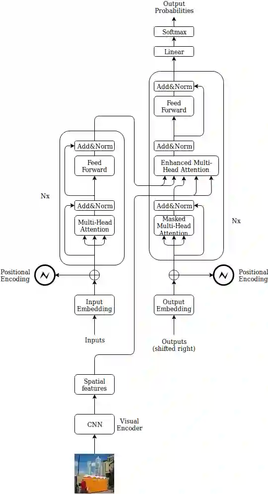
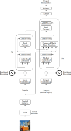
In this paper a doubly attentive transformer machine translation model (DATNMT) is presented in which a doubly-attentive transformer decoder normally joins spatial visual features obtained via pretrained convolutional neural networks, conquering any gap between image captioning and translation. In this framework, the transformer decoder figures out how to take care of source-language words and parts of an image freely by methods for two separate attention components in an Enhanced Multi-Head Attention Layer of doubly attentive transformer, as it generates words in the target language. We find that the proposed model can effectively exploit not just the scarce multimodal machine translation data, but also large general-domain text-only machine translation corpora, or image-text image captioning corpora. The experimental results show that the proposed doubly-attentive transformer-decoder performs better than a single-decoder transformer model, and gives the state-of-the-art results in the English-German multimodal machine translation task.


翻译:在本文中,演示了一种加倍注意的变压器机器翻译模型(DATNMT),在这种模型中,二倍注意的变压器解码器通常结合通过预先训练的神经神经网络获得的空间视觉特征,征服图像字幕和翻译之间的任何差距。在这个框架中,变压器解码器通过一个双倍注意的变压器的强化多层中两个单独的注意组件的方法,可以自由地处理源词和图像的一部分,因为它生成了目标语言中的文字。我们发现,拟议的模型不仅能够有效地利用稀缺的多式机器翻译数据,而且能够有效地利用大型通用的只读文本机器翻译体,或图像文字字幕字幕说明体。实验结果显示,拟议的双倍注意变压器脱码器比单分解变压器变压器模型的功能要好,并且给英德模式机器翻译任务带来最先进的结果。

4
下载
关闭预览

相关内容

机器翻译(Machine Translation)涵盖计算语言学和语言工程的所有分支,包含多语言方面。特色论文涵盖理论,描述或计算方面的任何下列主题:双语和多语语料库的编写和使用,计算机辅助语言教学,非罗马字符集的计算含义,连接主义翻译方法,对比语言学等。 官网地址:http://dblp.uni-trier.de/db/journals/mt/
【Google】无监督机器翻译,Unsupervised Machine Translation
专知会员服务
36+阅读 · 2020年3月3日
Transformer文本分类代码
专知会员服务
118+阅读 · 2020年2月3日
Stabilizing Transformers for Reinforcement Learning
专知会员服务
60+阅读 · 2019年10月17日
BERT/Transformer/迁移学习NLP资源大列表
专知
19+阅读 · 2019年6月9日
机器翻译不可不知的 Seq2Seq 模型
AI研习社
4+阅读 · 2018年5月24日
基于attention的seq2seq机器翻译实践详解
黑龙江大学自然语言处理实验室
11+阅读 · 2018年3月14日
从 Encoder 到 Decoder 实现 Seq2Seq 模型
AI研习社
10+阅读 · 2018年2月10日
Capsule Networks解析
机器学习研究会
11+阅读 · 2017年11月12日
从Encoder到Decoder实现Seq2Seq模型(算法+代码)
量化投资与机器学习
8+阅读 · 2017年7月9日
自然语言处理(二)机器翻译 篇 (NLP: machine translation)
DeepLearning中文论坛
12+阅读 · 2015年7月1日
Phrase-Based & Neural Unsupervised Machine Translation
Arxiv
3+阅读 · 2018年3月28日
Arxiv
6+阅读 · 2018年2月26日
Arxiv
4+阅读 · 2018年1月29日
VIP会员
相关资讯
BERT/Transformer/迁移学习NLP资源大列表
专知
19+阅读 · 2019年6月9日
机器翻译不可不知的 Seq2Seq 模型
AI研习社
4+阅读 · 2018年5月24日
基于attention的seq2seq机器翻译实践详解
黑龙江大学自然语言处理实验室
11+阅读 · 2018年3月14日
从 Encoder 到 Decoder 实现 Seq2Seq 模型
AI研习社
10+阅读 · 2018年2月10日
Capsule Networks解析
机器学习研究会
11+阅读 · 2017年11月12日
从Encoder到Decoder实现Seq2Seq模型(算法+代码)
量化投资与机器学习
8+阅读 · 2017年7月9日
自然语言处理(二)机器翻译 篇 (NLP: machine translation)
DeepLearning中文论坛
12+阅读 · 2015年7月1日
Top
微信扫码咨询专知VIP会员