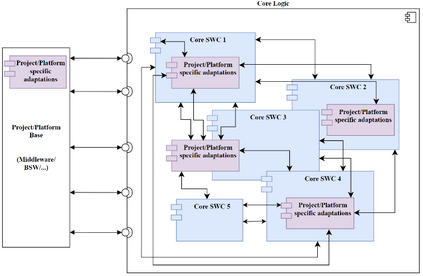
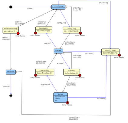
The automotive industry is currently undergoing a major transformation with respect to the Electric/Electronic (E/E) and software architecture, driven by a significant increase in the complexity of the technological stack within a vehicle. This complexity acts as a driving force for Software-Defined Vehicles (SDVs) leading to the evolution of the automotive E/E architectures from decentralized configuration comprising multiple Electronic Control Units (ECUs) towards a more integrated configuration comprising a smaller number of ECUs, domain controllers, gateways, and High-Performance Computers (HPCs) [2]. This transition along with several other reasons have resulted in heterogeneous software platforms such as AUTOSAR Classic, AUTOSAR Adaptive, and prototypical frameworks like ROS 2. It is therefore essential to develop applications that are both hardware- and platform/middleware-agnostic to attain development and integration efficiency. This work presents an application development and integration concept to facilitate developing applications as Software as a Product (SaaP), while simultaneously ensuring efficient integration onto multiple software architecture platforms. The concept involves designing applications in a hardware- and software platform-agnostic manner and standardizing application interfaces [6]. It also includes describing the relevant aspects of the application and corresponding middleware in a machine-readable format to aid the integration of developed applications. Additionally, tools are developed to facilitate semi-automation of the development and integration processes. An example application has been developed and integrated onto AUTOSAR Adaptive and ROS 2, demonstrating the applicability of the approach. Finally, metrics are presented to show the efficiency of the overall concept.


翻译:暂无翻译

0
下载
关闭预览

相关内容

Integration:Integration, the VLSI Journal。 Explanation:集成,VLSI杂志。 Publisher:Elsevier。 SIT:http://dblp.uni-trier.de/db/journals/integration/
Linux导论,Introduction to Linux,96页ppt
专知会员服务
82+阅读 · 2020年7月26日
FlowQA: Grasping Flow in History for Conversational Machine Comprehension
专知会员服务
34+阅读 · 2019年10月18日
Keras François Chollet 《Deep Learning with Python 》, 386页pdf
专知会员服务
162+阅读 · 2019年10月12日
强化学习最新教程,17页pdf
专知会员服务
182+阅读 · 2019年10月11日
【SIGGRAPH2019】TensorFlow 2.0深度学习计算机图形学应用
专知会员服务
41+阅读 · 2019年10月9日
Transferring Knowledge across Learning Processes
CreateAMind
29+阅读 · 2019年5月18日
meta learning 17年:MAML SNAIL
CreateAMind
11+阅读 · 2019年1月2日
A Technical Overview of AI & ML in 2018 & Trends for 2019
待字闺中
18+阅读 · 2018年12月24日
disentangled-representation-papers
CreateAMind
26+阅读 · 2018年9月12日
STRCF for Visual Object Tracking
统计学习与视觉计算组
15+阅读 · 2018年5月29日
Focal Loss for Dense Object Detection
统计学习与视觉计算组
12+阅读 · 2018年3月15日
IJCAI | Cascade Dynamics Modeling with Attention-based RNN
KingsGarden
13+阅读 · 2017年7月16日
国家自然科学基金
13+阅读 · 2017年12月31日
国家自然科学基金
2+阅读 · 2015年12月31日
国家自然科学基金
3+阅读 · 2015年12月31日
国家自然科学基金
0+阅读 · 2015年12月31日
国家自然科学基金
2+阅读 · 2015年12月31日
国家自然科学基金
0+阅读 · 2015年12月31日
国家自然科学基金
3+阅读 · 2015年12月31日
国家自然科学基金
0+阅读 · 2014年12月31日
国家自然科学基金
0+阅读 · 2014年12月31日
国家自然科学基金
1+阅读 · 2014年12月31日
Arxiv
16+阅读 · 2022年5月17日
Arxiv
18+阅读 · 2021年3月16日
A survey on deep hashing for image retrieval
Arxiv
15+阅读 · 2020年6月10日
Augmentation for small object detection
Arxiv
13+阅读 · 2019年2月19日
VIP会员
相关资讯
Transferring Knowledge across Learning Processes
CreateAMind
29+阅读 · 2019年5月18日
meta learning 17年:MAML SNAIL
CreateAMind
11+阅读 · 2019年1月2日
A Technical Overview of AI & ML in 2018 & Trends for 2019
待字闺中
18+阅读 · 2018年12月24日
disentangled-representation-papers
CreateAMind
26+阅读 · 2018年9月12日
STRCF for Visual Object Tracking
统计学习与视觉计算组
15+阅读 · 2018年5月29日
Focal Loss for Dense Object Detection
统计学习与视觉计算组
12+阅读 · 2018年3月15日
IJCAI | Cascade Dynamics Modeling with Attention-based RNN
KingsGarden
13+阅读 · 2017年7月16日
相关基金
国家自然科学基金
13+阅读 · 2017年12月31日
国家自然科学基金
2+阅读 · 2015年12月31日
国家自然科学基金
3+阅读 · 2015年12月31日
国家自然科学基金
0+阅读 · 2015年12月31日
国家自然科学基金
2+阅读 · 2015年12月31日
国家自然科学基金
0+阅读 · 2015年12月31日
国家自然科学基金
3+阅读 · 2015年12月31日
国家自然科学基金
0+阅读 · 2014年12月31日
国家自然科学基金
0+阅读 · 2014年12月31日
国家自然科学基金
1+阅读 · 2014年12月31日
Top
微信扫码咨询专知VIP会员