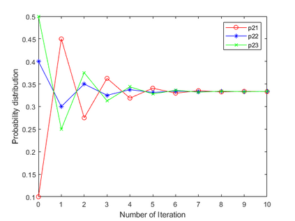
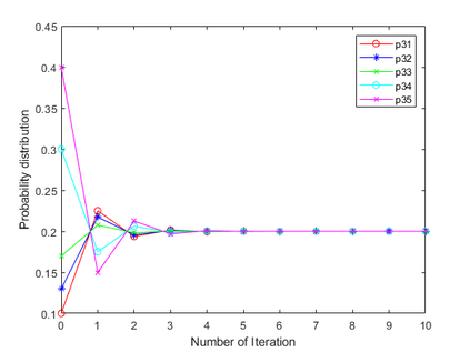
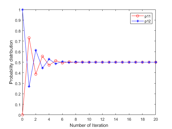
Negation operation is important in intelligent information processing. Different with existing arithmetic negation, an exponential negation is presented in this paper. The new negation can be seen as a kind of geometry negation. Some basic properties of the proposed negation is investigated, we find that the fix point is the uniform probability distribution. The negation is an entropy increase operation and all the probability distributions will converge to the uniform distribution after multiple negation iterations. The number of iterations of convergence is inversely proportional to the number of elements in the distribution. Some numerical examples are used to illustrate the efficiency of the proposed negation.


翻译:偏差操作在智能信息处理中很重要。 与现有的算术否定不同, 本文中呈现了指数否定。 新的否定可以被视为一种几何否定。 对拟议的否定的某些基本特性进行了调查, 我们发现, 确定点是统一概率分布。 否定是一个增生操作, 所有概率分布都会在多次否定重复后会汇合到统一分布中。 趋同的迭代数与分布中元素数量成反比。 一些数字例子用来说明提议的否定的效率 。

0
下载
关闭预览

相关内容

专知会员服务
42+阅读 · 2021年4月2日
专知会员服务
78+阅读 · 2021年3月16日
Linux导论,Introduction to Linux,96页ppt
专知会员服务
82+阅读 · 2020年7月26日
因果图,Causal Graphs,52页ppt
专知会员服务
253+阅读 · 2020年4月19日
MIT-深度学习Deep Learning State of the Art in 2020,87页ppt
专知会员服务
62+阅读 · 2020年2月17日
强化学习最新教程,17页pdf
专知会员服务
182+阅读 · 2019年10月11日
MIT新书《强化学习与最优控制》
专知会员服务
282+阅读 · 2019年10月9日
【论文笔记】通俗理解少样本文本分类 (Few-Shot Text Classification) (1)
深度学习自然语言处理
7+阅读 · 2020年4月8日
计算机 | 入门级EI会议ICVRIS 2019诚邀稿件
Call4Papers
10+阅读 · 2019年6月24日
Transferring Knowledge across Learning Processes
CreateAMind
29+阅读 · 2019年5月18日
A Technical Overview of AI & ML in 2018 & Trends for 2019
待字闺中
18+阅读 · 2018年12月24日
Disentangled的假设的探讨
CreateAMind
9+阅读 · 2018年12月10日
已删除
将门创投
5+阅读 · 2018年6月7日
Hierarchical Disentangled Representations
CreateAMind
4+阅读 · 2018年4月15日
【论文】变分推断(Variational inference)的总结
机器学习研究会
39+阅读 · 2017年11月16日
【推荐】免费书(草稿):数据科学的数学基础
机器学习研究会
20+阅读 · 2017年10月1日
Auto-Encoding GAN
CreateAMind
7+阅读 · 2017年8月4日
Arxiv
4+阅读 · 2019年1月14日
VIP会员
相关VIP内容
专知会员服务
42+阅读 · 2021年4月2日
专知会员服务
78+阅读 · 2021年3月16日
Linux导论,Introduction to Linux,96页ppt
专知会员服务
82+阅读 · 2020年7月26日
因果图,Causal Graphs,52页ppt
专知会员服务
253+阅读 · 2020年4月19日
MIT-深度学习Deep Learning State of the Art in 2020,87页ppt
专知会员服务
62+阅读 · 2020年2月17日
强化学习最新教程,17页pdf
专知会员服务
182+阅读 · 2019年10月11日
MIT新书《强化学习与最优控制》
专知会员服务
282+阅读 · 2019年10月9日
相关资讯
【论文笔记】通俗理解少样本文本分类 (Few-Shot Text Classification) (1)
深度学习自然语言处理
7+阅读 · 2020年4月8日
计算机 | 入门级EI会议ICVRIS 2019诚邀稿件
Call4Papers
10+阅读 · 2019年6月24日
Transferring Knowledge across Learning Processes
CreateAMind
29+阅读 · 2019年5月18日
A Technical Overview of AI & ML in 2018 & Trends for 2019
待字闺中
18+阅读 · 2018年12月24日
Disentangled的假设的探讨
CreateAMind
9+阅读 · 2018年12月10日
已删除
将门创投
5+阅读 · 2018年6月7日
Hierarchical Disentangled Representations
CreateAMind
4+阅读 · 2018年4月15日
【论文】变分推断(Variational inference)的总结
机器学习研究会
39+阅读 · 2017年11月16日
【推荐】免费书(草稿):数据科学的数学基础
机器学习研究会
20+阅读 · 2017年10月1日
Auto-Encoding GAN
CreateAMind
7+阅读 · 2017年8月4日
Top
微信扫码咨询专知VIP会员