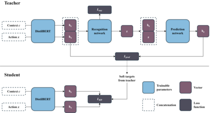
Language models pre-trained on large self-supervised corpora, followed by task-specific fine-tuning has become the dominant paradigm in NLP. These pre-training datasets often have a one-to-many structure--e.g. in dialogue there are many valid responses for a given context. However, only some of these responses will be desirable in our downstream task. This raises the question of how we should train the model such that it can emulate the desirable behaviours, but not the undesirable ones. Current approaches train in a one-to-one setup--only a single target response is given for a single dialogue context--leading to models only learning to predict the average response, while ignoring the full range of possible responses. Using text-based games as a testbed, our approach, PASA, uses discrete latent variables to capture the range of different behaviours represented in our larger pre-training dataset. We then use knowledge distillation to distil the posterior probability distribution into a student model. This probability distribution is far richer than learning from only the hard targets of the dataset, and thus allows the student model to benefit from the richer range of actions the teacher model has learned. Results show up to 49% empirical improvement over the previous state-of-the-art model on the Jericho Walkthroughs dataset.


翻译:在自然语言处理(NLP)中,预训练的语言模型后跟任务特定的微调已成为主流范式。这些预训练数据集通常具有一对多的结构-例如,在对话中,对于给定的上下文,有许多有效的回应。然而,只有其中一些回应在下游任务中是可取的。这引出了一个问题,即我们应该如何训练模型,使其能够模仿可取的行为,但不是不可取的行为。当前的方法在一对一的设置中进行训练--对于单个对话上下文只给出一个目标回应--导致模型只学习预测平均回应,而忽略了可能的所有回应。使用基于文本的游戏作为测试平台,我们的方法PASA使用离散的隐变量来捕捉我们较大的预训练数据集中呈现出的不同行为范围。然后,我们使用知识蒸馏将后验概率分布蒸馏成学生模型。这个概率分布比仅从数据集的硬目标学习要丰富得多,因此允许学生模型从老师模型学到更丰富的行为范围。结果显示,在Jericho Walkthroughs数据集上,与之前的最先进模型相比,获得了多达49%的实证改进。

0
下载
关闭预览

相关内容

概率分布,是指用于表述随机变量取值的概率规律。事件的概率表示了一次试验中某一个结果发生的可能性大小。若要全面了解试验,则必须知道试验的全部可能结果及各种可能结果发生的概率,即随机试验的概率分布。如果试验结果用变量X的取值来表示,则随机试验的概率分布就是随机变量的概率分布,即随机变量的可能取值及取得对应值的概率。根据随机变量所属类型的不同,概率分布取不同的表现形式。
【ICDM 2022教程】图挖掘中的公平性:度量、算法和应用
专知会员服务
28+阅读 · 2022年12月26日
自然语言处理顶会NAACL2022最佳论文出炉!
专知会员服务
43+阅读 · 2022年6月30日
100+篇《自监督学习(Self-Supervised Learning)》论文最新合集
专知会员服务
167+阅读 · 2020年3月18日
【Google论文】ALBERT:自我监督学习语言表达的精简BERT
专知会员服务
24+阅读 · 2019年11月4日
强化学习最新教程,17页pdf
专知会员服务
182+阅读 · 2019年10月11日
机器学习入门的经验与建议
专知会员服务
94+阅读 · 2019年10月10日
RoBERTa中文预训练模型:RoBERTa for Chinese
PaperWeekly
57+阅读 · 2019年9月16日
强化学习三篇论文 避免遗忘等
CreateAMind
20+阅读 · 2019年5月24日
Transferring Knowledge across Learning Processes
CreateAMind
29+阅读 · 2019年5月18日
强化学习的Unsupervised Meta-Learning
CreateAMind
18+阅读 · 2019年1月7日
无监督元学习表示学习
CreateAMind
27+阅读 · 2019年1月4日
A Technical Overview of AI & ML in 2018 & Trends for 2019
待字闺中
18+阅读 · 2018年12月24日
disentangled-representation-papers
CreateAMind
26+阅读 · 2018年9月12日
国家自然科学基金
0+阅读 · 2015年12月31日
国家自然科学基金
0+阅读 · 2015年12月31日
国家自然科学基金
2+阅读 · 2014年12月31日
国家自然科学基金
0+阅读 · 2012年12月31日
国家自然科学基金
5+阅读 · 2012年12月31日
国家自然科学基金
0+阅读 · 2012年12月31日
国家自然科学基金
0+阅读 · 2012年12月31日
国家自然科学基金
0+阅读 · 2011年12月31日
国家自然科学基金
1+阅读 · 2009年12月31日
Arxiv
1+阅读 · 2023年5月31日
Arxiv
0+阅读 · 2023年5月26日
Arxiv
0+阅读 · 2023年5月26日
VIP会员
相关VIP内容
【ICDM 2022教程】图挖掘中的公平性:度量、算法和应用
专知会员服务
28+阅读 · 2022年12月26日
自然语言处理顶会NAACL2022最佳论文出炉!
专知会员服务
43+阅读 · 2022年6月30日
100+篇《自监督学习(Self-Supervised Learning)》论文最新合集
专知会员服务
167+阅读 · 2020年3月18日
【Google论文】ALBERT:自我监督学习语言表达的精简BERT
专知会员服务
24+阅读 · 2019年11月4日
强化学习最新教程,17页pdf
专知会员服务
182+阅读 · 2019年10月11日
机器学习入门的经验与建议
专知会员服务
94+阅读 · 2019年10月10日
相关基金
国家自然科学基金
0+阅读 · 2015年12月31日
国家自然科学基金
0+阅读 · 2015年12月31日
国家自然科学基金
2+阅读 · 2014年12月31日
国家自然科学基金
0+阅读 · 2012年12月31日
国家自然科学基金
5+阅读 · 2012年12月31日
国家自然科学基金
0+阅读 · 2012年12月31日
国家自然科学基金
0+阅读 · 2012年12月31日
国家自然科学基金
0+阅读 · 2011年12月31日
国家自然科学基金
1+阅读 · 2009年12月31日
Top
微信扫码咨询专知VIP会员