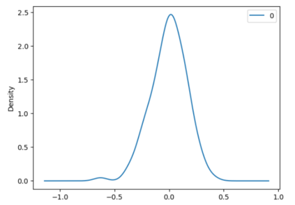
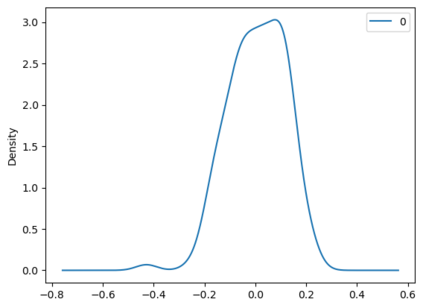
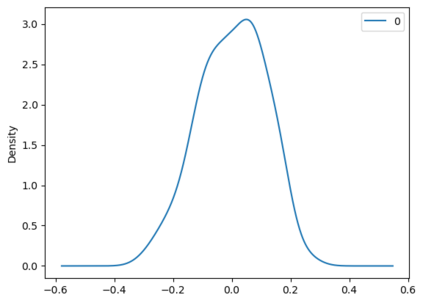
Temperature uncertainty models for land and sea surfaces can be developed based on statistical methods. In this paper, we developed a novel time series temperature uncertainty model which is the Auto-regressive Moving Average (ARMA)(1, 1) model. The model was developed for observed annual mean temperature anomaly X(t) which is a combination of true (latent) global anomaly Y (t) for a year (t) and normal variable w(t). The uncertainty is taken as the variance of w(t) which was decomposed to Land Surface Temperature (LST) uncertainty, Sea Surface Temperature (SST) uncertainty, and the corresponding source of uncertainty. The ARMA model was analyzed and compared with Auto-regressive (AR), and Auto-regressive integrated moving average (ARIMA) for the data taken from NASA, Goddard Institute for space studies Surface Temperature Analysis. The statistical analysis of the Auto-correlation function (ACF), Partial auto-correlation function (PACF), Normal quantile-quantile (Normal Q-Q) plot, the density of the residuals, and variance of normal variable w(t) show that ARMA(1, 1)is better than AR(1) and ARIMA(1, d, 1) for d = 1, 2.


翻译:在本文件中,我们开发了一个新的时间序列温度不确定性模型,即自动递减平均(ARMA) 1,1模型。该模型是为观测的年平均温度异常X(t)而开发的,该模型是一年(t)和正常变数(t)真实的(远)全球异常Y(t)和正常的变数(t)结合的。不确定性被理解为与地表温度(LST)的不确定性、海面温度不确定性(SST)和相应的不确定性源(SST)之间的差异。对ARMA模型进行了分析和比较,并与自动递减平均(AR)和自动递增综合移动平均(ARIMA)结合了美国航天局、哥达德空间研究地面温度分析研究所(Godard Institutom)和普通变数(wt)的数据。对自动调节功能(ACF)、部分自动调节功能(PACF)、正常定量(PACF)、海面温度(NAR-QQ-Q)的不确定性和相应的不确定性源(NARQ-Q)绘图、A- Rema1的密度和正常变差(AR1)、A1、AR1、A1、AR1、AR1和A1的变差(A1)的密度和变数进行了统计分析。</s>

0
下载
关闭预览

相关内容

Into the Metaverse,93页ppt介绍元宇宙概念、应用、趋势
专知会员服务
49+阅读 · 2022年2月19日
专知会员服务
61+阅读 · 2020年3月19日
100+篇《自监督学习(Self-Supervised Learning)》论文最新合集
专知会员服务
167+阅读 · 2020年3月18日
强化学习最新教程,17页pdf
专知会员服务
182+阅读 · 2019年10月11日
VCIP 2022 Call for Demos
CCF多媒体专委会
1+阅读 · 2022年6月6日
Hierarchically Structured Meta-learning
CreateAMind
27+阅读 · 2019年5月22日
Transferring Knowledge across Learning Processes
CreateAMind
29+阅读 · 2019年5月18日
强化学习的Unsupervised Meta-Learning
CreateAMind
18+阅读 · 2019年1月7日
Unsupervised Learning via Meta-Learning
CreateAMind
43+阅读 · 2019年1月3日
A Technical Overview of AI & ML in 2018 & Trends for 2019
待字闺中
18+阅读 · 2018年12月24日
disentangled-representation-papers
CreateAMind
26+阅读 · 2018年9月12日
LibRec 精选:推荐的可解释性[综述]
LibRec智能推荐
10+阅读 · 2018年5月4日
【推荐】深度学习目标检测概览
机器学习研究会
10+阅读 · 2017年9月1日
国家自然科学基金
0+阅读 · 2013年12月31日
国家自然科学基金
2+阅读 · 2013年12月31日
国家自然科学基金
3+阅读 · 2013年12月31日
国家自然科学基金
1+阅读 · 2013年12月31日
国家自然科学基金
0+阅读 · 2013年12月31日
国家自然科学基金
0+阅读 · 2012年12月31日
国家自然科学基金
0+阅读 · 2012年12月31日
国家自然科学基金
0+阅读 · 2011年12月31日
国家自然科学基金
0+阅读 · 2009年12月31日
国家自然科学基金
0+阅读 · 2008年12月31日
The impact of the AI revolution on asset management
Arxiv
0+阅读 · 2023年4月24日
Arxiv
30+阅读 · 2021年7月7日
Arxiv
15+阅读 · 2020年12月17日
Arxiv
12+阅读 · 2019年2月26日
VIP会员
相关VIP内容
Into the Metaverse,93页ppt介绍元宇宙概念、应用、趋势
专知会员服务
49+阅读 · 2022年2月19日
专知会员服务
61+阅读 · 2020年3月19日
100+篇《自监督学习(Self-Supervised Learning)》论文最新合集
专知会员服务
167+阅读 · 2020年3月18日
强化学习最新教程,17页pdf
专知会员服务
182+阅读 · 2019年10月11日
相关资讯
VCIP 2022 Call for Demos
CCF多媒体专委会
1+阅读 · 2022年6月6日
Hierarchically Structured Meta-learning
CreateAMind
27+阅读 · 2019年5月22日
Transferring Knowledge across Learning Processes
CreateAMind
29+阅读 · 2019年5月18日
强化学习的Unsupervised Meta-Learning
CreateAMind
18+阅读 · 2019年1月7日
Unsupervised Learning via Meta-Learning
CreateAMind
43+阅读 · 2019年1月3日
A Technical Overview of AI & ML in 2018 & Trends for 2019
待字闺中
18+阅读 · 2018年12月24日
disentangled-representation-papers
CreateAMind
26+阅读 · 2018年9月12日
LibRec 精选:推荐的可解释性[综述]
LibRec智能推荐
10+阅读 · 2018年5月4日
【推荐】深度学习目标检测概览
机器学习研究会
10+阅读 · 2017年9月1日
相关基金
国家自然科学基金
0+阅读 · 2013年12月31日
国家自然科学基金
2+阅读 · 2013年12月31日
国家自然科学基金
3+阅读 · 2013年12月31日
国家自然科学基金
1+阅读 · 2013年12月31日
国家自然科学基金
0+阅读 · 2013年12月31日
国家自然科学基金
0+阅读 · 2012年12月31日
国家自然科学基金
0+阅读 · 2012年12月31日
国家自然科学基金
0+阅读 · 2011年12月31日
国家自然科学基金
0+阅读 · 2009年12月31日
国家自然科学基金
0+阅读 · 2008年12月31日
Top
微信扫码咨询专知VIP会员