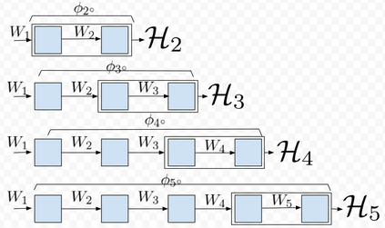
There is currently a debate within the neuroscience community over the likelihood of the brain performing backpropagation (BP). To better mimic the brain, training a network $\textit{one layer at a time}$ with only a "single forward pass" has been proposed as an alternative to bypass BP; we refer to these networks as "layer-wise" networks. We continue the work on layer-wise networks by answering two outstanding questions. First, $\textit{do they have a closed-form solution?}$ Second, $\textit{how do we know when to stop adding more layers?}$ This work proves that the kernel Mean Embedding is the closed-form weight that achieves the network global optimum while driving these networks to converge towards a highly desirable kernel for classification; we call it the $\textit{Neural Indicator Kernel}$.


翻译:目前,神经科学界正在就大脑进行反向适应的可能性展开辩论。为了更好地模仿大脑,建议用“单一前方通道”来替代“单一前方通道”来培训一个网络$\ textit{one district $@ a time}。 我们将这些网络称为“无层网络”网络。 我们继续通过回答两个未决问题来研究分层网络。 首先, $\ textit{ 是否具有封闭式解决方案?} 第二, $\ textit{ 我们如何知道何时停止添加更多层?} $\ textit{ 我们如何知道何时停止添加更多的层?} $ 这项工作证明内嵌入是封闭式重量,能够实现网络的全球最佳功能,同时驱动这些网络走向高度可取的分类内核; 我们称之为$\ text{ Neural指标 Kern}。

0
下载
关闭预览

相关内容

Networking:IFIP International Conferences on Networking。 Explanation:国际网络会议。 Publisher:IFIP。 SIT: http://dblp.uni-trier.de/db/conf/networking/index.html
专知会员服务
51+阅读 · 2020年12月14日
MIT-深度学习Deep Learning State of the Art in 2020,87页ppt
专知会员服务
62+阅读 · 2020年2月17日
Keras François Chollet 《Deep Learning with Python 》, 386页pdf
专知会员服务
163+阅读 · 2019年10月12日
开源书:PyTorch深度学习起步
专知会员服务
51+阅读 · 2019年10月11日
强化学习最新教程,17页pdf
专知会员服务
182+阅读 · 2019年10月11日
【SIGGRAPH2019】TensorFlow 2.0深度学习计算机图形学应用
专知会员服务
41+阅读 · 2019年10月9日
VCIP 2022 Call for Special Session Proposals
CCF多媒体专委会
1+阅读 · 2022年4月1日
AIART 2022 Call for Papers
CCF多媒体专委会
1+阅读 · 2022年2月13日
【ICIG2021】Check out the hot new trailer of ICIG2021 Symposium8
中国图象图形学学会CSIG
0+阅读 · 2021年11月16日
【ICIG2021】Check out the hot new trailer of ICIG2021 Symposium6
中国图象图形学学会CSIG
2+阅读 · 2021年11月12日
【ICIG2021】Check out the hot new trailer of ICIG2021 Symposium4
中国图象图形学学会CSIG
0+阅读 · 2021年11月10日
Hierarchically Structured Meta-learning
CreateAMind
27+阅读 · 2019年5月22日
深度自进化聚类:Deep Self-Evolution Clustering
我爱读PAMI
15+阅读 · 2019年4月13日
无监督元学习表示学习
CreateAMind
27+阅读 · 2019年1月4日
A Technical Overview of AI & ML in 2018 & Trends for 2019
待字闺中
18+阅读 · 2018年12月24日
Capsule Networks解析
机器学习研究会
11+阅读 · 2017年11月12日
国家自然科学基金
0+阅读 · 2013年12月31日
国家自然科学基金
0+阅读 · 2013年12月31日
国家自然科学基金
0+阅读 · 2013年12月31日
国家自然科学基金
1+阅读 · 2012年12月31日
国家自然科学基金
0+阅读 · 2012年12月31日
国家自然科学基金
0+阅读 · 2011年12月31日
国家自然科学基金
0+阅读 · 2011年12月31日
国家自然科学基金
0+阅读 · 2009年12月31日
国家自然科学基金
0+阅读 · 2009年12月31日
国家自然科学基金
0+阅读 · 2008年12月31日
Arxiv
0+阅读 · 2022年4月20日
Arxiv
23+阅读 · 2022年2月24日
Arxiv
30+阅读 · 2021年7月7日
Arxiv
66+阅读 · 2021年6月18日
Arxiv
13+阅读 · 2021年5月25日
Arxiv
12+阅读 · 2021年3月25日
VIP会员
相关VIP内容
专知会员服务
51+阅读 · 2020年12月14日
MIT-深度学习Deep Learning State of the Art in 2020,87页ppt
专知会员服务
62+阅读 · 2020年2月17日
Keras François Chollet 《Deep Learning with Python 》, 386页pdf
专知会员服务
163+阅读 · 2019年10月12日
开源书:PyTorch深度学习起步
专知会员服务
51+阅读 · 2019年10月11日
强化学习最新教程,17页pdf
专知会员服务
182+阅读 · 2019年10月11日
【SIGGRAPH2019】TensorFlow 2.0深度学习计算机图形学应用
专知会员服务
41+阅读 · 2019年10月9日
相关资讯
VCIP 2022 Call for Special Session Proposals
CCF多媒体专委会
1+阅读 · 2022年4月1日
AIART 2022 Call for Papers
CCF多媒体专委会
1+阅读 · 2022年2月13日
【ICIG2021】Check out the hot new trailer of ICIG2021 Symposium8
中国图象图形学学会CSIG
0+阅读 · 2021年11月16日
【ICIG2021】Check out the hot new trailer of ICIG2021 Symposium6
中国图象图形学学会CSIG
2+阅读 · 2021年11月12日
【ICIG2021】Check out the hot new trailer of ICIG2021 Symposium4
中国图象图形学学会CSIG
0+阅读 · 2021年11月10日
Hierarchically Structured Meta-learning
CreateAMind
27+阅读 · 2019年5月22日
深度自进化聚类:Deep Self-Evolution Clustering
我爱读PAMI
15+阅读 · 2019年4月13日
无监督元学习表示学习
CreateAMind
27+阅读 · 2019年1月4日
A Technical Overview of AI & ML in 2018 & Trends for 2019
待字闺中
18+阅读 · 2018年12月24日
Capsule Networks解析
机器学习研究会
11+阅读 · 2017年11月12日
相关论文
相关基金
国家自然科学基金
0+阅读 · 2013年12月31日
国家自然科学基金
0+阅读 · 2013年12月31日
国家自然科学基金
0+阅读 · 2013年12月31日
国家自然科学基金
1+阅读 · 2012年12月31日
国家自然科学基金
0+阅读 · 2012年12月31日
国家自然科学基金
0+阅读 · 2011年12月31日
国家自然科学基金
0+阅读 · 2011年12月31日
国家自然科学基金
0+阅读 · 2009年12月31日
国家自然科学基金
0+阅读 · 2009年12月31日
国家自然科学基金
0+阅读 · 2008年12月31日
Top
微信扫码咨询专知VIP会员