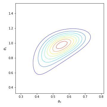
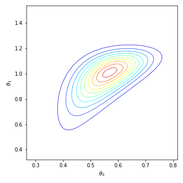
We consider the fundamental problem of how to automatically construct summary statistics for implicit generative models where the evaluation of the likelihood function is intractable, but sampling data from the model is possible. The idea is to frame the task of constructing sufficient statistics as learning mutual information maximizing representations of the data with the help of deep neural networks. The infomax learning procedure does not need to estimate any density or density ratio. We apply our approach to both traditional approximate Bayesian computation and recent neural likelihood methods, boosting their performance on a range of tasks.


翻译:我们考虑了如何为隐含基因模型自动构建简要统计数据的根本问题,在这些模型中,对可能性功能的评估难以解决,但有可能从模型中采集抽样数据,目的是通过在深层神经网络的帮助下学习相互信息,最大限度地体现数据,从而构建足够的统计数据。信息学学习程序不需要估计任何密度或密度比率。我们采用我们的方法,既采用传统的近似巴耶斯计算方法,又采用最近的神经概率方法,提高它们在一系列任务上的绩效。

0
下载
关闭预览

相关内容

因果图,Causal Graphs,52页ppt
专知会员服务
253+阅读 · 2020年4月19日
机器学习入门的经验与建议
专知会员服务
94+阅读 · 2019年10月10日
Transferring Knowledge across Learning Processes
CreateAMind
29+阅读 · 2019年5月18日
深度自进化聚类:Deep Self-Evolution Clustering
我爱读PAMI
15+阅读 · 2019年4月13日
逆强化学习-学习人先验的动机
CreateAMind
16+阅读 · 2019年1月18日
无监督元学习表示学习
CreateAMind
27+阅读 · 2019年1月4日
Unsupervised Learning via Meta-Learning
CreateAMind
43+阅读 · 2019年1月3日
Disentangled的假设的探讨
CreateAMind
9+阅读 · 2018年12月10日
disentangled-representation-papers
CreateAMind
26+阅读 · 2018年9月12日
【论文】变分推断(Variational inference)的总结
机器学习研究会
39+阅读 · 2017年11月16日
Auto-Encoding GAN
CreateAMind
7+阅读 · 2017年8月4日
多高的AUC才算高?
ResysChina
7+阅读 · 2016年12月7日
Arxiv
0+阅读 · 2021年5月24日
Implicit Maximum Likelihood Estimation
Arxiv
7+阅读 · 2018年9月24日
VIP会员
相关资讯
Transferring Knowledge across Learning Processes
CreateAMind
29+阅读 · 2019年5月18日
深度自进化聚类:Deep Self-Evolution Clustering
我爱读PAMI
15+阅读 · 2019年4月13日
逆强化学习-学习人先验的动机
CreateAMind
16+阅读 · 2019年1月18日
无监督元学习表示学习
CreateAMind
27+阅读 · 2019年1月4日
Unsupervised Learning via Meta-Learning
CreateAMind
43+阅读 · 2019年1月3日
Disentangled的假设的探讨
CreateAMind
9+阅读 · 2018年12月10日
disentangled-representation-papers
CreateAMind
26+阅读 · 2018年9月12日
【论文】变分推断(Variational inference)的总结
机器学习研究会
39+阅读 · 2017年11月16日
Auto-Encoding GAN
CreateAMind
7+阅读 · 2017年8月4日
多高的AUC才算高?
ResysChina
7+阅读 · 2016年12月7日
Top
微信扫码咨询专知VIP会员