【Manning新书】可解释人工智能: 构建可解释机器学习系统,144页pdf

2022 年 1 月 28 日 专知


可解释性AI是打开AI黑盒的解释性技术的实践指南。本实用指南将前沿研究简化为透明和可解释的AI,提供实用的方法,您可以轻松地用Python和开源库实现。从所有主要的机器学习方法的例子,这本书演示了为什么AI的一些方法是如此的不透明,教你识别你的模型已经学习的模式,并提出了建立公平和公正的模型的最佳实践。当你完成这一任务时,你将能够提高你的AI在训练中的表现,并构建鲁棒系统来抵消偏差、数据泄漏和概念漂移带来的错误。


https://www.manning.com/books/interpretable-ai


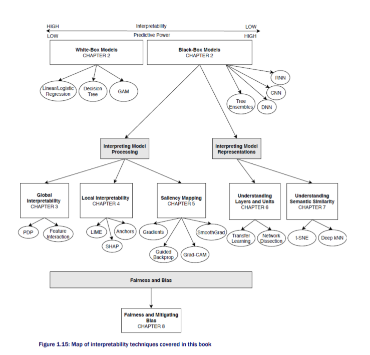
随着图像识别、自然语言理解和桌面游戏等领域的突破,人工智能和机器学习正在彻底改变医疗、制造、零售和金融等各个行业。随着复杂的机器学习模型被部署到生产中,理解它们变得非常重要。缺乏深刻的理解会导致模型传播偏见,我们在刑事司法、政治、零售、面部识别和语言理解中都见过这样的例子。所有这些都对信任产生不利影响,从我的经验来看,这是企业抵制在整个企业部署人工智能的主要原因之一。解释人工智能是研究和行业的一个热门话题,因为现代机器学习算法是黑盒,没有人真正了解它们是如何工作的。此外,在GDPR的“解释权”下,欧盟现在有解释人工智能的规定。因此,对于人工智能从业者来说,可解释性人工智能是一个非常重要的话题。有一些资源可以与这个活跃的研究领域保持同步,如调研论文、博客文章和一些书籍,但没有一个单一的资源涵盖所有对实践者有价值的重要技术。也没有关于如何实现这些尖端技术的实用指南。本书旨在通过提供对可解释性技术的简化解释,以及如何在Python中使用开放的公共数据集和库实现这些技术的实用指南,来填补这一空白。本书将展示代码片段,并分享源代码,以便您跟随和再现书中的图形和视觉效果。这本书旨在为您提供实现和部署最先进的可解释性技术的实用技巧。具备概率论、统计学、线性代数、机器学习和Python的基本知识。




专知便捷查看

便捷下载,请关注专知公众号(点击上方蓝色专知关注)

  • 后台回复“X44” 就可以获取【Manning新书】可解释人工智能: 构建可解释机器学习系统,144页pdf》专知下载链接


专知,专业可信的人工智能知识分发 ,让认知协作更快更好!欢迎注册登录专知www.zhuanzhi.ai,获取70000+AI主题干货知识资料!


欢迎微信扫一扫加入专知人工智能知识星球群,获取最新AI专业干货知识教程资料和与专家交流咨询
点击“ 阅读原文 ”,了解使用 专知 ,查看获取70000+AI主题知识资源
登录查看更多
12

相关内容

一个可以解释的AI(Explainable AI, 简称XAI)或透明的AI(Transparent AI),其行为可以被人类容易理解。它与机器学习中“ 黑匣子 ” 的概念形成鲜明对比,这意味着复杂算法运作的“可解释性”,即使他们的设计者也无法解释人工智能为什么会做出具体决定。 XAI可用于实现社会解释的权利。有些人声称透明度很少是免费提供的,并且在人工智能的“智能”和透明度之间经常存在权衡; 随着AI系统内部复杂性的增加,这些权衡预计会变得更大。解释AI决策的技术挑战有时被称为可解释性问题。另一个考虑因素是信息(信息过载),因此,完全透明可能并不总是可行或甚至不需要。提供的信息量应根据利益相关者与智能系统的交互情况而有所不同。 https://www.darpa.mil/program/explainable-artificial-intelligence
【2022新书】Python手册,275页pdf
专知会员服务
182+阅读 · 2022年3月18日
【Manning新书】自然语言处理实战:深度学习应用,337页pdf,
【Manning新书】TensorFlow机器学习,454页pdf
专知会员服务
104+阅读 · 2021年11月14日
【2020新书】深度学习自然语言处理简明导论,69页pdf
专知会员服务
117+阅读 · 2020年11月7日
【2020新书】高级Python编程,620页pdf
专知会员服务
240+阅读 · 2020年7月31日
【2021新书】ApachePulsar 实战,402页pdf
专知
2+阅读 · 2021年12月29日
【Manning新书】TensorFlow机器学习,第二版
专知
4+阅读 · 2021年11月14日
国家自然科学基金
0+阅读 · 2014年12月31日
国家自然科学基金
0+阅读 · 2014年12月31日
国家自然科学基金
0+阅读 · 2013年12月31日
国家自然科学基金
0+阅读 · 2012年12月31日
国家自然科学基金
2+阅读 · 2012年12月31日
国家自然科学基金
0+阅读 · 2011年12月31日
国家自然科学基金
0+阅读 · 2010年12月31日
国家自然科学基金
0+阅读 · 2009年12月31日
国家自然科学基金
0+阅读 · 2008年12月31日
Arxiv
0+阅读 · 2022年4月18日
Arxiv
0+阅读 · 2022年4月7日
Arxiv
23+阅读 · 2021年12月19日
Arxiv
36+阅读 · 2019年11月7日
VIP会员
相关VIP内容
【2022新书】Python手册,275页pdf
专知会员服务
182+阅读 · 2022年3月18日
【Manning新书】自然语言处理实战:深度学习应用,337页pdf,
【Manning新书】TensorFlow机器学习,454页pdf
专知会员服务
104+阅读 · 2021年11月14日
【2020新书】深度学习自然语言处理简明导论,69页pdf
专知会员服务
117+阅读 · 2020年11月7日
【2020新书】高级Python编程,620页pdf
专知会员服务
240+阅读 · 2020年7月31日
相关基金
国家自然科学基金
0+阅读 · 2014年12月31日
国家自然科学基金
0+阅读 · 2014年12月31日
国家自然科学基金
0+阅读 · 2013年12月31日
国家自然科学基金
0+阅读 · 2012年12月31日
国家自然科学基金
2+阅读 · 2012年12月31日
国家自然科学基金
0+阅读 · 2011年12月31日
国家自然科学基金
0+阅读 · 2010年12月31日
国家自然科学基金
0+阅读 · 2009年12月31日
国家自然科学基金
0+阅读 · 2008年12月31日
Top
微信扫码咨询专知VIP会员